一、数据生命周期
数据生命周期可以理解为数据在一个组织内所经历的过程的有用方法。它涵盖了从数据首次被创建到最终被销毁的所有过程。

讯享网
- 在生命周期的第一阶段,创建,组织产生新的数据,无论是在内部系统中还是在云端。创建阶段还包括对现有数据的修改;
- 生命周期的第二个阶段是存储。在这个阶段,组织将数据放入一个或多个存储系统。同样,这些存储系统可以是在企业内部,也可以是在云服务提供者那里;
- 下一个阶段,使用,是数据的积极使用发生的地方。用户和系统在这个阶段查看和处理数据;
- 在第四阶段,共享,数据通过一个或多个共享机制提供给其他人。这可能包括向客户提供一个文件的链接,修改访问控制以便其他员工可以查看文件或类似的行动;
- 当数据不再被频繁使用时,它就进入了第五个阶段,即存档。在这个阶段,数据被保留在长期存储中,在那里它不能被立即访问,但如果有必要,它可以被恢复到主动使用;
- 生命周期的最后阶段,当不再需要时,数据最终被销毁。这种销毁应该使用安全的处理方法。
在数据生命周期的最后阶段,数据销毁必须以安全的方式进行,以避免攻击者获得纸质或电子媒体,然后设法重建仍然以某种形式存在于该媒体上的敏感数据的情况。安全媒体清除指南包括三种不同的工作方式:
- Clearing是最基本的清除技术,它包括简单地将新数据写入设备,覆盖敏感数据。Clearing对大多数类型的偶然分析是有效的;
- Purging或Wiping与Clearing类似,但它使用更先进的技术,而且需要更长的时间,可能使用加密功能来掩盖磁盘上的信息;Purging还包括使用消磁技术,应用强磁场来安全地覆盖数据。
- Destroying是数据清除的最终方法。可以把媒体粉碎、融化、焚烧,或以其他方式完全销毁,这样就不可能有人重建它了。当然,销毁的缺点是,我们不能像clearing或purging那样重新使用媒体。
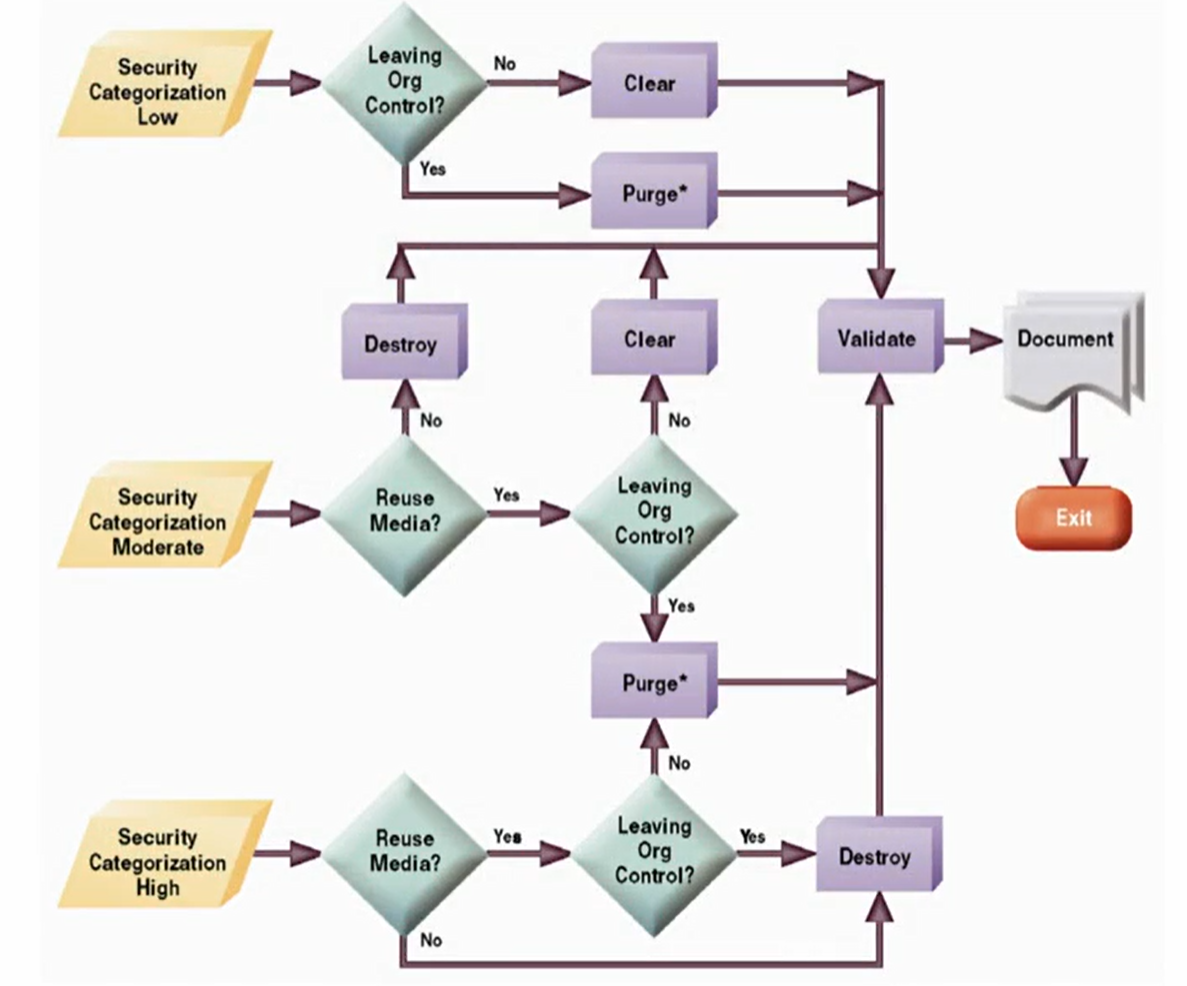
这里有一个流程图,可以帮助我们决定使用什么类型的清楚技术。它来自NIST的指南,在政府和工业界被广泛使用。
流程图从左边三个黄色方块开始,取决于媒体上的信息分类,然后根据我们是否计划重新使用媒体以及它是否会离开我们的组织,通过一系列的决策点。然后,流程图会引导我们提出关于清理、清除或销毁媒体的建议。
虽然我们确实把这个过程描述为一个生命周期,但重要的是要注意,生命周期的各个阶段并不总是按照顺序进行的,而且不是每份数据都会出现这些阶段。例如,有可能在内存中创建新的数据,在那里使用它,然后销毁它,而不把它储存在存储库中。同样地,数据可能被永久地保留在活动存储中,而永远不会到达归档或销毁阶段。然而,生命周期仍然是一个有用的模型,用于理解数据生命的不同阶段。
二、硬件物理安全
安全专家花了很多时间来保护信息的保密性、完整性和可用性(confidentiality, integrity and availability)。这是有道理的,因为信息往往是一个组织最宝贵的资产。在今天越来越多的移动环境中,主要的风险之一是设备的物理盗窃。从信息角度来看,移动设备包含各种敏感信息。而且根据用户的身份,甚至可能允许访问其他更敏感的资源,如数据库服务器或网络安全控制。安全专家经常使用加密技术来保护设备的内容不被盗。即使小偷掌握了丢失或被盗的设备,他们也无法访问存储在该设备上的任何敏感信息。这限制了丢失或被盗所造成的损失。另一个我们可以用来防止偶然数据被盗的控制措施,是使用USB数据阻断器(USB data blockers)。这些数据阻断器可以防止使用USB设备来渗出敏感信息。然而,我们仍然应该研究如何保护组织免受便携式计算设备的财务损失。但是,这很棘手,因为便携式设备的目的是为了便于携带,也它们很容易成为窃贼的目标。但是,我们可以做一些事情来保护你的设备不被盗:

- 大多数现代笔记本电脑都有内置的插槽,可以插入一个特殊的锁定电缆(Cable lock),如下图所示。这条电缆本身是钢筋加固的,很难被切断。特别是如果小偷是在电动工具会引起注意的环境中操作。从笔记本电脑上取下电缆锁的唯一方法是使用相应的钥匙。如果你的笔记本电脑没有这个锁槽,制造商也会生产使用超级胶水将自己永久地贴在设备上的电缆锁。还有一点很重要,我们必须仔细考虑锁线的另一端是什么,具体在哪里锁线不容易被取走。
- 如果我们需要在不使用时储存笔记本电脑或其他敏感物品,传统的保险箱可能是一个好选择。保险箱通常具有防水或防火的额外好处,在发生洪水或火灾时提供保护。如果我们不需要更安全的保险库所提供的所有安全,只是想保护自己免受小偷的侵害,也可以考虑一个带锁的柜子。这些柜子可能是便携式的,允许在设施中移动它们,它们包含专门为笔记本电脑设计的功能。首先,它们有一个配电系统,允许我们为整个柜子插上一个电源插头,然后为存放在柜子里的所有设备充电。柜子也是通风的,允许去除充电过程中产生的热量。
- 我们还可以在设备上使用识别标签(Security tags)。这些标签提供了明确的指示,说明如果设备被发现如何归还,而且如果有人试图移除标签,就会在设备上留下不可磨灭的记好。它们有两个重要目的。首先,如果一个员工丢失了设备,而一个诚实的人发现了它,他们有明确、简单的指示如何归还它。其次,记号限制了设备在黑市上的转售价值,并阻止了盗窃行为。这些硬件安全机制是我们可以使我们的组织免于因设备丢失或被盗而造成的经济损失的重要途径。
整理资料来源:
https://www.linkedin.com/learning/paths/become-a-comptia-security-plus-certified-security-professional-sy0-601
版权声明:本文内容由互联网用户自发贡献,该文观点仅代表作者本人。本站仅提供信息存储空间服务,不拥有所有权,不承担相关法律责任。如发现本站有涉嫌侵权/违法违规的内容,请联系我们,一经查实,本站将立刻删除。
如需转载请保留出处:https://51itzy.com/kjqy/42549.html