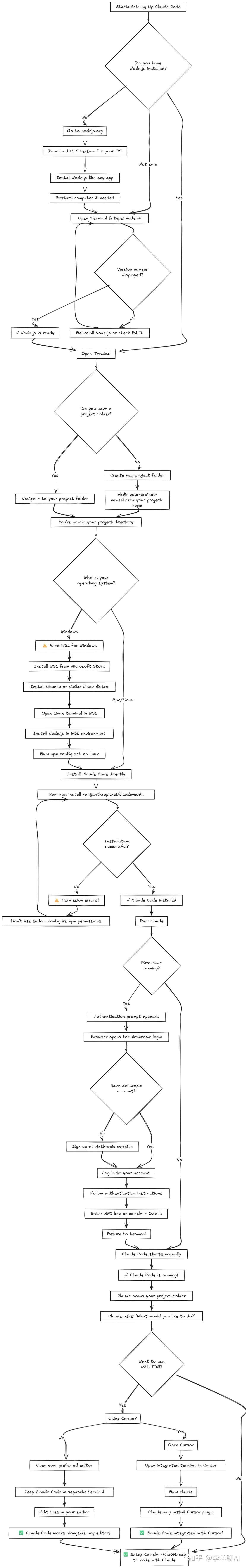
• 3分钟在 Win10 安装 OpenClaw(新手可直接上手) 3分钟在 Win10 安装 OpenClaw(新手可直接上手)
  • 大家都在电脑上安装了openclaw了吗? 大家都在电脑上安装了openclaw了吗?
  • 置顶 2026年一个月过去了,OpenClaw 到底能干啥,能赚钱不?

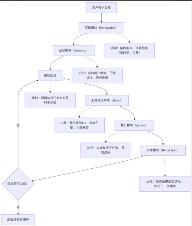
    一个月过去了,OpenClaw 到底能干啥,能赚钱不?OpenClaw 是目前最火的 AI Agent 上个月底它刚火出圈时我没怎么关注 因为我觉得大模型底层的不确定性无法根除 这无非是一个体验稍好点的 AutoGPT 罢了 加上当时正忙着关注史诗级的白银暴跌事件 便没太在意 如今一个月过去了 OpenClaw 热度不减 甚至百度和 Kimi 都跟进推出了面向用户的同类产品 最近又刷到不少关于 用 OpenClaw 赚钱 的帖子

    2026-03-12 02:52:13
    54
  • 置顶 全网最简单的 OpenClaw 部署教程,5 分钟拥有你的 AI 员工

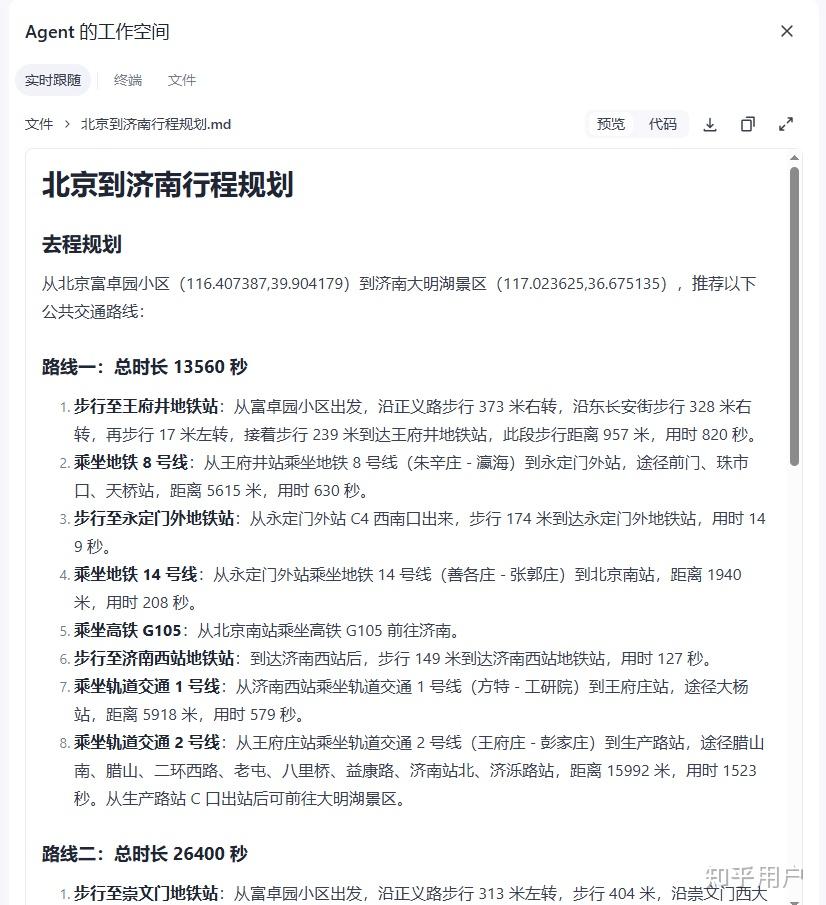
    全网最简单的 OpenClaw 部署教程,5 分钟拥有你的 AI 员工大家好 我是程序员鱼皮 最近 OpenClaw 由 ClawdBot 改名 是真的火 它是一个能操作电脑干活的 AI 数字员工 能帮你读写文件 编写程序 执行任务 7 24 小时不休息 而且你随时随地掏出手机就能操控它 让它帮你干活 网友也是把 OpenClaw 玩出花来了 有人让它自动清理上万封邮件 收件箱直接干掉 45 省下几十个小时的整理时间 有人用它抢演唱会门票和机票

    2026-03-12 02:51:00
    67
  • 2026年别盯着 Opus 4.7 了,Claude 这波暗改,正在悄悄没收整个行业的工作流

    别盯着 Opus 4.7 了,Claude 这波暗改,正在悄悄没收整个行业的工作流blockquote p 当 AI 工具从独立应用进化成工作流枢纽 Anthropic 正在用 Claude Code 重构开发者的生产力体系 从强制身份验证到按量计费 从 Routines 工作流到云端 Connectors 这场看似功能迭代的升级背后 隐藏着对用户控制权的系统性争夺 本文将拆解这场 工具整合战 背后的产品哲学与战略意图 p 从桌面端重构到 blockquote

    2026-04-20 18:36:17
    0
  • 2026年Cursor AI 支持接入国产大模型(如通义千问、文心一言)吗?

    Cursor AI 支持接入国产大模型(如通义千问、文心一言)吗?p p cursor ai 可通过 siliconflow 百度千帆 智谱 ai 或本地 ollama 四种方式接入国产大模型 均需配置 openai 兼容接口 不支持原生内置通义千问 文心一言等模型 strong AI 智能聊天 问答助手 AI 智能搜索 多模态理解力帮你轻松跨越从 0 到 1 的创作门槛 lt strong

    2026-04-20 18:35:18
    0
  • OpenClaw三模块通信协议深度解剖(Agent Core ↔ Tool Orchestrator ↔ LLM Adapter):7类gRPC流控策略+4种序列化陷阱+2个未公开的context propagation header字段

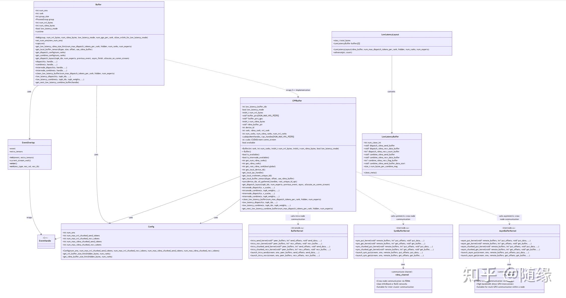
    OpenClaw三模块通信协议深度解剖(Agent Core ↔ Tool Orchestrator ↔ LLM Adapter):7类gRPC流控策略+4种序列化陷阱+2个未公开的context propagation header字段OpenClaw 通信协议深度实践 从语义契约到生产级加固 在智能体系统日益复杂的今天 一个被广泛忽视的事实是 通信协议早已不是连接服务的管道 而是定义协作边界的契约语言 OpenClaw 的设计哲学恰恰始于这一认知跃迁 它拒绝将 gRPC 视为 更快的 HTTP 也不满足于把 protobuf 当作 更紧凑的 JSON 相反 它把每一次远程调用都看作一次多方参与的状态协商

    2026-04-20 18:34:21
    0
  • 2026年六款主流CRM功能深度解析

    六款主流CRM功能深度解析核心功能 超兔一体云 XTools SAP Oracle Siebel NICE inContact 神舟数码 CRM 微盟 CRM 库存盘点 强 移动扫码 SN 码溯源 自动闭环 强 MM 模块管理 财务合规 严谨 弱 弱 弱 弱 线索分配 强 全渠道捕获 公海池机制 智能流转 弱 强 统一收件箱 自动路由 中 CCaaS 路由 效率对比 中 智能分配 中 智能分级 私域分配

    2026-04-20 18:33:23
    0
  • 2026年SITS2026正式发布:3大颠覆性设计+5类真实场景基准,帮你避开多模态评测90%的认知陷阱

    SITS2026正式发布:3大颠覆性设计+5类真实场景基准,帮你避开多模态评测90%的认知陷阱2026 奇点智能技术大会 https ml summit org SITS2026 Singularity Intelligence Test Suite 2026 是面向下一代多模态大模型的综合性基准评测集 由全球 23 家研究机构联合构建 覆盖视觉 语言 语音 动作四模态协同理解与生成能力 相比前代 SITS2024

    2026-04-20 18:32:23
    0
  • 《DeepSeek炒股票AI模型》 小白教程 [MP4] [4.9GB]

    《DeepSeek炒股票AI模型》 小白教程 [MP4] [4.9GB]1 本贴标题 DeepSeek 炒股票 AI 模型 小白教程 MP4 4 9GB 2 本贴发布时间 2026 年 04 月 16 日 3 本站所有内容均为站内网盘爱好者分享发布的网盘链接介绍展示帖子 本站不存储任何实质资源数据 4 本文内所有链接指向的云盘网盘资源 其版权归版权方所有 其实际管理权为帖子发布者所有 本站无法操作相关资源 5 本帖内容由郑寿昌在本站 素材 素材 版块发布

    2026-04-20 18:31:21
    0
  • Hermes Agent 云端部署:一个会自我进化的 AI Agent

    Hermes Agent 云端部署:一个会自我进化的 AI AgentAI Agent 安全网关是为企业 AI 智能体规模化落地而生的安全基座 作为连接 Agent 模型 MCP 与应用服务的安全中枢 它提供从 token 消耗治理 内容安全防护到行为审计的全链路防护 依托统一的智能策略引擎 实现了对 AI 交互意图与资源消耗的实时监测与精准拦截 有效收敛智能体规模化应用中的合规隐患与信任风险 作为企业 AI 战略的底层安全护栏 助力企业在复杂业务场景下 确保 AI

    2026-04-20 18:30:24
    0
  • 2026 精选企业知识与 BI 部署服务商榜单:覆盖知识库部署全类型、Deepseek 知识库部署、企业智能 BI 本地私有化全场景厂商与方案商

    2026 精选企业知识与 BI 部署服务商榜单:覆盖知识库部署全类型、Deepseek 知识库部署、企业智能 BI 本地私有化全场景厂商与方案商2026 年企业 AI 落地面临安全 管控 成本等多重难题 OpenClaw 等工具存在权限模糊 数据泄露等隐患 先知先行推出的速 X 综合智能体系统 1 0 以零代码 私有化 快迭代为核心 通过螃蟹式安全架构解决企业痛点 助力组织安全高效实现 AI 应用落地 是企业级 OpenClaw 的可靠替代选择 一 企业 AI 智能体落地的现实困境与安全危机 当前企业 AI 智能体落地面临双重核心问题 既存在安全隐患

    2026-04-20 18:29:20
    0
  • 美政府机构绕过禁令试用Anthropic新模型Claude Mythos 引发政策与安全博弈

    美政府机构绕过禁令试用Anthropic新模型Claude Mythos 引发政策与安全博弈p 科技纵览 据 Politico 网站 4 月 15 日报道 尽管美国总统特朗普已下令禁止联邦机构与 AI 公司 Anthropic 合作 多个美国政府部门仍正秘密推进对该企业最新大模型 Claude Mythos 的测试与部署 br br 上周 Anthropic 正式发布 Claude Mythos 该模型在网络安全领域展现出远超人类专家的能力 p

    2026-04-20 18:28:21
    0
  • 2026年MuleRun自动运行设置详解

    MuleRun自动运行设置详解blockquote 本文详细介绍了 MuleRun 实现定时自动运行的三种高效可行方案 利用操作系统原生定时任务 Cron Task Scheduler 独立触发 集成 MuleSoft Runtime 内置 Scheduler 组件进行统一调度 以及通过调用 MuleRun 内置 HTTP API 与 Jenkins n8n 等外部调度平台深度联动 无论您是轻量脚本用户 Mule 企业开发者 blockquote

    2026-04-20 18:27:19
    0
  • 2026年Docker部署One API中转服务完整教程

    Docker部署One API中转服务完整教程Ubuntu 安装 Docker curl fsSL https get docker com sh 启动 Docker 服务 sudo systemctl start docker sudo systemctl enable docker 验证安装 docker version 安装最新版 Docker

    2026-04-20 18:26:20
    0
  • 2026年Claude API接入生死线:7分钟完成Key申请→Hello World→审计日志埋点(附Bedrock私有VPC配置速查表)

    Claude API接入生死线:7分钟完成Key申请→Hello World→审计日志埋点(附Bedrock私有VPC配置速查表)Claude API 生产就绪指南 从 7 分钟生死线到零信任网关架构 在某个寻常的周二下午 一家金融科技公司的风控模型服务突然开始批量超时 不是偶发 而是连续 47 次请求全部卡死在第 427 秒 SRE 团队起初怀疑是网络抖动或证书过期 直到有人翻出 Anthropic 官方文档角落里一行不起眼的注释 Connection idle timeout 7 minutes 那一刻他们才意识到

    2026-04-20 18:25:19
    0
  • 服务器硬件检测与性能监控技术教程

    服务器硬件检测与性能监控技术教程b 简介 b span 截至 2026 年 4 月 本文参考 http www bifkx cn 介绍 dmidecode lscpu 等硬件检测工具及 iostat vmstat sar 等性能监控命令 助运维人员快速掌握服务器健康状态与瓶颈排查方法 span

    2026-04-20 18:24:18
    0
  • 2026年AWD攻防对抗指南[可运行源码]

    AWD攻防对抗指南[可运行源码]lt DOCTYPE html gt lt html lang zh CN data theme light gt lt head gt lt meta charset UTF 8 gt

    2026-04-20 18:23:17
    0
  • Token出海,华为云MaaS面向海外9国提供服务

    Token出海,华为云MaaS面向海外9国提供服务p 4 月 10 日 华为云 MaaS 模型即服务在海外正式发布 为新加坡 泰国 印尼 巴西 墨西哥 沙特 阿联酋 南非 土耳其 9 国用户提供高可靠 低时延的优质 Tokens 服务 本次上线的模型包含 DeepSeek V3 2 Qwen3 32B 智谱 GLM 5 等多款主流开源模型 p 卓越性能 重塑生产力 开放的模型生态策略 华为云积极引入中国开源 SOTA 大模型

    2026-04-20 18:22:23
    0
  • 2026年Windows多版本Java共存与切换指南[代码]

    Windows多版本Java共存与切换指南[代码]lt DOCTYPE html gt lt html lang zh CN data theme dark gt lt head gt lt meta charset UTF 8 gt amp

    2026-04-20 18:21:17
    0
  • 科大讯飞高级算法工程师万飞博士应邀来我校作学术报告

    科大讯飞高级算法工程师万飞博士应邀来我校作学术报告报告中 万飞博士围绕 AI Agent 技术原理 Claude Code 开发实践与 OpenClaw 生态应用三大核心内容展开深度分享 系统梳理了 AI Agent 从技术底层到行业落地的完整路径 结合多个行业前沿实践案例 详细讲解了 Claude Code 在智能编程 代码生成与优化中的实用技巧 以及 OpenClaw 生态在多场景下的技术落地逻辑与应用前景 为在场教师带来了一场兼具前沿性

    2026-04-20 18:20:22
    0
  • Shopify变天了,跨境卖家可用AI Agent辅助运营店铺

    Shopify变天了,跨境卖家可用AI Agent辅助运营店铺前不久 Shopify 官方发了一条推文 措辞很平静 但内容相当爆炸 the Shopify AI Toolkit is here manage your store with your favorite agent Claude Code Codex Cursor VS Code and more 配的视频里 Claude Code

    2026-04-20 18:19:18
    0