LED点阵书写显示屏,题目的大概要求是做一个32*32的点阵书写屏,,LED 点阵模块显示屏工作在人眼不易觉察的扫描微亮和人眼可见的 显示点亮模式下;当光笔触及 LED 点阵模块表面时,先由光笔检测触及位置处 LED 点 的扫描微亮以获取其行列坐标,再依据功能需求决定该坐标处的 LED 是否点亮至人眼 可见的显示状态(如图 1 中光笔接触处的深色 LED 点已被点亮),从而在屏上实现“点 亮、划亮、反显、整屏擦除、笔画擦除、连写多字、对象拖移”等书写显示功能。

讯享网
首先,要区分人眼不易觉察的扫描微亮和人眼可见的显示点亮这两种点阵点亮的模式,通过实验,我们决定用通电时间的不同来区分,也就是扫描微亮的通电时间小,点阵点亮的通电时间长。还有一个要注意的就是人眼可以分辨的闪烁时间为40HZ左右,所以通电和断电的时间总和要大于40HZ,人眼才不会看到点阵闪烁。
硬件部分
这一次的硬件电路比较简单,一个是光笔的制作和点阵的制作。
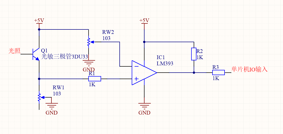
光笔的电路思路大概是这样的,通过一个光敏元器件的电压变化和一个固定电压的比较来判断输出高电平还是低电平给单片机。电路的思路不难,难点就是元器件的响应速度。因为扫描点阵加上点亮点阵的时间很短,所以要求光敏元器件和比较器的响应速度要快。我们光敏元器件用的是3DU33,比较器是LM393。电路图如下。

RW2是一个电位器,用来调整光笔的灵敏度。


接下来就是点阵屏的制作,题目的要求是3232的点阵屏,看我们买的是88的点阵屏,这就要16个拼接,考虑到难度,我们决定画PCB,腐蚀PCB.电路图没什么可以讲,就是把相同的行与列连接到同一个网络。,再引出64个IO口给单片机控制,因为我们用的是STM32F4的单片机,所以就没有用译码器来减少IO口,驱动电路也做了,用来放大电流点亮点阵。
点阵的PCB板制作是一个难点,因为实验室工艺的限制加上布线的复杂性,所以画两面板。做两面板的难点是我们的铜板不是两面导通,就是说顶层和底层的过孔是不连接的。因此元器件的焊接只可以焊在同一面,这样子就回到画单面板的问题上。
楼主是比较喜欢画PCB的。所以是这样解决的,通过打孔走线来让焊盘在同一面,顶层与底层走线的连接用铁线的焊接来导通。同时改变焊盘的大小,便于焊接。

开心的是一次就成功了,证明了我的想法可行。

这次的硬件就是这样子,不难,可是动手要强,特别是做PCB板子的这一块。
展现一下成果。

版权声明:本文内容由互联网用户自发贡献,该文观点仅代表作者本人。本站仅提供信息存储空间服务,不拥有所有权,不承担相关法律责任。如发现本站有涉嫌侵权/违法违规的内容,请联系我们,一经查实,本站将立刻删除。
如需转载请保留出处:https://51itzy.com/kjqy/42548.html