openClaw详解

openClaw详解OpenClaw 是一款定位为 自托管 AI Agent 网关 的产品 其核心是为用户打造一个全天候 跨设备的 数字化私人助理 它并非简单的聊天界面 而是一个高度可定制的 AI 操作系统控制面板 通过与底层大语言模型 如官方推荐的 Claude 深度绑定 并接入用户的私人通讯渠道 硬件传感器以及超过 3000 个社区技能库 OpenClaw 旨在提供类似钢铁侠 贾维斯 的深度定制体验

大家好,我是讯享网,很高兴认识大家。这里提供最前沿的Ai技术和互联网信息。




OpenClaw 是一款定位为“自托管 AI Agent 网关”的产品,其核心是为用户打造一个全天候、跨设备的“数字化私人助理”。它并非简单的聊天界面,而是一个高度可定制的 AI 操作系统控制面板。

通过与底层大语言模型(如官方推荐的 Claude)深度绑定,并接入用户的私人通讯渠道、硬件传感器以及超过 3000 个社区技能库,OpenClaw 旨在提供类似钢铁侠“贾维斯”的深度定制体验。其产品哲学可概括为以下四点核心关键词:本地优先、多渠道接入、原生代理架构、完全开源

与传统的被动式聊天机器人不同,OpenClaw 具备以下显著特征:

  1. 多渠道通信:通过 Telegram、WhatsApp、Discord、短信……你用什么聊天工具,它就在那里
  2. 工具调用:能执行命令行、读写文件、上网搜索、操作浏览器、调用 API
  3. 技能系统(Skills):像手机装 App 一样,给助手安装新技能——Gmail 技能、日历技能、SEO 技能……
  4. 记忆系统:短期记忆(当天对话)、长期记忆(MEMORY.md)、身份记忆(SOUL.md)、简历(USER.md)
  5. 心跳机制:不是你找它,是它定期醒来,检查有没有需要处理的事(724小时)
  6. 完全本地部署:所有数据都在你的机器上,不经过任何第三方

目前的 OpenClaw(由 Peter Steinberger 开发,现已转向独立基金会)主要面向个人开发者和极客。主要优势:

  • 高度灵活性与扩展性: 拥有庞大的技能 (Skills) 生态系统,能够轻松对接 Slack、Microsoft Teams、WhatsApp 等企业通讯工具。
  • 数据主权: 作为一个开源项目,企业可以将其部署在私有 VPS 或本地服务器上,避免敏感数据直接流向第三方 SaaS 平台。
  • 低成本自动化: 相比传统的 RPA (机器人流程自动化),OpenClaw 能够理解模糊指令,处理非结构化任务的效率更高。
  • 247 运行: 支持在 VPS 上持久化运行,适合作为全天候的 AI 客服或内部工作流处理中枢。

目前不适合企业,因为目前多个安全机构(如 Gartner、Microsoft Security)已对 OpenClaw 的企业化应用发布了警示:

风险维度 描述
安全沙箱缺失 默认情况下,OpenClaw 在主机环境下权限较高。如果接入的 Skill 存在恶意代码,可能导致企业内网被渗透。
凭据管理风险 早期版本存在明文存储 API Key 和登录凭据的问题,缺乏企业级的加密保管机制。
缺乏审计日志 原生版本对 AI 操作的详细审计日志支持有限,难以满足金融、医疗等行业的合规要求。
缺乏 SLA 支持 作为开源项目,没有官方供应商提供服务等级协议 (SLA) 或及时的技术支持,出现故障需依靠社区或自研团队。
提示词注入漏洞 恶意外部输入(如一封包含指令的恶意邮件)可能诱导代理执行非授权操作(如删除文件或泄露机密)。
  • Gartner 观点: 建议企业谨慎使用甚至在生产环境中禁用目前的公开预览版,称其为“未经过企业级加固的实验性工具”。
  • Microsoft Security: 建议如果必须运行,应将其完全隔离在专用虚拟机 (VM) 中,并使用受限的、非特权的专用凭据。

1、从“对话范式”转向“推理范式”:Think-Act-Observe(思考-行动-观察)+ 自我修正能力

模型不再是信息的搬运工,而是任务的编排者。企业应构建基于 ReAct(Reasoning and Acting)架构的自主逻辑,使 Agent 具备在执行中监测结果的能力。强化“中间思考过程”的可见性。当模型发现 Action(如调用 API)返回错误时,能够触发自愈机制(Self-Correction),重新规划路径而非直接报错中断。

2、结构化“显性上下文”:动态状态管理 (State Management)

借鉴 OpenClaw 的状态快照机制,将非结构化的对话内容转化为结构化的 “业务上下文缓存”。引入 外部向量数据库 + 动态 Key-Value 状态表。为每个业务流程(Session)建立独立的状态机,确保 Agent 在处理跨度数天的复杂任务时,依然能精准定位当前的执行进度与核心参数。

3、“能力原子化”:工具解耦与 API 编排

构建企业内部的“工具池(Tool Registry)”。不要试图在 Prompt 中教会模型所有业务逻辑,而是将复杂的财务计算、库存核对写成标准 API,由 Agent 根据意图进行调度。这样模型只需要负责“决策”,而准确性由后端工具保证。


OpenClaw 最大的特色之一是它可以直接对接你现有的通讯软件,这意味着你不需要单独打开一个 AI App,而是在你常用的聊天软件里就能随时召唤它。

  • 日常私人场景:你可以将其接入 WhatsApp、Telegram、Signal、iMessage (包括 BlueBubbles) 等私人聊天软件。在通勤路上,直接通过手机上的 WhatsApp 给它发消息,让它记录灵感或查询信息。
  • 办公协作场景:它可以集成到 Slack、Discord、Google Chat、Microsoft Teams 中。在工作群组中,它可以作为团队的辅助大脑(支持 @ 提及触发),帮助总结群消息、解答技术问题、审查代码或管理任务。
  • 其他扩展支持:此外还支持 Matrix、Zalo 以及内置的 WebChat 网页聊天。


对于不方便打字的情境,OpenClaw 提供了强大的语音交互能力(集成了 ElevenLabs 高质量语音技术)。

  • 随身语音助理:在 macOS、iOS 和 Android 设备上,它支持原生的“语音唤醒 (Voice Wake)”和“对讲模式 (Talk Mode)”。
  • 应用实例:你可以像唤醒 Siri 一样唤醒 OpenClaw 进行自然语言的连续对话。非常适合在开车、做家务或需要彻底解放双手时,与 AI 进行头脑风暴、练习外语或快速检索信息。


OpenClaw 将工具调用作为核心能力,AI 可以直接与你的操作系统和浏览器进行交互。

  • 自动化网页操作:它拥有专用的 Chrome/Chromium 浏览器控制能力。你可以让它自动打开网页、截取网页快照、执行点击/输入行为或上传文件。例如对它说:“帮我打开后台系统,截图最新的销售数据发给我”。
  • 设备级硬件调用 (Nodes):通过安装在 macOS/iOS/Android 上的节点 (Node) 应用,它可以调用宿主设备的硬件功能:
    • 调用摄像头进行拍照或录制短视频片段,让 AI “看”到现实世界。
    • 进行屏幕录制。
    • 获取当前设备的地理位置 (Location)。
    • 向你的电脑或手机发送系统级通知 (Notifications)。


不同于传统的纯文本 AI 对话,OpenClaw 引入了由 A2UI 驱动的实时画布 (Live Canvas)。

  • Agent 驱动的视觉面板:AI 可以将复杂的信息、图表、代码甚至是交互式界面元素,直接渲染到一个你可以操作的画布上。
  • 应用实例:当要求 AI 进行复杂数据分析、编写网页前端代码或生成信息仪表盘时,它可以直接在 Canvas 中展示结果,实现所见即所得。
  • 定时任务 (Cron):你可以设定周期性的任务。例如:“每天早上 8 点总结我今天的日程安排,并发送到我的 Telegram”。
  • 事件驱动 (Webhooks & Gmail Pub/Sub):它可以监听外部网络事件。例如,结合 Gmail Pub/Sub,当你的邮箱收到重要客户的邮件时,触发 OpenClaw 自动阅读邮件内容、生成回复草稿,并通过 Slack 提醒你审核。
  • 精细化路由控制:你可以配置多个具有不同人设、提示词或功能 (Skills) 的独立 Agent,并根据消息的来源(指定的聊天软件、账号、群组)自动路由到不同的 Agent 进行处理。
  • 应用实例:你可以让接入 Slack 的 Agent 专注于编程(配置代码助手相关权限),而接入 WhatsApp 的 Agent 则作为生活助理(配置备忘录和闲聊权限)。两者的数据和会话在网关层面相互隔离,互不干扰。
  • 无限扩展的插件系统:支持通过终端向导(clawhub CLI)轻松安装各种捆绑技能 (Bundled)、托管技能 (Managed) 和本地工作区技能。这使得 OpenClaw 可以不断进化,轻松接入第三方 API、数据库或执行你编写的特定 Python/Node 脚本。


得益于开源社区的繁荣,OpenClaw 拥有一个名为 ClawHub 的公共技能注册中心。根据 awesome-openclaw-skills 仓库的分类梳理,社区已经贡献了超过 3000 个高质量的实用技能,覆盖了以下核心垂直应用领域:

  • 编程与开发 (Coding & IDEs, DevOps, Web)
    • 应用:这是 OpenClaw 最强大的领域。AI 可以帮你进行代码审查 (Code Review)、运行本地沙盒测试 (Docker Sandbox)、管理 GitHub 的 Pull Requests、生成数据库迁移文件 (Ecto Migrations) 甚至是操作硬件电路板设计软件 (KiCad PCB)。
    • 实例:使用 cellcog 进行深度技术研究,或通过 cursor-agent 联动 Cursor 编辑器。
  • 智能办公与沟通 (Productivity, Communication, Calendar)
    • 应用:与你日常的办公流深度绑定。管理日程、处理跨时区协作、整理文档笔记 (Logseq, Ghost CMS 集成)。
    • 实例:调用飞书 (Feishu) API 创建互动卡片、获取 Fireflies.ai 的会议转录总结,或是通过 danube 技能在同一套工作流里打通 Gmail、GitHub 和 Notion。
  • 智能家居与物联网 (Smart Home & IoT)
    • 应用:OpenClaw 可以变成你家的数字管家。
    • 实例:通过文本或语音直接控制美的 (Midea) 空调,管理家中的 UniFi 网络设备,或是监控 Emporia 智能电表的能源消耗数据。
  • 多媒体与创意生成 (Media & Generation)
    • 应用:赋予 AI 创造视觉和听觉内容的能力。
    • 实例:调用 fal.ai 或 ImageRouter 生成图像,使用 HeyGen 的 API 制作数字人播报视频,或是用 Manim 引擎生成酷炫的数学公式动画 (manim-composer)。
  • 研究、搜索与分析 (Search & Research, Data & Analytics)
    • 应用:作为你的超级知识大脑,帮你过滤噪音,提取核心信息。
    • 实例:搜索实时 X (Twitter) 动态、实时跟踪黄金和白银等金属价格 (metals-agent-teneo)、监控公司内部高管交易数据 (openinsider),甚至是提供欧盟 MDR 医疗器械合规性解答。
  • 前沿探索:多智能体与自我进化 (Agent-to-Agent Protocols)
    • 应用:社区正在探索让 Agent 与其他 Agent 互动的协议。
    • 实例:通过 agent-council (AI 委员会) 让多个智能体共同决策,或利用 evolver 引擎让你的 AI 助手进行自我迭代和进化。

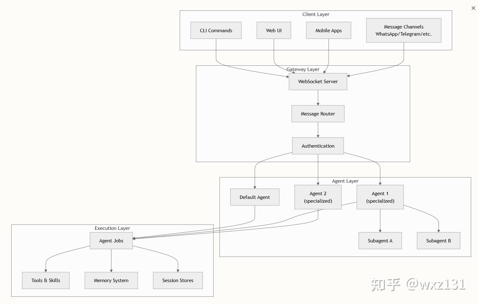
OpenClaw 架构遵循以网关为中心的设计,其中中央服务器协调所有通信、会话和插件交互。Gateway 是会话状态、路由逻辑、渠道连接和 Agent 管理的唯一真实来源。多个客户端界面——CLI、Web UI、移动应用和桌面应用——通过 WebSocket 协议或 HTTP API 连接到 Gateway,确保无论访问方式如何,行为都保持一致。


GPT plus 代充 只需 145

系统支持 WebSocket 连接用于实时通信,以及 HTTP 端点用于 REST 风格的交互。复杂的钩子系统允许插件在各种生命周期点拦截和修改行为,例如在 Agent 执行之前、工具调用之后或消息路由期间。

Gateway 是openclawd系统的核心枢纽——负责长期运行的守护进程,负责管理所有消息通道并作为 WebSocket 控制平面。ClawdBot 支持多 Agent 创建和运行。一个 Gateway 可以托管多个独立的 Agent。

Gateway 主要做三件事:

  1. 接收消息:从各个渠道收集用户指令
  2. 路由分发:决定这条消息应该交给哪个 Agent 处理
  3. 回复投递:把 Agent 的回复发送回对应的渠道

1)传输层

Gateway 提供了一个多路复用的传输层,通过单个端口服务于三种主要协议:

协议 用途 认证 用例
WebSocket 控制平面、双向 RPC、实时事件 Token/密码认证、设备 Token CLI、Web UI、移动节点、Agent 通信
HTTP/REST OpenAI 兼容 API、工具调用、插件端点 Bearer Token、Webhook 密钥 外部集成、编程访问
Control UI 用于监控和配置的 Web 界面 Gateway 认证或环回豁免 基于 Browser 的仪表板、入门向导

HTTP 服务器配置包括 canvas 主机、控制 UI、hooks、插件、OpenAI 兼容端点和 OpenResponses API 的处理程序。每个路由可以根据绑定模式和 Gateway 认证配置设置独立的认证要求。

2)客户端角色

  • Operator(操作员):控制平面客户端(CLI、Web UI、自动化脚本),具有读取配置、发送消息、管理 Agent 和批准执行的作用域
  • Node(节点):功能主机(移动设备、浏览器标签页、无头节点),声明可用功能(摄像头、canvas、屏幕、位置、语音)和命令允许列
  • 节点在连接时通过caps(高级类别)、commands(可执行命令)和permissions(细粒度开关)声明功能声明。Gateway 在允许功能调用之前,根据服务器端允许列表验证这些声明。

3)核心方法

类别 方法 用途
Health & Status health, status, usage.status, logs.tail 系统监控、资源跟踪
Configuration config.get/set/apply/patch/schema 运行时配置管理
Channels channels.status, channels.logout 通信通道生命周期
Agents agents.list/create/update/delete, agent, agent.identity.get Agent 管理和执行
Sessions sessions.list/preview/patch/reset/delete/compact 会话状态管理
Skills skills.status/bins/install/update 技能包管理
Nodes node.list/describe/invoke, node.pair. 节点配对和功能调用
Devices device.pair., device.token.rotate/revoke 设备配对和 Token 管理
Cron cron.list/status/add/update/remove/run/runs 计划任务管理
Exec Approvals exec.approvals., exec.approval.request/resolve/waitDecision 执行批准工作流
Chat send, chat.history/abort/send, agent.wait 消息传递和对话控制
Mesh mesh.plan/plan.auto/run/status/retry 多 Agent 工作流编排
Hooks wizard., voicewake., set-heartbeats, wake Webhook 和外部触发器
Browser browser.request 浏览器自动化

多智能体系统采用分层组织结构,其中每个 Agent 代表一个具有隔离状态和配置的独立执行上下文。Agent 通过集中式网关进行通信,该网关根据会话密钥和 Agent 身由路由消息,从而支持独立操作和协调的多智能体工作流。

Agent 通过 OpenClaw 配置系统进行定义,每个 Agent 条目指定其身份、能力和操作参数。

每个 Agent 配置条目包含以下核心属性:

属性 类型 描述
id string Agent 的唯一标识符(标准化为小写)
name string 用于显示的人类可读名称
default boolean 是否为默认 Agent(建议只有一个默认值)
model ModelConfig 模型提供商和配置
skills SkillConfig[] Agent 的技能定义数组
memorySearch MemoryConfig 内存搜索和检索配置
humanDelay DelayConfig 人工干预延迟设置
heartbeat HeartbeatConfig 周期性任务执行配置
identity IdentityConfig Agent 个性和行为定义
groupChat GroupChatConfig 多 Agent 对话设置
subagents SubagentConfig[] 嵌套 Agent 定义
sandbox SandboxConfig 执行环境约束
tools ToolConfig[] 自定义工具注册

每个 Agent 维护一个包含其引导文件、配置和状态的隔离工作空间:

~/.openclaw/workspace-{profile}/ ├── AGENTS.md ├── SOUL.md # 核心个性和行为特征 ├── TOOLS.md # 可用工具及其用法 ├── IDENTITY.md # Agent 身份和角色定义 ├── USER.md # 用户偏好和交互模式 ├── HEARTBEAT.md # 周期性任务定义 ├── BOOTSTRAP.md # 初始设置指令(在引导后删除) ├── MEMORY.md # 长期知识库 ├── memory.md # 替代内存格式 └── .openclaw/ # 运行时状态目录

GPT plus 代充 只需 145

讯享网└── workspace-state.json 

Agent 解析与路由

系统通过一套优先级机制来确定请求应由哪个 Agent 处理:

  1. 显式指定:会话密钥中直接包含 Agent ID。
  2. 会话作用域:根据会话配置解析。
  3. 默认 Agent:配置中 default: true 的 Agent。
  4. 首位配置:配置列表中的第一个 Agent。
  5. 内置默认:系统内置的 DEFAULT_AGENT_ID

工具注册

Agent 可以通过插件系统注册自定义工具。llm-task 插件演示了这种模式:

// Job tracking enables monitoring and debugging waitForAgentJob(jobId: string, options: { timeout?: number; signal?: AbortSignal; }): Promise<AgentJobResult>

工具在 Agent 的 TOOLS.md 文件中定义,并且可以根据 Agent 配置动态加载

在 OpenClaw 里,有三个文件能改变这一切。我称之为 “灵魂三件套”

文件 作用 类比
SOUL.md 定义助手的性格和行为 基因 + 教养
USER.md 描述你是谁 简历 + 日记
AGENTS.md 设定工作习惯和边界 员工手册

写好这三个文件,你的助手会从「通用 AI」变成「你的 AI」。

1) SOUL.md — 灵魂文件

a. 性格要具体,不要泛泛

  • ❌ “你是一个友好的助手”
  • ✅ “你说话像一个经验丰富的技术同事——直接、务实,偶尔开个技术冷笑话”
  • ❌ “你很有帮助”
  • ✅ “你能做的事就直接做了,不会问‘你确定吗?’这种多余的问题”

b. 给行为划定边界

AI 不是什么都该做的。写清楚什么情况下需要确认,什么情况下自己决定。比如:

操作 处理方式
读文件 直接做
删文件 先确认
发邮件 必须确认
查天气 直接做

c. 定义「不做」比「做」更重要

你不可能列出所有该做的事,但你可以列出几条绝对不该做的。这些红线会让你对助手的行为更有信心。

2) USER.md

讯享网# 关于我

基本信息

  • 名字:[你的名字]
  • 职业:[你做什么的]
  • 所在地:[时区很重要,影响提醒时间]

工作

  • 当前项目:[列出你正在做的 1-3 个项目]
  • 常用工具:[VS Code, Figma, Notion…]
  • 工作时间:[例如 9:00-18:00,或者自由安排]

偏好

  • 沟通风格:[喜欢简洁还是详细?]
  • 语言:[中文为主?中英混用?]
  • 提醒方式:[重要的事直接说,不重要的攒一起说]

当前关注

  • [你最近在研究什么]
  • [你近期的目标]
  • [任何助手应该知道的背景信息]

    3) AGENTS.md

    AGENTS.md 定义了助手的工作方式和操作规范。如果说 SOUL.md 是「你是谁」,那 AGENTS.md 就是「你怎么干活」。

    关键部分包括:

    • 记忆管理:助手每次启动时应该读什么文件、怎么记录今天发生的事
    • 安全边界:哪些操作可以自由做,哪些需要确认
    • 交互规则:在群聊中怎么表现、什么时候该说话什么时候该闭嘴
    • 心跳任务:定期检查时应该做什么(我们在 Day 6 会详细讲)

    一般来说,默认的 AGENTS.md 已经写得很好了,你只需要根据自己的习惯微调。

    1)简介

    OpenClaw 的 Skills 系统就是你 AI 助手的 App Store。

    每个 Skill 是一组文件,通常包括:

    • SKILL.md — 技能说明书(告诉 AI 这个技能做什么、怎么用)
    • 配置文件 — API Key、连接参数等
    • 脚本文件 — 具体的执行逻辑(如果需要的话)

    安装一个 Skill,就是把这些文件放到 /clawd/skills/ 目录下。助手启动时会自动加载它们,就像手机开机自动加载已安装的 App 一样。

    2)技能仓库

    OpenClaw 社区维护了一个不断增长的技能仓库:clawdhub.com

    类别 示例技能 解决什么问题
    📧 通信 Gmail, Outlook, Slack 邮件管理、消息通知
    📅 效率 Google Calendar, Todoist 日程管理、任务追踪
    🔍 搜索 Brave Search, Tavily 联网搜索、信息获取
    💻 开发 GitHub, VS Code, Docker 代码管理、开发辅助
    📊 数据 GA4, GSC, Ahrefs 流量分析、SEO 优化
    📝 内容 Markdown, PDF Parser 文档处理、格式转换
    🌐 浏览器 Playwright, Puppeteer 网页浏览、数据抓取
    🏠 智能家居 HomeAssistant 控制灯光、温度、设备

    3)安装skill

    方式一:从 ClawHub 安装(推荐)

    clawdhub install remind-me

    它会从 ClawHub 下载 skill,并安装到你的技能目录里:

    • 默认:<workspace>/skills/(通常就是当前目录下的 ./skills
    • 共享安装:/.openclaw/skills(同一台机器上的多个 agent/工作区可复用)

    方式二:手动安装

    讯享网cd /.openclaw/skills git clone https://github.com/openclaw/skill-remind-me remind-me

    手动安装适合想自己管理 skill 源码的人;如果你只是想快速用起来,优先用上面的 ClawHub 方式。

    方式三:自己写

    创建 <workspace>/skills/my-skill/SKILL.md(或 /.openclaw/skills/my-skill/SKILL.md),写好说明,助手就会自动使用它。

    方式四:从 GitHub 清单挑选(替代 ClawHub)

    如果你觉得 ClawHub 网站不好用,我更推荐直接在 GitHub 清单里挑: github.com/VoltAgent/aw

    用法:

    1. 在仓库里按分类找到你需要的 skill
    2. 把 skill 名称/链接发给 AI,让它帮你安装并验证
    3. 装完让 AI 给你 3 条可复制的使用示例(你直接照着问就行)

    安装完成后,不需要重启——大多数 Skill 会在下次对话时自动加载。

    查看已安装技能

    openclaw skills list

    从 ClawdHub 安装/更新技能

    讯享网clawdhub install <skill-name> # 安装 clawdhub update <skill-name> # 更新单个 clawdhub update –all # 更新全部

    搜索技能市场

    clawdhub search <keyword>

    技能配置

    每个技能的配置通常写在 SKILL.md(以及 openclaw.jsonskills.entries.* 覆盖)里。技能目录一般在:<workspace>/skills/<skill-name>//.openclaw/skills/<skill-name>/

    原理

    OpenClaw 会按设定的间隔(默认 30 分钟)向助手发送一个心跳信号。助手收到信号后,会:

    1. 读取 HEARTBEAT.md 中的任务清单
    2. 逐项检查
    3. 有需要通知你的事就发消息
    4. 没事就安静回一个 HEARTBEAT_OK

    配置心跳

    编辑 /clawd/HEARTBEAT.md

    讯享网# 心跳任务

每次检查

  • 查看 Gmail 是否有重要邮件
  • 查看日历,2 小时内有没有会议要提醒

每天检查 2-3 次

  • 检查网站是否正常访问
  • 查看 GSC 有没有异常数据波动

不需要主动做

  • 天气查询(等我问再查)
  • 社交媒体(除非被 @ 了)

    心跳间隔

    在 OpenClaw 配置中设置:

    openclaw configure –section gateway

    在向导中可以调整心跳间隔,或者直接编辑配置文件中的 heartbeat.interval 字段。

    常用设置:

    • 15m — 比较频繁,适合工作日白天
    • 30m — 默认值,平衡效率和成本
    • 1h — 比较节省,适合非工作时间

    创建 Cron 任务

    讯享网openclaw cron add –name “晨间简报” –cron “0 8 * * *” 
    –system-event “生成今日简报:检查邮件、日历、网站数据,整理成一条消息发给我”

    Cron 表达式和 Linux 的 crontab 一样:

    分 时 日 月 周 0 8 * * * → 每天 8:00 0 9 * * 1 → 每周一 9:00 0 10 1 * * → 每月 1 号 10:00 */30 9-18 * * 1-5 → 工作日 9:00-18:00 每 30 分钟

    实用 Cron 任务示例

    晨间简报(每天 8:00):

    讯享网openclaw cron add –name “晨间简报” –cron “0 8 * * *” 
    –system-event “晨间简报:1) 检查未读邮件并摘要重要的 2) 今天的日历安排 3) 网站数据有无异常。整理后发给我。”

    周报(每周一 9:00):

    openclaw cron add –name “周报” –cron “0 9 * * 1” 
    –system-event “生成上周工作周报:汇总过去一周的重要事件、完成的任务、网站数据变化、收到的重要邮件。”

    健康提醒(工作日每 2 小时):

    讯享网openclaw cron add –name “健康提醒” –cron “0 10,12,14,16 * * 1-5” 
    –system-event “温馨提醒:起来活动一下,喝杯水。如果已经连续工作超过 2 小时,强烈建议休息 10 分钟。”

    OpenClaw 的记忆系统由三层组成:

    1)每日笔记:memory/YYYY-MM-DD.md

    助手每天自动创建一个笔记文件,记录当天发生的事:

    # 2025-07-20

上午

  • 晨间简报已发送:3 封重要邮件,2 个会议
  • 主人让我查了 morsecodetranslator.app 的搜索数据
  • 发现 /converter 页面排名从 #8 降到 #12,已通知

下午

  • 帮主人写了一个 API route
  • 提醒了 14:00 的会议
  • 主人说以后周报格式要加上“本周学到的”

晚上

  • 21:00 例行检查,一切正常
  • 主人 23:30 还在工作,已提醒休息

    2) 长期记忆:MEMORY.md

    每隔几天,助手会回顾最近的每日笔记,把值得长期记住的东西提炼到 MEMORY.md:

    讯享网# 长期记忆

主人的工作习惯

  • 偏好在下午做深度工作,上午处理琐事
  • 写代码时不喜欢被打扰,除非是紧急邮件
  • 周报格式要包含“本周学到的”(7月20日确认)

项目状态

  • kirkify.net — 重点关注 /generator 页面 SEO
  • morsecodetranslator.app — /converter 页面排名下降,需持续监控

经验教训

  • GSC 数据有 2-3 天延迟,别对比昨天和今天的数据
  • 主人不喜欢太长的消息,重要信息用加粗 + 列表

    3)灵魂记忆:SOUL.md + USER.md

    这两个文件也是记忆的一部分——它们是不会随日期变化的“核心记忆”,定义了助手是谁、主人是谁。

    三层记忆协同工作:

    • SOUL.md + USER.md → 我是谁、你是谁(不变)
    • MEMORY.md → 我知道的关于你的一切(缓慢积累)
    • memory/日期.md → 今天发生了什么(每天更新)

    1)Skill 开发原则

    • SKILL.md 是核心:写清楚能做什么、怎么做、输出什么格式
    • 保持简单:一个 Skill 做一件事,做好
    • 错误处理:在 SKILL.md 里写明“如果失败了怎么办”
    • 安全提示:涉及敏感操作的 Skill,写明需要确认
    your-skill-name/ ├── SKILL.md # 核心文件:包含元数据和详细指令(必填) ├── scripts/ # 可执行代码,如 Python 或 Bash 脚本(可选) ├── references/ # 辅助文档、API 规范或示例(可选) └── assets/ # 静态资源,如模板、图标、字体(可选)

    具体参考:

    skill学习

    2)最简单的skill

    创建文件 ~/clawd/skills/weather/SKILL.md

    讯享网# 天气查询技能

能力

你可以查询任何城市的天气信息。

使用方法

调用 wttr.in API 获取天气:

curl “wttr.in/城市名?format=3”

示例: curl “wttr.in/Shanghai?format=3”

输出格式

用简洁的中文告诉用户当前天气,包括温度和天气状况。

就这样。没有复杂的 SDK,没有注册流程,一个 Markdown 文件就是一个 Skill。

3)正常skill

— name: tavily description: AI-optimized web search via Tavily API. Returns concise, relevant results for AI agents. homepage: https://tavily.com

metadata: {“clawdbot”:{“emoji”:“🔍”,“requires”:{“bins”:[“node”],“env”:[“TAVILY_API_KEY”]},“primaryEnv”:“TAVILY_API_KEY”}}

AI-optimized web search using Tavily API. Designed for AI agents - returns clean, relevant content.

讯享网node {baseDir}/scripts/search.mjs "query" node {baseDir}/scripts/search.mjs "query" -n 10 node {baseDir}/scripts/search.mjs "query" --deep node {baseDir}/scripts/search.mjs "query" --topic news 

Options

  • -n <count>: Number of results (default: 5, max: 20)
  • --deep: Use advanced search for deeper research (slower, more comprehensive)
  • --topic <topic>: Search topic - general (default) or news
  • --days <n>: For news topic, limit to last n days

Extract content from URL

node {baseDir}/scripts/extract.mjs "https://example.com/article" 

Notes:

  • Needs TAVILY_API_KEY from https://tavily.com
  • Tavily is optimized for AI - returns clean, relevant snippets
  • Use --deep for complex research questions
  • Use --topic news for current events

    你的助手现在跑在一台服务器上。但如果它能同时「看到」你的手机摄像头、「控制」你电脑的浏览器、「访问」你家里的智能设备呢?

    这就是 Nodes(节点) 系统。

    什么是 Nodes?

    Node 是一个安装在其他设备上的轻量级客户端,它和你的 OpenClaw 主服务器连接,让助手能:

    • 手机 Node:拍照(前后摄像头)、获取位置、发系统通知
    • 电脑 Node:截屏、录屏、控制浏览器
    • 树莓派 Node:控制智能家居设备

    示例场景

    场景 1:远程查看 你出差在外,对助手说:“帮我看看公司电脑屏幕上显示什么”——装了 Node 的公司电脑自动截屏发给你。

    场景 2:手机协作 助手在你手机上弹出通知:“下午 3 点有个会议,要我帮你打开会议链接吗?”——你点确认,它直接在手机上打开。

    场景 3:智能家居 “帮我把客厅灯关了” → 助手通过树莓派 Node 控制 HomeAssistant → 灯关了。

    如何设置

    在要连接的设备上安装 Node 客户端:

    讯享网# 电脑端 curl -fsSL https://openclaw.ai/install.sh | bash

    手机端在 App Store 搜索 OpenClaw(目前支持 iOS)。

    安装后,在主服务器上批准配对请求:

    openclaw nodes approve <device-name>

    配对完成后,你可以在 Telegram 里直接下达跨设备指令。

    服务器安全

    • ✅ SSH 使用密钥认证,禁用密码登录
    • ✅ 开启防火墙,只暴露必要端口(22, 443)
    • ✅ 定期更新系统:sudo apt update && sudo apt upgrade
    • ✅ 使用非 root 用户运行 OpenClaw
    • ✅ 启用 fail2ban 防暴力激活成功教程

    API 密钥安全

    • ✅ 所有 API Key 存在环境变量或 .env 文件中
    • ✅ .env 文件加入 .gitignore
    • ✅ 定期轮换密钥(建议每 3 个月)
    • ✅ 为不同服务使用不同的密钥
    • ✅ 设置 API 使用限额,防止失控

    数据安全

    • ✅ OAuth Token 文件权限设为 600
    • ✅ 定期备份工作目录:~/clawd/
    • ✅ 敏感文件不提交到 Git
    • ✅ 清楚助手能访问哪些数据,不能访问哪些

    行为安全

    • ✅ SOUL.md 中明确「绝对不做」清单
    • ✅ 外发消息(邮件、社交媒体)必须确认
    • ✅ 破坏性操作(删除文件、修改配置)必须确认
    • ✅ 群聊中不泄露私人信息
    • ✅ 用 trash 代替 rm(可恢复 > 不可恢复)

    成本控制

    • ✅ 设置 API 月度预算上限
    • ✅ 监控 Token 使用量
    • ✅ 心跳间隔不要太短(30 分钟足够)
    • ✅ 不需要的 Skill 及时禁用
    • ✅ 大模型调用只用在需要的地方(简单任务可以用小模型)

    openclaw101.dev/zh

    一文读懂:openClaw 分析与教程(Moltbot、Clawdbot)— 2更

    openclaw101.dev/zh#

小讯
上一篇 2026-03-11 17:32
下一篇 2026-03-11 17:34

相关推荐

版权声明:本文内容由互联网用户自发贡献,该文观点仅代表作者本人。本站仅提供信息存储空间服务,不拥有所有权,不承担相关法律责任。如发现本站有涉嫌侵权/违法违规的内容,请联系我们,一经查实,本站将立刻删除。
如需转载请保留出处:https://51itzy.com/kjqy/213391.html