一、工作原理

瞬态抑制二极管(Transient Voltage Suppression Diode,简称TVS)是一种用于抑制瞬态电压波动的保护器件。它主要用于保护电路不受过电压、过电流等瞬态事件的影响。
TVS的工作原理基于搭建一个快速响应的通路,以吸收和调节过电压的能量。它由一个PN结构组成,通常使用硅材料制造。TVS具有较高的击穿电压和响应速度,可在纳秒级别内响应瞬态电压。
在正常工作情况下,TVS处于高阻态,仅有很小的泄漏电流。当电路中出现过电压时,TVS会迅速变为低阻态,形成一个通路,将过电压波形上的能量引导到地或其他合适的地方,以保护其他电路设备免受损坏。

TVS的击穿电压一般设定在需保护的电路设备可承受的最大电压范围之内。当输入电压超过这个击穿电压时,TVS会快速响应并开始导通,将电压限制在设定的范围内。这样可以有效地保护电路设备不受过大的电压冲击。
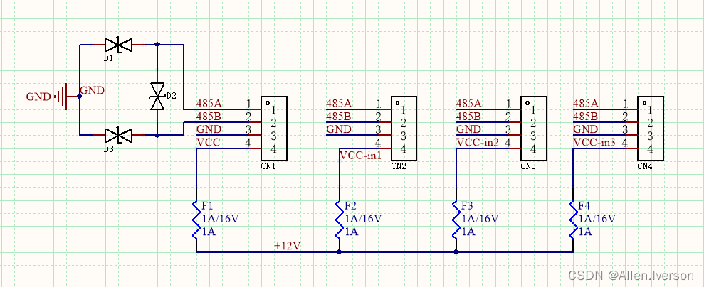
推荐使用一个限流电阻®与TVS并联连接?。这个限流电阻的作用是限制流经TVS的电流,以确保TVS的额定工作电流范围内。
当输入电压过大时,TVS会快速变为低阻态,将过电压波形的能量引导到地,保护电路或设备。同时,限流电阻可限制过大的电流流经TVS,确保TVS的工作稳定性。
总之,TVS通过将过电压波形的能量引导到地或其他合适的地方,起到抑制或限制电压的作用,保护电路设备免受过电压的损害。它是一种常用的电子元件,广泛应用于各种电路保护和浪涌抑制方面。

版权声明:本文内容由互联网用户自发贡献,该文观点仅代表作者本人。本站仅提供信息存储空间服务,不拥有所有权,不承担相关法律责任。如发现本站有涉嫌侵权/违法违规的内容,请联系我们,一经查实,本站将立刻删除。
如需转载请保留出处:https://51itzy.com/kjqy/124062.html