一、基本介绍
项目名:
基于单片机的智能门禁系统设计
基于单片机的小区门禁系统系统设计
基于单片机的刷卡门禁系统系统设计
项目编号:mcuclub-jj-001
单片机类型:STC89C52
具体功能:
1、密码输入:首先输入住户门牌号,然后进入输入密码界面,密码正确后,门锁打开,错误后蜂鸣器报警1s,若密码输入错误3次,则蜂鸣器持续报警10s。
可添加门牌号和密码,添加步骤:门牌号—>管理员密码—>新密码—>再次新密码。
可修改密码,修改步骤:门牌号—>管理员密码—>旧密码—>新密码—>再次新密码。
另外,密码是可以掉电保存在AT24C02中。
2、刷卡:通过RFID进行刷卡进入,刷有效卡,门锁打开,无效卡,蜂鸣器报警1s,若无效卡刷3次,则蜂鸣器持续报警10s。可添加卡或删除卡
3、通过4*4矩阵键盘可输入密码,进入不同模式
4、通过显示屏显示数据
扩展功能:通过zigbee,可一键呼叫,外机可进行一键开门
二、资料总览
实物资料
仿真资料

三、51单片机部分资料展示
1、实物图展示
单片机型号:STC89C52
供电接口:TYPE-C
板子类型:PCB集成板,厚度1.2,两层板(上下层覆铜接地)
器件类型:元器件基本上为插针式,个别降压芯片会使用贴片式。

2、仿真图展示
仿真软件版本:proteus8.9
电路连线方式:网络标号连线方式
注意:部分实物元器件仿真中没有,仿真中会用其他工作原理相似的元件代替,这样可能导致实物程序和仿真程序不一样

3、原理图展示
软件版本:AD2013
电路连线方式:网络标号连线方式
注意:原理图只是画出了模块的引脚图,而并不是模块的内部结构图


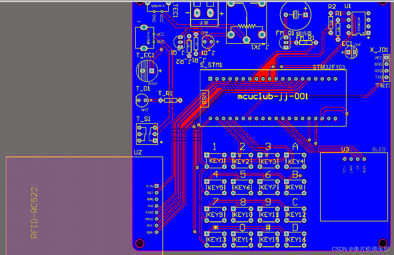
4、PCB图展示
由原理图导出,中间有一个项目编号,隐藏在单片机底座下,插入单片机后不会看到。
两层板,上下覆铜接地。

四、32单片机部分资料展示
1、实物图展示
单片机型号:STM32F103C8T6
供电接口:TYPE-C
板子类型:PCB集成板,厚度1.2,两层板(上下层覆铜接地)
器件类型:元器件基本上为插针式,个别降压芯片会使用贴片式。

2、原理图展示
软件版本:AD2013
电路连线方式:网络标号连线方式
注意:原理图只是画出了模块的引脚图,而并不是模块的内部结构原理图

3、PCB图展示
由原理图导出,中间有一个项目编号,隐藏在单片机底座下,插入单片机后不会看到。
两层板,上下覆铜接地。

五、系统框图
绘制软件:VISIO

本设计以单片机为核心控制器,加上其他模块一起组成此次设计的整个系统,此次设计可以分为主机和从机,从机和主机都可以分为三部分输入、输出和中控,主机的输入由三个部分组成,第一部分是矩阵键盘模块,用户可以通过该模块输入对应的数子;第二部分是供电模块,通过该模块给从机进行供电;第三部分是RFID模块,通过RFID进行刷卡进入;输出由五部分组成,第一部分是显示模块,通过显示屏显示数据和设置的阈值;第二部分是存储模块,通过该模块对数据和密码进行保存;第三部分是继电器控制模块,控制门锁打开和关闭;第四部分是蜂鸣器电路模块,通过该模块进行蜂鸣器报警;第五部分是zigbee模块,通过zigbee模块发射模块,将用户输入的数子传输到从机,从机的输入由四部分组成,第一部分是4P拨码开关模块,通过4*4矩阵键盘可输入密码,进入不同模式;第二部分是按键模块,通过该模块设置数据和设置的阈值;第三部分是zigbee接收模块,用户可以通过该模块接收输入端发射的指令;第四部分是供电模块,通过该模块给系统进行供电;输出由声光报警模块组成,通过该模块检测是否是无效卡,无效卡则蜂鸣器报警。具体系统框图如图3.1所示。
六、部分程序展示
*******按键函数 *****/ void Key_function(void) {
key_num = Chiclet_Keyboard_Scan(); //按键扫描 if(key_num != 0xff) //有按键按下 {
if(key_num == 3) //按键A:添加用户号 {
Oled_Clear_All(); Oled_ShowCHinese(1,2,"添加住户"); if(user_number < 30) {
Oled_ShowCHinese(2,0,"请输入住户号"); Oled_ShowCHinese(3,0,"户号:"); flag_reset_password = 1; flag_set_user = 1; } else {
Oled_ShowCHinese(2,0,"户号已满"); Oled_ShowCHinese(3,0,"无法添加"); Delay_ms(1000); Oled_ShowCHinese(1,2,"智能门禁"); Oled_ShowCHinese(2,0,"户号:"); flag_reset_password = 0; flag_set_user = 0; } flag_open_step = 0; memset(input_buf,'\r',6); input_num = 0; flag_rfid = 0; flag_rfiden = 0; addr_operation = 0; } else if(key_num == 7) //按键B:修改用户密码 {
Oled_Clear_All(); Oled_ShowCHinese(1,2,"修改密码"); Oled_ShowCHinese(2,0,"请输入住户号"); Oled_ShowCHinese(3,0,"户号:"); flag_open_step = 0; memset(input_buf,'\r',6); input_num = 0; flag_reset_password = 1; flag_set_user = 2; flag_rfid = 0; flag_rfiden = 0; addr_operation = 0; } else if(key_num == 11) //按键C:添加卡 {
Oled_Clear_All(); Oled_ShowCHinese(1,2,"添加卡"); Oled_ShowCHinese(2,0,"请输入管理员密码"); Oled_ShowCHinese(3,0,"密码:"); flag_open_step = 0; memset(input_buf,'\r',6); input_num = 0; flag_reset_password = 0; flag_set_user = 0; flag_rfid = 1; flag_rfiden = 0; addr_operation = 0; } else if(key_num == 15) //按键D:删除卡 {
Oled_Clear_All(); Oled_ShowCHinese(1,2,"删除卡"); Oled_ShowCHinese(2,0,"请输入管理员密码"); Oled_ShowCHinese(3,0,"密码:"); flag_open_step = 0; memset(input_buf,'\r',6); input_num = 0; flag_reset_password = 0; flag_set_user = 0; flag_rfid = 2; flag_rfiden = 0; addr_operation = 0; } else if(key_num == 12) //按键 * :删除一位输入数据 {
if(input_num != 0) {
input_num--; if(flag_reset_password == 0 && flag_rfid == 0) Oled_ShowString(2,6+input_num," "); else Oled_ShowString(3,6+input_num," "); } } else if(key_num == 14) //按键 # :确认 {
Ensure_function(); } else if((key_num<12 && key_num%4<3) || key_num==13) //按下的是数字键,保存输入数字 {
if(key_num != 13) key_num = (key_num/4*3 + (key_num%4+1)); else key_num = 0; if(flag_reset_password == 0 && flag_rfid == 0) //开门模式 {
//户号最多两位 if((flag_open_step == 0 && input_num < 2) || (flag_open_step == 2 && input_num < 6)) {
Oled_ShowString(2,6+input_num,"*"); input_buf[input_num] = key_num; input_num++; } else if(flag_open_step == 1) //选择输入密码或呼叫 {
if(key_num == 1) {
Oled_ShowString(2,0," "); Oled_ShowCHinese(2,0,"密码:"); flag_open_step++; } else if(key_num == 2) {
Oled_Clear_All(); Oled_ShowCHinese(1,2,"智能门禁"); Oled_ShowCHinese(2,0,"户号:"); flag_open_step = 0; UsartPrintf(USART1,"\xFC\x05\x01\x02 %02d",(int)(user_data.user_num[0]*10+user_data.user_num[1])); input_num = 0; memset(input_buf,'\r',6); } } } else {
if((flag_reset_password == 1 && input_num < 2) || (flag_reset_password != 1 && input_num < 6)) {
Oled_ShowString(3,6+input_num,"*"); input_buf[input_num] = key_num; input_num++; } } } } } / *确认函数 */ void Ensure_function(void) {
u8 i = 0; if(flag_rfid == 0) //输入密码模式 {
if(flag_reset_password == 0) //输入户号密码开门模式 {
if(flag_open_step == 0) //用户号步骤,查找户号及密码 {
memset(user_data.user_num,'\n',2); memset(user_data.user_password,'\n',6); for(i = 0; i < user_number; i++) {
AT24CXX_Read(i*8,user_data.user_num,2); if(user_data.user_num[0] == input_buf[0] && user_data.user_num[1] == input_buf[1]) {
AT24CXX_Read((i*8)+2,user_data.user_password,6); break; } } user_data.user_num[0] = input_buf[0]; user_data.user_num[1] = input_buf[1]; flag_open_step++; Oled_ShowString(2,0," "); Oled_ShowString(2,0,"1:"); Oled_ShowCHinese(2,1,"密码"); Oled_ShowString(2,8,"2:"); Oled_ShowCHinese(2,5,"呼叫"); } else if(flag_open_step == 2) //密码步骤,判断密码是否正确,如果密码正确开门 {
if(memcmp(user_data.user_password,input_buf,6) == 0) {
Oled_ShowCHinese(3,0,"密码正确"); RELAY_D = 1; Delay_ms(1500);Delay_ms(1500); RELAY_D = 0; Oled_ShowCHinese(2,0,"户号:"); Oled_ShowString(2,6," "); Oled_ShowString(3,0," "); flag_error_num = 0; } else //密码不正确,蜂鸣器警报 {
flag_error_num++; BEEP = 1; Oled_ShowCHinese(3,0,"密码错误"); Oled_ShowCHinese(4,0,"请重新输入"); if(flag_error_num >= 3) //如果密码错误三次,蜂鸣器响十秒,否则一秒 {
flag_error_num = 0; Delay_ms(1000);Delay_ms(1000);Delay_ms(1000);Delay_ms(1000);Delay_ms(1000); Delay_ms(1000);Delay_ms(1000);Delay_ms(1000);Delay_ms(1000);Delay_ms(1000); } else Delay_ms(1000); BEEP = 0; Oled_ShowString(2,6," "); Oled_ShowString(3,0," "); Oled_ShowString(4,0," "); Oled_ShowCHinese(2,0,"户号:"); } flag_open_step = 0; } } else if(flag_reset_password == 1) //用户设置模式1 {
for(i = 0; i < user_number; i++) {
AT24CXX_Read(i*8,user_data.user_num,2); if(user_data.user_num[0] == input_buf[0] && user_data.user_num[1] == input_buf[1]) {
addr_operation = i; AT24CXX_Read((i*8)+2,user_data.user_password,6); break; } } if(flag_set_user == 1) //添加用户,如果用户已存在,不能添加,否则可以添加 {
if(i == user_number) {
flag_reset_password++; Oled_ShowCHinese(2,0,"请输入管理员密码"); Oled_ShowCHinese(3,0,"密码:"); Oled_ShowString(3,6," "); user_data.user_num[0] = input_buf[0]; user_data.user_num[1] = input_buf[1]; } else {
Oled_ShowString(3,0," "); Oled_ShowCHinese(3,0,"户号已存在"); Delay_ms(1000); Oled_Clear_All(); Oled_ShowCHinese(1,2,"智能门禁"); Oled_ShowCHinese(2,0,"户号:"); flag_reset_password = 0; flag_set_user = 0; } } else if(flag_set_user == 2) //修改用户密码,如果用户存在,可以修改,否则不能修改 {
if(i == user_number) {
Oled_ShowString(3,0," "); Oled_ShowCHinese(3,0,"户号不存在"); Delay_ms(1000); Oled_Clear_All(); Oled_ShowCHinese(1,2,"智能门禁"); Oled_ShowCHinese(2,0,"户号:"); flag_reset_password = 0; flag_set_user = 0; } else {
flag_reset_password++; Oled_ShowCHinese(2,0,"请输入管理员密码"); Oled_ShowCHinese(3,0,"密码:"); Oled_ShowString(3,6," "); } } } else if(flag_reset_password == 2) //用户设置模式2 {
if(memcmp(admipassword,input_buf,6) == 0) //管理员密码正确 {
Oled_ShowCHinese(4,0,"密码正确"); Delay_ms(1000); Oled_ShowString(2,0," "); Oled_ShowString(3,6," "); Oled_ShowString(4,0," "); if(flag_set_user == 1) //如果是添加用户,输入新密码,如果是修改,输入旧密码 Oled_ShowCHinese(2,0,"请输入新密码"); else if(flag_set_user == 2) Oled_ShowCHinese(2,0,"请输入旧密码"); flag_reset_password++; } else //密码错误,蜂鸣器警报 {
flag_error_num++; BEEP = 1; Oled_ShowString(3,0," "); Oled_ShowCHinese(3,0,"密码错误"); if(flag_error_num >= 3) //如果密码错误三次,蜂鸣器响十秒,否则一秒 {
flag_error_num = 0; Delay_ms(1000);Delay_ms(1000);Delay_ms(1000);Delay_ms(1000);Delay_ms(1000); Delay_ms(1000);Delay_ms(1000);Delay_ms(1000);Delay_ms(1000);Delay_ms(1000); BEEP = 0; Oled_Clear_All(); Oled_ShowCHinese(1,2,"智能门禁"); Oled_ShowCHinese(2,0,"户号:"); flag_reset_password = 0; flag_set_user = 0; addr_operation = 0; } else {
Oled_ShowCHinese(4,0,"请重新输入"); Delay_ms(1000); BEEP = 0; Oled_ShowString(3,0," "); Oled_ShowString(4,0," "); Oled_ShowCHinese(3,0,"密码:"); } } } else if(flag_reset_password == 3) //用户设置模式3 {
if(flag_set_user == 1) //如果添加用户,再次输入新密码 {
Oled_ShowString(2,0," "); Oled_ShowString(3,6," "); Oled_ShowCHinese(2,0,"请再次输入新密码"); Delay_ms(1000); for(i = 0; i < 6; i++) {
user_data.user_password[i] = input_buf[i]; } flag_reset_password++; } else if(flag_set_user == 2) //如果是修改用户 {
if(memcmp(user_data.user_password,input_buf,6) == 0) //如果密码正确,输入新密码 {
Oled_ShowCHinese(4,0,"密码正确"); Delay_ms(1000); Oled_ShowString(2,0," "); Oled_ShowString(3,6," "); Oled_ShowString(4,0," "); Oled_ShowCHinese(2,0,"请输入新密码"); flag_reset_password++; flag_error_num = 0; } else //否则密码错误,蜂鸣器警报 {
flag_error_num++; Oled_ShowString(3,0," "); Oled_ShowCHinese(3,0,"密码错误"); if(flag_error_num >= 3) //如果密码错误三次,蜂鸣器响十秒,否则一秒 {
flag_error_num = 0; BEEP = 1; Delay_ms(1000);Delay_ms(1000);Delay_ms(1000);Delay_ms(1000);Delay_ms(1000); Delay_ms(1000);Delay_ms(1000);Delay_ms(1000);Delay_ms(1000);Delay_ms(1000); BEEP = 0; Oled_Clear_All(); Oled_ShowCHinese(1,2,"智能门禁"); Oled_ShowCHinese(2,0,"户号:"); flag_reset_password = 0; flag_set_user = 0; addr_operation = 0; } else {
Oled_ShowCHinese(4,0,"请重新输入"); Delay_ms(1000); Oled_ShowString(3,0," "); Oled_ShowString(4,0," "); Oled_ShowCHinese(3,0,"密码:"); } } } } else if(flag_reset_password == 4) //用户设置模式4 {
if(flag_set_user == 1) //如果添加用户,两次新密码相同;如果修改用户密码,再次输入新密码 {
flag_reset_password = 0; flag_set_user = 0; if(memcmp(user_data.user_password,input_buf,6) == 0) {
AT24CXX_Write(user_number*8,user_data.user_num,2); AT24CXX_Write((user_number*8)+2,user_data.user_password,6); user_number++; AT24CXX_WriteOneByte(ADDR_UCount,user_number); Oled_ShowCHinese(4,0,"添加成功"); Delay_ms(1000); Oled_Clear_All(); Oled_ShowCHinese(1,2,"智能门禁"); Oled_ShowCHinese(2,0,"户号:"); } else {
Oled_ShowCHinese(3,0," "); Oled_ShowCHinese(3,0,"密码不一致"); Oled_ShowCHinese(4,0,"添加失败"); Delay_ms(1000); Oled_Clear_All(); Oled_ShowCHinese(1,2,"智能门禁"); Oled_ShowCHinese(2,0,"户号:"); } } else if(flag_set_user == 2) {
Oled_ShowString(2,0," "); Oled_ShowString(3,6," "); Oled_ShowCHinese(2,0,"请再次输入新密码"); Delay_ms(1000); for(i = 0; i < 6; i++) {
user_data.user_password[i] = input_buf[i]; } flag_reset_password++; } } else if(flag_reset_password == 5) //用户设置模式5,修改用户密码,两次新密码相同,修改成功 {
flag_reset_password = 0; flag_set_user = 0; if(memcmp(user_data.user_password,input_buf,6) == 0) {
AT24CXX_Write(addr_operation*8,user_data.user_num,2); AT24CXX_Write((addr_operation*8)+2,user_data.user_password,6); Oled_ShowCHinese(4,0,"修改成功"); Delay_ms(1000); Oled_Clear_All(); Oled_ShowCHinese(1,2,"智能门禁"); Oled_ShowCHinese(2,0,"户号:"); } else {
Oled_ShowString(3,0," "); Oled_ShowCHinese(3,0,"密码不一致"); Oled_ShowCHinese(4,0,"修改失败"); Delay_ms(1000); Oled_Clear_All(); Oled_ShowCHinese(1,2,"智能门禁"); Oled_ShowCHinese(2,0,"户号:"); } } } else //RFID操作模式 {
if(memcmp(admipassword,input_buf,6) == 0) //管理员密码与输入密码相同,提示放卡,否则提示密码错误 {
Oled_ShowCHinese(4,0,"密码正确"); Delay_ms(1000); Oled_ShowString(2,0," "); Oled_ShowString(3,0," "); Oled_ShowString(4,0," "); Oled_ShowCHinese(2,0,"请放入卡"); flag_rfiden = 1; flag_error_num = 0; } else //如果密码错误三次,蜂鸣器响十秒,否则一秒 {
flag_error_num++; BEEP = 1; Oled_ShowString(3,0," "); Oled_ShowCHinese(3,0,"密码错误"); if(flag_error_num >= 3) {
flag_error_num = 0; Delay_ms(1000);Delay_ms(1000);Delay_ms(1000);Delay_ms(1000);Delay_ms(1000); Delay_ms(1000);Delay_ms(1000);Delay_ms(1000);Delay_ms(1000);Delay_ms(1000); BEEP = 0; Oled_Clear_All(); Oled_ShowCHinese(1,2,"智能门禁"); Oled_ShowCHinese(2,0,"户号:"); flag_reset_password = 0; flag_set_user = 0; addr_operation = 0; } else {
Oled_ShowCHinese(4,0,"请重新输入"); Delay_ms(1000); BEEP = 0; Oled_ShowString(3,0," "); Oled_ShowString(4,0," "); Oled_ShowCHinese(3,0,"密码:"); } } } input_num = 0; memset(input_buf,'\r',6); } / *搜索RFID函数 */ void Search_Rfid_function(void) {
if(RC522_Request(0x52,RF_TP) == MI_OK) //实时检测卡 {
if(RC522_Anticoll(RF_ID) == MI_OK) //防冲撞 {
switch(flag_rfid) {
case 0: //RFID卡开锁模式 if(flag_reset_password == 0) {
flag_open_step = 0; if((RF_ID[0]==rfid_id[0]) && (RF_ID[1]==rfid_id[1]) && (RF_ID[2]==rfid_id[2]) && (RF_ID[3]==rfid_id[3])) //对比卡号正确,开锁 {
Oled_ShowString(2,0," "); Oled_ShowCHinese(2,0,"卡正确"); RELAY_D = 1; Delay_ms(1500);Delay_ms(1500); RELAY_D = 0; Oled_ShowString(2,0," "); Oled_ShowCHinese(2,0,"户号:"); } else //否则不开锁 {
flag_error_num++; Oled_ShowString(2,0," "); Oled_ShowCHinese(2,0,"卡无效"); BEEP = 1; if(flag_error_num >= 3) {
flag_error_num = 0; Delay_ms(1000);Delay_ms(1000);Delay_ms(1000);Delay_ms(1000);Delay_ms(1000); Delay_ms(1000);Delay_ms(1000);Delay_ms(1000);Delay_ms(1000);Delay_ms(1000); } else {
Oled_ShowCHinese(3,0,"请重新放入卡"); Delay_ms(1000); } BEEP = 0; Oled_ShowString(2,0," "); Oled_ShowString(3,0," "); Oled_ShowCHinese(2,0,"户号:"); } } break; case 1: //添加RFID卡模式 if(flag_rfiden == 1) {
flag_rfiden = 0; AT24CXX_Write(ADDR_UIDcard,RF_ID,4); rfid_id[0] = RF_ID[0]; rfid_id[1] = RF_ID[1]; rfid_id[2] = RF_ID[2]; rfid_id[3] = RF_ID[3]; Oled_ShowCHinese(3,0,"添加成功"); Delay_ms(1000); Oled_Clear_All(); Oled_ShowCHinese(1,2,"智能门禁"); Oled_ShowCHinese(2,0,"户号:"); flag_rfid = 0; } break; case 2: //删除RFID卡模式 if(flag_rfiden == 1) {
flag_rfiden = 0; if((RF_ID[0]==rfid_id[0]) && (RF_ID[1]==rfid_id[1]) && (RF_ID[2]==rfid_id[2]) && (RF_ID[3]==rfid_id[3])) //对比卡号,卡号正确删除成功 {
AT24CXX_Write(ADDR_UIDcard,"\xff\xff\xff\xff",4); memset(rfid_id,'\r',4); Oled_ShowCHinese(3,0,"删除成功"); Delay_ms(1000); Oled_Clear_All(); Oled_ShowCHinese(1,2,"智能门禁"); Oled_ShowCHinese(2,0,"户号:"); flag_rfid = 0; } else //卡号不正确,删除失败 {
Oled_ShowCHinese(3,0,"卡无效"); BEEP = 1; if(flag_error_num >= 3) {
flag_error_num = 0; Delay_ms(1000);Delay_ms(1000);Delay_ms(1000);Delay_ms(1000);Delay_ms(1000); Delay_ms(1000);Delay_ms(1000);Delay_ms(1000);Delay_ms(1000);Delay_ms(1000); Oled_Clear_All(); Oled_ShowCHinese(1,2,"智能门禁"); Oled_ShowCHinese(2,0,"户号:"); flag_rfid = 0; } else {
Oled_ShowCHinese(4,0,"请重新放入卡"); Delay_ms(1000); } BEEP = 0; } } break; default: break; } input_num = 0; memset(input_buf,'\r',6); } } } / *外机指令处理函数 */ void Peripherals_function(void) {
if(USART1_WaitRecive() == 0) //接收到外机数据 {
if(usart1_buf[0] == 0xcc) //如果是开门指令,开门 {
if(flag_reset_password == 0 && flag_rfid == 0) {
RELAY_D = 1; Delay_ms(1500);Delay_ms(1500); RELAY_D = 0; } } USART1_Clear(); } }
讯享网

版权声明:本文内容由互联网用户自发贡献,该文观点仅代表作者本人。本站仅提供信息存储空间服务,不拥有所有权,不承担相关法律责任。如发现本站有涉嫌侵权/违法违规的内容,请联系我们,一经查实,本站将立刻删除。
如需转载请保留出处:https://51itzy.com/kjqy/55189.html