数码管简介
数码管是一种半导体发光器件,其基本单元是发光二极管。数码管按段数可分为七段数码管和八段数码管,八段数码管比七段数码管多一个发光二极管单元,也就是多一个小数点(DP),这个小数点可以更精确的表示数码管想要显示的内容。按能显示多少个(8)可分为1位、2位、3位、4位、5位、6位、7位等数码管。

七段数码管 八段数码管

3位、4位、6位数码管
数码管内部结构
LED数码管(LED Segment Displays)是由多个发光二极管封装在一起组成“8”字型的器件,引线已在内部连接完成,只需引出它们的各个笔划,公共电极。LED数码管常用段数一般为7段,有的另加一个小数点。LED数码管根据接法不同分为共阴和共阳两类。了解LED的这些特性,对编程是很重要的,因为不同类型的数码管,除了它们的硬件电路有差异外,编程方法也是不同的。下图是共阴和共阳极数码管的内部电路,它们的发光原理是一样的,只是它们的电源极性不同而已。

数码管内部结构
数码管的类型
由发光二极管按照一定排列封装在一起,七个发光二极管组成8字形。二极管之间引线集成在数码管内部,引出数码管外部的是各个笔划和公共电极。这些发光二极管分别由字母a,b,c,d,e,f,g来表示。通过选择数码管上的发光二极管发光的搭配来显示字符。这种数码管称为七段数码管。

八段数码管比七段数码管多一个发光二极管单元(多一个小数点显示) 。

按数码管内部发光二极管单元连接方式,可以分为共阳极数码管和共阴极数码管。
1、共阳极数码管:是指将所有发光二极管阳极接到一起形成公共阳极。共阳数码管在应用时应将公共极接到+5V,当某一字段发光二极管的阴极为低电平时,相应字段就点亮。当某一字段的阴极为高电平时,相应字段就不亮。
2、共阴极数码管:是指将所有发光二极管的阴极接到一起形成公共阴极。共阴数码管在应用时应将公共极接到地线GND上,当某一字段发光二极管的阳极为高电平时,相应字段就点亮。当某一字段的阳极为低电平时,相应字段就不亮。

数码管编码

七段数码管的结构:

数码管编码表:

单片机驱动数码管显示
单片机驱动数码管的方法,依显示方式分:有静态显示和动态扫描显示;依译码方式可分硬件译码和软件译码。
静态显示就是驱动电路具有输出锁存功能,单片机将所要显示的数据送出后就不再管,直到下一次显示数据需要更新时再传送一次新数据,显示数据稳定,占用很少的CPU时间。而动态显示需要CPU时刻对显示器件进行数据刷新,显示数据有闪烁感,占用的CPU时间多。
静态显示虽然数据稳定,且占用很少的CPU时间,但每个显示单元都需要单独的显示驱动电路,使用硬件较多;而动态显示虽然有闪烁感,占用的CPU时间多,但使用的硬件少,能节省线路板空间。
硬件译码是显示的段码完全由硬件完成,CPU只要送出标准的BCD码即可,硬件接线有一定标准。软件译码是用软件来完成硬件的功能,硬件简单,接线灵活,显示段码完全由软件来处理,是目前常用的显示驱动方式。
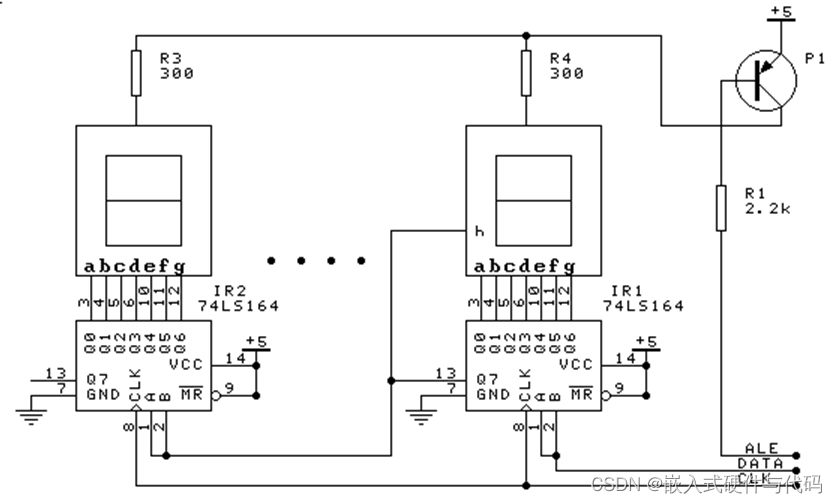
下面是一个用74LS164驱动数码管显示的例子:

上例图中加了一个三极管来控制数码管的电源,这是因为74LS164没有数据锁存端,数据在传送过程中,对输出端来说是透明的,这样,数据在传送过程中,数码管上有闪动现象,驱动的位数越多,闪动现象越明显。为了消除这种现象,在数据传送过程中,关闭三极管使数码管断电不显示,数据传送完后立刻使三极管导通,这样就实现锁存功能。这种办法可驱动十几个数码管显示而没有闪动现象。
下面是一个用4094扫描驱动显示的例子:

上例是用4094做数码管位选,用单片机的P1口线做段驱动来扫描驱动9位数码管的显示。由于4094只有8个输出口线(这8个输出口线供1到8位数码管位选用),而第九位数码管是用CPU口线直接进行位选的。9个数码管所有相同位置的段口线都接到一起,然后接到单片机P1口线上,使用了8条单片机口线。其软件的工作过程是这样的:要在数码管上显示1--9位数,首先将1的段码送到P1口线上,然后向4094送位选数据01,使4094的Q1口线输出高电平,选中第一位数码管,使阳极得电,在第一位上就显示出1,重复上述过程,一直到第九位,然后不断重复这一过程,就实现了扫描显示。
版权声明:本文内容由互联网用户自发贡献,该文观点仅代表作者本人。本站仅提供信息存储空间服务,不拥有所有权,不承担相关法律责任。如发现本站有涉嫌侵权/违法违规的内容,请联系我们,一经查实,本站将立刻删除。
如需转载请保留出处:https://51itzy.com/kjqy/53517.html