每天妹子看一遍,激励自己努力学不厌
matplotlib概述
matplotlib是python的一个绘图库。使用它可以很方便的绘制出版质量级别的图形。
matplotlib基本功能
- 基本绘图 (在二维平面坐标系中绘制连续的线)
- 设置线型、线宽和颜色
- 设置坐标轴范围
- 设置坐标刻度
- 设置坐标轴
- 图例
- 特殊点
- 备注
- 图形对象(图形窗口)
- 子图
- 刻度定位器
- 刻度网格线
- 半对数坐标
- 散点图
- 填充
- 条形图
- 饼图
- 等高线图
- 热成像图
- 三维曲面
- 简单动画
matplotlib基本功能详解
基本绘图
绘图核心API
import numpy as np import matplotlib.pyplot as mp # xarray: <序列> 水平坐标序列 # yarray: <序列> 垂直坐标序列 mp.plot(xarray, yarray) #显示图表 mp.show()
讯享网
x和y需要一一对应
讯享网import numpy as np import matplotlib.pyplot as plt x = np.array([1,2,3,4,5]) y = np.array([12,53,23,34,11]) plt.plot(x,y) plt.show()

import numpy as np import matplotlib.pyplot as plt x = np.linspace(-np.pi,np.pi,50) y = np.sin(x) plt.plot(x,y) plt.show()


绘制水平线与垂直线:
讯享网import numpy as np import matplotlib.pyplot as mp # vertical 绘制垂直线 mp.vlines(vval, ymin, ymax, ...) # horizotal 绘制水平线 mp.hlines(xval, xmin, xmax, ...) #显示图表 mp.show()
x = np.array([1,2,3,4,5]) y = np.array([12,53,23,34,11]) plt.hlines(20,2,4) plt.vlines([2,3,4,5],20,40) plt.plot(x,y) plt.show()

也可以对应点的组合划线


线型、线宽和颜色
案例:绘制一条正弦曲线
讯享网#linestyle: 线型 '-' '--' '-.' ':' #linewidth: 线宽 # 数字 #color: <关键字参数> 颜色 # 英文颜色单词 或 常见颜色英文单词首字母 或 # 或 (1,1,1) 或 (1,1,1,1) #alpha: <关键字参数> 透明度 # 浮点数值 mp.plot(xarray, yarray, linestyle='', linewidth=1, color='', alpha=0.5)
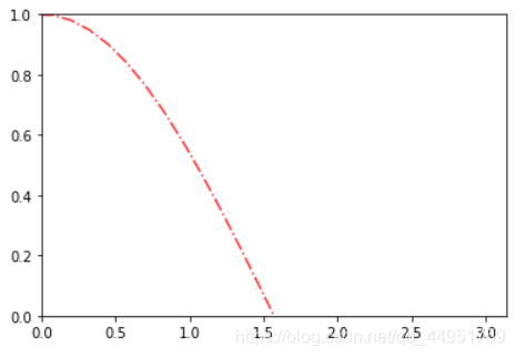
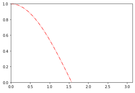
设置坐标轴范围 ,设置xy轴的可视范围
案例:把坐标轴范围设置为 -π ~ π
#x_limt_min: <float> x轴范围最小值 #x_limit_max: <float> x轴范围最大值 mp.xlim(x_limt_min, x_limit_max) #y_limt_min: <float> y轴范围最小值 #y_limit_max: <float> y轴范围最大值 mp.ylim(y_limt_min, y_limit_max)
讯享网x = np.linspace(-np.pi,np.pi,50) plt.xlim(0,np.pi) plt.ylim(0,1) plt.plot(x,np.cos(x),linestyle='-.',color='r',alpha=0.8)

设置坐标刻度
案例:把横坐标的刻度显示为:0, π/2, π, 3π/2, 2π
#x_val_list: x轴刻度值序列 #x_text_list: x轴刻度标签文本序列 [可选] mp.xticks(x_val_list , x_text_list ) #y_val_list: y轴刻度值序列 #y_text_list: y轴刻度标签文本序列 [可选] mp.yticks(y_val_list , y_text_list )
刻度的值序列和文本序列意义对应
讯享网x = np.linspace(-np.pi,np.pi,50) vals = [-np.pi,-np.pi/2,0,np.pi/2,np.pi] texts = [r'$-\pi$',r'$-\pi/2$','0',r'$\pi/2$',r'$\pi$'] plt.xticks(vals,texts) plt.plot(x,np.sin(x),linestyle='-',color='r',alpha=0.8) plt.show()

刻度文本的特殊语法 – LaTex排版语法字符串
r'$x^n+y^n=z^n$', r'$\int\frac{1}{x} dx = \ln |x| + C$', r'$-\frac{\pi}{2}$'
x 2 + y 2 = z 2 , ∫ 1 x d x = ln ∣ x ∣ + C , − π 2 x^2+y^2=z^2, \int\frac{1}{x} dx = \ln |x| + C, -\frac{\pi}{2} x2+y2=z2,∫x1dx=ln∣x∣+C,−2π
附上Latex字符大全


设置坐标轴
坐标轴名:left / right / bottom / top
讯享网# 获取当前坐标轴字典,{'left':左轴,'right':右轴,'bottom':下轴,'top':上轴 } ax = mp.gca() # getCurrentaxis # 获取其中某个坐标轴 axis = ax.spines['坐标轴名'] # 设置坐标轴的位置。 该方法需要传入2个元素的元组作为参数 # type: <str> 移动坐标轴的参照类型 一般为'data' (以数据的值作为移动参照值) # val: 参照值 axis.set_position(('data', val)) # 设置坐标轴的颜色 # color: <str> 颜色值字符串 axis.set_color(color)
先获取坐标轴 ax = plt.gca()

案例:设置坐标轴至中心。
#设置坐标轴 ax = mp.gca() axis_b = ax.spines['bottom'] axis_b.set_position(('data', 0)) axis_l = ax.spines['left'] axis_l.set_position(('data', 0)) ax.spines['top'].set_color('none') ax.spines['right'].set_color('none')
讯享网ax = plt.gca() ax.spines['top'].set_color('none') #取消上线 ax.spines['right'].set_color('none') ax.spines['left'].set_position(('data',0)) #移到 0点位置 ax.spines['bottom'].set_position(('data',0)) plt.yticks([-1,-0.5,0,0.5,1]) vales = [-np.pi,-np.pi/2,0,np.pi/2,np.pi] texts = texts = [r'$-\pi$',r'$-\pi/2$','0',r'$\pi/2$',r'$\pi$'] plt.xticks(vales,texts) plt.plot(x,np.sin(x),linestyle='--',linewidth=2,alpha=0.7,color='r') plt.show()

图例
# 再绘制曲线时定义曲线的label # label: <关键字参数 str> 支持LaTex排版语法字符串 mp.plot(xarray, yarray ... label='', ...) # 设置图例的位置 # loc: <关键字参数> 制定图例的显示位置 (若不设置loc,则显示默认位置) # =============== ============= # Location String Location Code # =============== ============= # 'best' 0 # 'upper right' 1 # 'upper left' 2 # 'lower left' 3 # 'lower right' 4 # 'right' 5 # 'center left' 6 # 'center right' 7 # 'lower center' 8 # 'upper center' 9 # 'center' 10 # =============== ============= mp.legend(loc='')
讯享网ax = plt.gca() ax.spines['top'].set_color('none') #取消上线 ax.spines['right'].set_color('none') #取消下线 ax.spines['left'].set_position(('data',0)) #移到 0点位置 ax.spines['bottom'].set_position(('data',0)) plt.yticks([-1,-0.5,0,0.5,1]) vales = [-np.pi,-np.pi/2,0,np.pi/2,np.pi] texts = texts = [r'$-\pi$',r'$-\pi/2$','0',r'$\pi/2$',r'$\pi$'] plt.xticks(vales,texts) plt.plot(x,np.sin(x),linestyle='--',linewidth=2,alpha=0.7,color='r',label=r'$y=sin(x)$') plt.plot(x,np.cos(x),linestyle='-',linewidth=2,alpha=0.8,color= 'g',label=r'$y=cos(x)$') plt.legend(loc = 'best') plt.show()

特殊点
案例:绘制当x=3π/4时两条曲线上的特殊点。
# xarray: <序列> 所有需要标注点的水平坐标组成的序列 # yarray: <序列> 所有需要标注点的垂直坐标组成的序列 mp.scatter(xarray, yarray, marker='', #点型 ~ matplotlib.markers s=70, #大小 edgecolor='', #边缘色 facecolor='', #填充色 zorder=3 #绘制图层编号 (编号越大,图层越靠上) )
特殊点就是在原图的基础上绘制散点,并且用点形表示出来。
讯享网#绘制特殊点 ax = plt.gca() ax.spines['top'].set_color('none') #取消上线 ax.spines['right'].set_color('none') #取消下线 ax.spines['left'].set_position(('data',0)) #移到 0点位置 ax.spines['bottom'].set_position(('data',0)) plt.yticks([-1,-0.5,0,0.5,1]) vales = [-np.pi,-np.pi/2,0,np.pi/2,np.pi] texts = texts = [r'$-\pi$',r'$-\pi/2$','0',r'$\pi/2$',r'$\pi$'] plt.xticks(vales,texts) plt.plot(x,np.sin(x),linestyle='--',linewidth=2,alpha=0.7,color='r',label=r'$y=sin(x)$') plt.plot(x,np.cos(x),linestyle='-',linewidth=2,alpha=0.8,color= 'g',label=r'$y=cos(x)$') pointx = [np.pi / 2, np.pi / 2] pointy = [1,0] plt.scatter(pointx, pointy ,marker= 'o', s=70, color= 'red' ,label= 'smaple points',zorder=3) plt.legend(loc = 'best') plt.show()

marker点型可参照:help(matplotlib.markers)

备注
案例:为在某条曲线上的点添加备注,指明函数方程与值。

需要多个参数,文本备注参数,位置参数等
# 在图表中为某个点添加备注。包含备注文本,备注箭头等图像的设置。 mp.annotate( r'$\frac{\pi}{2}$', #备注中显示的文本内容 xycoords='data', #备注目标点所使用的坐标系(data表示数据坐标系),以数据坐标系作为参考定位到xy xy=(x, y), #备注目标点的坐标 textcoords='offset points', #备注文本所使用的坐标系(offset points表示参照点的偏移坐标系),以目标点作为远点,建立的便宜坐标系 xytext=(x, y), #备注文本的坐标 fontsize=14, #备注文本的字体大小 arrowprops=dict() #使用字典定义文本指向目标点的箭头样式 )
讯享网ax = plt.gca() ax.spines['top'].set_color('none') #取消上线 ax.spines['right'].set_color('none') #取消下线 ax.spines['left'].set_position(('data',0)) #移到 0点位置 ax.spines['bottom'].set_position(('data',0)) plt.yticks([-1,-0.5,0,0.5,1]) vales = [-np.pi,-np.pi/2,0,np.pi/2,np.pi] texts = texts = [r'$-\pi$',r'$-\pi/2$','0',r'$\pi/2$',r'$\pi$'] plt.xticks(vales,texts) plt.plot(x,np.sin(x),linestyle='--',linewidth=2,alpha=0.7,color='r',label=r'$y=sin(x)$') plt.plot(x,np.cos(x),linestyle='-',linewidth=2,alpha=0.8,color= 'g',label=r'$y=cos(x)$') pointx = [np.pi / 2, np.pi / 2] pointy = [1,0] plt.scatter(pointx, pointy ,marker= 'o', s=70, color= 'red' ,label= 'smaple points',zorder=3) plt.annotate( r'$[\frac{\pi}{2},1]$',#备注中显示的文本内容 xycoords='data',#备注目标点所使用的坐标系(data表示数据坐标系),以数据坐标系作为参考定位到xy xy=(np.pi / 2, 1),#备注目标点的坐标 textcoords='offset points',#备注文本所使用的坐标系(offset points表示参照点的偏移坐标系),以目标点作为远点,建立的便宜坐标系 xytext=(50, 40),#备注文本的坐标 fontsize=14,#备注文本的字体大小 arrowprops=dict( arrowstyle='->', connectionstyle='angle3')#使用字典定义文本指向目标点的箭头样式 ) plt.legend(loc = 'best') plt.show()

arrowprops参数使用字典定义指向目标点的箭头样式
#arrowprops字典参数的常用key arrowprops=dict( arrowstyle='', #定义箭头样式 connectionstyle='' #定义 连接线的样式 )
箭头样式(arrowstyle)字符串如下
讯享网============================================= Name Attrs ============================================= '-' None '->' head_length=0.4,head_width=0.2 '-[' widthB=1.0,lengthB=0.2,angleB=None '|-|' widthA=1.0,widthB=1.0 '-|>' head_length=0.4,head_width=0.2 '<-' head_length=0.4,head_width=0.2 '<->' head_length=0.4,head_width=0.2 '<|-' head_length=0.4,head_width=0.2 '<|-|>' head_length=0.4,head_width=0.2 'fancy' head_length=0.4,head_width=0.4,tail_width=0.4 'simple' head_length=0.5,head_width=0.5,tail_width=0.2 'wedge' tail_width=0.3,shrink_factor=0.5 =============================================
连接线样式(connectionstyle)字符串如下
============================================= Name Attrs ============================================= 'angle' angleA=90,angleB=0,rad=0.0 'angle3' angleA=90,angleB=0` 'arc' angleA=0,angleB=0,armA=None,armB=None,rad=0.0 'arc3' rad=0.0 'bar' armA=0.0,armB=0.0,fraction=0.3,angle=None =============================================
图形对象(图形窗口)
案例:绘制两个窗口,一起显示。
讯享网# 手动构建 matplotlib 窗口 mp.figure( '', #窗口标题栏文本 figsize=(4, 3), #窗口大小 <元组> dpi=120, #像素密度 facecolor='' #图表背景色 ) mp.show()
mp.figure方法不仅可以构建一个新窗口,如果已经构建过title='AAA’的窗口,又使用figure方法构建了title=‘AAA’ 的窗口的话,mp将不会创建新的窗口,而是把title='AAA’的窗口置为当前操作窗口。

设置当前窗口的参数
# 设置图表标题 显示在图表上方 mp.title(title, fontsize=12) # 设置水平轴的文本 mp.xlabel(x_label_str, fontsize=12) # 设置垂直轴的文本 mp.ylabel(y_label_str, fontsize=12) # 设置刻度参数 labelsize设置刻度字体大小 mp.tick_params(..., labelsize=8, ...) # 设置图表网格线 linestyle设置网格线的样式 # - or solid 粗线 # -- or dashed 虚线 # -. or dashdot 点虚线 # : or dotted 点线 mp.grid(linestyle='') # 设置紧凑布局,把图表相关参数都显示在窗口中 mp.tight_layout()
讯享网 plt.yticks([-1,-0.5,0,0.5,1]) vales = [-np.pi,-np.pi/2,0,np.pi/2,np.pi] texts = texts = [r'$-\pi$',r'$-\pi/2$','0',r'$\pi/2$',r'$\pi$'] plt.xticks(vales,texts) plt.plot(x,np.sin(x),linestyle='--',linewidth=2,alpha=0.7,color='r',label=r'$y=sin(x)$') plt.plot(x,np.cos(x),linestyle='-',linewidth=2,alpha=0.8,color= 'g',label=r'$y=cos(x)$') pointx = [np.pi / 2, np.pi / 2] pointy = [1,0] plt.scatter(pointx, pointy ,marker= 'o', s=70, color= 'red' ,label= 'smaple points',zorder=3) plt.annotate( r'$[\frac{\pi}{2},1]$',#备注中显示的文本内容 xycoords='data',#备注目标点所使用的坐标系(data表示数据坐标系),以数据坐标系作为参考定位到xy xy=(np.pi / 2, 1),#备注目标点的坐标 textcoords='offset points',#备注文本所使用的坐标系(offset points表示参照点的偏移坐标系),以目标点作为远点,建立的便宜坐标系 xytext=(50, 40),#备注文本的坐标 fontsize=14,#备注文本的字体大小 arrowprops=dict( arrowstyle='->', connectionstyle='angle3')#使用字典定义文本指向目标点的箭头样式 ) plt.title('sin/cos',fontsize=12) plt.xlabel('X',fontsize=14) plt.ylabel('Y',fontsize=12) plt.grid(linestyle=':') plt.tick_params(labelsize=10) plt.legend(loc = 'best') plt.show()

子图
矩阵式布局
mp.figure('Subplot Layout', facecolor='lightgray') # 拆分矩阵 # rows: 行数 # cols: 列数 # num: 编号 mp.subplot(rows, cols, num) # 1 2 3 # 4 5 6 # 7 8 9 mp.subplot(3, 3, 5) #操作3*3的矩阵中编号为5的子图 mp.subplot(335) #简写
想要操作哪一个就调用哪一个子图进行操作
案例:绘制9宫格矩阵式子图,每个子图中写一个数字。
讯享网mp.figure('Subplot Layout', facecolor='lightgray') for i in range(9): mp.subplot(3, 3, i+1) mp.text( 0.5, 0.5, i+1, #0.5,0.5是文本的位置 ,后面的是文本内容 ha='center', #垂直居中 va='center', #水平居中 size=36, alpha=0.5, withdash=False ) mp.xticks([]) #取消x轴的刻度 mp.yticks([]) #取消y轴的刻度 mp.tight_layout() #紧凑布局 mp.show()

网格式布局
网格式布局支持单元格的合并。

import matplotlib.gridspec as mg mp.figure('Grid Layout', facecolor='lightgray') # 调用GridSpec方法拆分网格式布局 # rows: 行数 # cols: 列数 # gs = mg.GridSpec(rows, cols) 拆分成3行3列 gs = mg.GridSpec(3, 3) # 合并0行与0、1列为一个子图表 mp.subplot(gs[0, :2]) mp.text(0.5, 0.5, '1', ha='center', va='center', size=36) mp.show()
案例:绘制一个自定义网格布局。
讯享网import matplotlib.gridspec as mg mp.figure('GridLayout', facecolor='lightgray') gridsubs = mp.GridSpec(3, 3) # 合并0行、0/1列为一个子图 mp.subplot(gridsubs[0, :2]) mp.text(0.5, 0.5, 'Hello world', ha='center', va='center', size=36) mp.tight_layout() mp.xticks([]) mp.yticks([]) mp.show()


自由式布局
自由式布局相关API:
mp.figure('Flow Layout', facecolor='lightgray') # 设置图标的位置,给出左下角点坐标与宽高即可 # left_bottom_x: 坐下角点x坐标 # left_bottom_x: 坐下角点y坐标 # width: 宽度 # height: 高度 # mp.axes([left_bottom_x, left_bottom_y, width, height]) mp.axes([0.03, 0.03, 0.94, 0.94]) mp.text(0.5, 0.5, '1', ha='center', va='center', size=36) mp.show()
案例:测试自由式布局,定位子图。
讯享网mp.figure('FlowLayout', facecolor='lightgray') mp.axes([0.1, 0.2, 0.5, 0.3]) mp.text(0.5, 0.5, 1, ha='center', va='center', size=36) mp.show()
刻度定位器
刻度定位器相关API:
# 获取当前坐标轴 ax = mp.gca() # 设置水平坐标轴的主刻度定位器 ax.xaxis.set_major_locator(mp.NullLocator()) # 设置水平坐标轴的次刻度定位器为多点定位器,间隔0.1 ax.xaxis.set_minor_locator(mp.MultipleLocator(0.1))
案例:绘制一个数轴。
讯享网mp.figure('Locators', facecolor='lightgray') # 获取当前坐标轴 ax = mp.gca() # 隐藏除底轴以外的所有坐标轴 ax.spines['left'].set_color('none') ax.spines['top'].set_color('none') ax.spines['right'].set_color('none') # 将底坐标轴调整到子图中心位置 ax.spines['bottom'].set_position(('data', 0)) # 设置水平坐标轴的主刻度定位器 ax.xaxis.set_major_locator(mp.NullLocator()) # 设置水平坐标轴的次刻度定位器为多点定位器,间隔0.1 ax.xaxis.set_minor_locator(mp.MultipleLocator(0.1)) # 标记所用刻度定位器类名 mp.text(5, 0.3, 'NullLocator()', ha='center', size=12)

案例:使用for循环测试刻度器样式:
locators = ['mp.NullLocator()', 'mp.MaxNLocator(nbins=4)'] for i, locator in enumerate(locators): mp.subplot(len(locators), 1, i+1) mp.xlim(0, 10) mp.ylim(-1, 1) mp.yticks([]) # 获取当前坐标轴 ax = mp.gca() # 隐藏除底轴以外的所有坐标轴 ax.spines['left'].set_color('none') ax.spines['top'].set_color('none') ax.spines['right'].set_color('none') # 将底坐标轴调整到子图中心位置 ax.spines['bottom'].set_position(('data', 0)) # 设置水平坐标轴的主刻度定位器 ax.xaxis.set_major_locator(eval( )) # 设置水平坐标轴的次刻度定位器为多点定位器,间隔0.1 ax.xaxis.set_minor_locator(mp.MultipleLocator(0.1)) mp.plot(np.arange(11), np.zeros(11), c='none') # 标记所用刻度定位器类名 mp.text(5, 0.3, locator, ha='center', size=12)
常用刻度器如下
讯享网# 空定位器:不绘制刻度 mp.NullLocator() # 最大值定位器: # 最多绘制nbins+1个刻度 mp.MaxNLocator(nbins=3) # 定点定位器:根据locs参数中的位置绘制刻度 mp.FixedLocator(locs=[0, 2.5, 5, 7.5, 10]) # 自动定位器:由系统自动选择刻度的绘制位置 mp.AutoLocator() # 索引定位器:由offset确定起始刻度,由base确定相邻刻度的间隔 mp.IndexLocator(offset=0.5, base=1.5) # 多点定位器:从0开始,按照参数指定的间隔(缺省1)绘制刻度 mp.MultipleLocator() # 线性定位器:等分numticks-1份,绘制numticks个刻度 mp.LinearLocator(numticks=21) # 对数定位器:以base为底,绘制刻度 mp.LogLocator(base=2)
刻度网格线
ax = mp.gca() #绘制刻度网格线 ax.grid( which='', # 'major'/'minor' <-> '主刻度'/'次刻度' axis='', # 'x'/'y'/'both' <-> 绘制x或y轴 linewidth=1, # 线宽 linestyle='', # 线型 color='', # 颜色 alpha=0.5 # 透明度 )
讯享网y = np.array([1, 10, 100, 1000, 100, 10, 1]) mp.figure('Normal & Log', facecolor='lightgray') mp.subplot(211) mp.title('Normal', fontsize=20) mp.ylabel('y', fontsize=14) ax = mp.gca() ax.xaxis.set_major_locator(mp.MultipleLocator(1.0)) ax.xaxis.set_minor_locator(mp.MultipleLocator(0.1)) ax.yaxis.set_major_locator(mp.MultipleLocator(250)) ax.yaxis.set_minor_locator(mp.MultipleLocator(50)) mp.tick_params(labelsize=10) #设置刻度不同宽度 #主次的网格线设置不同的线粗 ax.grid(which='major', axis='both', linewidth=0.75, linestyle='-', color='orange') ax.grid(which='minor', axis='both', linewidth=0.25, linestyle='-', color='orange') mp.plot(y, 'o-', c='dodgerblue', label='plot') #'o-'是连点成线 mp.legend()

半对数坐标
mp.figure('Grid', facecolor='lightgray') y = [1, 10, 100, 1000, 100, 10, 1] mp.semilogy(y) mp.show()

散点图
可以通过每个点的坐标、颜色、大小和形状表示不同的特征值。提前查看样本的特征分布的时候,宏观状态下观察数据的走势。判断是否符合线性预测
| 身高 | 体重 | 性别 | 年龄段 | 种族 |
|---|---|---|---|---|
| 180 | 80 | 男 | 中年 | 亚洲 |
| 160 | 50 | 女 | 青少 | 美洲 |
绘制散点图的相关API:
讯享网mp.scatter( x, # x轴坐标数组 y, # y轴坐标数组 marker='', # 点型 s=10, # 大小 color='', # 颜色 edgecolor='', # 边缘颜色 facecolor='', # 填充色 zorder='' # 图层序号 )
numpy.random提供了normal函数用于产生符合 正态分布 的随机数
n = 100 # 172: 期望值 # 10: 标准差 # n: 数字生成数量 x = np.random.normal(172, 20, n) y = np.random.normal(60, 10, n)
案例:绘制平面散点图。
讯享网mp.figure('scatter', facecolor='lightgray') mp.title('scatter') mp.scatter(x, y) mp.show()
#案例2 n = 300 h = np.random.normal(175,5,n) w = np.random.normal(70,7,n) mp.figure('Person',facecolor = 'lightgray') mp.title('Person') mp.xlabel('height',fontsize=12) mp.ylabel('weight',fontsize=12) mp.grid(linestyle=':') mp.scatter(h,w,marker='o',s=70,label='person',color='blue') mp.legend() mp.show()

设置点的颜色
讯享网mp.scatter(x, y, c='red') #直接设置颜色 d = (x-172)2 + (y-60)2 mp.scatter(x, y, c=d, cmap='jet') #以c作为参数,取cmap颜色映射表中的颜色值
设置距离均值越近的变成蓝色,距离越远的是另一种颜色,d是一个数组,表示距离均值点的距离,用欧氏距离来表示。cmap中的jet表示一个映射,值越大,颜色就越不蓝色
cmap颜色映射表参照附件:cmap颜色映射表
n = 100 # 172: 期望值 # 10: 标准差 # n: 数字生成数量 x = np.random.normal(172, 20, n) y = np.random.normal(60, 10, n) mp.figure('scatter', facecolor='lightgray') mp.title('scatter') mp.scatter(x, y, c='red') d = (x-172)2 + (y-60)2 mp.scatter(x, y, c=d, cmap='jet') mp.show()

cmap的颜色映射


版权声明:本文内容由互联网用户自发贡献,该文观点仅代表作者本人。本站仅提供信息存储空间服务,不拥有所有权,不承担相关法律责任。如发现本站有涉嫌侵权/违法违规的内容,请联系我们,一经查实,本站将立刻删除。
如需转载请保留出处:https://51itzy.com/kjqy/44067.html