一、 光耦的使用
光耦一般用于信号的隔离。当两个电路的电源参考点不相关时,使用光耦可以保证在两边不共地的情况下,完成信号的传输。
1)光耦的基本原理
光耦的原理图如下所示,其内部可以看做一个特殊的“三极管”;一般的三极管是通过基极B和发射极E间的电流,去控制集电极C和发射极E间的电流;而光耦可以看做是用输入端的发光管的光强度在控制输出端的电流;而输入端的发光管是个二极管,也就是用输入端的电流去控制输出端的电流,功能上和三级管是等效的,而由于中间的控制是靠光传输,所以输入端和输出端可以没有固定的电压差,也即相互隔离。

讯享网
和三极管的特性一样,光耦可以传输模拟信号也可以传输数字信号;也有饱和区、放大区、截止区。
2)光耦的典型应用电路
我们还是先考虑光耦传输数字信号,类似与三极管的开关特性,如下图:

输入端加入5V的方波脉冲,经过限流电阻后输入光耦的输入端;发光二极管会周期性地导通、截止;输出端使用和三极管类似共射级的接法,从集电极输出;和共射极三极管电路类似,光耦的输出也会反相。
当输入高电平,二极管发光,光耦的3、4脚导通,那么R2上有电流通过,如果光耦达到饱和状态,R2上压降接近输出端的电压,3、4间的电压很低(只有0.x伏),即输出低电平;当输入低电平,二极管截止不发光,3、4不导通,输出端电压被拉高的电源附近,即输出高电平。由此可见该电路实现了反相器的作用。(由于仿真软件需要固定的电平才能运行和显示,这里仿真图中输入和输出是共地的,实际上大多数实际应用中,输入和输出是两个不相关的电源,正因为要保证隔离,才会使用光耦)
3)光耦的参数选择和电路设计
选择光耦时,需要关注输入参数、输出参数、传输比等等,我们以TL521光耦为例,如果需要设计一个隔离的数字信号传输电路,两边的电平都为5V,按如下步骤设计:
TL521光耦的一些参数如下


首先,关注输入端,可以看到其输入工作电流为几mA至25mA,输入压降在10mA时为1V~1.3V,那么我们选择输入端的电阻,使得它导通时为10mA左右就能达到比较好的工作状态,那么输入电阻取:
R = (5V-1.2V)/10mA = 380Ω
其次,需要关注一个很重要的参数,电流传输比,即上图中的 Current Transfer Ratio,这个参数对于不同的光耦有很大不同,它表征的是:输出端的电流 比 输入端的电流。当然这个值只是在放大区有效,和三极管类似,表征了输出端可能达到的最大电流时的比值。
由于我们是用作传输数字信号,所以只用关注光耦的截止区和饱和区;截止比较好说,输入端无输入时,输出端必然截止;而什么时候饱和呢?这取决于输出端的电压和电阻。
我们先计算输出端可能达到的电流,当输入端为10mA时,该光耦的传输比最小为50%,也即输出端在外部电路合适的情况下,最小也有输出10mA*50% = 5mA 的能力。所以,为了保证输入端有电压时输出端进入饱和区,则需要的输出端电阻最小为:
R = 5V / 5mA = 1kΩ
当电阻更大时,导通时电阻上的压降更大,就更容易进入饱和区。
仿真的图形如下,输入和输出同相。
注意这个电路形式,输出端电阻接到了发射极,类似三极管的共集电极电路(射极输出电路)。

除了上面说的一些设计方法,在实际应用时,还需要关注输出端的最大电压、传输的速率等等一些参数;此外,光耦的这些参数,与温度相关性较大,要查阅数据手册里的图表来确定各种参数和温度之间的关系。这里就不展开讲了。
4)光耦的保护电路
实际使用时,一般光耦的输入端需要加一些保护电路,以免输入信号异常导致光耦损坏,下图是一个典型的光耦输入保护电路:

相比与基本的光耦隔离电路,它多了一个反向二极管、一个电容、一个电阻。
反向并联的二极管是用于防止输入信号接反是,损坏光耦内部的发光二极管(一般光耦的输入反向耐压为5V),接入该二极管后,如果有反向电压输入,此二极管会将反向电压限制在1V以内。
并联的电容用于滤波,如果输入信号有高频干扰,并联的电容和串联的限流电阻会形成一个RC低通滤波器的效果,滤除较高频率的干扰;但是接入电容后,会使得传输的信号变慢。
并联的电阻,一方面可以去除一些干扰,使得较低电压的干扰信号输入不会使得光耦导通;另一方面,电阻可以加快电容的放电时间,这样可以减弱接入电容后信号变慢的影响。
5)光耦隔离模拟信号
光耦的特性和三极管很像,它即可以工作在截止区和饱和区隔离数字信号,也可以工作在放大区用于隔离模拟信号,如下图:
图中使用的是HCNR201光耦,这种光耦具有特殊的性质,它有一个输入端,两个输出端;两个输出端的特性高度一致,即输入端有电流流过时,在两个输出端产生的输出电流也 一样。
利用这个特性,将一路输出用于反馈给输入端,一路输出到隔离端,可以实现模拟信号的隔离。


该图的分析过程如下:
首先,判定运放是否在负反馈,当运放输出电压变大时,光耦发光二极管电流变大,输出端电流也变大,R6电流变大,运放负端输入电压升高,这会使得运放输出变小,所以是负反馈;
其次,由于运放的虚短特性,R6上的电压和输入信号源的电压相等;
最后,由于光耦的两个输出端状态一致,输出的电流相等,则R7上产生的压降和R6上的压降也相等,也即R7上的电压等于输入电压,以此实现模拟信号的隔离。
由仿真图可以看出,R6上的信号变化与信号源输入一致,R7上输出的信号也与它们一致。
————————————————
参考链接:https://blog.csdn.net/little_grapes/article/details/
二、 关于TLP521的使用
做毕业设计要用到光耦合,选了个TLP521型的感觉是电流驱动型的,中间出现了些问题,拿出来探讨,希望大家不要出现类似的错误。
重要参数:输入输出电流都是50MA左右,这是最大值吧,最好不要超过80MA,不过太小了也不行,太小了输入端不能使发光二极管导通。
限流一般用限流电阻实现。电压范围较大,就输入级而言,导通时就不用说,就是发光二极管的电压,不过正反向偏压好像不能超过5~6V的样子。输出级电压范围更大,只要不大于50V就行,不过我有点怀疑受光三极管是否能承受,不过怀疑是怀疑,我也没做过具体实验测试。
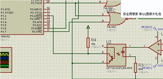
下面是TLP的引脚图,他有三种封装,不过用法都一样:

TLP521光耦的1、2两个脚是发光侧,3、4两个脚是受光侧。
- 1-2脚之间并联电阻是分流作用,防止发光二极管暗亮产生误动作,也可以不要这个,没什么影响。
- 以TLP521-1为例,输出接单片机IO口,输出端为NPN型光电三极管结构,3脚为发射极,4脚为集电极,受光点为基极,接线方式有两种:
方法一:3脚下拉电阻接地,4脚接+5V,3脚为I/O输出端,这种接法导通输出为1,截止输出为0。
方法二:4脚上拉电阻接+5V,3脚接地,4脚为I/O输出端,这种接法导通输出为0,截止输出为1。
备注:3脚接电阻不是下拉电阻,组成了射极跟随器。4脚接电阻才是开关电路接法
网上大都采用这两种接法,好像采用方法一的比例多谢,不过我用方法一出现了问题,就是在不接入单片机IO口单独测试时,峰峰值电压可以达到接近+5V的方波信号(我本来要得到是方波信号,用来输入单片机INT0口做中断)。
不过当按方法一将输出接入单片机IO口INT0时,输出方波信号被拉低了,只有3.2V左右的峰值,根本驱动不了IO口,也就产生不了中断。所以我改用了方法二,后来发现方法二可行,输出方波电压没有被拉低,可以很好驱动IO口。
下面是我用两种方法所连接的protues图:
方法一:4脚下拉电阻接地,5脚接+5V,4脚为I/O输出端,这种接法导通输出为1,截止输出为0。
方法二:5脚上拉电阻接+5V,4脚接地,5脚为I/O输出端,这种接法导通输出为0,截止输出为1。

关于为何用方式一输出电压被拉低,具体原因我也不清楚,我想大概是用方式二有个三极管在输出端和地之间做隔离所以不会被拉低吧相当于是灌电流了,而方式一直接是IO口与电阻,地相接,产生的是拉电流。反正我可能分析的也不对。但三极管在中间起作用是肯定的了。
使用的过程中最主要的还是控制流过管子的电流的大小,以免烧坏管子。一般通过电流值计算应该接入电阻的大小,起限流作用。
————————————————
参考链接:https://blog.csdn.net/xiaoyangger/article/details/

版权声明:本文内容由互联网用户自发贡献,该文观点仅代表作者本人。本站仅提供信息存储空间服务,不拥有所有权,不承担相关法律责任。如发现本站有涉嫌侵权/违法违规的内容,请联系我们,一经查实,本站将立刻删除。
如需转载请保留出处:https://51itzy.com/kjqy/43953.html