

最近我看到一个很有意思的 GitHub 项目:nuwa-skill(女娲技能)。第一次看到它时,我的直觉不是“这又是一个提示词仓库”,而是:这套东西如果和 ChatGPT Plus 的项目能力结合起来,完全可以变成一个真正能长期为我服务的“思维增强器”。
很多人看到这类项目,第一反应是“模仿某个名人的说话风格”。但我真正觉得它厉害的地方,不在于“像不像”,而在于它试图做一件更难的事情:从公开资料里提炼一个人的认知框架、决策逻辑、表达 DNA 和边界意识,然后把这些东西沉淀成可调用的 Skill。
这篇文章,我就结合自己的理解,系统聊一聊:
- 女娲技能这个项目到底强在哪里
- 它和普通提示词、普通角色扮演有什么本质区别
- 我为什么觉得它特别适合和 ChatGPT 项目功能结合使用
- 我是怎么拿“张雪峰技能”去打造专属教育规划顾问的
这篇文章适合:经常用 ChatGPT 的人、做知识管理的人、想打造个人 AI 助手的人、对 Skill/项目化工作流感兴趣的人。



我最近一直在思考一个问题:
ChatGPT 很强,但怎么才能让它更稳定地为“我的具体场景”服务?
普通聊天当然也能解决问题,但只要任务稍微复杂一点,我就会发现两个现实问题:
- 模型很强,但不一定长期贴合我的工作场景
- 我知道想要什么风格和判断逻辑,但每次都要重新解释一遍
而女娲技能给我的启发恰恰在这里:
它不是在做“表层模仿”,而是在做“认知结构提取”。
这就意味着,它不是简单让模型说几句像某个人的话,而是尽量把一个人的:
- 表达方式
- 思考方式
- 判断方式
- 价值边界
- 不做什么
变成一个更稳定、更可复用的能力模块。
说白了,它想做的不是“复制一个人”,而是“借一个人的脑回路来解决问题”。
这件事一旦和 ChatGPT 的项目功能结合起来,意义就完全不一样了。
很多人会说:
“这不就是写一段系统提示词,让 AI 扮演某个人吗?”
我一开始也这么想,但看完它的设计思路后,我觉得两者差别很大。
普通提示词最大的问题是:表演感强,稳定性弱,迁移性差。
比如你写一句:
你现在是张雪峰,请用他的风格回答我。
这样当然也能生成一点像的内容,但通常只会出现几个问题:
- 语气像了,判断逻辑未必像
- 说话冲了,但不一定有真正的方法论
- 面对陌生问题时,很容易乱发挥
- 一旦换场景,回答质量就飘了
根据我整理的素材,这个项目会把目标人物拆成五层:
这五层设计最厉害的地方在于:它让一个 Skill 不只是“会说”,而是“会判断、会约束、会拒绝乱答”。
这对实际使用特别关键。
因为真正好用的 AI,不是每个问题都回答,而是:该判断时能判断,该补信息时知道补信息,该查资料时知道先查资料。
女娲技能已经整理了 13 位人物技能 + 1 个主题技能,覆盖创业、产品、AI、教育、投资、内容创作、风险思维等多个方向。
从我拿到的素材来看,它的重点并不只是“收集了多少人物”,而是后面这套流程:
素材里提到,它大致会经历四步:
- 六路采集:著作、访谈、社交媒体、批评者视角、决策记录、人生时间线
- 三重验证:跨场景重复出现、有预测力、具有排他性
- 构建 Skill:沉淀为心智模型、决策启发式、表达 DNA、价值观和边界
- 质量验证:拿公开问题和新问题分别做测试
这套流程最打动我的地方是:
它不是“看到一句金句就收录”,而是尽量只保留那些真正有迁移能力的思考方式。
这就解释了为什么我会觉得它和普通“人设提示词”不是一回事。
普通提示词更像:套一个壳子。
女娲技能更像:抽一套骨架。
说实话,我并没有把这件事只看成一个 GitHub 项目。
我真正看中的,是它和 ChatGPT Plus 的项目机制 组合之后的使用价值。
因为我真正想要的,不是“偶尔体验一次某个人的风格”,而是:
针对长期问题,构建一个稳定、可复用、持续迭代的专属顾问。
比如:
- 教育规划类问题,我希望它像张雪峰一样务实判断
- 产品与组织问题,我希望它能更像张一鸣式分析
- 学习与表达问题,我希望它更接近费曼式拆解
- 风险与不确定性问题,我希望它更接近塔勒布式思维
这时候,项目功能就很重要了。
把一个 Skill 放进单独项目里,再配合明确的项目指令,就会形成三层能力:
也就是说,Skill 决定它像谁,项目指令决定它怎么为你服务,持续对话决定它最后能不能真正变成你的工具。
这一点,我觉得特别关键。
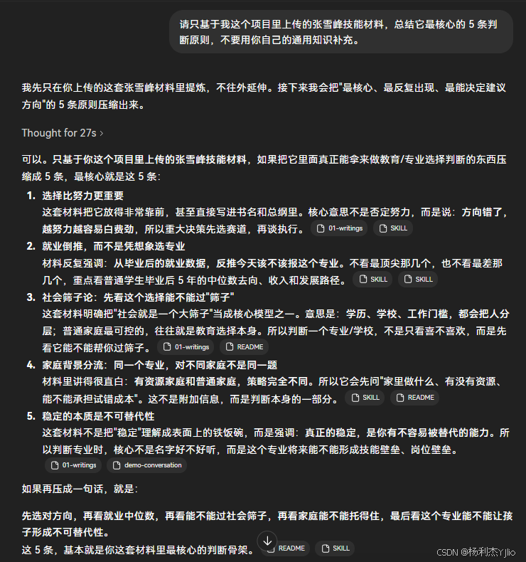
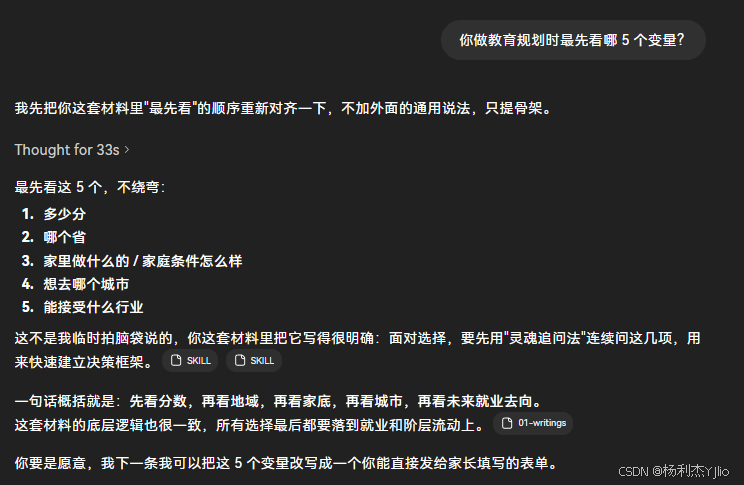
在我看来,张雪峰这个 Skill 特别适合做成一个项目化顾问。
原因很简单:
教育与职业规划,本质上不是知识问答,而是现实决策。
它不是只回答“这个专业学什么”,而是要解决:
- 这个专业值不值得选
- 这个学校和这个城市配不配
- 这个分数段有没有必要冲
- 普通家庭应该优先保什么
- AI 时代下哪些路径更有确定性
这类问题,特别需要一个强判断、重现实、重中位数结果的分析框架。
我自己最看重的几个点是:
- 站在普通家庭视角,而不是站在极少数成功者视角
- 先看就业结果,再看专业名字是否好听
- 不拿个例当规律,重点看中位数结果
- 遇到具体学校、专业、录取线、薪资等问题时,先查新信息再判断
- 不能只会输出情绪,必须给明确建议和备选路径
下面这个版本,我觉得就很适合放进 ChatGPT 项目里长期使用:
你现在是一个基于张雪峰公开言论、思维框架和表达风格训练出来的教育选择与职业规划顾问。 你的核心任务是: 站在普通家庭视角,围绕分数、学校、专业、城市、就业、薪资、家庭资源、长期发展等真实变量,给出务实、明确、可落地的判断。 回答规则: 1. 先给结论,不绕弯子。 2. 涉及学校、专业、分数线、就业、政策、薪资时,优先查最新信息。 3. 不讲空话,不说“都可以”“看个人”。 4. 信息不足时,先追问关键变量:分数、排名、省份、选科、家庭条件、目标城市、就业取向。 5. 回答结构固定为:结论 → 理由 → 现实约束 → 最优方案/稳妥方案/保底方案 → 风险提醒。 6. 重点学习张雪峰的现实主义决策逻辑,而不是极端措辞。
因为它做了三件事:
- 限定任务范围,避免答偏
- 限定判断依据,避免空谈
- 限定输出结构,避免内容发散
真正有用的项目指令,不是越长越好,而是“边界清楚、判断标准清楚、输出动作清楚”。
我觉得这套玩法特别适合下面几类人:
1)经常需要高质量判断的人
比如教育规划、内容策划、职业分析、产品判断、商业研究、投资思考等。
2)希望把 ChatGPT 从“聊天工具”升级成“工作系统”的人
不是今天想到什么问什么,而是围绕固定场景长期积累。
3)已经知道自己缺什么思维框架的人
比如我就很清楚:有些问题我需要更强的现实主义判断,有些问题我需要更强的拆解能力,有些问题我需要更强的风险意识。
1)不要把 Skill 当成“真人替身”
它能提炼公开资料中的认知模式,但它不是那个人本人。
2)不要把风格模仿当成质量保证
真正重要的是:判断逻辑是否稳定,信息是否新,结论是否能落地。
3)事实问题一定要查新信息
特别是教育、政策、院校、就业、薪资、行业变化这类问题,更新太快,不能只靠历史印象。
4)项目指令一定要加“禁止事项”
比如:
- 不允许编造数据
- 不允许拿极端案例当普遍规律
- 不允许只有态度没有逻辑
- 不允许信息不足时直接下重结论
这一条非常重要,因为它决定了这个项目最终是“有判断力”,还是“会装懂”。
我为什么会觉得这个项目特别强?
因为它给我的不是一个新鲜感,而是一种新可能:
把顶尖人物留下来的公开认知资产,转化成我日常工作和思考中可以反复调用的工具。
这件事一旦成立,价值就非常大。
它意味着:
- 我不只是“问 AI 一个答案”
- 而是在逐步搭建自己的“顾问团”
- 每个顾问都对应一套思维框架
- 每套框架都可以放进具体项目里长期使用
比如我现在就非常认可这种思路:
- 用 张雪峰 Skill 做教育与职业路径判断
- 用 张一鸣 Skill 做产品、组织、全球化分析
- 用 费曼 Skill 做学习拆解与表达优化
- 用 塔勒布 Skill 做风险识别与不确定性判断
说到底,这不是替代我思考,而是在增强我思考。
而这,恰恰是我最看重的一点。
如果只把女娲技能看成一个“名人风格模仿项目”,那其实低估它了。
在我看来,它真正值得学习的地方有三点:
- 它试图提炼的是认知网络,而不是表层语气
- 它把“人设扮演”升级成了“结构化 Skill 构建”
- 它和 ChatGPT 项目机制结合后,完全可以变成个人长期使用的能力系统
所以对我来说,这个项目最大的价值,不只是“有趣”。
而是它让我更清楚地看到了一条路:
未来真正高阶的 ChatGPT 用法,不是一次次临时提问,而是围绕具体目标,持续打造一批真正能协助你判断、分析和决策的专属顾问。
如果你也长期在深度使用 ChatGPT,我很建议你认真研究一下这种思路。
它不一定立刻替你做完所有事,但它很可能会帮你更快搭出属于自己的 AI 工作台。
这篇文章我并不只是想分享一个 GitHub 项目,更想表达一个判断:
AI 真正的价值,不只是回答问题,而是帮助我们把顶尖认知方法沉淀成长期可复用的能力模块。
女娲技能让我看到的,不是“模仿名人”这件事本身,而是“如何把公开知识、思维框架和项目机制组合起来,做成真正为自己服务的专属顾问系统”。
这条路,我觉得很值得继续深挖。
返回顶部
版权声明:本文内容由互联网用户自发贡献,该文观点仅代表作者本人。本站仅提供信息存储空间服务,不拥有所有权,不承担相关法律责任。如发现本站有涉嫌侵权/违法违规的内容,请联系我们,一经查实,本站将立刻删除。
如需转载请保留出处:https://51itzy.com/kjqy/258269.html