原创 活力满满Nick 自律的Nick 2022-12-14 19:40 发表于广东
自律的Nick
知识赋能,共同成长,平时主要会分享两个板块的知识: 1、理财保险类:保险专业知识、金融政策、法律常识、职业成长规划、副业探索等。 2、Java相关技术知识:高性能编程专题、中间件专题、分布式系统开发专题、微服务专题。
36篇原创内容
公众号
- 一、为什么需要短链
- 二、短链跳转访问原理
- 三、短链生成实现方案
- 1、自增序列算法
- 2、Hash算法
- 四、代码示例
- 1、表结构及索引
- 2、外部依赖
- 3、Base62Utils
- 4、DAO层
- 5、业务层
- 五、测试用例
一、为什么需要短链
内容营销中给用户推送营销消息最常见的方式就是发短信,比如三大运营商移动、联通、电信平时会发送一些诸如套餐办理、消费查询、话费充值这些短信,还有像银行、云服务厂商等等推送的各种包含查询服务的短信等等。
我们都知道单条短信发送的内容长度是有限制的,而如果要推送包含URL的消息,如果URL太长,不仅影响用户观感,而且会占用太多无用字数。
这时,我们需要将长的URL转换为短URL,也就是接下来我们要说的短链(短域名 + 短请求路径)。
二、短链跳转访问原理
原理还是很简单的,其实就是在后台保存有短链和长链的映射关系,然后进行重定向,让浏览器跳转到对应的长链接。

举个栗子,原始长链接为:==https://www.baidu.com==,通过某平台我生成了一个短链接:==https://suo.nz/378IQe==。

我们可以看到当访问==https://suo.nz/378IQe==时,后端返回了302,同时多了一个Location响应头,值就是原始链接==https://www.baidu.com==.
这里有个小问题,关于重定向使用301还是302?
| 编码 | 含义 | 备注 |
|---|---|---|
| 301 | Moved Permanently | 永久重定向,表示原 URL 不再被使用,而应该优先选用新的 URL,搜索引擎会直接更新与该资源相关的URL,一般用于网站重构。 |
| 302 | Found | 临时重定向,搜索引擎不会记录该资源对应的临时链接,一般用于由于不可预见的原因导致该页面暂不可用。 |
- 301其实是比较符合HTTP协议语义的,但浏览器会缓存目标网址,下次访问时会直接跳过短链,跳转到目标网址,无法做一些统计,比如短链访问次数等。

- 302:浏览器访问时,会先后访问短链代理服务和目标服务,对服务器的压力也就相应大些,但可以做一些统计。
备注:很多短链生成平台其实都是走的
302重定向。
三、短链生成实现方案
1、自增序列算法
常用的自增序列算法有雪花算法、Redis自增、MySQL主键自增等,生成唯一ID后,再转换为62进制字符串,转换后的62进制字符串可用作短链。
问题:为什么需要转换为62进制字符串呢?因为自增ID会越来越长,经过62进制转换后可以变得更短。
现在说下关于自增序列生成短链的优缺点:
- 优点:ID唯一,生成的短链不会重复和冲突。
- 缺点:随着ID越来越大,短链长度也会随之变化,长度不固定。
再说下各种自增序列算法的优缺点:
| 算法 | 优点 | 缺点 |
|---|---|---|
| 雪花算法 | 高性能,不依赖任何中间件 | 存在系统时钟回拨问题,原始雪花算法长度为64位,生成的ID比较长。 |
| Redis自增 | 高性能,高并发 | 既然是中间件,有维护成本,同时要考虑持久化、灾难恢复等。 |
| MySQL主键自增 | 使用简单,易于扩展 | 高并发下有性能瓶颈 。 |
- 301其实是比较符合HTTP协议语义的,但浏览器会缓存目标网址,下次访问时会直接跳过短链,跳转到目标网址,无法做一些统计,比如短链访问次数等。
- 302:浏览器访问时,会先后访问短链代理服务和目标服务,对服务器的压力也就相应大些,但可以做一些统计。
2、Hash算法
简单来说就是对目标长链接进行hash,然后再对hash值进行62进制编码转换为短链接。Hash算法我们熟知的有MD5、SHA等算法。
这两种算法为加密型hash算法,性能相对比较低,这里我们一般采用Google Guava中实现的Murmurhash算法,该算法为非加密型hash算法,相比MD5优点如下:
- 速度比MD5快。
- 哈希冲突的概率低,该算法支持32位和128位哈希值,MD5也是128位哈希值,基本不用担心哈希冲突。
- 离散度高,散列值比较均匀。
关于Murmurhash示例如下:
String url = "https://www.baidu.com/"; // 输出:e9ac4fbdc398e8c104d1b8415f42cbf8 System.out.println(Hashing.murmur3_128().hashString(url, StandardCharsets.UTF_8)); // 输出:0 System.out.println(Hashing.murmur3_32_fixed().hashString(url, StandardCharsets.UTF_8)); // 输出:bf System.out.println(Hashing.murmur3_32_fixed().hashLong(Long.MAX_VALUE)); // 转成Long型 // 输出: System.out.println(Hashing.murmur3_32_fixed().hashString(url, StandardCharsets.UTF_8).padToLong()); // 输出: System.out.println(Hashing.murmur3_32_fixed().hashLong(Long.MAX_VALUE).padToLong());
讯享网
这里说下通过Hash算法生成短链的优缺点:
- 优点:去中心化,哈希后生成的短链长度基本固定。
- 缺点:有概率会发生哈希冲突,解决哈希冲突的方法主要有
拉链法和重新哈希。由于短链是通过哈希值转62进制字符串生成,如果发生哈希冲突,得重新哈希生成。如果存库的话,每次生成短链至少会有一次查询和一次保存操作,有性能损耗。
四、代码示例
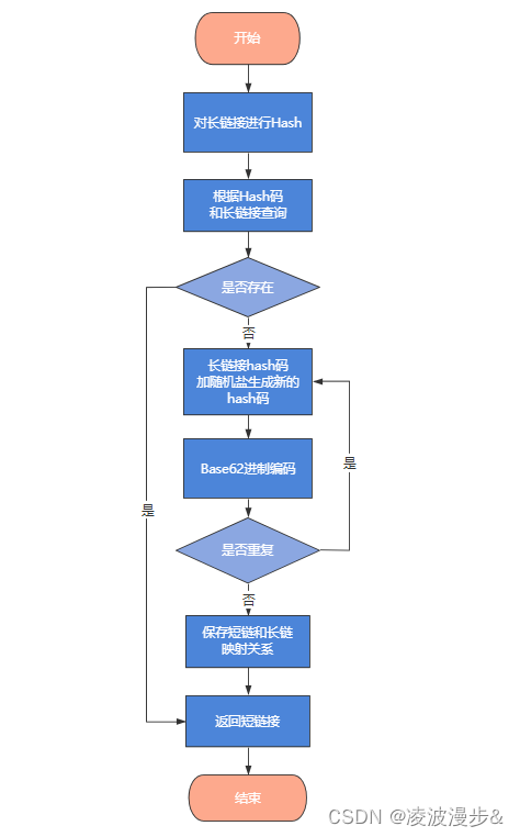
接下来的示例我们主要用Hash算法 + Base62 编码生成短链,流程图如下:

1、表结构及索引
讯享网 短链信息表 create table`t_short_link` ( `id`bigint primary key auto_increment comment '主键ID', `short_link`varchar(32) not null default '' comment '短链接', `long_link_hash`bigint not null default 0 comment 'hash值', `long_link`varchar(128) not null default '' comment '长链接', `status`tinyint not null default 1 comment '状态:1-可用,0-不可用', `expiry_time` datetime null comment '过期时间', `create_time` datetime not null default current_timestamp comment '创建时间' ) comment'短链信息表'; create index idx_sl_hash_long_link on t_short_link (long_link_hash, long_link); create index idx_sl_short_link on t_short_link (short_link);
2、外部依赖
<!--Google Guava--> <dependency> <groupId>com.google.guava</groupId> <artifactId>guava</artifactId> <version>31.1-jre</version> </dependency>
3、Base62Utils
讯享网public abstract class Base62Utils { private static final int SCALE = 62; private static final char[] BASE_62_ARRAY = { 'A', 'B', 'C', 'D', 'E', 'F', 'G', 'H', 'I', 'J', 'K', 'L', 'M', 'N', 'O', 'P', 'Q', 'R', 'S', 'T', 'U', 'V', 'W', 'X', 'Y', 'Z', 'a', 'b', 'c', 'd', 'e', 'f', 'g', 'h', 'i', 'j', 'k', 'l', 'm', 'n', 'o', 'p', 'q', 'r', 's', 't', 'u', 'v', 'w', 'x', 'y', 'z', '0', '1', '2', '3', '4', '5', '6', '7', '8', '9' }; private static final String BASE_62_CHARACTERS = String.valueOf(BASE_62_ARRAY); / * 将long类型编码成Base62字符串 * @param num * @return */ public static String encodeToBase62String(long num) { StringBuilder sb = new StringBuilder(); while (num > 0) { sb.insert(0, BASE_62_ARRAY[(int) (num % SCALE)]); num /= SCALE; } return sb.toString(); } / * 将Base62字符串解码成long类型 * @param base62Str * @return */ public static long decodeToLong(String base62Str) { long num = 0, coefficient = 1; String reversedBase62Str = new StringBuilder(base62Str).reverse().toString(); for (char base62Character : reversedBase62Str.toCharArray()) { num += BASE_62_CHARACTERS.indexOf(base62Character) * coefficient; coefficient *= SCALE; } return num; } }
备注:
BASE_62_ARRAY中的字符顺序可以随便打乱,不一定要按顺序排列,打乱安全性更高。
问题:能不能用Base64编码生成短链呢?
JDK8中Base64.getEncoder()获取到的编码器对应的编码字符会包含'+'、'/'等URL不允许包含的特殊字符,但Base64.getUrlEncoder()获取到的编码器对应的编码字符会把'+'、'/'分别替换成'-'、'_',所以其实也是可以的。如下:

4、DAO层
@Repository public class ShortLinkManagerImpl implements ShortLinkManager { @Autowired private ShortLinkMapper shortLinkMapper; @Override public void saveShortLink(String shortLink, long longLinkHash, String longLink) { ShortLinkDO shortLinkDO = ShortLinkDO.builder() .shortLink(shortLink) .longLinkHash(longLinkHash) .longLink(longLink) .status(true) .build(); shortLinkMapper.insert(shortLinkDO); } @Override public String getShortLink(long longLinkHash, String longLink) { Wrapper<ShortLinkDO> wrapper = Wrappers.lambdaQuery(ShortLinkDO.class) .select(ShortLinkDO::getShortLink) .eq(ShortLinkDO::getLongLinkHash, longLinkHash) .eq(ShortLinkDO::getLongLink, longLink) .last(CommonConst.LIMIT_SQL); ShortLinkDO shortLinkDO = shortLinkMapper.selectOne(wrapper); return Optional.ofNullable(shortLinkDO).map(ShortLinkDO::getShortLink).orElse(null); } @Override public boolean isShortLinkRepeated(String shortLink) { Wrapper<ShortLinkDO> wrapper = Wrappers.lambdaQuery(ShortLinkDO.class).eq(ShortLinkDO::getShortLink, shortLink); return shortLinkMapper.selectCount(wrapper) > 0; } }
5、业务层
讯享网@Service public class ShortLinkServiceImpl implements ShortLinkService { @Autowired private ShortLinkManager shortLinkManager; @Override public String generateShortLink(String longLink) { long longLinkHash = Hashing.murmur3_32_fixed().hashString(longLink, StandardCharsets.UTF_8).padToLong(); // 通过长链接Hash值和长链接检索 String shortLink = shortLinkManager.getShortLink(longLinkHash, longLink); if (StringUtils.isNotBlank(shortLink)) { return shortLink; } // 如果Hash冲突则加随机盐重新Hash return regenerateOnHashConflict(longLink, longLinkHash); } private String regenerateOnHashConflict(String longLink, long longLinkHash) { // 自增序列作随机盐 long uniqueIdHash = Hashing.murmur3_32_fixed().hashLong(SnowFlakeUtils.nextId()).padToLong(); // 相减主要是为了让哈希值更小 String shortLink = Base62Utils.encodeToBase62String(Math.abs(longLinkHash - uniqueIdHash)); if (!shortLinkManager.isShortLinkRepeated(shortLink)) { shortLinkManager.saveShortLink(shortLink, longLinkHash, longLink); return shortLink; } return regenerateOnHashConflict(longLink, longLinkHash); } }
五、测试用例
@SpringBootTest(classes = Application.class) public class ApplicationTest { @Autowired private ShortLinkService shortLinkService; @Test public void generateShortLinkTest() { String shortLink = shortLinkService.generateShortLink("https://www.baidu.com/"); System.err.println("生成的短链为:" + shortLink); } }
控制台输出:
讯享网生成的短链为:D4PTSU
备注:生成的短链长度基本为6位字符串,还有记得短链代理服务选一个
短域名。


自律的Nick
知识赋能,共同成长,平时主要会分享两个板块的知识: 1、理财保险类:保险专业知识、金融政策、法律常识、职业成长规划、副业探索等。 2、Java相关技术知识:高性能编程专题、中间件专题、分布式系统开发专题、微服务专题。
36篇原创内容
公众号
java26
java · 目录
上一篇Java如何生成花里胡哨的二维码下一篇前后端RSA互相加解密、加签验签、密钥对生成(Java)


版权声明:本文内容由互联网用户自发贡献,该文观点仅代表作者本人。本站仅提供信息存储空间服务,不拥有所有权,不承担相关法律责任。如发现本站有涉嫌侵权/违法违规的内容,请联系我们,一经查实,本站将立刻删除。
如需转载请保留出处:https://51itzy.com/kjqy/24302.html