2026年被点名电动车违规解除限速,哈啰致歉

被点名电动车违规解除限速,哈啰致歉div class img wrapper div

大家好,我是讯享网,很高兴认识大家。这里提供最前沿的Ai技术和互联网信息。



 
  
    
    

整理|《中国企业家》记者 吴莹

今日要闻

智谱推出新模型并宣布其API涨价20%;滴滴四季度订单同比增长13.5%;95亿身家富豪入股西贝;拓竹科技与泡泡玛特IP纠纷达成和解;哈啰租电动车致歉……

以下是今天的热点商业事件,一起来看看。

智谱推出新模型

并宣布其API涨价20%

3月16日,智谱正式发布全球首个专为OpenClaw龙虾场景深度优化的通用大模型GLM-5-Turbo,并推出了基于该模型的“龙虾套餐”。其体验月卡39元就能获得3500万Tokens,进阶月卡99元可获得1亿Tokens。据悉,根据端到端“龙虾”评测基准ZClawBench的评测结果,GLM-5-Turbo在OpenClaw场景中的表现相比GLM-5提升显著。

值得注意的是,智谱在发布时同步上调GLM-5-Turbo的API价格,幅度为20%。这也是智谱近期第二次涨价。此前,2月12日,智谱正式推出新一代旗舰模型GLM-5,上调智谱GLM Coding Plan套餐和API价格。相对GLM-4.7,GLM-5平均涨价50%。GLM-5-Turbo相对GLM-5涨价20%,相对GLM-4.7平均上涨83%。粗略计算,2026年第一季度,智谱的API价格接近翻倍。(澎湃新闻、界面新闻)

来源:视觉中国

滴滴四季度订单同比增长13.5%

3月13日,滴滴在其官网发布2025年第四季度及全年业绩报告。四季度,滴滴核心平台(中国出行和国际业务)订单量同比增长13.5%至48.44亿单,日均订单量增至5265万单。其中,中国出行同比增长10.1%至日均3890万单,国际业务同比增长24.5%至日均1375万单。同期,核心平台交易额(GTV)同比增长19.9%至1238亿元。中国出行和国际业务分别同比增长11.2%、47.1%至872亿元、366亿元。四季度滴滴实现经调整净利润5.3亿元。

2025年全年,滴滴核心平台订单量同比增长14%,达到182.4亿单。核心平台全年交易额同比增长14.8%,至4508亿元。2025年全年滴滴经调EBITA实现盈利36.7亿元。

95亿身家富豪入股西贝

3月16日,记者查询工商信息获悉,内蒙古西贝餐饮集团有限公司于3月10日发生工商变更,新增林来嵘为股东,注册资本由约1.02亿元人民币增至约1.04亿元人民币。

公开资料显示,林来嵘为众兴集团创始人、实际控制人,2025年以95亿元财富登上胡润全球富豪榜。值得一提的是,林来嵘与西贝创始人、董事长贾国龙同为内蒙古巴彦淖尔市人。(每日经济新闻)

来源:企查查App截图

拓竹科技与泡泡玛特IP纠纷

达成和解

3月16日,拓竹科技发布声明称,目前公司已与泡泡玛特进行了友好磋商并达成和解,相关问题内容已经全面下架。

双方此前的纠纷源于多个涉及泡泡玛特旗下IP的模型出现在拓竹的MakerWorld平台上,这些IP由该平台的用户上传,其他用户可以下载模型并用拓竹的3D打印机打印,一些模型与泡泡玛特旗下的产品相似。此前泡泡玛特以著作权权属、侵权纠纷为由,起诉拓竹科技及其关联企业,该案由上海市浦东新区人民法院受理,开庭时间确定为2026年4月2日。目前,MakerWorld平台已经下架了这些与泡泡玛特IP相关的模型。

拓竹科技在声明中表示,MakerWorld平台与泡泡玛特IP版权的相关问题引起了社会各界的广泛关注与讨论,给泡泡玛特及广大用户带来了影响和困扰,公司向大家致以歉意。(第一财经)

来源:微博截图

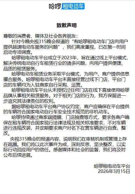
哈啰租电动车致歉

3月15日晚,哈啰租电动车发布致歉声明称,针对央视“3·15”晚会报道的问题,公司已在第一时间启动专项调查。其称,哈啰电动车租赁业务采取平台模式,为用户提供信息撮合服务,平台未直接经营过线下门店,平台门店的车辆均为入驻商家自行采购、运营。哈啰还称,平台从未授权过任何线下门店直接使用哈啰品牌从事相关租赁服务。对于相关门店的行为,公司保留进一步追究其法律责任的权利。

哈啰表示,公司持续通过商家端提醒、门店抽查等方式,要求各商户确保在租车辆符合国家现行法律法规及相关标准要求,不对车辆进行违规改装,并定期要求商户对名下在营车辆进行自查、整改。

据报道,租赁电动自行车行业存在违规解除限速乱象。一些个体门店车辆实测最快80公里/小时,哈啰、电驴哥等品牌也屡现超速问题,哈啰车辆最快可达75公里/小时。(界面新闻)

来源:哈啰租电动车平台

今天是周一,新的一周开始啦,工作状态调整好了吗~

新闻热线&投稿邮箱:

小讯
上一篇 2026-03-18 22:56
下一篇 2026-03-18 22:54

相关推荐

版权声明:本文内容由互联网用户自发贡献,该文观点仅代表作者本人。本站仅提供信息存储空间服务,不拥有所有权,不承担相关法律责任。如发现本站有涉嫌侵权/违法违规的内容,请联系我们,一经查实,本站将立刻删除。
如需转载请保留出处:https://51itzy.com/kjqy/242033.html