文章详细介绍了如何构建具有记忆能力的Agent系统,包括记忆系统的三种类型和分层架构,讲解了ReAct框架的任务规划机制,并通过小红书爆款发布的实际案例展示了应用。整个实现采用SQLite+ChromaDB的双存储方案,结合RAG技术,使Agent能够记住用户历史并提供连贯的交互体验。
AI训练营26-1期,3月初开班,欢迎咨询
前面,我们想要实现一个简单的Manus,也就是带着大家实操做一个Agent出来,只不过篇幅确实太大,所以分成了上下两篇,今天是第二篇,核心是:记忆系统、ReAct框架与一个小红书爆款实践案例。
真正做过复杂AI项目的同学都会理解,在AI应用层最难的其实是:数据如何与AI做交互。
比如我看过几个生产级复杂AI项目,代码量就1万行左右,但所依赖知识库却大的惊人,这里伴有强烈的非对称性,其结果是复杂AI项目,80%的时间都在处理数据问题!
因此,我们会对于复杂AI项目中AI如何与数据交互的范式(**实践)是特别关注的,也就是在这个基础下出了很多名词:短期记忆、长期记忆、语义记忆、情景记忆…
所有这一切,构成了Agent的记忆系统。如果说 LLM是 Agent 的大脑,负责思考和决策;那么 Memory 就是 Agent 的海马体,负责记录经验和知识。
LLM 的核心特性是:无状态。对模型来说,每一次调用都是全新的开始。无论你们之前聊得多么热火朝天,一旦开启新的一轮对话,它就把前面发生的一切忘得干干净净。
为了让 Agent 具有“记忆”,就需要构建一套外部记忆系统。这套系统不仅仅是简单的“把聊天记录存下来”,它需要解决三个核心工程挑战:
- 记在哪里?(存储机制:数据库 selection)
- 怎么记住?(写入策略:Short-term vs Long-term)
- 怎么想起?(检索机制:RAG & Retrieval)
在工程语境下,Memory 指的是模型在当前输入之外,仍然能够访问和使用的信息集合。这些信息可能来自历史对话、外部存储或系统内部状态,但核心目标只有一个:为当前推理提供必要的上下文补充。
从内容性质上看,Agent 中的记忆通常可以分为三类:
- 情景记忆:记录具体发生过的事件或会话片段,例如用户说过的话、一次任务中的中间决策过程。
- 语义记忆:记录抽象后的稳定信息,例如用户偏好、确认过的事实、总结后的结论。
- 程序性记忆:记录“如何做事”,例如工具、技能、流程模板或固定执行策略。
这是一种逻辑分类,并不等同于具体的存储或实现方式。真正落地时,这些记忆往往会以不同工程形态存在。
最后要注意的是:记忆系统是整个Agent最复杂、金贵的部分,我们这里只会给出最简单的介绍,系统性的介绍还是得上课
在实际系统中,很少直接实现抽象的“情景记忆”或“语义记忆”,而是通过几种常见的工程模式来承载它们:

上下文记忆
上下文记忆是最基础的实现方式,其是将历史对话原样拼接到当前 Prompt 中,一并发送给模型,模型通过看到之前的对话内容保持语义连贯性。
这种方式实现成本极低,适合原型验证或短对话场景,但受限于模型的 Token 上限,对话越长成本越高,也无法支持跨会话或长期记忆。从本质上看,它是一种短期、一次性的情景记忆。
滑动窗口记忆
滑动窗口记忆是在上下文记忆基础上的一种约束策略,只保留最近固定轮数的对话,其余内容直接丢弃。它解决的不是“记忆能力”问题,而是“Token 成本控制”问题。
在工程上可以理解为:情景记忆的生命周期管理机制。它适合上下文有效期明确、业务流程较短的场景,但一旦关键信息被滑出窗口,就会永久丢失。
摘要记忆
摘要记忆通过调用模型对历史对话进行压缩,将大量情景记忆转换为一段简要描述,并在后续对话中使用该摘要替代原始内容。
这种方式在成本和上下文长度上具有明显优势,但摘要不可避免造成信息丢失,质量高度依赖模型能力。因此它更适合保留“整体脉络”,而不适合依赖精确细节的场景。
从记忆类型上看,摘要记忆本质上是将情景记忆转化为低精度的语义记忆。
向量记忆
向量记忆是一种典型的长期记忆实现方式。其核心做法是将对话内容、经验或用户偏好向量化后存入向量数据库,在需要时通过语义相似度检索相关内容。
这种方式不受对话长度限制,适合长期知识积累和跨会话记忆,但检索结果是“语义相似”而非“精确匹配”,实现复杂度高于前几种方式。它是当前 Agent 系统中最常见的语义记忆工程实现。
记忆存储
有些信息是需要存储起来的,这有很多目的:
- 保存一次会话内的对话历史
- 支持在同一会话中多轮交互,AI 能访问历史消息
- 保证消息顺序和完整性
- 提供高效的查询与加载机制
- 支持语义检索
根据需求和项目复杂度,通常涉及以下几类存储:
- 关系型数据库。结构化存储、查询方便、成熟稳定、ACID事务支持;
- 本地 JSON 文件。无需数据库,操作简单,方便保存和读取整个会话;
- 向量数据库。支持高维向量存储与相似度检索(语义搜索);
我们后续的存储方式是SQLite + ChromaDB,
关键连接:RAG
SQLite + ChromaDB 的混合存储方案,相当于给 Agent 配备了硬盘。
RAG在Agent记忆系统中扮演了关键角色。它的核心职责是在有限的上下文窗口内,精准地加载最相关的长期记忆。对于 Memory 模块,RAG 不仅仅是“搜索”,它包含了一个完整的记忆调度流程:
- 感知:当用户说话时,系统不仅将其视为"输入",还将其视为“检索 query”。
- 回忆:拿着 query 去 ChromaDB(语义联想)和 SQLite(精确查询)中寻找相关片段。
- 筛选:只保留最重要、最相关的信息(受 Token 限制,不能全塞进去)。
- 注入:将筛选出的记忆片段格式化(如 System Prompt: 相关历史…),塞入当前对话的 Prompt 中。
通过 RAG,解决了 Agent 记不住(无状态)和记不下(Token 限制)的矛盾。
接下来是具体实现:
为了实现上述目标:解决Agent记不住、存不下的问题,我们设计了一个分层的 Memory 架构:
- L1 热记忆
- 载体:内存 / List
- 内容:当前会话最近 N 轮对话。
- 特点:极快,原汁原味,但容量极小(滑动窗口)。
- 作用:保持当前对话的连贯性
- L2 温记忆
- 载体:ChromaDB
- 内容:历史对话的 Embedding 向量 + 摘要。
- 特点:容量大,支持模糊语义检索。
- 作用:提供长期经验和背景知识(如“你三个月前提到喜欢吃辣”)。
- L3 冷记忆
- 载体:SQLite
- 内容:完整的结构化会话日志(Session/Messages)。
- 特点:即便系统重启也不丢失,支持精确 SQL 查询。
- 作用:作为“单一事实来源(Source of Truth)”,用于审计、回溯或重建向量库。
整体流程如下:
- 用户输入 -> RAG 检索引擎
- RAG 引擎 -> 并行查询 (L1 热记忆 + L2 温记忆)
- 结果融合 -> 构建完整的 Prompt
- LLM 生成回复
- 异步写入 -> 同时更新 L1(滑动窗口)、L2(向量库)、L3(数据库)
在写代码之前,最后需要明确的是“怎么管”这些数据,我们需要制定以下核心策略:
一、双写一致性策略
我们既有 SQLite 又有 ChromaDB,如何保证它们数据不打架?
- 以 SQLite 为主:所有的原始数据(Message)首先写入 SQLite,生成唯一的 message_id。
- 以 ChromaDB 为辅:将 SQLite 中的文本向量化后存入 ChromaDB,并在 Metadata 中记录对应的 message_id。
- 关联查询:检索时,先从 ChromaDB 找到相似向量,获取 message_id,再(可选地)回查 SQLite 获取完整详情。这确保了向量库只是一个“索引”,而不会变成数据孤岛。
二、混合检索策略
为了避免检索出完全不相关的内容,我们需要给检索加“围栏”:
- 用户隔离:检索时必须强制带上 user_id 过滤条件,防止 A 用户查到 B 用户的隐私。
- 阈值过滤:设置相似度阈值(如 0.4),如果最相关的记忆相似度都很低,说明这是个新话题,直接不注入任何长期记忆,避免产生幻觉。
三、生命周期管理
滑动窗口:L1 热记忆只保留最近 10-20 轮。
持久化:L2 和 L3 必须落盘,确保服务重启后“失忆”不会发生。
衰减(可选):虽然本期暂不实现复杂的艾宾浩斯遗忘曲线,但在设计表结构时,我们预留了 importance_score(重要性评分)和 last_accessed_at(最后访问时间),为未来实现“不常用的记忆自动淡化”打好基础。
至此就可以开始代码实现了:
基于前面的理论基础,我们实现了一个完整的记忆系统,包含数据存储、向量检索、RAG 增强和 LLM 交互等核心功能。
整个系统采用分层架构,从底层到上层依次为:
GPT plus 代充 只需 145应用层: chat_with_memory.py (LLM 交互入口) ↓ 工具层: memory_tools.py (高级封装) ↓ 服务层: memory_service.py (业务逻辑) ↓ 存储层: vector_store.py + models.py (数据访问) ↓ 数据层: ChromaDB + SQLite (实际存储)
这里的设计原则是:
- 分层解耦:每层只依赖下一层,便于测试和替换
- 面向接口:通过抽象接口而非具体实现编程
- 单一职责:每个模块只负责一个明确的功能域
数据模型设计
一、users表(用户)
class User(Base): id = Column(Integer, primary_key=True) username = Column(String(100), unique=True, nullable=False) email = Column(String(255), unique=True, nullable=True) created_at = Column(DateTime, default=datetime.utcnow) updated_at = Column(DateTime, default=datetime.utcnow)
二、sessions 表(会话)
GPT plus 代充 只需 145class Session(Base): id = Column(Integer, primary_key=True) session_id = Column(String(100), unique=True, nullable=False) user_id = Column(Integer, ForeignKey('users.id')) title = Column(String(255), nullable=True) context_window = Column(Integer, default=10) # 上下文窗口大小 is_active = Column(Boolean, default=True) created_at = Column(DateTime, default=datetime.utcnow)
三、memories 表(记忆)
class Memory(Base): id = Column(Integer, primary_key=True) user_id = Column(Integer, ForeignKey('users.id')) session_id = Column(Integer, ForeignKey('sessions.id'), nullable=True) memory_type = Column(String(50)) # episodic/semantic/procedural content = Column(Text, nullable=False) metadata = Column(JSON, nullable=True) vector_id = Column(String(100)) # ChromaDB 向量ID importance_score = Column(Float, default=0.5) # 重要性评分 access_count = Column(Integer, default=0) # 访问次数 last_accessed_at = Column(DateTime, nullable=True) is_deleted = Column(Boolean, default=False) # 软删除
设计要点:
- memory_type 区分三种记忆类型
- vector_id 关联向量数据库
- importance_score 用于记忆过滤和排序
- access_count 支持热度分析
- is_deleted 实现软删除,避免误删
向量存储实现
使用 ChromaDB 作为向量数据库,核心代码如下:
GPT plus 代充 只需 145class VectorStore: def __init__(self, persist_directory: str = "./chat_chroma.db"): self.client = chromadb.Client(Settings( persist_directory=persist_directory, anonymized_telemetry=False )) self.collection = self.client.get_or_create_collection( name="memory_collection" ) def add_memory(self, content: str, metadata: Dict = None) -> str: """添加记忆到向量库""" memory_id = str(uuid.uuid4()) metadata = metadata or {} metadata['created_at'] = datetime.utcnow().isoformat() self.collection.add( ids=[memory_id], documents=[content], metadatas=[metadata] ) return memory_id def search_memories(self, query: str, n_results: int = 5, filter_metadata: Dict = None) -> Dict: """语义搜索记忆""" results = self.collection.query( query_texts=[query], n_results=n_results, where=filter_metadata ) return { 'ids': results['ids'][0], 'documents': results['documents'][0], 'metadatas': results['metadatas'][0], 'distances': results['distances'][0] }
关键特性:
- 本地持久化:无需额外服务,数据保存在本地
- 自动嵌入:ChromaDB 内置嵌入模型,自动向量化
- 元数据过滤:支持通过元数据精确过滤
- 语义搜索:基于余弦相似度的向量检索
记忆服务层
MemoryService 整合了数据库和向量库,提供统一的记忆管理接口。核心方法包括添加记忆(双写机制):
def add_memory(self, user_id: int, content: str, memory_type: str = "episodic", session_id: int = None, metadata: Dict = None, importance_score: float = 0.5) -> Memory: """添加记忆(同时保存到数据库和向量库)""" db = self._get_db_session() try: # 1. 创建数据库记录 memory = Memory( user_id=user_id, session_id=session_id, memory_type=memory_type, content=content, metadata=metadata or {}, importance_score=importance_score ) db.add(memory) db.commit() db.refresh(memory) # 2. 添加到向量库 vector_metadata = { 'user_id': user_id, 'memory_type': memory_type, 'memory_db_id': memory.id } vector_id = self.vector_store.add_memory( content=content, metadata=vector_metadata ) # 3. 更新向量ID memory.vector_id = vector_id db.commit() return memory finally: db.close()
搜索记忆(语义检索 + 数据库查询):
GPT plus 代充 只需 145def search_memories(self, query: str, user_id: int = None, memory_type: str = None, n_results: int = 5) -> List[Dict]: """搜索记忆""" # 1. 向量搜索 filter_metadata = {} if user_id: filter_metadata['user_id'] = user_id if memory_type: filter_metadata['memory_type'] = memory_type results = self.vector_store.search_memories( query=query, n_results=n_results * 2, filter_metadata=filter_metadata if filter_metadata else None ) # 2. 整合数据库信息 memories = [] db = self._get_db_session() try: for i, vector_id in enumerate(results['ids']): metadata = results['metadatas'][i] memory_db_id = metadata.get('memory_db_id') if memory_db_id: memory = db.query(Memory).filter( Memory.id == memory_db_id, Memory.is_deleted == False ).first() if memory: # 更新访问统计 memory.access_count += 1 memory.last_accessed_at = datetime.utcnow() memories.append({ 'id': memory.id, 'content': memory.content, 'memory_type': memory.memory_type, 'importance_score': memory.importance_score, 'distance': results['distances'][i], 'created_at': memory.created_at.isoformat() }) if len(memories) >= n_results: break db.commit() return memories finally: db.close()
核心逻辑:
- 双写机制:同时写入 SQLite 和 ChromaDB
- 关联查询:通过 memory_db_id 关联两个存储
- 访问统计:每次检索自动更新访问计数
- 软删除过滤:自动过滤已删除记忆
高级工具层
MemoryTools 提供面向应用的高级接口,最核心的是 RAG 检索功能:
def retrieve_for_query(self, user_id: int, query: str, session_id: int = None, include_context_window: bool = True, max_results: int = 5) -> Dict: """RAG 检索:整合短期和长期记忆""" result = { 'context_window': [], 'relevant_memories': [] } # 1. 获取上下文窗口(短期记忆) if include_context_window and session_id: context_memories = self.service.get_context_window(session_id) result['context_window'] = [ {'content': m.content, 'created_at': m.created_at.isoformat()} for m in context_memories ] # 2. 语义搜索(长期记忆) relevant = self.service.search_memories( query=query, user_id=user_id, n_results=max_results ) result['relevant_memories'] = relevant return result
RAG 实现要点:
- 双重检索:同时获取短期(上下文窗口)和长期(向量检索)记忆
- 智能拼接:按照系统提示 → 长期记忆 → 短期记忆 → 当前查询的顺序组织
- 数量控制:限制每部分的记忆数量,避免超出 Token 限制
ChatWithMemory 类整合了记忆系统和 LLM 调用:
GPT plus 代充 只需 145class ChatWithMemory: def chat(self, user_input: str, use_rag: bool = True) -> str: """与 LLM 聊天(带记忆)""" messages = [{"role": "system", "content": self.system_prompt}] if use_rag: # RAG 检索 rag_result = self.memory.retrieve_for_query( user_id=self.user_id, query=user_input, session_id=self.session_id, include_context_window=True, max_results=3 ) # 添加相关长期记忆 if rag_result['relevant_memories']: memory_context = "相关历史信息: " for mem in rag_result['relevant_memories'][:3]: memory_context += f"- {mem['content']} " messages.append({"role": "system", "content": memory_context}) # 添加上下文窗口 for ctx in rag_result['context_window']: # 解析对话内容 if"User:"in ctx['content'] and "Assistant:"in ctx['content']: parts = ctx['content'].split(" Assistant:") user_part = parts[0].replace("User:", "").strip() assistant_part = parts[1].strip() messages.append({"role": "user", "content": user_part}) messages.append({"role": "assistant", "content": assistant_part}) # 当前输入 messages.append({"role": "user", "content": user_input}) # 调用 LLM response = call_llm(messages=messages) assistant_message = response.choices[0].message.content # 保存对话记忆 self.memory.add_conversation_memory( user_id=self.user_id, session_id=self.session_id, user_message=user_input, assistant_message=assistant_message ) return assistant_message
完整流程:
- 检索记忆:使用 RAG 获取相关历史信息
- 构建消息:按照 OpenAI 格式组织对话历史
- 调用 LLM:发送给模型生成回复
- 保存记忆:将本轮对话保存到记忆系统
使用示例
# 基础使用 from memory_tools import MemoryTools # 初始化 memory = MemoryTools() # 创建用户和会话 user_id = memory.create_user("alice") session_id = memory.create_session(user_id, "session-001") # 添加对话记忆 memory.add_conversation_memory( user_id=user_id, session_id=session_id, user_message="我喜欢Python编程", assistant_message="Python是一门很棒的语言!" ) # 搜索记忆 results = memory.search_memories( user_id=user_id, query="编程语言", n_results=5 )
带记忆的聊天:
GPT plus 代充 只需 145# 运行交互式聊天 python chat_with_memory.py # 示例对话 你: 我叫Alice,喜欢编程 助手: 你好Alice!很高兴认识你。编程是一个很有趣的领域... 你: 我之前说过我叫什么名字? 助手: 你之前说你叫Alice。
系统会自动:
- 保存每轮对话到记忆系统
- 检索相关历史信息
- 将记忆注入到 LLM 的上下文中
小结
这个记忆系统的实现展示了如何将理论概念转化为可用的工程系统:
- 分层架构:清晰的职责划分,便于维护和扩展
- 双存储设计:关系数据库 + 向量数据库,各司其职
- RAG 实现:整合短期和长期记忆,提供完整上下文
- 实用工具:从底层 API 到高级封装,满足不同需求
通过这套系统,Agent 可以:
- 记住用户的偏好和历史对话
- 在长期对话中保持上下文连贯性
- 基于历史经验提供个性化回答
- 跨会话复用知识和技能
这正是 Memory 在 Agent 系统中的核心价值所在。
在了解记忆系统后,便可进入ReAct框架模块了,说白了就是如何循环生成任务规划。
任务规划(Planning)是 Agent 系统中的核心控制模块,负责将复杂的自然语言指令转化为结构化的可执行步骤。
它连接了LLM的推理能力与工具Tools的执行能力,通过“先规划、后执行”的模式,解决直接生成执行动作带来的不确定性与幻觉问题。
PS:只不过这个想法很好,事实上在Skills之前,不稳定性挺高的
ReAct的核心模块包含三个组件:
- Planner(规划器):负责调用 LLM 生成结构化计划(JSON)。
- Executor(执行器):负责解析计划,按序调度工具,并管理上下文数据的流转。
- Data Model(数据模型):定义标准的计划与步骤结构,作为各组件间的契约。

这个东西其实复杂度不高,就一个循环罢了,我们直接上代码实现:
数据模型定义
系统通过 Plan 和 PlanStep 类定义标准的数据结构。每个步骤包含唯一的 ID、工具名称、参数以及执行状态。
@dataclass class PlanStep: id: str tool: str args: Dict[str, Any] why: str = "" status: Literal["pending", "running", "success", "failed", "skipped"] = "pending" output: Any = None error: str = "" @dataclass class Plan: goal: str steps: List[PlanStep] = field(default_factory=list)
规划器设计
规划器通过 System Prompt 强制 LLM 输出 JSON 格式,并注入当前可用的工具描述。
为了实现步骤间的数据传递,我们定义了模板语法 {{steps.step_id.output.field}},允许后续步骤引用前序步骤的输出:
GPT plus 代充 只需 145system_prompt = f""" 你是一个任务规划器(Planner)。你必须只输出 JSON,不要输出任何解释文字。 目标:把用户的需求拆成若干步,每一步要调用一个工具(tool),并提供参数(args)。 关键规则——数据依赖: 如果某一步的 args 需要依赖前面步骤的输出结果,请务必使用模板语法 `{{{{steps.前面的步骤ID.output.字段名}}}}`。 不要自己捏造数据,而是引用前序步骤的输出。 例如: 1. step1 (id="s1") 调用 geocode 返回 `{{"location": "116.40,39.90"}}` 2. step2 (id="s2") 需要用到这个坐标,args 应该写: `{{"location": "{{{{steps.s1.output.location}}}}"}}` 你必须输出的 JSON 结构: {{ "goal": "...", "steps": [ {{ "id": "step1", "tool": "tool_name", "args": {{ ... }} }} ] }} """
执行器与参数解析
执行器在调用工具前,会先扫描参数中的模板占位符,并从当前的执行上下文(Context)中提取真实值进行替换。这种机制实现了模型规划与具体数据处理的解耦:
async def _run_step(self, step: PlanStep, mcp_client: Client, context: Dict[str, Any]) -> None: step.status = "running" try: # 解析参数中的 {{...}} 模板,替换为上下文中的真实数据 resolved_args = resolve_templates(step.args, context) # 调用 MCP 工具 result = await mcp_client.call_tool(step.tool, resolved_args) # 记录输出结果 step.output = getattr(result, "structured_content", None) or result.content step.status = "success" # 写入上下文,供后续步骤引用 context["steps"][step.id] = { "status": step.status, "output": step.output } except Exception as e: step.status = "failed" step.error = str(e)
运行示例
项目包含一个 CLI 演示程序,用于展示完整的规划与执行过程。
启动 MCP 服务器: 确保 MCP 服务已启动,提供基础工具能力。
GPT plus 代充 只需 145uv run python -m code.MCP.mcp_server
运行 Planning CLI:
uv run python -m code.Planning.demo_planning_cli.py
执行效果示例:

看吧,是不是确实很简单,最后我们用一个真实案例将这些知识点串起来:
先上一些效果图:



在Agent基础能力(工具调用、记忆、规划)逐步完善后,我们开始探索更具实用价值的集成场景。
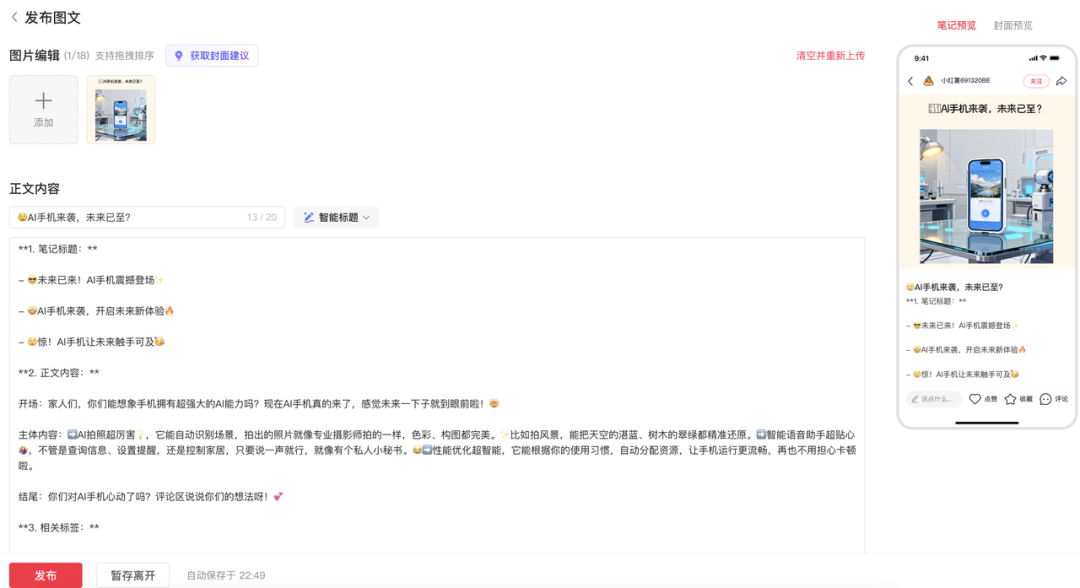
社交媒体内容创作与发布是一个典型的重复性工作流程,适合通过自动化提升效率。我们今天用Agent来实现从小红书主题输入到平台发布的全流程自动化。
该Agent接收自然语言指令(如"生成一篇关于露营装备的推荐笔记"),自动完成内容创作、配图生成、平台登录、内容填充及发布的全过程。其整体流程如下:

我们在Coze平台构建了一个多节点协同的工作流,专门生产符合小红书平台特性的结构化内容包。该工作流不是简单的文本生成,而是遵循"爆款公式"的标准化生产线:

这里有几个核心点:
一、主题分析与结构规划节点
这里也可以不用Coze,但是他里面已经有了很多工作流挺好用的。
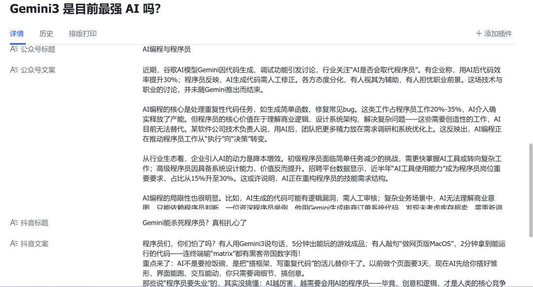
用户输入爆文主题,可以是一个新闻稿,也可以是引发思考的一句话,比如下文中的“Gemini3 是目前最强 AI 吗?”
随后,调用LLM分析主题关键词,利用大模型节点中的新闻搜索技能,收集到的信息整理后输出文案;
最终输出:内容大纲框架,包含标题变体、情绪钩子、分段逻辑、互动结尾设计
二、文案生成与图片提示词生成
- 输入:内容大纲框架
- 处理:根据生成的文案再次调用大模型,利用提示词,生成图片
- 风格控制:短句结构、emoji插入策略、口语化转换、热点词融合
- 输出:文生图提示词和图片
三、结构化打包节点
- 输入:前述节点产出的所有素材
- 处理:将标题、正文、标签、图片、封面建议打包为标准化JSON,上传飞书方便查看和管理
- 输出格式示例:
GPT plus 代充 只需 145async function main({ params }: Args): Promise
实现步骤拆解
当我们有一段文字素材、新闻稿,甚至只是一句话灵感时,如何快速生成适用于抖音、小红书、公众号这三个主流自媒体平台的内容?
这三个平台用户活跃度高,风格各异,传统手动改写耗时耗力,因此我们希望通过自动化方式,实现“一次输入,多平台适配”。
飞书多维表格在这里承担了“内容数据库”的角色。为了支持后续自动化流程,首先要设计清晰的字段结构。
先建立一个线索表,用于存放初始内容素材,如文字素材、新闻稿,或简单的一句话灵感;
再建立文章产出表,用于存放扣子写回的文章数据,包括图片的URL,标题,文章

现在飞书表格设计好以后,根据飞书的表格字段,去设计扣子工作流
Coze工作流实现
在Coze工作流中,为大模型节点添加了“新闻识别”技能,使其能够根据简短的一句话自动生成完整的文章。
当输入内容较少时,大模型会自动提取关键词进行新闻搜索,获取相关信息作为语料,进而辅助文章生成:

提示词的设计对模型理解任务至关重要,推荐使用Markdown格式进行结构化组织,明确指定角色、任务、技能、要求和输出格式等。这种结构化的方式能够帮助大模型更准确地把握任务目标,提升生成内容的质量。
选用的是豆包1.6深度思考模型,该模型在内容生成质量上表现更优,但运行速度相对较慢。若提示词较为复杂,且对生成时长要求不高,推荐使用思考模型以获得更优质的结果:

考虑到公众号、小红书和抖音在内容形式上的显著差异,我对不同平台进行了独立设计:
- 公众号:以文章为主,提示词需设计得更加详尽,确保内容深度和结构完整。
- 小红书与抖音:以图文或短视频为主,需将文章内容进一步转化为适合图文生成的提示词。

三个平台的内容生成流程执行完毕后,结果会自动写回到飞书表格中,便于后续管理与使用。
注意:工作流偶尔可能因思考模型运行超时而报错,建议适当延长等待时间或配置错误处理机制,此处不展开详述。
以下为完整流程示例,输入内容为:“Gemini3 是目前最强 AI 吗?”

下面是飞书中收集到的信息:


现在开始飞书对接扣子,扣子工作流制作完成后,需要发版,发版后的工作流就是一个API,可以提供给外部引用调用。
飞书对接扣子
在飞书平台配置自动化流程时,选择飞书字段触发器为按钮。用户可以通过点击按钮发送HTTP请求,从而触发已经封装好的扣子工作流,实现流程的自动化启动:

完成触发器配置后,在飞书的自动化流程编辑器中进一步设置按钮操作。下图展示了飞书与扣子工作流对接流程:

在工作流部分处理结束后,在生成内容这块问题不大了,但Agent并不具备发布功能,所以这里还需要操作浏览器,浏览器操作与Computer-Use也是非常基础的Agent工具了。
与传统的基于DOM元素定位的自动化工具不同,我们采用了一种更接近人类操作方式的方法:让LLM理解屏幕内容并做出决策。
核心原理是通过计算机视觉分析浏览器界面,结合页面HTML结构,让LLM像真人一样"看到"页面并决定下一步操作。核心代码实现如下:

这里的 Agent,其实是 browser-use 工具里封装好的一个内置 Agent。它运行时需要三个核心参数:llm、task、browser:
- llm:我们传入的大模型,用来进行决策与执行。
- task:我们用自然语言编写的指令,让 Agent 知道要完成什么任务。
- browser:我们提前初始化好的浏览器工具,提供网页访问、检索能力。
回顾之前开发的旅游 Agent,本质结构和这个内置 Agent 完全一致:都是 LLM + Tools 的组合。
区别在于现在我们在自己的 Agent 内部,再去调用一个封装好的 Agent,这就形成了一个 多 Agent 协作 的示例。执行流程解析:
- 视觉理解与决策
- Agent接收当前浏览器界面的截图和dom信息
- LLM分析截图中的可视元素:按钮、输入框、菜单等
- 基于任务指令和当前界面状态,决定下一步操作
- 输出自然语言指令,如"点击右上角的发布按钮"
- 操作执行与反馈
- 系统将LLM的指令转换为具体的浏览器操作
- 执行操作后,获取新的页面状态
- 将结果反馈给LLM进行下一步决策
- 自适应与容错处理
- 页面布局变化时,LLM能基于视觉信息重新定位元素
- 遇到意外弹窗或错误提示时,LLM能理解并处理
- 网络延迟或加载问题时,LLM会决定等待或重试
小结
至此,这个案例就差不多了,使用Browser-Use解决了一些问题,只不过实践下来,这东西没那么稳定,大家做demo可以,如果生产环境还是上影刀算了。
文章内容很长了,这里不赘述了,本次课程核心有两个案例,第一个几乎将Agent的关键词Function Calling、MCP、Skills用完了的旅游助手;
第二个是新增的一个自媒体相关工具,会用一些奇奇怪怪的工具,至于如何将他们串起来,大家多多感受即可。
总之,都是Agent…
如何学习大模型 AI ?
由于新岗位的生产效率,要优于被取代岗位的生产效率,所以实际上整个社会的生产效率是提升的。
但是具体到个人,只能说是:
“最先掌握AI的人,将会比较晚掌握AI的人有竞争优势”。
这句话,放在计算机、互联网、移动互联网的开局时期,都是一样的道理。
我在一线互联网企业工作十余年里,指导过不少同行后辈。帮助很多人得到了学习和成长。
我意识到有很多经验和知识值得分享给大家,也可以通过我们的能力和经验解答大家在人工智能学习中的很多困惑,所以在工作繁忙的情况下还是坚持各种整理和分享。但苦于知识传播途径有限,很多互联网行业朋友无法获得正确的资料得到学习提升,故此将并将重要的AI大模型资料包括AI大模型入门学习思维导图、精品AI大模型学习书籍手册、视频教程、实战学习等录播视频免费分享出来。

第一阶段(10天):初阶应用
该阶段让大家对大模型 AI有一个最前沿的认识,对大模型 AI 的理解超过 95% 的人,可以在相关讨论时发表高级、不跟风、又接地气的见解,别人只会和 AI 聊天,而你能调教 AI,并能用代码将大模型和业务衔接。
- 大模型 AI 能干什么?
- 大模型是怎样获得「智能」的?
- 用好 AI 的核心心法
- 大模型应用业务架构
- 大模型应用技术架构
- 代码示例:向 GPT-3.5 灌入新知识
- 提示工程的意义和核心思想
- Prompt 典型构成
- 指令调优方法论
- 思维链和思维树
- Prompt 攻击和防范
- …
第二阶段(30天):高阶应用
该阶段我们正式进入大模型 AI 进阶实战学习,学会构造私有知识库,扩展 AI 的能力。快速开发一个完整的基于 agent 对话机器人。掌握功能最强的大模型开发框架,抓住最新的技术进展,适合 Python 和 JavaScript 程序员。
- 为什么要做 RAG
- 搭建一个简单的 ChatPDF
- 检索的基础概念
- 什么是向量表示(Embeddings)
- 向量数据库与向量检索
- 基于向量检索的 RAG
- 搭建 RAG 系统的扩展知识
- 混合检索与 RAG-Fusion 简介
- 向量模型本地部署
- …
第三阶段(30天):模型训练
恭喜你,如果学到这里,你基本可以找到一份大模型 AI相关的工作,自己也能训练 GPT 了!通过微调,训练自己的垂直大模型,能独立训练开源多模态大模型,掌握更多技术方案。
到此为止,大概2个月的时间。你已经成为了一名“AI小子”。那么你还想往下探索吗?
- 为什么要做 RAG
- 什么是模型
- 什么是模型训练
- 求解器 & 损失函数简介
- 小实验2:手写一个简单的神经网络并训练它
- 什么是训练/预训练/微调/轻量化微调
- Transformer结构简介
- 轻量化微调
- 实验数据集的构建
- …
第四阶段(20天):商业闭环
对全球大模型从性能、吞吐量、成本等方面有一定的认知,可以在云端和本地等多种环境下部署大模型,找到适合自己的项目/创业方向,做一名被 AI 武装的产品经理。
- 硬件选型
- 带你了解全球大模型
- 使用国产大模型服务
- 搭建 OpenAI 代理
- 热身:基于阿里云 PAI 部署 Stable Diffusion
- 在本地计算机运行大模型
- 大模型的私有化部署
- 基于 vLLM 部署大模型
- 案例:如何优雅地在阿里云私有部署开源大模型
- 部署一套开源 LLM 项目
- 内容安全
- 互联网信息服务算法备案
- …
学习是一个过程,只要学习就会有挑战。天道酬勤,你越努力,就会成为越优秀的自己。
如果你能在15天内完成所有的任务,那你堪称天才。然而,如果你能完成 60-70% 的内容,你就已经开始具备成为一名大模型 AI 的正确特征了。
这份完整版的大模型 AI 学习资料已经上传CSDN,朋友们如果需要可以微信扫描下方CSDN官方认证二维码免费领取【保证100%免费】
战。天道酬勤,你越努力,就会成为越优秀的自己。
如果你能在15天内完成所有的任务,那你堪称天才。然而,如果你能完成 60-70% 的内容,你就已经开始具备成为一名大模型 AI 的正确特征了。
这份完整版的大模型 AI 学习资料已经上传CSDN,朋友们如果需要可以微信扫描下方CSDN官方认证二维码免费领取【保证100%免费】

版权声明:本文内容由互联网用户自发贡献,该文观点仅代表作者本人。本站仅提供信息存储空间服务,不拥有所有权,不承担相关法律责任。如发现本站有涉嫌侵权/违法违规的内容,请联系我们,一经查实,本站将立刻删除。
如需转载请保留出处:https://51itzy.com/kjqy/243793.html