<svg xmlns="http://www.w3.org/2000/svg" style="display: none;"> <path stroke-linecap="round" d="M5,0 0,2.5 5,5z" id="raphael-marker-block" style="-webkit-tap-highlight-color: rgba(0, 0, 0, 0);"></path> </svg> <blockquote>
讯享网
单片机设计介绍,基于单片机多功能电子闹钟设计
基于单片机多功能电子闹钟设计概要
一、引言
基于单片机多功能电子闹钟设计是一个融合了单片机控制、时间显示、闹钟提醒及其他附加功能的综合性项目。此设计旨在为用户提供准确、便捷、稳定的时间管理服务,适用于家庭、办公室或学校等多种场合。
二、设计目标
精确计时:采用高精度时钟模块或计时器,确保时间的精确性。
多种提醒方式:支持声音、震动等多种形式的闹钟提醒,满足不同用户的需求。
易操作性:通过直观的显示界面和简单的按键操作,使用户能够轻松进行时间设置和闹钟设置。
稳定性好:系统经过严格的测试和优化,能够在各种环境下稳定运行,不易出现故障。
三、系统组成
单片机控制器:作为系统的核心,负责控制整个系统的运行。它接收用户的输入指令,处理时间数据,并控制显示模块、闹钟模块等外围设备。
显示模块:采用液晶显示屏作为显示界面,实时显示当前时间、日期以及闹钟状态等信息。显示屏具有高清晰度和良好的可读性。
按键模块:设计有专门的按键用于设置时间、调整日期、设置闹钟等。按键布局合理,操作简便。
闹钟模块:负责在设定的时间触发闹钟提醒功能。当达到设定的时间时,闹钟模块会发出声音或震动等提醒信号。
电源模块:为整个系统提供稳定可靠的电力供应,确保系统能够长时间稳定运行。
四、功能特点
多功能:除了基本的时间显示和闹钟提醒功能外,还可以实现温度、湿度等环境参数的监测和显示。
易扩展性:系统提供丰富的扩展接口和通信协议,方便与其他设备或系统进行集成和扩展。
智能化:通过编程实现智能化管理,如自动校准时间、自动调整亮度等功能。
五、设计思路与实现
硬件设计:选用合适的单片机型号和外围器件,设计电路原理图,并利用专业软件进行电路设计和PCB板制作。
软件设计:选用C语言作为编程语言,利用专业软件(如Keil)进行程序编写和调试。程序包括初始化程序、时间管理程序、闹钟设置程序和闹钟提醒程序等。
系统调试:完成硬件和软件设计后,进行系统硬件调试和软件调试,确保系统能够正常运行并满足设计要求。
六、应用前景
基于单片机多功能电子闹钟设计具有广泛的应用前景。它不仅可以作为家庭、办公室或学校的日常用品,为用户提供准确的时间信息和便捷的闹钟提醒功能;还可以进一步扩展和改进,应用于智能家居、健康管理等领域,为人们的生活带来更多便利和智能化体验。
功能:多功能电子闹钟,可以通过按键设置时间和闹钟,通过蜂鸣器进行闹钟声音,同时可以采集环境温度
电路:单片机电路,显示电路,按键电路,时钟电路,蜂鸣器电路,温度传感器
资料:仿真,程序,元器件清单等软件资料
调查研究法:通过调查、分析、具体试用等方法,发现单片机系统的现状、存在问题和解决办法;
比较分析法:比较不同系统的具体原理,以及同一类传感器性能的区别,分析系统的研究现状与发展前景;
软硬件设计法:通过软硬件设计实现具体硬件实物,最后测试各项功能是否满足要求。

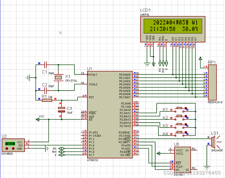
本系统原理图设计采用Altium Designer19,具体如图。在本科单片机设计中,设计电路使用的软件一般是Altium Designer或proteus,由于Altium Designer功能强大,可以设计硬件电路的原理图、PCB图,且界面简单,易操作,上手快。Altium Designer19是一款专业的整的端到端电子印刷电路板设计环境,用于电子印刷电路板设计。它结合了原理图设计、PCB设计、多种管理及仿真技术,能够很好的满足本次设计需求。
————————————————

本设计利用KEIL5软件实现程序设计,具体如图。作为本科期间学习的第一门编程语言,C语言是我们最熟悉的编程语言之一。当然,由于其功能强大,C语言是当前世界上使用最广泛、最受欢迎的编程语言。在单片机设计中,C语言已经逐步完全取代汇编语言,因为相比于汇编语言,C语言编译与运行、调试十分方便,且可移植性高,可读性好,便于烧录与写入硬件系统,因此C语言被广泛应用在单片机设计中。keil软件由于其兼容单片机的设计,能够实现快速调试,并生成烧录文件,被广泛应用于C语言的编写和单片机的设计。

————————————————

目 录
摘 要 I
Abstract II
引 言 1
1 控制系统设计 2
1.1 主控系统方案设计 2
1.2 传感器方案设计 3
1.3 系统工作原理 5
2 硬件设计 6
2.1 主电路 6
2.1.1 单片机的选择 6
2.2 驱动电路 8
2.2.1 比较器的介绍 8
2.3放大电路 8
2.4最小系统 11
3 软件设计 13
3.1编程语言的选择 13
4 系统调试 16
4.1 系统硬件调试 16
4.2 系统软件调试 16
结 论 17
参考文献 18
附录1 总体原理图设计 20
附录2 源程序清单 21
致 谢 25

版权声明:本文内容由互联网用户自发贡献,该文观点仅代表作者本人。本站仅提供信息存储空间服务,不拥有所有权,不承担相关法律责任。如发现本站有涉嫌侵权/违法违规的内容,请联系我们,一经查实,本站将立刻删除。
如需转载请保留出处:https://51itzy.com/kjqy/197465.html