讯享网
乙酰半胱氨酸与抗菌药物
氨溴索与抗菌药物
溴己新与抗菌药物

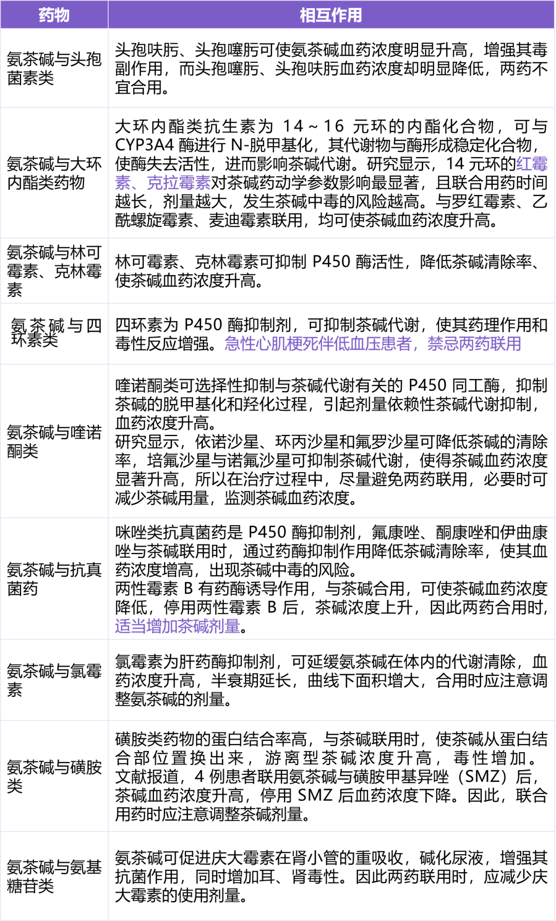
茶碱类药物与抗菌药物
右美沙芬与利奈唑胺
投稿:
apc和对乙酰氨基酚片能同吃吗(apc和对乙酰氨基酚片区别)临床中对于呼吸系统疾病 止咳 祛痰和平喘药与抗菌药物的联用是常见的治疗方案 但联用时可能存在相互作用 影响药效 我们一起来看看 乙酰半胱氨酸与抗菌药物 乙酰半胱氨酸是一种常用的祛痰药物 其作用机制包括破坏痰液中的黏蛋白复合物和核酸 使痰液从粘稠变为稀薄 从而发挥祛痰效果 此外 还具有抗氧化和抗炎作用 然而 乙酰半胱氨酸不能与抗菌药物同时使用 因为它可能会影响抗菌药物的活性 具体来说
乙酰半胱氨酸与抗菌药物
氨溴索与抗菌药物
溴己新与抗菌药物

茶碱类药物与抗菌药物
右美沙芬与利奈唑胺
版权声明:本文内容由互联网用户自发贡献,该文观点仅代表作者本人。本站仅提供信息存储空间服务,不拥有所有权,不承担相关法律责任。如发现本站有涉嫌侵权/违法违规的内容,请联系我们,一经查实,本站将立刻删除。
如需转载请保留出处:https://51itzy.com/kjqy/187339.html