可不可以接两个温控器取决于温控器电路的设计,大多是不可以的。
因为很多的电路输入端其实是一个半桥电路,如果2个温控器并联,会导致电桥被并联,测量结果就不对了。
如果是恒定供电做IV变换式的可以。
这个直接百度pt100的手册表不就行了?
直接给你表格吧。
讯享网
想要啥,自己看。
PT100是铂热电阻,简称为:PT100铂电阻,它的阻值会随着温度的变化而改变。PT后的100即表示它在0℃时阻值为100欧姆,在100℃时它的阻值约为138.5欧姆。在医疗、电机、工业、温度计算、卫星、气象、阻值计算等高精温度设备,应用范围非常之广泛。
它的技术参数为三线、四线或两线 Pt100/Cu50热电阻信号直接输入;精度、线性度误差等级: 0.2级(相对温度);内置线性化处理和长线补偿电路;电源、信号。
测温计算方法一:
在不用知道精确温度时,pt100热电阻阻值每升高一欧姆温度升高2.5摄氏度(用在低温时).
近似温度=(阻值-100)*2.5,100欧姆对应0摄氏度。
测温计算方法二:
PT100如果知道了阻值,有2个办法可以知道此阻值下的温度。 一:通过计算得到阻值对应的温度,此方法过于复杂一般不推荐, 二:通过PT100的分度表查对应阻值即可知道温度。推荐的办法, PT100分度表如上图所示。
PT100热电阻的电阻值和温度之间的换算公式:
PT100称为铂热电阻,通常测量-200~500℃的温度,一般t=0℃时,R=100Ω,t=100℃时,R=138.5Ω。RT的公式,比如用万用表测出它的电阻150减去100再除以0.318即为实际温度。
PT100计算公式
热电阻是中低温区最常用的一种温度检测器,它主要特点就是测量精度高,性能稳定.下面的是在单片机程序中我自己使用计算公式:
一:相关资料中给出的公式:
1. 铂热电阻的温度特性.在0~850℃范围内
Rt=R0(1+At+Bt2)
在-200~0℃范围内
Rt=R0[1+At+Bt2+C(t-100)t3]
式中A,B,C的系数各为:
A=3.90802×10^-3℃-1
B=-5.802×10^-7℃-2
C=-4.27350×10^-12℃-4
2. 铜热电阻的温度特性:在-50~150℃范围内
Rt=R0[1+At+Bt2+Ct3]
A=4.28899×10^-3℃^-1
B=-2.133×10^-7℃^-2
C=1.233×10^-9℃^-3
二,程序中我自己使用的计算公式:
2.温度测量技术(PT100):
当T< 0
RT=Rt
当T > 420
RT= Rt+ Rt2*2.10-6
当0
RT= Rt[1+(R420-Rt)*3.*10-7]+ Rt2*2.*10-6
相关系数及说明:
RT为对应与温度的线形值,其结果等效于显示温度值
Rt为实际测量的阻抗值,其值是已经减去100Ώ(电桥差放的参考值)的值
对应的16进制值:
3.*10-7 = B142h * 2^-37
2.*10-6 = 90D3h * 2^-34
R420 = (25390-10000)*2.*128 = 4BA8F3h(.)
其中这里的结果都是已经乘100的值,在显示的时候应该先处理.
PT1000电阻值转化为温度值的计算公式
铂电阻传感器是利用金属铂(Pt)的电阻值随温度变化而变化的物理特性而制成的温度传感器。以铂电阻作为测温元件进行温度测量的关键是要能准确地测量出铂电阻传感器的电阻值。按照IEC751国际标准,现在常用的Pt1000(Ro=1000 Ohm)是以温度系数TCR=0.003851为标准统一设计的铂电阻。其温度电阻特性是对于范围-200℃至0℃适用公式:
Rt=R*[1+At+Bt²+C(t-100℃)t³]
对于范围0℃至850℃适用公式:
Rt=R*(1+At+Bt²)
1/3级容许误差:△tin℃=±(0.10+0.0017∣t∣)
A级容许误差:△TIn℃=±(0.15+0.002∣t∣)
B级容许误差:△TIn℃=±(0.30+0.005∣t∣)
2B级容许误差:△TIn℃=±(0.60+0.007∣t∣)
其中:
Rt 温度为t时的电阻,单位为:Ohm
R。 0℃时的标称电阻
t 温度单位为℃
A = 3.9083*10-3 ℃-1
B = -5.775*10-7 ℃-2
C = -4.183*10-12 ℃-4
PT100铂电阻,它的阻值会随着温度的变化而改变。PT后的100即表示它在0℃时阻值为100欧姆,在100℃时它的阻值约为138.5欧姆。
PT100两线测温电路设计
P100电压采集放大电路:
前半部分是4.096V恒压源电路,然后是一个桥式电压采样电路,后面是一个电压放大电路。
4.096V恒压源电路:
因Vref = 2.5V,故有4.096 = (1 + R1/R2)2.5,得出R1/R2 = 1.6384,可以通过调节滑动变阻器实现。
桥式电压采样电路:
桥式电压采样电路,其原理是将V2作为参考电压,通过V1的变化去得到一个相对的电压数值,这样就能得到PT100的电阻数值,从而得到当前温度数值。
其中相对数值是通过R7去调节,可以是任意,其R7的主要作用还是在校准温度使用。
根据项目需要,现在使用的R7的阻值是138.5002Ω,也就是PT100在100摄氏度是的温度数值。
电压放大电路:
分析电路,
1 根据“虚断”原则,流过R3和R8电流相等 (V1 - Vx)/R3 = Vx/R8
2 根据“虚断”原则,流过R6和R1电流相等(V2-Vout)/(R6 +R1)= (V2-Vy)/R6
3 根据“虚短”原则,Vy = Vx
4 根据这3个公式得出:11V1-10V2 =Vout
理想要的数值是10倍的放大倍数,但是现在在输出端多了减了V1,根据模拟的数值可知,V1的取值范围是0.215 - 0.对应温度范围是44.032 - 75.43
所以对得到的电压数值要电压补偿,其补偿后的数值参考表格。
PT100 4线测温电路设计
P5端口为四线制的PT100接口,实际使用中,接的是三线制的PT100,也就是Drv+和SEN+接在一起;
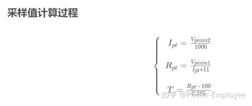
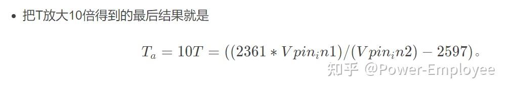
AD623是一个轨到轨的放大器,R22=10K,放大倍数为G=(1+100/10)=11倍;也就是Vpin_in1的测量值是PT100两端电压放大11倍后的值;
再使用一路ADC采样端口PIN_IN2,那么由Vpin_in2和R26=1K,即可算出流过PT100的电流;
PT100电阻温度系数k=0.385Ω/°C;当其阻值R=100°C时,表示温度值为0°C,每升高1°C其阻值增加0.385Ω;
需要注意R17,R26电阻值的选取
pt100的二线制接法:
在工业现场,传感器距离控制器往往很长,所以导线电阻就不能忽略了,于是延伸出热敏电阻或远传压力表的二线、三线、四线制接法。
pt100的三线制接法:
pt100 的四线制接法:
恒流源测温电路:
恒流源采用压控恒流源,电压基准采用LM285,输出电压1.235V。此恒流源的输出电流取决于LM285的输出电压,和R1的阻值,为了得到精确的输出电流,R1最好采用高精度,低温漂的电阻。如果需要更高的精度,则需要使用更高的电压基准芯片,比如REF5025,LM399等。
PT100采用四线制接法,通过J2输入,放大器采用AD623仪表放大器,当然使用普通运放构成差分放大器也是可以的,只是使用现成的仪表放大器比较方便,只需要一个外部电阻R15即可设置放大增益,公式为G=100KΩ/R15+1,这个电路设置的放大增益G=11。另外U8、C7、C8、R17、R18构成二阶有源低通滤波器,这里设置的截止频率f≈5Hz。滤波后的信号接ADC到单片机的模数转换引脚,当然也可以通过跳线JP1接到专用16位AD转换芯片ADS1110,将电压转换为数字信号然后交由单片机处理。
本电路因为采用单电源供电,而AD623需要使用一个负电压,所以使用了一个电压反转芯片MAX660,但也可以使用LM2662替代,而事实上在实际的电路中,我使用的就是LM2662。
采用上述恒流源PT100测温电路得到如下数据:
以下是标定数据,“温度计”项代表使用标准水银温度计的测量值;“PT100“代表以上装置测量得出的值;”误差“为”PT100“-”温度计“的值;”多项式“是采用多项式拟合后的到的值;”拟合后误差”为”多项式“-”温度计“的值;
y: 为实际标准值,X为PT100的测量值(通过查表计算得到的)。
PT100/PT1000桥式测温电路:
测温电路电压输出范围是0~3.3V,PT1000(PT1000阻值变化幅度大,测温的灵敏度较PT100高一些;PT100更适合大范围测温)。
电压是由TL431电压基准源芯片产生的电压基准源4V,或者可以采用REF3140产生4.096V作为基准源。基准源芯片还有REF3120、3125、3130、3133、3140。该芯片采用SOT-32封装,5V输入电压。输出电压可根据所需基准 电压进行选择。
测温原理:电路采用REF3140产生4.096V的参考电源,采用R1、R2、R4和Pt1000构成测量电桥,其中R1=R2,R4=1000R的精密电阻,当Pt1000的电阻值与R4的阻值不相等时,电桥会输出一个mV级别的压差信号,这个压差信号经过仪表放大电路放大后输出期望的电压信号,该信号可以直接接AD转换芯片。
需要注意流过PT1000的电流不超过0.5mA,已知REF3140的最大输出电流不超过±10mA,根据这个标准,我们选择电桥的R1和R2的阻值为4V/0.5mA = 8K,加上PT1000的阻值,我们选择7.5K。
采用常用的OP07采集PT1000两端的电压进行放大,送入STM32的AD采样引脚。或者采用单电源供电的AD623进行电压采集
常用的铂电阻接法有两线制和三线制接法:测温原理大致相同,通过TL431和电位器调节产生4.096V的参考电源,或者采用REF3140产生4.096V电源。采用R1、R2、R3和Pt100/Pt1000构成测量电桥。PT1000在-50℃~100℃的阻值变化范围是803Ω~1385Ω,0℃时为1000Ω。
桥式整流电路电压计算(AD623为例)
桥式整流电路检流电压值:
AD623放大倍数:
PT100温度阻值关系可以参照铂电阻PT100\PT1000分度表,如下图:
如图中所示,温度每升高0.1度都有对应的阻值。图中是PT1000分度表,PT100只要阻值除十即可。
如果需要自己分析PT100温度阻值的关系,需要有精确的实验室设备,如恒温环境、对照用的标准铂电阻等,对不同温度数据采集后进行分析。
温度传感器可简单分为高中低三个温度范围,下面是中温温度传感器的参数,可供参考。
中温铂电阻温度传感器PT100/PT1000适合长期工作温度200℃左右的环境温度测量,可根据不同安装环境要求设计生产不同规格尺寸。
探头采用进口日本/德国铂电阻元件芯片;
产品符合IEC和JIS相关标准;外形设计符合测温要求;
产品使用温度长期工作温度范围:-50℃~250℃;
最高长期工作温度:200℃;
在0℃时阻值100Ω/1000Ω,阻值与温度对照可参照对照表;
探头保护管规格可选,常用直径Φ4mm以上;也可特殊定制超小型温度传感器;
公称压力 0.6MPa;
防震动和防冲击性良好,通过跌落实验测试;
能承受高电压、绝缘性良好;稳定性一致性好;
精度与等级:A±(0.15+0.002t);B ±(0.3+0.005t);
0℃时阻值允许偏差:A±0.06Ω;B ±0.12Ω;
200℃中温铂电阻温度传感器产品应用:
中央空调机组供热/制冷管道测温和控制,冰箱冰柜、轴瓦、缸体,油管,水管,汽管,纺机,平面设备,空调,热水器,体温计等狭小空间工业设备测温和控制,中央空调分户热能计量和工业领域测温控制,大气
环境监测、工业过程控制、测量仪表等。
HX-RS系列温度传感器订货选型举例说明:
P10A41S
| P10 | A | 4 | 1 | S4 | 4 | 30 | 3 | 5 | 0 | |
| Pt1000 | A级 | -50~300℃ | 单只 | SUS304 | Ф4.0mm | 30mm | 三线制 | 铁氟龙线 | 裸线镀锡 |
HX-RS系列温度传感器保护管常用规格尺寸
单位:mm
| 直径(D) | Ф2.5 | Ф3 | Ф4 | Ф5 | Ф6 |
| 长度(I) | 20 | 15 | 30 | 25 | 30 |
| 30 | 35 | 30 | 40 | ||
| 50 | 60 | 45 | 50 | ||
| 100 | 90 | 60 | 100 | ||
| 150 | 100 | 200 |
中温铂电阻温度传感器选型参考
注:温度传感器可以根据使用要求设计安装方式、规格尺寸、测温范围和测量精度,欢迎垂询!
1、PT100原理简介:PT100铂电阻的阻值会随着温度变化,检测电阻即可知道温度,PT后的100表示在0摄氏度的阻值为100Q.
2、热电偶测温的基本原理:两种不同成份的材质导体组成闭合回路,当两端存在温度梯度时,回路中就会有电流通过,此时两端之间就存在电动势–热电动势。
温度采集模块作为一种关键的设备,扮演着监测、记录和传输温度数据的重要角色,正逐渐成为各行各业温度监测和数据传输的首选工具。
热电偶是一种温度传感器,它利用两种不同材质的导体在两端连接形成结点时产生的热电效应来测量温度。测温原理:当两个结点处于不同温度时,会在回路中产生一个微小的电势差,这个电势差与两个结点之间的温差成比例,这就是著名的塞贝克效应。
热电偶的种类很多,如K型、J型、E型等,每种类型适用于不同的温度范围和环境条件,且具有耐高温、结构简单、坚固耐用等特点,适合于极端温度条件下的测量。
PT100是指一种使用铂作为电阻体的热电阻,其电阻值随温度变化而变化的特性非常稳定和线性,因此常用于温度的精确测量。PT100在0℃时的电阻值为100Ω,每升高1℃,阻值增加大约0.385欧姆,其温度系数使得电阻值的变化可以准确地对应到温度变化上。但实际的增加率并非完全线性,因此需要依据国际电工委员会(IEC)规定的标准曲线(如R0-100曲线)进行精确计算。
PT100温度采集模块就是将这种热电阻的温度变化转换为电信号(通常是电压或电流),并通过模数转换器(ADC)转化为数字信号,进而通过串行接口(如RS232、RS485、CAN总线等)传输给上位机(如PC、PLC)进行处理和显示。这类模块通常具有高精度、稳定可靠、易于集成到自动化系统中的优点,适合于中低温范围的精确测量,如在工业控制、环境监控、实验室等领域中应用广泛。
Modbus温度采集模块是一种集成了Modbus通信协议的温度采集设备,能够实时监测环境温度并通过Modbus网络传输数据。其优势包括高精度的温度监测、稳定可靠的数据传输、灵活的系统集成能力等。亿佰特全新推出的K型热电偶温度采集模块和PT100热电阻温度采集模块,设备可同时提供了RS485和网口两种通讯接口,支持Modbus RTU标准协议进行采集,可与PC、组态、PLC等组网通讯。
亿佰特官网
pt100可以做单支的,可以做双支的,甚至可以做更多的,一般是一进一出和两进两出
像你说的这个情况(一个控温,一个测温)通常需要做两个信号的,两个信号展开说说就是:
—可以在一根上面做两个感温点(感温点位置可以一样,可以不一样),俗称:双支pt100,一根探针,尾部出六根线
—可以做单独的两根出来,每一根都各自有他们的感温点
一、电机温度采样
为兼容PT100、PT1000、KTY84以及NTC测温,采用开关切换方式设计测温电路。
开关使能信号PT1.1和PT1.2,由DSP发出,用于切换分压电阻。
开关器件选用ON公司 NVJD5121NT1G NMOS管,驱动电压为20V,
电阻分压
其基本电路为差分输入,三电阻分压得到
R1电阻=90.9Ω,由4个100Ω电阻串并联,在与1k电阻并联得到;
EMC
测温接口采用差分接入方式,PCB输入端口处50V/10nF MLCC电容接地,同时接TVS保护;
各温度电阻阻值计算公式
PT100:测温范围在-200℃~500℃范围内,阻值在18.5Ω~283.97Ω范围内线性变化;0℃时阻值为100Ω;R_PT100=100(1+0.0039083*T-0.0000005775*TT);
PT1000:0℃时阻值为1000Ω;R_PT1000=1000(1+0.003862*T+(-0.00000065314T*T))
NTC:测温范围从几百K到几十欧姆变化;R_NTC=R(25℃)e^(3604(1/(T+273.15) - 1/(298.15)));
KTY84:测量温度范围 -40℃~300℃电阻值大致从300Ω~2700Ω左右基本呈线性变化
根据国标GB/T30121-2013以及IEC60751:2008,(适用温度系数α=3.851*10-3℃-1,α=(R100-R0)/(R0*100℃))
温度-电阻关系:
-200℃~0℃: Rt=R0[1+A*t+Bt2+C(t-100℃)*t3]
0℃~850℃: Rt=R0*(1+A*t+B*t2)
式中:A=3.9083*10-3℃-1,B= -5.775*10-7℃-2,C= -4.18310-12℃-4;
PT1000与PT100阻值为10倍比例关系;
1、两线制
在热电阻感温元件的两端各连一根导线的引线形式为两线制。这种引线方式会带进引线电阻的附加误差,在使用时引线不宜过长。一般适用于精度要求不高的场合。
2、三线制
在热电阻感温元件的一端连接两根引线,另一端连接一根引线,这种引线形式称为三线制。它可以消除内引线电阻的影响,测量精度高于两线制。据分析,采用三线制会大大减小导线电阻带来的附加误差,工业中一般都采用三线制接线方式。
3、四线制
在热电阻感温元件的两端各连两根引线,在高精度测量时,要采用四线制。当测量电阻数值很小时,测试线的电阻可能引入明显误差,四线测量用两条附加测试线提供恒定电流,另外两条测试线测量未知电阻的电压降,在电压表输入阻抗足够高的情况下,电流几乎不流过电压表,这样就可以精确测量未知电阻上的压降,通过计算得出电阻值。
1、两线制
通过电桥电路测量,如下图所示,Rt为待测铂电阻,r_1和r_2为引线电阻
根据电路原理可得:
V3=VCC(Rt+ r_1+r_2)/( R1+Rt+ r_1+r_2)
V3=VAMP+=VAMP- (VAMP+、VAMP-分别为运放的同相和反相输入端电位)
(VCC-V2)/R2=V2/R3+(V2-V3)/R4
(VOUT-V3)/R6=(V3-V2)/R4
算出的VOUT值转换为AD值,并通过软件查表得到温度值。
2、三线制

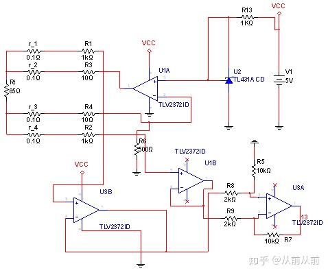
测量三线制铂电阻的电路一般是不平衡电桥,铂电阻作为电桥的一个桥臂电阻。当桥路平衡时,Rt1=(R7*R9/R8 )+(R7*r/R8)-r,当R1=R2 时,导线电阻的变化对测量结果没有任何影响,这样就消除了导线线路电阻带来的测量误差。前提是必须为全等臂电桥,否则不可能完全消除对导线电阻的影响。
V1={(VCC_1-V3_1)/R7+[(VCC_1-V2_1)/R8-(V2_1-V3_1)/R11]}r_4
V3_1=(VCC_1-V1)(Rt1+r_3)/(Rt1+r_3+R7)
(VCC_1-V2_1)/R8=(V2_1-V3_1)/R11+(V2_1-V1)/(r_5+R9)
(VOUT_1-V3_1)/R12=(V3_1-V2_1)/R11
3、四线制
四线制铂电阻测量一般采用恒流源电路,通过R6调节流过Rt的电流,测量Rt两端电压值,并进行放大。
I=VREF/R6
V_Rt=I*Rt
Vout=V_Rt*R7/R9
参考文献
pt100的引线形式及测量电路_lanzix的专栏-CSDN博客1、铂电阻
深圳市铂电科技有限公司_温度传感器专家 - 深圳市铂电科技有限公司二、低压电源电路
新能源车用电控低压电源主要有12V(9~16V)和24V(16V~32V)系统,为兼容两种电源系统,可以设计输入电压范围在932V的反激电源,如图所示,两路输出电压分别为5V和15V,5V为主反馈。
EMC
输入防反接保护电路采用二极管保护,选用STPS5H100(100V/5A/0.6V);
输入滤波采用π型滤波,X电容用于抑制差模干扰,共模电感用于抑制共模干扰,降噪声;
RCD震荡吸收
通过减小变压器漏感可以
Pt100传感器测温精度高,使用方便,在工业上广泛使用,Pt100是电阻信号,
如何转换成标准模拟信号4-20mA或0-10V呢?如何转换成数字信号RS232或者RS485呢?
如何把温度数据传输给电脑或者PLC?详细请看以下分享:
PT100/PT1000铂热电阻温度信号变送器(PT100转4-20mA/0-5V/0-10V)
>>输 入:Pt100(-200+500℃) (范围可选择)
>>输出信号:4~20mA/0~5V
>>辅助电源:5V、12V、15V或24V直流单电源供电
>>工业级温度范围: - 45 ~ + 85 ℃
>>精度等级:0.2级(FSR%)
>>内含线性化和长线补偿功能
>>隔离耐压:2500VDC(1mA,60S)
>>安装方式:DIN35导轨安装
>>尺寸:80x70x25mm
温度信号变送器概述:
维君瑞该产品是用Pt100传感器测量温度的隔离变送器(Pt100传感器需用户自己配),在工业上主要用于测量-200~+500℃的温度。该变送器内有线性化和长线补偿功能,出厂时按照Pt100国标分度表校正,完全达到0.2级精度要求。输入、输出和辅助电源之间是完全隔离(三隔离),可以承受2500VDC的隔离耐压。产品采用DIN35国际标准导轨安装方式,体积小、精度高,性能稳定、性价比高,可以广泛应用在石油、化工、电力、仪器仪表和工业控制等行业。
WJ11系列温度信号隔离放大器使用非常方便,只需很少外部元件,即可实现Pt100热电阻信号的隔离变送
WJ25系列 5路Pt100热电阻温度信号转RS-485/232远程IO模块
WJ25产品实现传感器和主机之间的多路信号采集,用来检测最多5路温度信号。WJ25系列产品可应用在 RS-232/485总线工业自动化控制系统,温度信号测量、监测和控制等等。
产品包括电源隔离,信号隔离、线性化,A/D转换和RS-485串行通信。每个串口最多可接255只 WJ25系列模块,通讯方式采用ASCII码通讯协议或MODBUS RTU通讯协议,地址和波特率可由代码设置,能与其他厂家的控制模块挂在同一RS-485总线上,便于计算机编程。
今天的分享就到这里,谢谢大家的阅读,更多技术问题请咨询维君瑞官网技术人员。
PT100热电阻分度表,需要的朋友可以参照此表进行对照校验。
100
库函数置顶:
Adafruit MAX31865 library
链接: https://pan.baidu.com/s/1IdXlZgG5UwWfvfq1H32nRQ?pwd=b1pe 提取码: b1pe
各位根据自己板子的情况,改改移植一下,用起来很方便。
前提说明,本人的开发环境是 PlatformIO,板子stm32f103rc,SDK是arduino:
[env:genericSTM32F103RC] platform = ststm32 board = genericSTM32F103RC framework = arduino upload_protocol = stlink debug_tool = stlink monitor_speed = lib_deps = 讯享网<span class="n">thomasfredericks</span><span class="o">/</span><span class="n">Chrono</span><span class="err">@</span><span class="o">^</span><span class="mf">1.2.0</span> <span class="n">adafruit</span><span class="o">/</span><span class="n">Adafruit</span> <span class="n">MAX31865</span> <span class="n">library</span><span class="err">@</span><span class="o">^</span><span class="mf">1.3.0</span>
讯享网
PT1000数据采集需要模块
当前市面MAX31865模块有两种,一种是普遍常用的
另一种是电路画的更认真点的 MAX31865模块。但是两者使用起来没有区别(区别点下文粗体)
以上均可从某宝采购到。因为经费充裕,所以直接选择了下面的高精度板子。
环境准备(2,3,4线有不同的接线方式):
请务必参考此图进行接线,这里我用了PT1000四线制,所以我采用了最后一种。
所以 VIN GND,直接从我的开发板上取3.3V的电。
nCS脚,可以随便选直接喜欢的脚,第一块板子CS选 PA3,第二块板子CS选PA1
本文环境PlatformIO VSCODE 具体如下,所以不要问我下面的界面在哪里找到。
Adafruit MAX31865 library 在如下位置添加
添加进来后,就完成一大半了。
#include <Adafruit_MAX31865.h> #include <Arduino.h> #include <Wire.h> // 一定要添加 Adafruit_MAX31865 thermo = Adafruit_MAX31865(PA3); Adafruit_MAX31865 thermo1 = Adafruit_MAX31865(PA1)
这里要添加 WIre.h库
然后因为我用的是硬件SPI,所以只需要在初始化的位置添加 CS管脚。
讯享网// The value of the Rref resistor. Use 430.0 for PT100 and 4300.0 for PT1000 #define RREF 4020.0 // 一定要注意,看板子上的精密电阻到底多少 // The ‘nominal’ 0-degrees-C resistance of the sensor // 100.0 for PT100, 1000.0 for PT1000 #define RNOMINAL 1000.0
这里要注意 RREF的意思是板子上的精密电阻,普通的小板子一般是430,或者4300,但是我们的板子上仔细看是4020.
thermo.begin(MAX31865_4WIRE);
thermo1.begin(MAX31865_4WIRE);
初始化两个对象,然后就能用了。
讯享网void loop() { uint16_t rtd = thermo.readRTD(); Serial.print(“0:”); float yas = thermo.temperature(RNOMINAL, RREF); Serial.println(yas); uint16_t rtd1 = thermo1.readRTD(); Serial.print(“1:”); Serial.println(thermo1.temperature(RNOMINAL, RREF)); Serial.println(“————–”); delay(1000); }
温度显示如下:
感觉还行;证实可行且可用,与测量工具比,大约有个0.1的相对误差。
一、引言
前段时间看到一篇文献《三线制 PT100 热电阻测温电路的设计》,作者:刘伟 李晶(相关文章后面贴在附件中)。里面介绍了利用运放搭建恒流源给PT100热电阻供电,利用三线制测量原理消除导线引入的误差。
二、系统原理
PT100 传感器和现场仪表之间连线会较长,接线的导线电阻将引入测量误差, 因此在工业中常采用三线制消除导线引入的误差。三线制测量原理如图 1 所示。
测量时导线电阻为 rL1、rL2、rL3,三条导线采用同规格同长度,因此;RT 为 PT100 阻值,测 量 端 U1 点 U2 点 的 测 量 电 路 采用高阻抗输入电路。 为测量 RT 的阻值,在 U1 端加入恒定电流I。
则电压 U1 为:
U1=I×(rL1+RT+rL2)=I×(RT+2rL) (1)
由于 U2 测量端为高阻抗输入端, 因此在导线上没有电流流过,所以:
U2=I×rL3=I×rL (2)
由(1)式减去 2 倍的(2)式得:
U1-2U2=I×(RT+2rL)-2×I×rL=I×RL=Uab (3)
因此有:RT= (U1-2U2)/I (4)
在公式(4)中已经消除了导线电阻 rL 对测量的影响,可以看出测量仅需要提供一个恒定电流 I,并测出 U1-2U2 即可。
三、三线制测量电路的设计
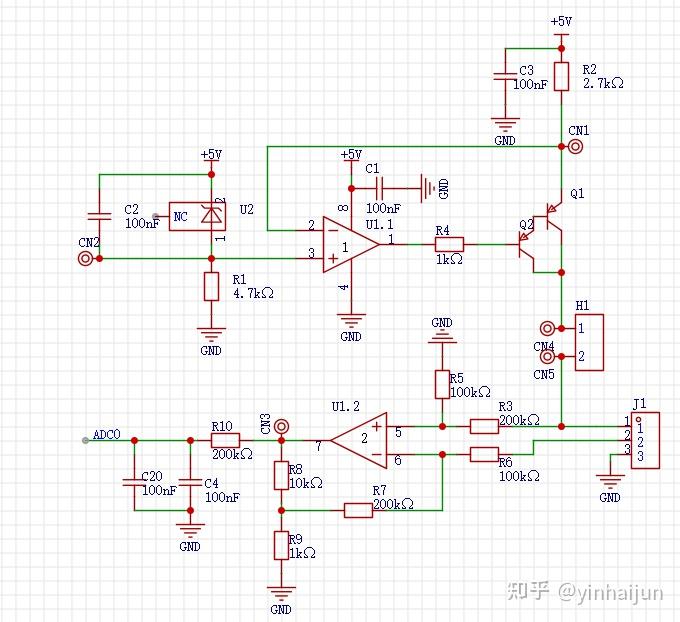
根据以上对三线制原理的分析,设计热电阻三线制测量电路如图 2 所示,电路由恒流源电路和差动放大电路两部分组成。 其中恒流源电路主要由电压基准芯片LM358-2.5和高精度运放KTA2333以及三极管Q1、Q2组成。
恒流源电路由集成电压基准芯片 LM385-2.5 提供参考电压 Ud=2.5V, 因此运放的同相端③脚电压为 5V-Ud; 根据运放虚短特性可以得出 U1.1 反相端②脚的电压也为 5V-Ud。 即三极管 Q1 的发射极电压为 5V-Ud,而电流采样电阻 R2 两端的电压一端为 5V,另一端接在了 Q1 的发射极,所以加在 R2 两端的电压实际为:5V-(5V-Ud)=Ud。 所以流过 R2 的电流即为 I=Ud/R1=2.5V/2.7K≈0.926mA。 根据运放虚断特性,R2 与 U1.1 反相端②脚之间是没有电流流过的, 因此电阻 R2上的电流全部流入了三极管 Q1 的发射极,而复合三极管 Q1、Q2的 IC1=IE1-IB2,其 中 IC1=β1β2IB2,由 于 Q1、Q2 的 β 值 一般均在 100 以上,因此 IC1>10 000×IB2,因此可以近似认为 IC1=IE1,误差为 0.01%以下,可以忽略,所以三极管 Q1 集 电极电流就是发射极电流,并且在运算过程中消除了电源电压+5V 的影响,误差仅与电阻 R2与电压基准 U2 有关, 因此 R2 电阻要选择温漂较小的金属膜电阻。
差动放大电路主要由运算放大器 U1.2 以 及 电 阻 R3、R5~R9 组成,其输入输出传递函数如下:
Uo = (R9+R8)/R9 * [ (R6 + R7)/(R3 + R5) * R5/R6 * U1 - R7/R6*U2 ] = 11 * (U1 - 2U2)
RT = (U1-2U2)/I,I = Ud / R2
所以,RT = Uo/11/I = (Uo * 2700 )/ (11 * 2.5)
经运放 U1.2 差动放大后的信号经 R10、C4 进行低通滤波后送的 AD 转换器进行数字化测 量即可, 根据测出的 RT 值查 找PT100 分度表并经插值运算即可得到温度值。 为了提高测量精度,电路中运算放大器选用常用的KTA2333低噪声低温漂精密运算放大器。 它的输入失调电压小于 10μV,输入偏置电流±100pA,输入失调电压±120pV,失调电压漂移仅有 0.05μV/℃。
四、其他功能介绍
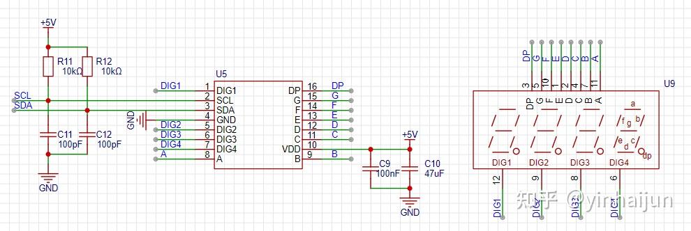
单片机采用STC的STC8H3K32S2-45I-LQFP32,该芯片具有12位的ADC,可以满足本方案的采样精度要求。并且在电路中增加TL431。用电位器调至准确的2.5V后,经单片机采样后可以计算出电源电源,从而准确的计算出PT100变送后的电压值。
显示部分采用的是TM1650可以驱动4位8段数码管,进行温度显示。
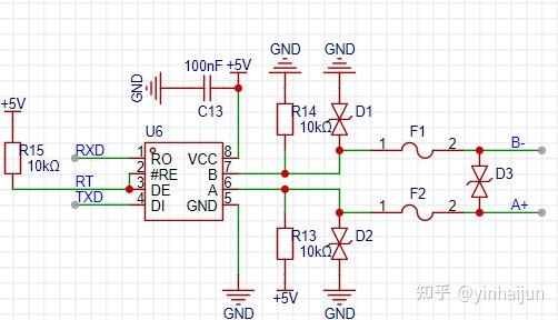
通信部分采用的是MAX485,通过RS485将温度值实时打印。
电源部分,采用XL2009降压芯片,输入可以8V ~ 36V宽电压供电。
五、调试过程
1、先检测供电电源部分:+5V供电电源是否正常
2、验证PT100电阻检测部分电路精度
先测试PT100当前阻值为111.0R
将PT100接到电路板上,测量经运放放大后的输出电压为1.13V,代入公式RT = Uo/11/I = (Uo * 2700 )/ (11 * 2.5) ,算出电阻值为110.9R。
查PT100分度表,误差大概在0.25℃,硬件部分的精度可以满足需求。
3、程序部分调试
这部分参照附件的程序代码。(编译环境是基于Keil C51 V9.00 + TKStudio V4.5.1)
六、成果展示
该项目已在立创开源平台开源,相关电路及程序请到立创开源查看。
https://oshwhub.com/yinhaijun/san-xian-zhi-pt100-bian-song-qi
PT100温度传感器又叫做铂热电阻。
热电阻是中低温区﹡常用的一种温度检测器。它的主要特点是测量精度高,性能稳定。其中铂热电阻的测量精确度是﹡高的,它不仅广泛应用于工业测温,而且被制成标准的基准仪。金属热电阻的感温元件有石英套管十字骨架结构,麻花骨架结构得杆式结构等。金属热电阻常用的感温材料种类较多,﹡常用的是铂丝。工业测量用金属热电阻材料除铂丝外,还有铜、镍、铁、铁—镍、钨、银等。薄膜热电阻是利用电子阴极溅射的方法制造,可实现工业化大批量生产。其中骨架用陶瓷,引线采用铂钯合金。
热电阻的测温原理与热电偶的测温原理不同的是,热电阻是基于电阻的热效应进行温度测量的,即电阻体的阻值随温度的变化而变化的特性。因此,只要测量出感温热电阻的阻值变化,就可以测量出温度。目前主要有金属热电阻和半导体热敏电阻两类。
目前应用﹡广泛的热电阻材料是铂和铜:铂 电阻精度高,适用于中性和氧化性介质,稳定性好,具有一定的非线性,温度越高电阻变化率越小;铜电阻在测温范围内电阻值和温度呈线性关系,温度线数大,适用于无腐蚀介质,超过150易被氧化。中国﹡常用的有R0=10Ω、R0=100Ω和R0=1000Ω等几种,它们的分度号分别为Pt10、Pt100、Pt1000;铜电阻有R0=50Ω和R0=100Ω两种,它们的分度号为Cu50和Cu100。其中Pt100和Cu50的应用﹡为广泛。
对于需要在70K到500K之间对温度进行测量和控制的场合,PT100铂电阻温度计是一个极好的选择。在这个温度范围内,铂电阻温度计有很好的重复性和几乎不变的灵敏度。在误差允许的范围内(1度),铂电阻温度计也可以应用在磁场和辐射环境中。
70K 以上铂电阻温度计具有通用的标准曲线,这使得铂电阻温度计拥有很好的互换性。锦正茂提供的薄膜型铂电阻,尺寸更小,响应时间更短,应用场合更加广泛。
※ 受电离辐射影响极小; v
※ 提供两点或三点或多点校准。
参数
※ 温度范围:14K ~ 873K
※ 标准曲线:IEC 751
※ 推荐激励电流:1mA
※ 推荐激励下的耗散功率:100μW@273K
※ 灵敏度:遵循PT100典型灵敏度曲线
※ 响应时间:1.5S@77K,10S@273K
※ 辐射影响:可以在辐射环境下使用
※ 磁场影响:不推荐40K以下的磁场环境中使用
※ 重复性:±10 mK@77K(通过100次300K到77K 的热冲击测试而来)
作品概述:
本作品为以PT100为探头的单臂电桥式温度计,测量范围0℃至100℃,精度等级为1.0级。
发现问题:
PT100是金属热电阻,它的主要成分是铂,化学符号pt,也就传说中的白金,它的温度特性好,稳定性好,耐酸碱性好,所以被用来制作成了温度传感器,并在工业中有大量的应用。PT100有一个标准的阻值温度对应表,在0℃时电阻值为100Ω,在100℃时电阻值约为138.5Ω。我们可以通过测量它的电阻值,就可以换算成温度,最简单的做法就是万用表测它的电阻值,然后查它的电阻温度表就可以转换成对应的温度。但是这样很不方便,我们注意到惠斯通电桥是一种检测电路,它的结构简单 ,准确度和灵敏度都比较高,在检测仪器中有广泛的应用。
简要原理:
我们设计了这样一个直流单臂电桥电路,电桥检测采用3.25V供电,检测PT100相对于R100的电阻差值,电桥相应输出一个毫伏级电压,此时电压值约等于摄氏温度值。本温度计优点是结构简单,省去了放大环节,在设计范围内精度较高。
参数设计:
实物图:
matlab代码 clear A=3.909e-3; B=-5.802e-7; R0=100; RW=.45; %% t=0:.1:100; Rt=R0*(1+A*t+B*t.^2)-RW; %% close all %% vcc=3.25; r1=999.6; r2=999.9; r3=100.2; r0=.32.5; pt=Rt; u=(vcc(pt + r0))https://www.zhihu.com/topic//(pt + 2*r0 + r1) - (r3*vcc)/(r2 + r3); T2=u*1000; %% DT=T2-t; T3=T2-DT(261); figure plot(pt,T2,‘r’,‘LineWidth’,2) hold on plot(pt,t,‘b–’,‘LineWidth’,2) ylabel(‘温度/℃’) xlabel(‘电阻/Ω’) legend(‘实际值’,‘标准值’) axis([pt(1),pt(end),-1,100]) 讯享网%% DT2=T3-t;
figure plot(t,DT2,‘r’,‘LineWidth’,2) hold on yline(0) ylabel(‘温度误差/℃’) xlabel(‘温度/℃’) legend(‘绝对误差’)
PT100铂电阻的阻值会随着温度变化,检测电阻即可知道温度,PT后的100表示在0摄氏度的阻值为100Ω。
两种不同成份的材质导体组成闭合回路,当两端存在温度梯度时,回路中就会有电流通过,此时两端之间就存在 电动势——热电动势。
温度采集模块(我们的产品)+ 传感器(PT100或K型热电偶),将PT100或热电偶接入模块,屏幕即可显示温度,也可以通过485接口和PC,PLC等设备通信。
1、模块主控芯片采用32位ARM内核单片机,速度快,性能稳定
2、电源防反
3、防雷击防浪涌
4、过压过流保护
5、加有软件看门狗永不宕机
6、RS485通信电源隔离
7、RS485通信隔离
8、8路PT100采用高精度24位ADC,2、4路和K型热电偶采用进口高精度专用温度采集芯片
1-4路PT100三线
1-8路和K型热电偶
| 由于模块的两端的连接器相同,接线时注意电源和传感器端口不要接错
| 模块在装配外壳时,注意外壳电源标识和板子电源端要一致,否则上电可能烧坏模块
| 注意热电偶的正负极不要接反,一般红线为正,蓝线为负
| 8路PT100采集模块采用两线制,线长会将会影响测量的准确度,所以建议线长越短越好
| 4路PT100采集3线制,可抵消线阻(线长相等且材质一样,一般都是一样的)
| 4路PT100采集模块也可采用2线制接线,但建议接3线,一般PT100传感器都是3线。
1、支持8通道铂电阻PT100输入
2、采用 RS485-modbus-RTU 标准通信,可与 PC,组态,PLC 等组网通信
3、带通信指示灯(电源指示/常亮+数据指示/闪亮)
4、带显示屏实时显示温度信息
5、RS485电源输入和通信均带隔离,保护数据的精准度又保障变送器的安全工作
6、广泛应用于各种工业现场测温(高精度/高速率/高稳定性),各种高低温测量
32位ARM处理器 电源防反
过压保护 加有软件看门狗永不宕机
RS485 通信电源隔离(隔离电压 6KV) RS485 通信隔离(隔离电压 5KV)
传感器未接入检测 采用多层板抗干扰能力更强
采集模块电源隔离(隔离电压 6KV)
| 注意事项
1、26AWG 的线每 100M 的线阻约 14 欧,PT100 每度约 0.38 欧,(14*2⁄0.38) 每100米线约偏高73度。每10米线约偏高7.3度。PT1000的影响减少10倍。 要求精度建议使用PT1000铂电阻。
2、线长将会影响测量的准确度,所以建议线长越短越好。
3、注意铂电阻的温度探头方向
4、注意上位机上的偏移值设置是否正确。
版权声明:本文内容由互联网用户自发贡献,该文观点仅代表作者本人。本站仅提供信息存储空间服务,不拥有所有权,不承担相关法律责任。如发现本站有涉嫌侵权/违法违规的内容,请联系我们,一经查实,本站将立刻删除。
如需转载请保留出处:https://51itzy.com/kjqy/171129.html