一、前言
今天在B站看到朋友的留言,针对一款感应加热设备的电路图。他提出了两个问题。第一个就是在隔离变压器输出部分的电感是起到什么作用? 第二个就是根据负载感应线圈的电感以及输出并联谐振电容的数值,计算出谐振频率为53kHz,但为何没有功率输出,对负载进行加热。下面让我们来看一下这个两个有趣的问题。
讯享网

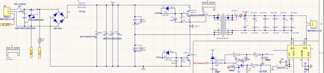
▲ 图1.1.1 应用电路
根据网友发送的电路图,可以看到设备电路的整体情况,左边是交流电整流滤波部分,通过 IGBT半桥驱动一个隔离变压器,变压器的副边为 LLC 负载电路。P1端口连接感应负载线圈。下面显示不全的电路为输出电流检测和保护电路。根据朋友的问题提问,让我们看一下隔离变压器副边这部分的电路。
首先,对于这个隔离变压器的绘制,我感到比较疑惑。这些绕组的并联是几个意思? 是否说明这个变压器的输入,输出线圈是 1:1,而且都是三个线圈并联? 用于扩大输出电流的容量? 下面就是这个电感了。图中并没有给出电感的数值。电感的骨架为 PQ5050。这应该对应电感的尺寸。这是网络上给出的 PQ5050 对应的电感的形状。是一个大功率的电感。它与后面的谐振电容与产出负载电感组成 LLC 负载电路。不过,有一点令人感到疑惑,那就是隔离变压器的型号,PQ3220,似乎这个变压器的体积比 电路中 TL1 的体积还小。
下面,让我们看一下负载电路。感应线圈为一个电感负载。因此,整个输出电路就构成了 LLC 谐振负载电路。针对第一个问题,隔离变压器连接的电感的作用,是与后面12个串并联电容组成串联谐振。这样就可以在电容上产生非常大的谐振电压。这个高频电压施加在感应线圈上,可以提高感应线圈中的电流。因此,计算这个电路的谐振频率,主要应该是根据前面的电感和负载电感以及电容数值计算,而不是仅仅根据负载感应线圈的电感计算谐振频率。

这让我想起来几年前拆卸的一个家用电磁炉的电路。可以看到,电磁炉使用了单个IGBT 驱动感应线圈,电路板上也有电感以及谐振电容。只是,家用电磁炉电路中的电感,是串联在整流输出输出电路中,它起到整流平波电感的作用,电路板上的电容 与感应线圈组成并联谐振回路。这个电路与前面网友给出的电路原理是不同的。
本文针对朋友提出的感应加热电路进行了分析。电路使用了隔离变压器对 IGBT半桥输出的方波信号进行隔离。同时使用了 LLC 电路提高了输出功率。所以,在计算电路工作频率的时候,需要根据前面的电感进行计算。建议通过高压探头,用示波器测量输出负载上的高频电压波形,确认电路的谐振特性。
感应加热:B站提问: https://message.bilibili.com/?spm_id_from=333.788.0.0#/whisper/mid
[2]拆卸电磁炉: https://blog.csdn.net/zhuoqingjoking97298/article/details/
版权声明:本文内容由互联网用户自发贡献,该文观点仅代表作者本人。本站仅提供信息存储空间服务,不拥有所有权,不承担相关法律责任。如发现本站有涉嫌侵权/违法违规的内容,请联系我们,一经查实,本站将立刻删除。
如需转载请保留出处:https://51itzy.com/kjqy/159346.html