光伏PCS - 储能双向功率换流器
1. 双向DC DC和 3 Level 逆变器
2. 仿真和源码都含有并网和离网
3. 原理图PDF
4. 参考文档
实物不在了,
资料有的
光伏PCS - 储能双向功率换流器
在光伏发电系统中,光伏PCS(Photovoltaic Power Conditioning System)起到了关键作用,它负责将直流电能转化为交流电并供电给用户。而储能双向功率换流器则是光伏PCS系统中的重要组成部分,它实现了光伏发电系统与电网之间的能量双向流动。
1. 双向DC-DC和3 Level逆变器
在光伏PCS系统中,双向DC-DC和3 Level逆变器是储能双向功率换流器的核心技术。双向DC-DC转换器负责将光伏电池产生的直流电能转化为电网所需的直流电能,同时也可以将电网的直流电能转化为电池所需的直流电能,实现能量的双向流动。而3 Level逆变器则负责将直流电能转化为交流电,并通过电网供电。
这两个关键技术的实现离不开仿真和源码的支持。通过仿真,可以模拟光伏PCS系统中各个部分的工作情况,验证设计的合理性,并进行系统性能的评估和优化。同时,源码的可用性也很重要,它为开发人员提供了一个参考和学习的平台,帮助他们更好地理解和掌握储能双向功率换流器的原理和实现方法。
2. 仿真和源码都含有并网和离网
储能双向功率换流器的仿真和源码都包含了并网和离网两种工作模式。在并网模式下,光伏PCS系统将直流电能转化为交流电,并通过电网供电给用户。而在离网模式下,光伏PCS系统则将直流电能存储在电池中,当电网供电不稳定或无法正常供电时,可以通过储能双向功率换流器将电池中的直流电能转化为交流电,并为用户提供稳定的电力。

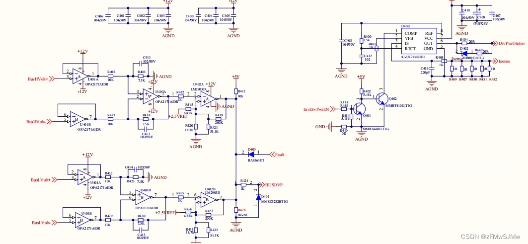
3. 原理图PDF
为了方便用户理解和学习储能双向功率换流器的工作原理,提供原理图PDF是非常重要的。原理图可以清晰地展示储能双向功率换流器的电路连接和信号流动,帮助用户深入了解系统的结构和工作原理,并为后续的设计和开发提供指导。
4. 参考文档
除了提供原理图PDF外,参考文档也是非常有价值的。参考文档可以详细介绍储能双向功率换流器的设计思路、关键技术和实现方法,帮助用户更好地理解系统的工作原理和设计要点。同时,参考文档中还可以包含一些实例分析和工程应用,为用户提供实际项目中的参考和借鉴。
尽管实物已经不再提供,但资料的完整性和可用性是可以保证的。用户可以通过联系我们获取详细资料,并了解储能双向功率换流器的相关信息。当然,需要注意的是,此设计方案适用于入门PCS,并不负责商业用途所产生的后果。
为了让用户更好地了解储能双向功率换流器的价值,我们保证物超所值。如果用户对设计方案感兴趣,可以直接联系我们,我们将及时提供更多详细信息。此外,对于购买者而言,我们也提供复制性的资料,并进行出货,所以一旦出货后将无法退款。
总之,储能双向功率换流器的设计方案是一个非常有价值的技术资料。通过联系我们,您可以获得详细资料,并另赠送经典电子硬件讲解教程,其中包含丰富的硬件知识,如MOS管、无刷电机、开关电源等内容。不需要等待,您只需联系我们,即可获得相关链接。我们期待与您的合作!






版权声明:本文内容由互联网用户自发贡献,该文观点仅代表作者本人。本站仅提供信息存储空间服务,不拥有所有权,不承担相关法律责任。如发现本站有涉嫌侵权/违法违规的内容,请联系我们,一经查实,本站将立刻删除。
如需转载请保留出处:https://51itzy.com/kjqy/65541.html