CST微波工作室_设计建模操作详解高级操作2
1. 拉伸、旋转和渐变操作
1. 创建模型

讯享网

2. 拉伸操作
先选中某一个平面:(有红色小点点的面为选中平面)

点击 Modeling > Extrude Face 进行设置:
Height:沿该平面拉伸的长度
Twist:拉伸旋转的角度
Taper:拉伸开口角度



此时已经通过拉伸命令创建好了一个新的模型:

3. 旋转操作
创建一个圆柱体:

选中圆柱体的上表面:

点击拉伸命令:

要创建旋转轴,点击 OK:

按 Esc 键弹出窗口,设置旋转轴参数后点击OK:

设置旋转生成新的模型参数:
Angle:旋转角度
Height:沿Y轴向上的高度
Radius ratio:旋转的半径的倍数



此时新建的一个模型:

4.渐变操作
创建两个圆柱体:


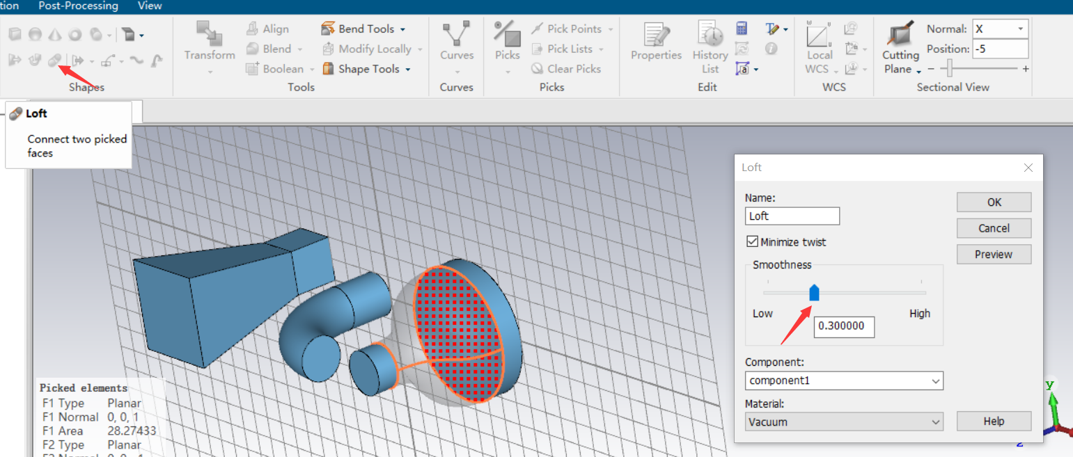
选中小圆柱体的下表面和大圆柱体的上表面:(按Ctrl+鼠标左键旋转视图方便选中表面)

选择Loft渐变命令,设置参数:
Smoothness:是光滑度(这里选0.3)

此时通过渐变操作生成了一个新的模型:

2.几何变换
1. Translate(平移变换)
选中模型,在 Modeling > Transform > Translate:

在X轴移动了4个单位:(勾选Copy为保留模型,平移后为新建一个模型,可以修改参数)
Repetition factor:移动次数(若勾选Copy,则会生成若干个新的模型)



2.Rotate(旋转变换)

Potation angles:沿轴线旋转的角度(这里为沿Y轴旋转60°)
Shape center:打勾为沿模型中心点旋转,也可设置坐标进行旋转

3.Scale(按比例缩放操作 )

Repetition factor:缩放次数
Scale factory:缩放比例(这里为2倍)
因为这里是按照原点坐标进行缩放,所以缩放后的模型坐标是原模型的2倍
如果勾选Shape center,按原模型中心进行缩放


Scale uniform:勾选为按比例缩放,不勾选则按照用户定义进行缩放:(Scale Vector为缩放倍数)

4.Mirror(镜像操作)

Repetition factor:镜像次数
Mirror plane normal:设置镜像平面的法线
Mirror plane center:镜像平面中心
Shape center:如果勾选Shape center,按原模型中心进行镜像
这里选择 X = 1 作为法线即在YZ平面镜像,X0 = 1 表示镜像平面 在 X = 1 的位置

3. 布尔操作
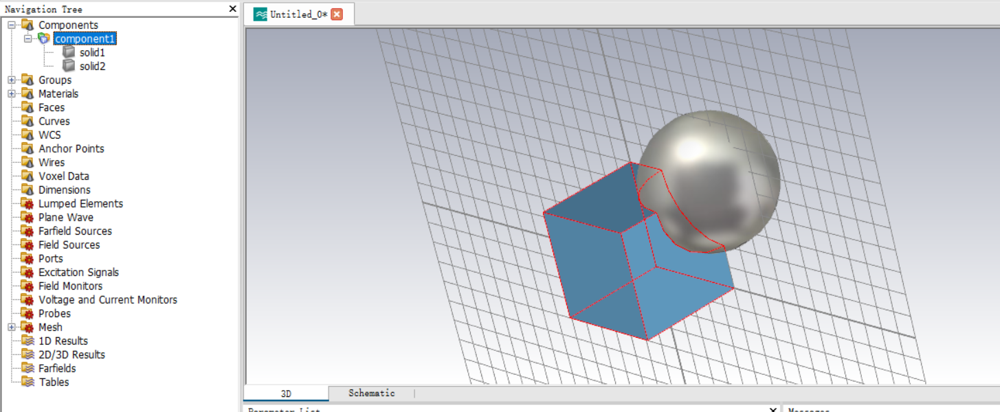
1.创建一个球体模型和长方体模型,参数如下:



2.布尔运算——Add(合并操作)

发现合并后模型的材料与长方体模型的材料一致,这是因为刚刚先选中长方体模型,后选中球体,同时也可以修改他的材质:

3.布尔运算——Intersect(相交操作)
保留两个模型的重叠部分,新生成的模型名称为第一个选中时的模型


4.布尔运算——Subtract(相减操作)
先选中长方体模型,在点击 Subtract ,在选中球体模型,按回车键:(用先选中的模型减去后选中的模型的重叠部分):


5.布尔运算——Insert(插入操作)
先选中长方体模型,点击 Insert ,在点击球体模型,按回车:(用后选中的模型边框来裁剪先选中的模型)

可以发现先选中的长方体模型被裁剪:

5.布尔运算——Imprint(映射操作)
先选中长方体模型,点击 Imprint ,在点击球体模型,按回车:(用重叠部分来隔离先选中模型的表面,后选中的模型保留)


6.当在建模时有重叠部分时的设置问题
当建模有重叠时会弹出下面的窗口:
- None:不进行操作
- None to all:都不进行操作
- Insert highlighted shape:插入操作,高亮模型=后选中模型
- Trim highlight shape:与插入操作相反,高亮模型=先选中模型
- Add both shapes:合并操作
- Intersect both shapes:相交操作,保留重叠部分
- Cut away highlighted:相减操作

4. 掏空操作
创建新的模型:

选择模型的前表面和后表面:

先选中长方体模型,Modeling > Shape Tools > Shell Solid and thicken sheet

Direction为保留部分的方向
Inside:保留要挖空内部
Outside:保留要挖空外部
Centered:保留中心向上下各延申一点
具体可以实际操作,这里不一一演示


5. 倒直角和倒圆角操作
- 先选中要倒角的三条边:

- 到圆角,Modeling > Blend > Blend Edges:


- 倒直角,Modeling > Blend > Chamfer Edges:


6. 坐标系
1. 全局坐标系

2. 局部坐标系
- 打开局部坐标系:


- 更改局部坐标系,先选中上表面,在 Align WCS 下选择:


- 在局部坐标系下新建模型(更方便的新建模型)


7. 模型的导入和导出
- 导出模型(根据不同要求选择)

- 导入模型


导入的模型不能通过历史树进行更改他的尺寸;先选择某一个平面,在通过Modify Locally > Modify Face…进行修改

这里我没有设置平面所以他不能修改,有兴趣的可以自行操作
















版权声明:本文内容由互联网用户自发贡献,该文观点仅代表作者本人。本站仅提供信息存储空间服务,不拥有所有权,不承担相关法律责任。如发现本站有涉嫌侵权/违法违规的内容,请联系我们,一经查实,本站将立刻删除。
如需转载请保留出处:https://51itzy.com/kjqy/45520.html