作者:周工,排版:晓宇
微信公众号:芯片之家(ID:chiphome-dy)
TTL传输100+米,是不是很惊讶?
早就看透了你的心思。
传输100+米,干嘛不用差分信号?
就知道你会这么想。
言归正题,一般IC的TTL信号只能传输几米或十几米,比如STM8S系列单片机,直接IO驱动信号线,实测不超过7米,信号线过长时单片机可能宕机。TTL信号实际的传输距离,因IC不同会有差异,总之不会太远。
而我们要做的,就是TTL传输速度快,还要传得远,但复杂度和成本都低于差分电路。那么在实现这一目标前,先介绍一下该方案的主角——BL1551。

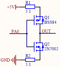
BL1551是贝岭产的单组低电压单刀双掷模拟开关,SC70-6封装,带宽300Mhz。开关切换时间,Ton=12ns,Toff=5ns,可满足高速信号的传输要求。先断开后接通,相当于死区控制。如下图所示,如果要实现先断开,后接通,则需要两个IO分别控制Q1和Q2,而BL1551内部实现了这个功能,我们只需一个IO控制就行了。

根据BL1551的规格书可知,BL1551的数字I/O,输入电压高于1V时,为高电平,输入电压低于0.5V时,为低电平。可以实现不同电压信号的电平转换功能。比如单片机是3.3V,远程终端是5V系统,通过BL1551将单片机的3.3V信号转换成5V信号输出。


BL1551内部A1或A2到B的连续电流最大200mA。强大的信号线驱动能力,不仅实现信号的远距离传输,还可通过信号线为低功耗目标板供电。
A1接VCC,A2接GND,ENB接单片机引脚,B输出的信号与单片机的引脚同相,如果将A1接GND,A2接VCC,可实现信号反相功能。

综合可得,高隔离度,高速开关切换,强大的电流驱动能力,为高速信号的远距离的传输,做好了前期准备工作。下面通过项目实例来分享对BL1551的应用。
案例1:STM32F030控制SM16703之电平转换
STM32F030是ST生产的32位M0内核单片机,工作电压不高于3.6V,通常用3.3V供电。SM16703是明微电子生产的LED全彩驱动IC,采用800kb归零码串行数据信号,内置5V稳压管,信号高电平电压为4.5~5.5V。通过BL1551将3.3V信号转换成5V信号输出。

案例2:STM32F030控制SM16703之远距离传输
除了前面讲的电平转换和驱动能力外,将信号反相输出,效果更佳。补充一下,接收端加一个反相的施密特触发器或通过单片机引脚输出反相信号。

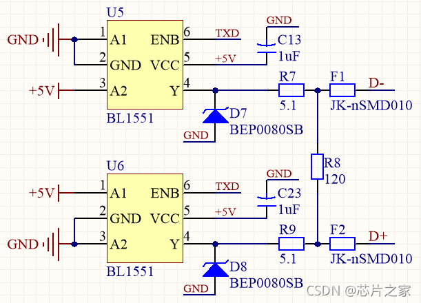
案例3:高速稳定低价的单向差分驱动电路
很多应用场合,数据是单向传输的。比如LED控制系统。具体应用可根据成本,通信速率,稳定性进行选择。低速的485芯片稳定性好,但是没法满足高速通信的需求。能满足高速通信需求的,老是烧485芯片(大厂的也会烧,具体看应用场合;同样的电路,装在铝壳里不烧,装在铁壳里会烧)。另外高速稳定的485芯片,成本可能很难控制。对于一些单向差分通信,通过对BL1551的灵活运用,可实现高速、稳定、成本可控的差分驱动。给鬼佬做的800k归零码转差分就是用的这个电路,电路如下图所示。

欢迎留言讨论!

版权声明:本文内容由互联网用户自发贡献,该文观点仅代表作者本人。本站仅提供信息存储空间服务,不拥有所有权,不承担相关法律责任。如发现本站有涉嫌侵权/违法违规的内容,请联系我们,一经查实,本站将立刻删除。
如需转载请保留出处:https://51itzy.com/kjqy/45188.html