LM1875是美国国半公司研发的一款功放集成块,它具有外围电路少、不失真功率大、单双电源均能工作,并且电路内自备过载、过热及抑制反向电势的安全工作区保护(感性负载),是高中档音响中理想的电路。合应用在音频放大,伺服放大,桥路放大,测试系统中的功率放大。本文将介绍LM1875组成的各种功放电路。
2.20W单电源功放电路
电路如图2所示,LM1875单电源供电与双电源供电的基本工作原理相同,不同之处在于:单电源供电时,采用R1、R2分压,取1/2VCC作为偏置电压经过R3加到1脚,使输出电压以1/2VCC为基准上下变化,因此可以获得最大的动态范围。

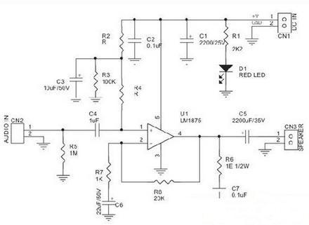
3.带高低音调节的LM1875功放电路

电路由一个高低音分别控制的衰减式音调控制电路和LM1875放大电路以及电源供电电路三大部分组成。

音调部分采用的是高低音分别控制的衰减式音调电路,其中的R02,R03,C02,C01,W02组成低音控制电路;C03,C04,W03组成高音控制电路;R04为隔离电阻,W01为音量控制器,调节放大器的音量大小,C05为隔直电容,防止后级的LM1875直流电位对前级音调电路的影响。放大电路主要采用LM1875,由 1875,R08,R09,C066等组成,电路的放大倍数由R08与R09的比值决定,C06用于稳定LM1875的第4脚直流零电位的漂移,但是对音质有一定的影响,C07,R10的作用是防止放大器产生低频自激。本放大器的负载阻抗为4→16Ω。

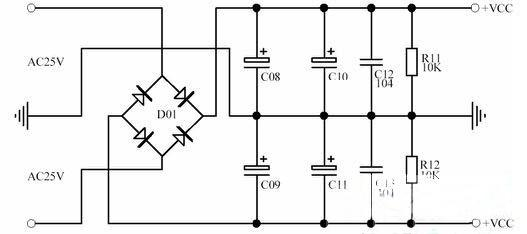
电源部分
为了保证放音质量,电源变压器的输出功率不得低于80W,输出电压为2*25V,滤波电容采用2个2200μF/25V电解电容并联,正负电源共用4个2200μF/25V的电容,两个104的独石电容是高频滤波电容,有利于放大器的音质。
4.电流反馈型功放电路
电流型功放听感较好,采用功放集成电路LM1875的电流型功放电路如图5所示。图中,与扬声器RL串联的电阻R3阻值很小,流过扬声器的电流流过R3,在其两端产生的取样反馈电压与输出电流成正比。将R3上形成的电压经R2送到放大器的反馈输入端,组成电流负反馈,使放大器的输出阻抗升高,同时降低阻尼系数。电路中取消了所谓的茹贝尔网络,仅用C4作超前补偿。R2的设置虽然使输出反馈电流不能百分之百反馈到负向输入端,但却防止了大反馈量对输入端产生的有害影响;同时,也使正负输入端的偏置得到平衡,消除输出端的直流偏移。

先在③、⑤脚焊上两只小型0.22uF电容,把它们的另一端焊在一起作为接地端。有关接地的电阻,均弯折后焊在这一点上。±24V电源线和输出线直接焊在有关脚上。将输入端对地交流短路,在RL扬声器位置上焊一只10Ω电阻,通电测试输出端对地电压。如小于100毫伏且半小时后基本无偏移,即可断开输入短路线、接上扬声器。

版权声明:本文内容由互联网用户自发贡献,该文观点仅代表作者本人。本站仅提供信息存储空间服务,不拥有所有权,不承担相关法律责任。如发现本站有涉嫌侵权/违法违规的内容,请联系我们,一经查实,本站将立刻删除。
如需转载请保留出处:https://51itzy.com/kjqy/38670.html