功能描述
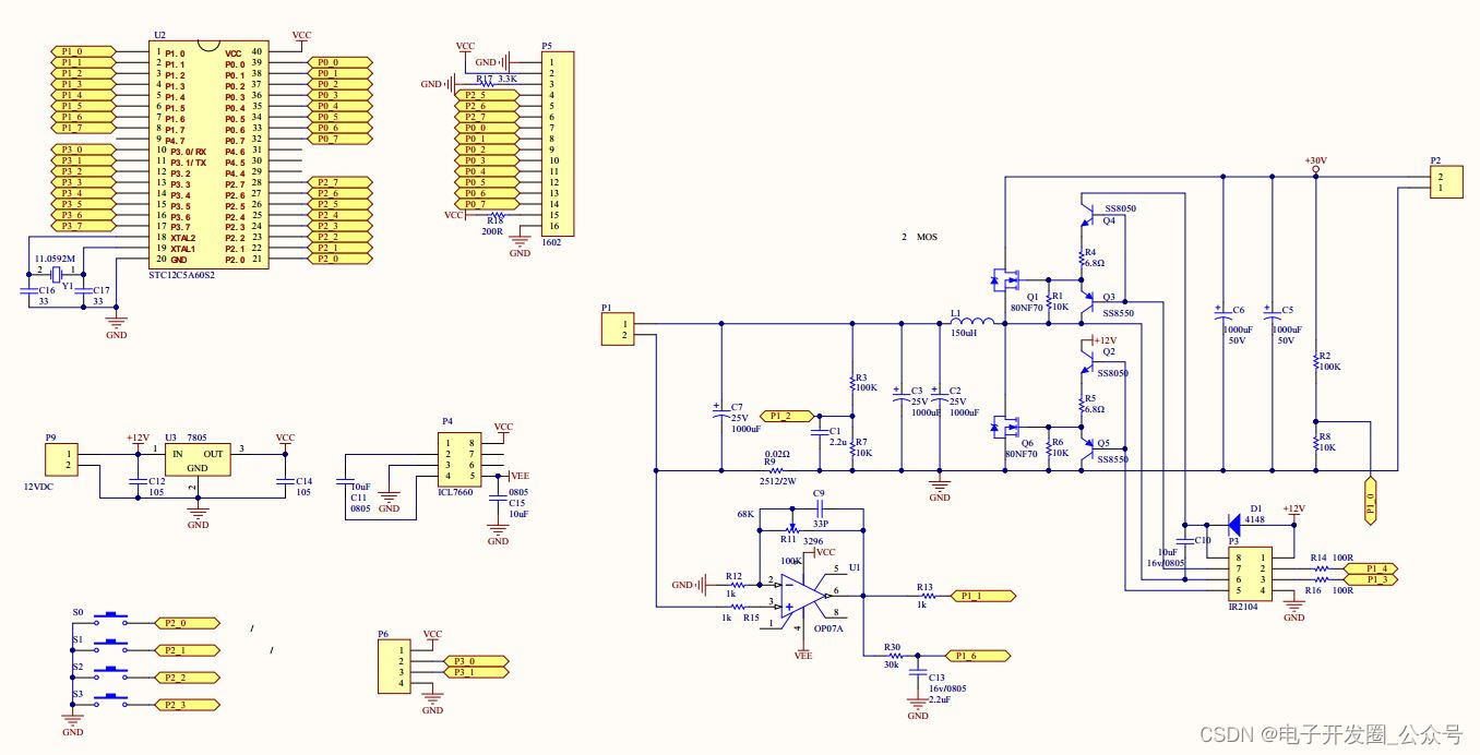
1、采用STC12C5A60S2单片机发生47KHZ的PWM脉冲信号,经过IR2104控制MOS,从而控制整个BUCK(降压式变换)电路;
2、单片机内部自带的10位ADC能实时反馈电流和电压数值,并由此调整输出的PWM的占空比,形成电流电压闭环控制系统;
3、可通过按键设置输出电流从0.2A到2A,以0.01A递增,输出最大电压10V;
4、LCD1602液晶显示实时输入电压、输出电流与电压。
电路设计
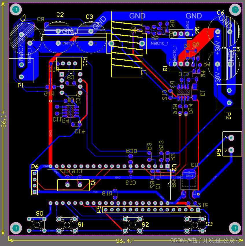
采用Altium Designer作为电路设计工具。Altium Designer通过把原理图设计、PCB绘制编辑、拓扑逻辑自动布线、信号完整性分析和设计输出等技术的完美融合,为设计者提供了全新的设计解决方案,使设计者可以轻松进行设计,熟练使用这一软件必将使电路设计的质量和效率大大提高。

单片机管脚说明:
P0端口(P0.0-P0.7):P0口为一个8位漏极开路双向I/O口,每个引脚可吸收8TTL门电流。当P1口的管脚第一次写1时,被定义为高阻输入。P0能够用于外部程序数据存储器,它可以被定义为数据/地址的第八位。在FIASH编程时,P0 口作为原码输入口,当FIASH进行校验时,P0输出原码,此时P0外部必须被拉高。
P1端口(P1.0-P1.7):P1口是一个内部提供上拉电阻的8位双向I/O口,P1口缓冲器能接收输出4TTL门电流。P1口管脚写入1后,被内部上拉为高电平,可用作输入,P1口被外部下拉为低电平时,将输出电流,这是由于内部上拉的缘故。在FLASH编程和校验时,P1口作为第八位地址接收。

P2端口(P2.0-P2.7):P2口为一个内部上拉电阻的8位双向I/O口,P2口缓冲器可接收,输出4个TTL门电流,当P2口被写“1”时,其管脚被内部上拉电阻拉高,且作为输入。并因此作为输入时,P2口的管脚被外部拉低,将输出电流。这是由于内部上拉的缘故。P2口,用于外部程序存储器或16位地址外部数据存储器进行存取时,P2口输出地址的高八位。在给出地址“1”时,它利用内部上拉优势,当对外部八位地址数据存储器进行读写时,P2口输出其特殊功能寄存器的内容。P2口在FLASH编程和校验时接收高八位地址信号和控制信号。
P3端口(P3.0-P3.7):P3口管脚是一个带有内部上拉电阻的8位的双向I/O端口,可接收输出4个TTL门电流。当P3口写入“1”后,它们被内部上拉为高电平,并用作输入。作为输入端时,由于外部下拉为低电平,P3口将输出电流(ILL)。P3口同时为闪烁编程和编程校验接收一些控制信号。
RST(9):复位输入。在振荡器运行时,有两个机器周期(24个振荡周期)以上的高电平出现在此引脚时,将使单片机复位,只要这个引脚保持高电平,51芯片便循环复位。复位后P3.0-P3.7口均置1,引脚表现为高电平,程序计数器和特殊功能寄存器SFR全部清零。当复位脚由高电平变为低电平时,芯片为ROM的00H处开始运行程序。复位操作不会对内部RAM有所影响。
ALE/PROG (30):当访问外部存储器时,地址锁存允许的输出电平用于锁存地址的地低位字节。在FLASH编程期间,此引脚用于输入编程脉冲。在平时,ALE端以不变的频率周期输出正脉冲信号,此频率为振荡器频率的1/6。因此它可用作对外部输出的脉冲或用于定时目的。然而要注意的是:每当用作外部数据存储器时,将跳过一个ALE脉冲。如果想禁止ALE的输出可在SFR8EH地址上置0。此时, ALE只有在执行MOVX,MOVC指令是ALE才起作用。另外,该引脚被略微拉高。如果微处理器在外部执行状态ALE禁止,则置位无效。
PSEN(29):外部程序存储器的选通信号。在由外部程序存储器取指令期间,每个机器周期两次PSEN有效。但在访问外部数据存储器时,这两次有效的PSEN信号将不出现。
EA/VPP(31):当EA保持低电平时,则在此期间外部程序存储器(0000H-FFFFH),不管是否有内部程序存储器。注意加密方式1时,EA将内部锁定为RESET;当EA端保持高电平时,此间内部程序存储器。在FLASH编程期间,此引脚也用于施加12V的编程电源(VPP)。
主程序设计
void main(void) { uint U1,U2,I1,S; SD_1=0; lcd1602_init(); hz_lcdDis(0,4,"Welcome!"); init_pwm(); InitADC(); delay(250); // delay(250); EA=1;//开总中断 lcd_Write_com(0x01); //清屏 // SD_1=1; hz_lcdDis(0,0,"IN= . V S= . A"); hz_lcdDis(1,0,"OU= . V I= . A"); while(1)//主循环 { U1=Filter(Boost_voltage)/92; //输入电压 1:10采样电阻 93, U2=Filter(Battery_voltage)/92; //输出电压 1:10采样电阻 93 I1=Filter(O_current)/150; //输出电流 // if(I1>1) I1=I1-1;//输出电流显示校准 if(U2>242) {SD_1=0; lock=1; CCAP1L =CCAP1H =128; hz_lcdDis(0,8,"P"); } num_lcdDis(0,3,U1/10,2); num_lcdDis(0,6,U1%10,1); num_lcdDis(1,3,U2/10,2); num_lcdDis(1,6,U2%10,1); S=OUT_Current/3; num_lcdDis(0,11,S/100,1); num_lcdDis(0,13,S%100,2); num_lcdDis(1,11,I1/100,1); num_lcdDis(1,13,I1%100,2); // if((u2-u1)<40) hz_lcdDis(0,10,"Error!"); // else hz_lcdDis(0,10,"OK "); key_scan(); } }
讯享网
源文件获取
关注公众号-电子开发圈,首页回复 “电源” 获取;

版权声明:本文内容由互联网用户自发贡献,该文观点仅代表作者本人。本站仅提供信息存储空间服务,不拥有所有权,不承担相关法律责任。如发现本站有涉嫌侵权/违法违规的内容,请联系我们,一经查实,本站将立刻删除。
如需转载请保留出处:https://51itzy.com/kjqy/35229.html