在液晶显示屏驱动电路中,VGH电压负责对TFT栅极电容进行充电开启,并使电容电压保持一个场周期,VGL电压负责TFT栅极的关闭。
如果VGH和VGL电压出现不稳或者幅度变化,都会引起图像显示故障,例如花屏、重影、白屏等。以下就VGH和VGL电压产生电路进行原理分析,使大家在以后的设计中对于此电路有一个清晰的认识。
1.基础知识
正常VGH电压值在15 ~ 20V,VGL电压值在-7.5 ~ -10V;
由于TFT显示屏中一般还有一个Vcom电压,一般在10V,并且这三个电压的电流需求都很小,如果使用三颗DCDC转换芯片来实现,从成本角度来说并不是特别经济。
如果想实现这三种电压仅通过一个稳压芯片来实现,需要使用两种基本电路,一种是自举升压电路,一种是负压产生电路。
实现升压主要有两种方式:电感升压和电容升压,电感升压利用通过电感的电流不能突变这一性质实现的,电容升压使用的是电容两端电压不能突变的基本原理。在本文中需要着重讲的是利于电容进行升压。
电容的主要特点:电容的充电速度与放电速度是不同的。在自举电路中由于二极管的作用,电容充电极快,放电却极慢。
2.基本电路
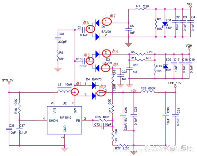
MP1540是一颗典型的Boost DCDC电源芯片,由于本文中需要分析的是升压和负压电路,DCDC基本原理不是本文所研究的对象,因此不再过多分析。基于MP1540的升压和负压基本电路如下,本文中以VGH要求为+15V,VGL要求为为-7.5V。

讯享网
图1 基本电路原理
上图点1波形示意图如下

图2 点1波形示意图
实际测量波形如下

图3 点1实测波形
3.VGL电压产生原理分析

图4 VGL电压产生电路
在上图5中C1、D1(管1和管2)、C5共同组成了“负压半波整流电路”。
对照图1中点1波形分析如下:

当高电平时,经过 C1和管2 ,使得 C1 在脉波的高电平时通过管2变成接地,所以 C1 会开始储存电荷(即电容充电,此时C1的左端为正,右端为0)。
接下来当脉波的低电平(可认为接地)时,使得 C1 经由管1导通,由于电容放电无法突变,此时右端相对于左端为负电压,即C5的上端电荷同样集聚,导致C5上端相对于下端为负电压,经过几个周期之后基本维持至脉波高度,即-10V,所以形成负电压产生器,经过R1和R2分压之后维持在-7.5V,经过7.5V稳压管之后,电压基本维持在-7.5V不变。
原理可以参考下图的仿真。

图5 VGL电路仿真图

图6 VGL电路仿真波形
从上图6中可以看出紫色线,即图1点7最终趋向于-10V。
4.VGH电压产生原理分析

图7 VGH电路原理
在上图8中C15、D3、C16共同组成了一个叠加+10V电压的半波整流电路。
由于上图点2位置为稳定的+10V电压,没有任何波形时由于C15阻隔,D3是导通的即点5、点3、点4均为DC+10V(不考虑二极管管压降);当点1有脉波时分析如下:
当第一个低电平时,10V开始从C15右端进行充电;
当第一个高电平来临时,由于电容放电无法突变,所以C15右端相对于左端抬高一定电平值,由于电容充电快的原因,此时C16上端瞬间被充电,表现形式为C16上端电平被抬高;
经过几个周期累积,点3的电平会被整体抬高值脉波幅值,即+10V,点4最终稳定至+20V;
原理可以参考下图的仿真。

图8 VGH电路仿真图

图9 VGH电路仿真波形
从上图9中可以看出蓝色线,即图1点4终趋向于+20V。
5.总结
以上电路通常是产生给 LCM 正负偏压使用,用于单个像素点在场周期内保持开启和关闭。有些 LCM 面板会内部有正电压转负电压电路,有些没有,没有的就需要单独设计这一块电路,在使用过程中需要了解通常VGH和VGL电流需求都是小于10mA 的。
备注:图中R1、R5还起到限流的作用,阻值小了功耗大,阻值大了压降大,在选型上主要还是看负载对VGL和VGH的电流需求来决定。
版权声明:本文内容由互联网用户自发贡献,该文观点仅代表作者本人。本站仅提供信息存储空间服务,不拥有所有权,不承担相关法律责任。如发现本站有涉嫌侵权/违法违规的内容,请联系我们,一经查实,本站将立刻删除。
如需转载请保留出处:https://51itzy.com/kjqy/32206.html