2026年WSL2部署openclaw后,本地存储文件问题:通过agent写程序或文件,存储到用户下指定的绝对路径时,有时候成功存储,但是大部分存储失败...如何解决?

WSL2部署openclaw后,本地存储文件问题:通过agent写程序或文件,存储到用户下指定的绝对路径时,有时候成功存储,但是大部分存储失败...如何解决?svg xmlns http www w3 org 2000 svg style display none svg

大家好,我是讯享网,很高兴认识大家。这里提供最前沿的Ai技术和互联网信息。



 
  
    
     
      
     
  
    
    

🏆本文收录于 《全栈 Bug 调优(实战版)》 专栏。专栏聚焦真实项目中的各类疑难 Bug,从成因剖析 → 排查路径 → 解决方案 → 预防优化全链路拆解,形成一套可复用、可沉淀的实战知识体系。无论你是初入职场的开发者,还是负责复杂项目的资深工程师,都可以在这里构建一套属于自己的「问题诊断与性能调优」方法论,助你稳步进阶、放大技术价值。
  
📌 特别说明:
文中问题案例来源于真实生产环境与公开技术社区,并结合多位一线资深工程师与架构师的长期实践经验,经过人工筛选与AI系统化智能整理后输出。文中的解决方案并非唯一“标准答案”,而是兼顾可行性、可复现性与思路启发性的实践参考,供你在实际项目中灵活运用与演进。
  
欢迎订阅本专栏,一次订阅后,专栏内所有文章可永久免费阅读,后续更新内容皆不用再次订阅,持续更新中。













详细问题描述如下: 我在通过WSL2的Ubuntu22.04版本部署了openclaw,现在遇到一个问题。在通过agent写程序或文件,存储到用户下指定的绝对路径时,有时候成功存储,但是大部分存储失败。但是agent却回复已经存储成功。自己在终端查看时候并没有文件生成。

  • 操作环境、软件版本等信息:WSL2的Ubuntu22.04
  • 尝试过的解决方法:修改文件夹操作权限,修改root直接操作,设置wsl2缓存同步
  • 我想要达到的结果:openclaw可以在指定文件夹创建出文件

  如下是针对上述问题进行专业角度剖析答疑,不喜勿喷,仅供参考:

✅️问题理解

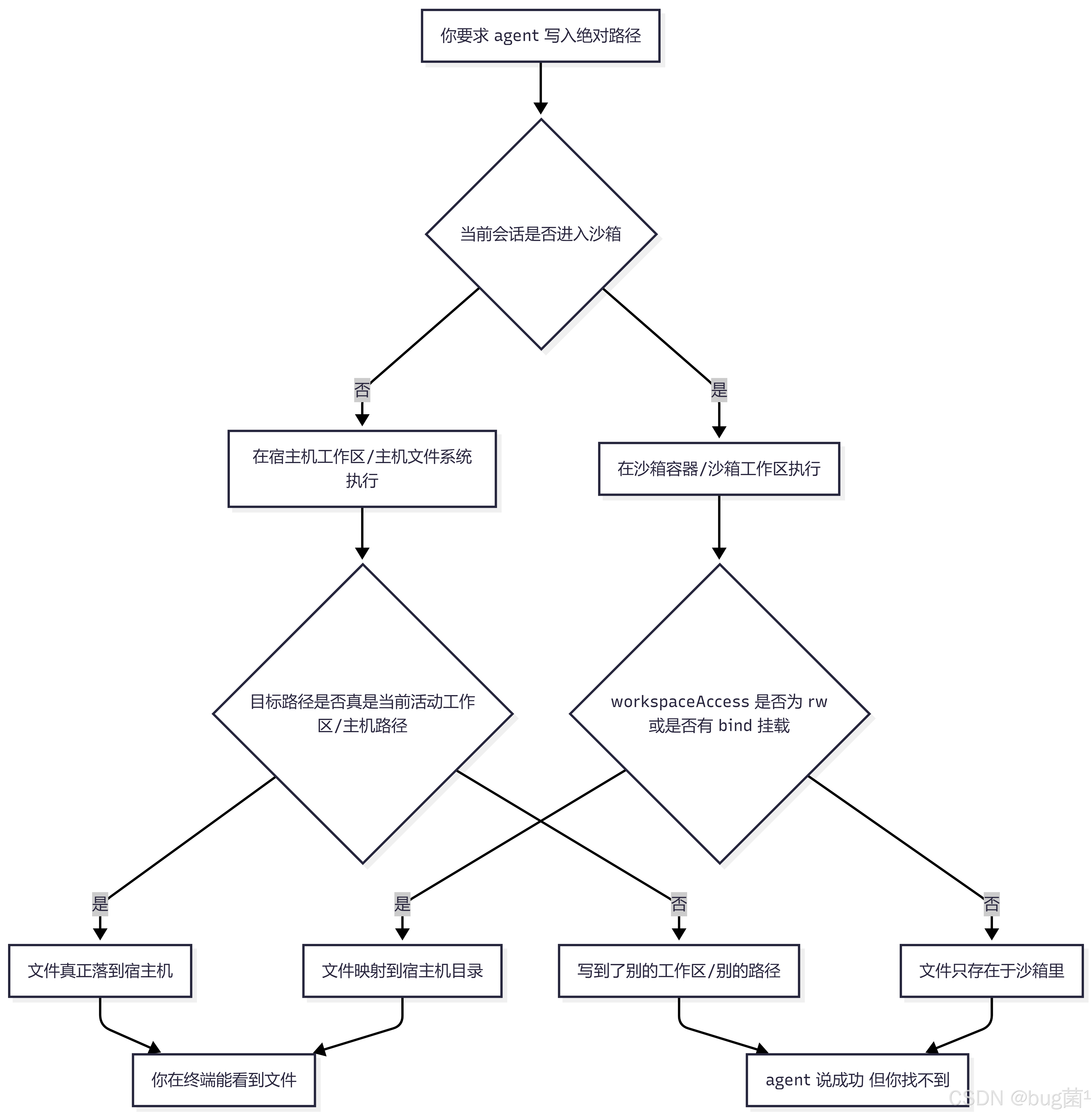
你这个问题大概率不是“普通文件权限”问题,而是 OpenClaw 的“沙箱工作区 / 实际工作目录 / 路径映射”问题。 😊

结合你描述的现象:

  • agent 回复“已经保存成功”
  • 终端里去目标绝对路径看,却没有文件
  • 偶尔成功,大多数失败
  • 你已经试过 chmod、root、缓存同步,但问题仍旧存在

我对这个问题的判断是:

1)最可能的根因:文件其实写进了 OpenClaw 的沙箱或工作区,不是你以为的主机目录

OpenClaw 的官方文档明确说明:

  • 工作区只是默认 cwd,不是强制沙箱;
  • 如果启用了沙箱,工具执行(包括 write / edit / apply_patch / exec)可能在沙箱里运行;
  • workspaceAccess 默认是 “none”,这时工具看到的是 /.openclaw/sandboxes 下的沙箱工作区,而不是你宿主机真实目录;
  • 默认 sandbox.mode“non-main”,也就是非主会话会进入沙箱。这就非常符合你“有时成功、有时失败”的症状:主会话可能写在宿主机,非主会话却写进了沙箱
2)第二个高概率根因:你有多个“工作区”,看错目录了

OpenClaw 文档特别提到,旧安装可能存在 /openclaw,而当前活动工作区通常是 /.openclaw/workspace;如果同时保留多个工作区,会出现“状态漂移 / 凭证漂移 / 你以为在 A,实际写到了 B”的情况。官方甚至专门建议只保留一个活动工作区。

3)第三个可能根因:如果你写的是 /mnt/c/… 这类 Windows 路径,WSL 的权限行为和 Linux 原生路径不一样

微软官方说明,WSL 访问 Windows 驱动器(DrvFS)时,权限并不等同于 Linux 根文件系统;默认也不会启用 WSL metadata。这意味着:你在 WSL 里改 chmod、切 root,并不一定就能从根本上解决 Windows 盘上的写入控制与 ACL 语义问题。也就是说,如果你目标目录在 /mnt/c/…,那么你现在遇到的现象,可能是 “OpenClaw 沙箱问题 + WSL 跨文件系统写入行为” 叠加。

4)为什么 agent 会“谎报成功”

这通常不是模型故意撒谎,而是工具调用在它的运行环境里确实返回成功了。例如:

  • 成功写入了容器内 /workspace/…
  • 成功写入了某个沙箱根目录
  • 成功写入了 remote workspace
  • 但这些变化没有同步回你正在查看的宿主机目标路径

OpenClaw 官方对 SSH / 远程工作区类沙箱还明确写了:首次 seed 之后,后续读写都在 remote workspace 上直接进行,而且不会自动同步回本地工作区。 虽然你这里更像 Docker/本地沙箱问题,但这个官方设计也进一步说明:“工具成功”不等于“宿主机目标路径一定已经出现文件”。

下面这张图基本就是你当前问题的真实执行链路:

✅️问题解决方案

🟢方案 A:把 OpenClaw 的“工作区”显式固定到你想写入的目录,并尽量让 agent 只写相对路径

这是我最推荐的方案。原因很简单:不要让 agent 到处写绝对路径,而是把“你想让它写文件的目录”直接设成 OpenClaw 的 workspace。
这样你既减少路径歧义,也减少 WSL/沙箱/多工作区造成的错位。

为什么推荐这个方案:

  • 最稳定
  • 最容易验证
  • 最符合 OpenClaw 的工作模式
  • 不容易被后续升级打坏

OpenClaw 官方配置示例显示,当前工作区应在 /.openclaw/openclaw.json 中配置 agents.defaults.workspace;而工作区概念文档也明确说它是 agent 文件工具使用的“家目录”。

建议做法:

先确定一个你真正想让 agent 写文件的目录,例如:

mkdir -p /home/你的用户名/openclaw-output 

然后编辑配置文件:

nano ~/.openclaw/openclaw.json 

把工作区显式设为:

{ “agents”: {

"defaults": { "workspace": "/home/你的用户名/openclaw-output" } 

} }

如果你的配置还是旧结构,也可能保留 agent.workspace,但以当前官方配置示例来看,建议优先使用 agents.defaults.workspace

然后执行健康检查:

openclaw doctor 

OpenClaw 官方说明 openclaw doctor 会做配置规范化、健康检查、额外工作区检测、沙箱镜像修复等,这一步非常值得跑。

接着在 agent 提示词里改成这种风格:

请把文件保存到当前 workspace 下,文件名为 demo.py,不要使用绝对路径。 

而不是:

请保存到 /home/xxx/yyy/zzz/demo.py 

为什么“只用相对路径”很重要:

  • 你把 workspace 固定住后,相对路径几乎不会跑偏
  • agent 不再需要自己推断“当前主机上哪个绝对路径才是真实落点”
  • 你也避免了 /home/…/mnt/c/… 混用带来的混乱

验证方法:

pwd ls -la /home/你的用户名/openclaw-output 

再让 agent 创建一个测试文件:

请在当前 workspace 创建 test-write.txt,写入 hello 

然后检查:

cat /home/你的用户名/openclaw-output/test-write.txt 

如果这一步成功,说明OpenClaw 本身能写,之前的问题主要是路径/沙箱映射,而不是文件系统坏了。

🟢方案 A 的加强版:直接关闭沙箱,先把“能稳定写宿主机文件”这件事跑通

如果你当前目标是“先能写出来再说”,那最直接的方式就是:临时关闭沙箱

官方文档说明:

  • sandbox.mode 可设为 “off” / “non-main” / “all”
  • 如果关闭沙箱,工具就在主机上运行
  • openclaw sandbox explain 可以检查当前实际生效的沙箱模式和工作区访问权限。

你可以在配置里先改成:

{ “agents”: {

"defaults": { "workspace": "/home/你的用户名/openclaw-output", "sandbox": { "mode": "off" } } 

} }

然后重启 gateway / 服务,再做测试。

这个方案的意义:

  • 不是最终最安全方案
  • 但非常适合做“问题切分”
  • 如果一关沙箱就完全正常,那么问题 90% 就锁定在沙箱映射层,而不是 OpenClaw 写文件 API、本地权限、root 权限这些层面

你现在的现象“偶尔成功,大多数失败”,从经验上看,和 mode: “non-main” 的默认行为真的非常像。因为官方明确写了:默认是非主会话进沙箱

🟡方案 B:保留沙箱,但把宿主机目标目录以读写方式挂载进去

如果你既想保留 OpenClaw 的隔离能力,又想让 agent 最终能写到你指定目录,那么正确做法不是一味 chmod,而是:

  1. 让沙箱能看到宿主机目录
  2. 给这个目录明确的 rw 映射
  3. 让 agent 写映射后的容器路径

OpenClaw 官方支持 agents.defaults.sandbox.docker.binds,格式是:

host:container:mode 

例如:

{ “agents”: {

"defaults": { "sandbox": { "mode": "all", "workspaceAccess": "none", "docker": { "binds": [ "/home/你的用户名/openclaw-output:/data/output:rw" ] } } } 

} }

这个配置方式是官方文档明确支持的。

然后你要求 agent 写到:

/data/output/demo.py 

这样 agent 在沙箱里写 /data/output/demo.py,实际上就会落到宿主机:

/home/你的用户名/openclaw-output/demo.py 

这个方案适合谁:

  • 你想保留安全隔离
  • 你能接受 agent 使用容器内路径
  • 你希望“沙箱”和“宿主机持久化目录”同时存在

注意点:

  • 这不是普通 Linux chmod 能替代的;这是“路径映射”问题
  • 如果你改了沙箱配置,官方建议执行 openclaw sandbox recreate –all,让旧容器按新配置重新创建,因为旧容器会继续沿用旧设置。

所以完整流程是:

nano ~/.openclaw/openclaw.json openclaw sandbox explain openclaw sandbox recreate –all –force openclaw doctor 

然后再测试。

🟡方案 C:保留沙箱,并直接把工作区访问设为 rw

官方文档明确说明:

  • workspaceAccess: “none”:默认,只看到沙箱工作区
  • workspaceAccess: “ro”:只读挂载宿主工作区,且禁用写/edit/apply_patch
  • workspaceAccess: “rw”:以读写方式在 /workspace 挂载智能体工作区。

所以,如果你的目标就是“agent 在沙箱里也能写到宿主工作区”,那你可以这么配:

{ “agents”: {

"defaults": { "workspace": "/home/你的用户名/openclaw-output", "sandbox": { "mode": "all", "workspaceAccess": "rw" } } 

} }

然后要求 agent 只往 /workspace 下写,例如:

请把文件保存到 /workspace/test.py 

或直接说:

请在当前 workspace 创建 test.py 

这个方案和方案 B 的区别:

  • 方案 B 是把任意目录显式挂进去,更灵活
  • 方案 C 是把“OpenClaw 工作区”本身映射成可读写,更自然
  • 如果你的目标目录本来就应该是 agent 的主要输出目录,那 C 比 B 更干净

但注意:
如果你修改了 workspaceAccess旧沙箱容器不会自动立即吃到新配置。官方明确建议在配置变化后执行 openclaw sandbox recreate

🟡方案 D:先定位“文件到底写到了哪里”,再决定是否改架构

如果你暂时不想大改配置,我建议先做一次定位式排查。这一步能把“猜测”变成“证据”。

第一步:看当前实际生效的沙箱配置
openclaw sandbox explain 

官方文档说明,这个命令会告诉你生效的:

  • sandbox mode
  • scope
  • workspaceAccess
  • 工具策略
  • 对应修复配置键位。

你重点看这几个值:

  • mode 是否为 non-mainall
  • workspaceAccess 是否为 none
  • 当前 session 是否在 sandbox 中执行
第二步:看有没有旧沙箱容器还在跑
openclaw sandbox list –json 

官方说明这个命令会列出容器名、状态、创建时间、关联会话/agent 等。

第三步:检查是否存在多个工作区
ls -la ~ ls -la ~/.openclaw ls -la ~/.openclaw/workspace ls -la /openclaw 

因为官方明确警告:旧安装可能有 /openclaw,多工作区会导致状态漂移。

第四步:跑一次 doctor
openclaw doctor –deep 

官方说明它会检查额外工作区、沙箱问题、服务问题、健康状态、配置规范化等。

第五步:做最小测试

让 agent 执行一条非常简单的请求:

请在当前 workspace 创建文件 _openclaw_probe.txt,内容为 。 

然后你同时检查这几个目录:

find ~/.openclaw -name “_openclaw_probe.txt” 2>/dev/null find ~ -name “_openclaw_probe.txt” 2>/dev/null 

如果你能在 /.openclaw/sandboxes/…/.openclaw/workspace/… 找到它,而不是你预期的目录,那就彻底坐实了:不是没写成功,而是写到了你没看的地方。

🔴方案 E:继续用绝对路径 + chmod/root 死磕

这个方案我不推荐。

原因不是因为它完全没用,而是因为它解决不了你这个问题的主矛盾。你当前主矛盾不是“系统有没有权限”,而是:

  • 这次执行到底在宿主机还是沙箱里?
  • 当前活动 workspace 到底是哪一个?
  • 目标绝对路径在 agent 的执行上下文里是不是同一个真实路径?
  • 是否有 bind mount / workspaceAccess / remote workspace 同步问题?

在这些没搞清楚之前,继续反复:

  • chmod -R 777
  • sudo
  • root 启动
  • 改缓存同步

通常只会把问题越搞越难排查。

✅️问题延伸

这里我把几个你后面非常可能踩到的坑,提前给你讲透。

1)“有时候成功”的真正技术解释:很可能是会话级别差异

OpenClaw 官方写得很清楚:sandbox.mode“non-main” 是典型默认值,非主会话会进沙箱

这意味着:

  • 你在某个“主会话”里测试时,文件可能真的写到了宿主机
  • 你在另一个“agent 会话 / group / channel / side session”里测试时,文件可能写进了沙箱
  • 于是你肉眼感知就是:“同样一句话,有时候能写出来,有时候写不出来”

这不是随机,而是执行上下文不同

2)如果你用的是 /mnt/c/Users/…,问题会更复杂

微软官方文档说明,WSL 访问 Windows 文件系统时,权限语义来自 Windows 权限或 metadata,而 metadata 默认并未开启。

所以如果你目标路径是:

/mnt/c/Users/你的Windows用户名/Desktop/xxx 

那我建议你优先这样做:

  • 优先把 OpenClaw 输出目录设在 /home/你的WSL用户名/…
  • 真要落到 Windows 目录,就用脚本或同步步骤再复制过去
  • 不要让 agent 的第一落点直接就是 /mnt/c/…

这会显著减少:

  • DrvFS 权限歧义
  • 文件锁
  • Windows ACL 干扰
  • 路径大小写和字符行为差异

如果你必须写 Windows 盘,再考虑 wsl.conf 的 metadata 配置,但这不是你当前问题的第一解。因为你当前更像是OpenClaw 执行环境偏移,不是单纯 DrvFS 权限问题。

3)如果你未来换成 SSH/OpenShell 后端,要特别注意“不会自动回写本地”

所以未来如果你升级或切换后端,可能会出现一种更隐蔽的问题:

  • agent 真写成功了
  • 但你查看本地目录,啥都没有
  • 因为文件根本在 remote workspace

这和你当前症状的逻辑是一致的,所以你现在把“工作区是唯一真相源”这套思路建立起来,以后会少踩很多坑。

4)多工作区是个非常容易忽视的坑

旧目录 /openclaw 和当前 /.openclaw/workspace 并存时,你会出现这些诡异情况:

  • 配置看着是新的,文件却写进旧目录
  • agent 记忆、会话、技能行为和你预期不一致
  • 你明明“看了目录”,却就是找不到

官方已经明确提醒:只保留一个活动工作区。

✅️问题预测

如果你现在不改,后面大概率会继续出现这些问题:

预测 1:文件写入“成功率不稳定”

尤其在:

  • 主会话 / 非主会话切换
  • agent 不同身份
  • 旧容器没 recreate
  • 配置改了但容器还在复用旧状态

官方文档明确说旧容器会继续沿用旧设置,需要 openclaw sandbox recreate

预测 2:你会误判为“模型胡说八道”

实际上经常不是模型乱说,而是:

  • 它在沙箱里确实写成功
  • 或写到了另一个 workspace
  • 或在 remote workspace 成功,但没同步回来
预测 3:后面会出现“读得到旧文件、写不到新文件”的错觉

因为:

  • host 目录和 sandbox 目录内容不一致
  • 你改的是 host,agent 读的是 sandbox
  • 或相反

这种问题在配置调整后但未 recreate sandbox 时尤其常见。

预测 4:如果继续向 /mnt/c/… 直写,会混入 Windows ACL 问题

到那时你会遇到:

  • 某些目录能写,某些目录不能
  • chmod 看似生效,实际无效
  • Windows 侧看到了文件,但 WSL 侧权限表现诡异
  • 或 WSL 能看见,Windows 进程锁住后写入异常

这些都是 WSL 跨 Windows 文件系统的常见复杂点。

✅️小结

我给你一个直接结论版:

你这个问题,大概率不是“Ubuntu 权限不够”,而是 OpenClaw 的“沙箱执行 + 工作区路径 + 目录映射”问题。
尤其是你提到的“有时候成功,有时候失败”,非常像 OpenClaw 默认 sandbox.mode: “non-main” 导致的不同会话运行在不同文件系统上下文里。同时,workspaceAccess 默认 “none”,这会让工具写进沙箱工作区而不是宿主机目录。再叠加多工作区或 /mnt/c/… 路径,就会出现“agent 说成功但宿主机没文件”的典型现象。

我建议你按下面优先级落地:

第一优先级(最推荐)

  1. agents.defaults.workspace 显式指到 /home/你的用户名/openclaw-output
  2. 让 agent 只写相对路径
  3. 暂时把 sandbox.mode 设成 “off”,验证宿主机写入彻底正常
  4. 正常后,再决定是否恢复沙箱

第二优先级(想保留沙箱时)

  1. workspaceAccess: “rw”


  2. docker.binds 把宿主机输出目录挂进沙箱
  3. 改完后执行 openclaw sandbox recreate –all –force

第三优先级(排查证据链)

  1. openclaw sandbox explain
  2. openclaw sandbox list –json
  3. openclaw doctor –deep
  4. find ~/.openclaw -name 测试文件名

希望以上分析与解决思路,能为你当前的问题提供一些有效线索或直接可用的操作路径

若你按文中步骤执行后仍未解决:

  • 不必焦虑或抱怨,这很常见——复杂问题往往由多重因素叠加引起;
  • 欢迎你将最新报错信息、关键代码片段、环境说明等补充到评论区;
  • 我会在力所能及的范围内,结合大家的反馈一起帮你继续定位 👀

💡 如果你有更优或更通用的解法:

  • 非常欢迎在评论区分享你的实践经验或改进方案;
  • 你的这份补充,可能正好帮到更多正在被类似问题困扰的同学;
  • 正所谓「赠人玫瑰,手有余香」,也算是为技术社区持续注入正向循环

  文中部分问题来自本人项目实践,部分来自读者反馈与公开社区案例,也有少量经由全网社区与智能问答平台整理而来。

  若你尝试后仍没完全解决问题,还请多一点理解、少一点苛责——技术问题本就复杂多变,没有任何人能给出对所有场景都 100% 套用的方案。

  如果你已经找到更适合自己项目现场的做法,非常建议你沉淀成文档或教程,这不仅是对他人的帮助,更是对自己认知的再升级。

  如果你还在持续查 Bug、找方案,可以顺便逛逛我专门整理的 Bug 专栏👉《全栈 Bug 调优(实战版)》👈️

这里收录的都是在真实场景中踩过的坑,希望能帮你少走弯路,节省更多宝贵时间。

✍️ 如果这篇文章对你有一点点帮助:

  • 欢迎给 bug菌 来个一键三连:关注 + 点赞 + 收藏
  • 你的支持,是我持续输出高质量实战内容的最大动力。

同时也欢迎关注我的硬核公众号 「猿圈奇妙屋」:

获取第一时间更新的技术干货、BAT 等互联网公司最新面试真题、4000G+ 技术 PDF 电子书、简历 / PPT 模板、技术文章 Markdown 模板等资料,通通免费领取
你能想到的绝大部分学习资料,我都尽量帮你准备齐全,剩下的只需要你愿意迈出那一步来拿。

我是 bug菌:

  • 热活跃于 CSDN | 掘金 | InfoQ | 51CTO | 华为云 | 阿里云 | 腾讯云 等技术社区;
  • CSDN 博客之星 Top30、华为云多年度十佳博主/卓越贡献者、掘金多年度人气作者 Top40;
  • 掘金、InfoQ、51CTO 等平台签约及优质作者;
  • 全网粉丝累计 30w+

更多高质量技术内容及成长资料,可查看这个合集入口 👉 点击查看 👈️

硬核技术公众号 「猿圈奇妙屋」 期待你的加入,一起进阶、一起打怪升级。

- End -

小讯
上一篇 2026-04-20 08:42
下一篇 2026-04-20 08:40

相关推荐

版权声明:本文内容由互联网用户自发贡献,该文观点仅代表作者本人。本站仅提供信息存储空间服务,不拥有所有权,不承担相关法律责任。如发现本站有涉嫌侵权/违法违规的内容,请联系我们,一经查实,本站将立刻删除。
如需转载请保留出处:https://51itzy.com/kjqy/270996.html