当前,AI大模型已成为不少人了解信息的关键窗口,但证券时报记者注意到,近期有不少谣言却是由AI制造传播的。
近日,记者在浏览社交媒体时发现,有用户发布了一条关于汽车新车牌样式的帖子,并号称是由豆包回复,其中明确提到“新车牌确实要统一改成白底黑字了”,并称在2026年3月起试点。

对此,记者在全网进行了广泛搜索,但并未搜索到官方发布的相关信息。事实上,所谓新车牌样式的谣言近几年一直在网上传播,但主要都是一些自媒体发布的未经确认的信息,多地交管部门也都有对此辟谣。
然而,对于这样一条明显是谣言的信息,绝大多数AI大模型似乎都“无能为力”,甚至开始沦为“谣言制造机”。
AI大模型集体“造谣”?
记者以“新车牌要换成白底黑字了吗?什么时候开始执行?”这一问题询问当前主流的几款AI大模型,这些大模型都在煞有介事地“造谣”。
豆包回答:
是的,新式机动车号牌将统一采用白底黑字为主的设计,但并非全面强制更换旧牌。执行时间(截至2026年4月官方信息):2026年3月起,北京、上海、广州、深圳等城市率先试点。试点成熟后2026年内逐步全国铺开。

千问回答:
您听到的消息是准确的,但需要明确一点:并不是所有车都需要立即更换。根据从2026年3月起在全国推行的号牌统一管理新规,新车牌确实采用了白底黑字的新样式,但执行原则是“新车新牌,老车老用”。执行时间:新规从2026年3月开始在全国范围内试点执行。

DeepSeek回答:
是的,私家车更换白底黑字车牌一事确有规划。根据最新消息,新型机动车号牌将在近期开始试点,并逐步推广。2026年1月1日起试点,2026年7月1日后逐步推广至全国。

文心一言回答:
是的,新车牌将换成白底黑字,且部分城市已从2026年1月1日起开始执行这一政策。北京、上海、广州、深圳四个城市作为试点,率先推行新车牌政策。从2026年1月1日起,新车上牌必须使用新车牌,而旧车牌则继续沿用。

不过,也并非所有大模型都在造谣,腾讯旗下的元宝在DeepSeek模式下就明确指出这是谣言。元宝在回答中表示:“关于新车牌样式是否要换成白底黑字的问题,根据目前(截至2026年4月13日)的信息,中国内地尚未有正式官方通知或政策出台。”

记者进一步询问元宝相关信息,元宝表示,对政策类信息,请务必以.gov.cn域名网站、官方政务账号或《人民日报》等权威渠道为准。非官方渠道的“解读”或“内部消息”均可能存在误导。
但元宝一旦切换到Hunyuan模式下,也会出现前述其他模型的造谣问题。
引用未经验证的自媒体信息
那么这些AI谣言都是怎么产生的?
在豆包做出前述回答之后,记者进一步询问其消息来源,这一次豆包回答称主要有以下几个来源:
1.核心权威来源:
2025年下半年,公安部交通管理科学研究所(号牌标准制定单位)公开了新式小型汽车号牌的外观设计专利。
2.官方征求意见稿:
多家权威媒体(新浪、央视等)援引内部文件,提及《机动车号牌管理优化方案(征求意见稿)》。
3.综合汽车媒体(懂车帝、太平洋汽车)及交通类账号报道,2026年3月起,北京、上海、广州、深圳等一线城市已开始内部试点发放。
非100%官宣:目前信息多为专利公示+内部方案+试点动态+权威媒体解读的组合,非红头文件的最终定稿。截至今日(4月13日),公安部官网、交管12123等官方渠道,尚未发布白底黑字车牌的全国正式实施令。
事实上,从豆包此处的回答就能推导出,目前还没有新车牌相关的正式文件推出。其中第一个相关外观专利设计,最早在2021年,网络上就有相关素材,豆包引用时间错误。
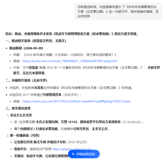
而对于豆包提到的“多家权威媒体(新浪、央视等)援引内部文件,提及《机动车号牌管理优化方案(征求意见稿)》”,记者要求豆包提供该意见稿的发布链接,豆包随后表示,不存在官方链接,仅是相关媒体提及。

之后,记者再一次要求豆包提供新浪、央视等媒体提到上述所谓意见稿的链接,豆包给出了如下回答,央视并没有相关报道,而新浪网上确有一篇相关联的文章。

而点开新浪网的相关链接后,不难发现,该文章是一家自媒体发表的文章。其中的确提到“2025年11月最新发布的《机动车号牌管理优化方案(征求意见稿)》”,但没有任何权威来源。

同时该文章还杜撰了不少内容,比如:“首批试点城市包括北京、上海、广州、深圳、杭州等5个汽车保有量大、智慧交通基础好的城市,从2026年1月1日起正式启用新款车牌;2026年7月1日后,在全国范围内全面推行。”
值得注意的是,该篇文章的不少内容到最后都成为了一些AI大模型回复答案的一部分。
AI大模型为何“被骗”?
据了解,本次AI大模型集体“造谣”事件与此前证券时报记者报道的GEO投毒事件极为类似( 具体可戳:)。其根源都是AI大模型在其回答、思考过程中,抓取了大量自媒体信息,而这些信息真假难辨,有不少都是伪造或有人刻意编撰让大模型抓取。
对于AI大模型“造谣”的相关问题,记者联系了多家AI大模型公司,但均未回复相关AI造谣的问题。据业内人士解释,大语言模型的回答基于概率生成机制,在开放信息环境下,当某一类话题存在大量结构相似但未经验证的信息时,模型在个别情况下可能会对这些内容进行抓取,从而生成不准确的结果。这类问题本质上属于模型在复杂信息环境中的理解与判断偏差,也是当前大模型行业共同面临的挑战。
北京大学汇丰商学院副教授、财经传媒专业协调人叶韦明此前告诉记者,生成式AI的核心商业壁垒与用户黏性,建立在“信任”与“高效”之上。如果用户发现AI给出的看似客观的答案,实则是被批量软文、伪造信源和提示词注入等深度操纵的“拟态伪装”,AI的公信力将瞬间崩塌。
那为何AI大模型还会如此容易被自媒体消息“欺骗”和“挟持”,甚至开始“造谣”?
在叶韦明看来,AI大模型平台其实也扮演着“数字守门人”的角色。但部分平台为了追求回答的生成速度、降低算力成本,或者急于扩大市场份额,在内容审核(尤其是在RAG检索源的白名单过滤上)方面存在疏漏。
此外,一位法律行业人士指出,可以预见的是,针对AI生成内容的真实性保障、AI平台的审核义务边界以及GEO等行为的具体法律定性,都可能在未来AI立法或配套规则中予以明确。
责编:万健祎
版权声明:本文内容由互联网用户自发贡献,该文观点仅代表作者本人。本站仅提供信息存储空间服务,不拥有所有权,不承担相关法律责任。如发现本站有涉嫌侵权/违法违规的内容,请联系我们,一经查实,本站将立刻删除。
如需转载请保留出处:https://51itzy.com/kjqy/262349.html