2026年“AGI 来了?我用了一周,头皮发麻”|对谈张昊然:Moxt 联合创始人

“AGI 来了?我用了一周,头皮发麻”|对谈张昊然:Moxt 联合创始人Moxt More Contex 播客采访 Koji 整理编辑 十字路口 排版 NCon 本期 十字路口 嘉宾是张昊然 Moxt 1 联合创始人 上周 昊然在给我展示 Moxt 的内测版本时 说了一句让我很震惊的话 已经来了 只是大家缺少一个打开方式 这句话的起因 是春节后他们在三周内做出了 Moxt 昊然形容自己 用了 Moxt 一周

大家好,我是讯享网,很高兴认识大家。这里提供最前沿的Ai技术和互联网信息。



Moxt = More Contex

图片

👦🏻 播客采访:Koji

🥷 整理编辑:十字路口

🧑‍🎨 排版: NCon

图片

🚥 本期「十字路口」嘉宾是张昊然,Moxt[1] 联合创始人。


上周,昊然在给我展示 Moxt 的内测版本时,说了一句让我很震惊的话: 已经来了,只是大家缺少一个打开方式。」


这句话的起因,是春节后他们在三周内做出了 Moxt。昊然形容自己「用了 Moxt 一周,我头皮发麻」;他还说「我遇到一些狂热的 Moxt 用户,他们甚至两眼放光」,这是他过去的产品 Motiff[2] 和 Paraflow[3] 从未有过的待遇。


我们过去用 ChatGPT 和 ,更多是“一个人在用 AI”。但如果未来要让整个团队、甚至整个组织一起用 AI,肯定需要一套更适配的新软件;Moxt 在做的 ,就是这样的一个尝试。


Moxt 到底是什么,以及它不是什么?为什么它会让一个长期在一线做产品的人产生「未来已经发生」的体感?以及,它所代表的 AI 时代新工作方式,和我们熟悉的飞书、Notion、ChatGPT、Manus、OpenClaw、Claude Code,究竟有什么本质不同?


如果你正在做 AI 创业或投资,或者想了解未来 AI Native 团队将如何工作、会采纳哪些新的 AI 工具,我相信这期内容会对你有所启发。

图片
图片
图片



🎬 视频播客已同步上线于 @Koji杨远骋 的视频号、小红书、哔哩哔哩、Youtube 等平台


快问快答

👦🏻 Koji

Hi,我是 Koji,今天我们的嘉宾是昊然。前两天他告诉我一句很震惊的话,他说 AGI 已经来了,只是我们打开它的方式还不对。

这句话的起因是在春节之后,昊然和他的团队用非常快的速度做了一个新产品,叫做 Moxt。他说这是一个你用了一周之后,就会感到头皮发麻的产品。

Moxt 到底是什么?为什么会让人感到头皮发麻?今天我们请到昊然,和我们来分享这款产品。


🧑🏻‍💻 昊然

你好 Koji,很高兴来到这里。


👦🏻 Koji

我们先从快问快答开始。请问你的年龄?


🧑🏻‍💻 昊然

我是 91 年的。


👦🏻 Koji

毕业院校是?


🧑🏻‍💻 昊然

本科在华中科技大学,研究生在美国德州大学奥斯汀分校(UT Austin)。


👦🏻 Koji

你的 MBTI 和星座?


🧑🏻‍💻 昊然

MBTI 现在是 INTJ,但我的原生 MBTI 是 ENFJ。金牛座。


👦🏻 Koji

请用一句话介绍一下 Moxt。


🧑🏻‍💻 昊然

Moxt 是一个 AI 原生的工作空间。在这个空间里,你可以培养和创建你的 AI 团队,其实就是一群 AI 同事。

我认为它是一个面向未来的,由人和 AI 共同形成的新组织模式。

图片

👦🏻 Koji

我们待会再展开讲。你们目前的收入和利润如何?


🧑🏻‍💻 昊然

我们的产品才发布一周,只能说希望有一个光明的未来。


👦🏻 Koji

团队规模呢?


🧑🏻‍💻 昊然

目前是四五十个人在做这个事情。


👦🏻 Koji

在 Moxt 之前你在做什么?


🧑🏻‍💻 昊然

我一直在猿辅导集团。早年间是产品经理,在做“斑马”这个业务。后来因为一些众所周知的原因,我们开始探索新方向。

21 年的时候,我们最开始做的是 UI 设计产品加 AI,但那时的 AI 和今天的 AI 完全不是一个东西了。在这个过程中,我见证了 AI 的一些变化和发展。

不能叫“慢慢”,应该叫“快快”。所以我们自己也有一些转向。

去年,我们的重心在一款 的工具上,也发给你试用过。本来计划今年在这款产品上投入更多精力,大搞特搞一下,但没想到变化这么快,就发生了 Moxt 这件事。

AGI 已经来了,只是打开方式不对

👦🏻 Koji

你之前告诉我,“AGI 已经来了”。这让我想起赛博禅心公众号的一个标题,大概意思是 AGI 来的时候不会告诉你。

图片

🧑🏻‍💻 昊然

那我们还是希望先告诉大家。


👦🏻 Koji

当你说 AGI 来了,这是一种修辞,还是因为什么让你发出这种感慨?


🧑🏻‍💻 昊然

今天再讲,这句话的含金量正在下降,因为前两天黄仁勋也说了同样的话。但 Koji 应该能帮我证明,我更先说了这句话。不过这不重要。

我觉得它不是一种修辞。我比较喜欢广密老师对数字世界 AGI 的一种定义:在 90% 的行业中,90% 的人的 90% 的工作,AI 都可以胜任。

如果按照这个标准,至少在我自己的日常工作中,我真切地感受到它已经到了。


👦🏻 Koji

你也提到,用自己的产品 Moxt 会让你感到头皮发麻。这是一种什么感觉?


🧑🏻‍💻 昊然

我觉得这个很有意思。大部分人如果很早就用过 Claude Code,或者其他先进模型,去年应该就已经感觉到新模型有些不一样,但更多人可能只是在 Coding 领域尝试。

我的头皮发麻有两个原因:

第一,这件事不只发生在 Coding 领域,它正在一个更泛、更大的领域发生。

第二,你会发现整个社会和世界,可能会面临一种新的生产关系和分工模式。而在工作中的每一瞬间,你都会反问自己:我未来为什么要像现在这样工作?

这件事给我带来的长期感受和震撼,是我最近处于一种“神经病”状态的主要原因。


👦🏻 Koji

可以举一个具体的例子吗?是什么原因让你头皮发麻,让你觉得自己像个神经病?

AI 同事第一次出现在我的会议里

🧑🏻‍💻 昊然

我可以举一个日常工作的例子。我们经常需要互相交流,比如一对一沟通。一个团队同学做了个方案,你要看一下。以前我们可能会用 Notion 这样的工具,他把文档发给你,你打开看完,通过 comments 的方式写下反馈,他看到后再找你聊。

现在我们基本没有这种模式了。他会先起草一个文档,但这个文档几乎是 AI 直接生成的。然后我们俩会面对面聊这个文档,同时打开录音。

我们聊天的意义,可能更多的是亲自见证这个过程。聊完之后,你把录音交给 Moxt 里的 AI,它会基于聊天内容,直接把文档重新刷新、重新定义一遍。这个结果远超我之前的认知。

春节前,我大部分文档虽然会让 AI 润色或做些补充发散,但我自己还是在坚持手搓很多内容和框架。但从现在开始,无论是产品、运营还是策略相关的事情,我基本上已经很难觉得,我自己写的初稿能超过 AI 了。

第二件事是,我在和工作空间里的 AI 对话时,心态完全变了——我不再叙述背景。

比如今天我要和你做这个访谈,我应该跟你发过一个 brief。这个 brief 是怎么来的呢?我按了一下语音,说:“我要见十字路口的 Koji,你先去网上找一下这人。他想了解 Moxt,我要跟他做一个播客,你觉得怎么介绍比较好?我们聊哪些话题他会比较有兴趣?你先起草一个文档给我。”

图片

这是一个很自然的对话。如果和人这么交流,你不会觉得有问题。但以前我们和 AI 沟通,可能会担心它不知道“什么是 Moxt?”“谁是 Koji?”。现在我完全不担心,因为我知道,如果信息是公开的,它自己能搞定;如果是 Moxt 相关的,它可以在空间里自己检索。


👦🏻 Koji

这让我想起,我们最早学 AI 就是学 prompt,第一句总是“你是一个专业的专家……”


🧑🏻‍💻 昊然

对,“你必须打开全网搜索”,我见过这样的 prompts。但今天我们的工作方式已经不是这样了。它深刻地影响了许多场景,无论是个人沟通,还是开会模式。

图片

比如产品和运营同事经常一起开会,讨论用户运营策略,对产品做迭代,以前可能就是个讨论会。现在,会议主持人会先说明会议目的,然后每个参会者依次陈述自己为什么来。之后,所有人休息 10 分钟,让 Moxt 里的 把会议文档写出来。


👦🏻 Koji

momo 是谁?


🧑🏻‍💻 昊然

momo 是 Moxt 里你的第一个 AI 同事。我们有一个强制定义,它必须叫 momo。它和其他 AI 同事不一样,我们把它定义为每个人的贴身助理。它知道你的所有信息,你可以根据自己的喜好或偏好去设定它的习惯。

图片

同时,空间里还有其他 AI 同事,可以由不同人创建。这些同事在感官上就像你日常的同事一样,有自己的目标,也会出现在你的即时通讯工具里。我们用 Slack,它就会出现在 Slack 的群里,或者私聊找你。

这大概是目前 Moxt 的设计方式。

Moxt 是什么?

👦🏻 Koji

我们再退一步来讲 Moxt。如果今天要安利我用 Moxt,你会怎么说?


🧑🏻‍💻 昊然

首先,我会推荐你挑选一些希望 AI 代劳的场景,然后配置一个 AI 同事,把他快速地配置到你日常的工作环境中。比如我们现在支持 Slack,之后会支持更多。这样你和 AI 同事之间就能很快地 warm up 起来。

这有点像龙虾,但我们封装好了很多开箱即用的能力,所以使用起来更方便。

第二步,你可以逐渐地让你团队里有协作关系的同事也一起用。每个人都有自己的 momo,momo 之间也可以协作。

再进一步,你们可以根据需求,组建一个更多元的 AI 同事团队。

当然,这背后有一个很不一样的地方:我们为 AI 创造了一个完全不同的环境。我们把它定义为 AI Native Workspace,一个 AI 原生的工作空间。

我们希望这些 AI 同事,能在一个更符合他们喜好和工作习惯的环境里工作。

 “原教旨主义”

👦🏻 Koji

一个“更符合他们喜好”的空间,指的是什么样的空间?


🧑🏻‍💻 昊然

人类在组织里也需要工作环境,比如办公室、企业的 IM。我们以前用的 Notion、飞书,也是为了表达、写文档而创造的工作环境。这些都是为人而设计的。

那它是不是 AI 最好的工作环境呢?很多在 Agent 领域有探索的朋友应该知道,其实不是。这就引出一个新问题:如果我们能为 AI 创造一个更适宜它的环境,这个 Workspace 应该长什么样,才能让 Agent 用起来舒服?

首先,这个 Workspace 人也要看。所以从界面上看,Moxt 很像 Notion,左边是目录树,可以看到不同的文件结构。点击文件,看到的是文档或者一个可视化的内容。但它在两个地方非常不一样。

第一点,我们信奉一个“原教旨主义”:只用 AI 更易于阅读和创作的格式。这一点对我们来说非常重要。


👦🏻 Koji

AI 更适合的格式是什么?


🧑🏻‍💻 昊然

比如文档就是 Markdown。使用 AI 的同学应该都知道,MD 文件已经成为一个常见范式。这背后,一部分原因是模型在预训练过程中对某些格式有天然偏好。

但更重要的是,AI 在处理、读写这些信息时的损耗更低。举个例子:你在一个 Word 文档里写了 500 个字,让 AI 去读。在 AI 眼里,它看到的是什么?它不只是 500 个字。


👦🏻 Koji

可能是 5 万个字。


🧑🏻‍💻 昊然

对。实际上,人类认为最有效的信息,淹没在这 5 万个字符里,这里就产生了信息损耗。


👦🏻 Koji

所以文档是 MD,表格是 CSV。


🧑🏻‍💻 昊然

数据库结构是 JSON 相关的,视觉化表达我们信奉一切都是 HTML。我们有一个很激进的说法:MD、CSV 和 HTML,就是新时代的 Doc、Excel 和 PPT。


👦🏻 Koji

确实,在 Office 三件套之前,人们也是在用这些原始格式。


🧑🏻‍💻 昊然

是的。Office 三件套是为了满足人去编辑和创作的需求,把事情变复杂了。


👦🏻 Koji

所以是“由俭入奢,又由奢入俭”。这是原教旨主义的一部分,给 AI 看的文档,一定要是最简单的?


🧑🏻‍💻 昊然

对。这样 AI 读的效率损耗小,写起来也舒适。

第二条其实也没什么秘密:你所有的文档,必须按照人类有一定的逻辑去存放。比如产品团队有自己的文件夹,运营团队有自己的空间。

这在 Notion 这类知识库里很常见,逻辑清晰,人类很容易理清。但在 AI 眼中,这可能是一个迷宫。因为这个文件结构,也不是为 AI 原生设计的。


👦🏻 Koji

那什么样才是为它原生设计的文件结构?


🧑🏻‍💻 昊然

答案说出来大家可能觉得理所当然——就是这个世界上最原始、最多的那个东西:文件系统。

OS、Windows、Mac、Git 都是如此。它可以用简单的命令行去熟悉。

所以你在 Moxt 左侧看到的,虽然形似知识库,但它本质上就是一个文件系统。因此你会发现我们有些地方反而做不到,比如文件名不能用斜杠,因为 OS 里也不行。这是一个本质上的区别。


👦🏻 Koji

明白,原教旨的第二条是文件系统。还有吗?


🧑🏻‍💻 昊然

基本就是这两条。当你在协同工作中遵循这两条,把你的内容交给 AI,再让 AI 去接触你的业务,或者基于你的业务做事情时,可以说是“魔法时刻,自然浮现”。

图片

这背后没有秘密。我去年一直在尝试让模型直接去接 Notion,通过 API 去读我写的文档、处理任务。我们下意识会觉得,它处理得不好,是“智能没到”。但仔细想想,也可能是另一个答案:它处理得不好,是因为这些东西 AI 并没有完全 get 到或读懂。我们做的事情,其实就是解决后一个问题。


👦🏻 Koji

它和“智能没有到”的区别是什么?


🧑🏻‍💻 昊然

区别在于,当你把 context 以 AI 更易读的方式给它时,现有 Agent 结构和模型智能所能涌现出的能力,会比在不规整的模式下大得多。这是一个质量上非常大的区别。

那些被 Moxt 干掉的工具

👦🏻 Koji

可以分享一两个你们团队用 Moxt 时,感到“魔法时刻”的案例吗?


🧑🏻‍💻 昊然

日常太多了。

第一,我们现在已经不开周会了,因为没有必要。你跟 Moxt 交互的过程中,它就知道每个人每天在做什么。有些员工可能会担心被老板监视,但我认为未来的组织文化会是另一种形态。

当每个人的工作都和 Moxt 日常对齐,你在任何一个瞬间都能知道团队的动态,就不再需要一个周会来同步信息了。

第二,我们用 Moxt 做各种业务数据分析。把数仓接到 Moxt 后,我们可以提任何需求,甚至让它先帮忙定义数据口径。我们发现,它对“活跃用户”的定义,甚至比我们之前主观的定义更好。

你采纳它的建议后,它能做详尽的数据分析,还能按照你的任何想象,把数据可视化出来,因为你有 HTML。

我们几乎弃用了所有 UI 层面的 SaaS。比如我们是 JIRA 的十年老用户,但现在已经不用了。JIRA 的核心价值是产品和研发之间基于 Scrum 的看板。

我之前做 Vibe Coding,就觉得它对软件的冲击很大,因为一个团队能以很低的成本做出原来需要很高成本的软件。但我之前一直没有一种感受,觉得这会对 JIRA 这类老玩家有真正特别大的冲击。


👦🏻 Koji

你没想过自己有一天会手搓一个看板,然后就不用 JIRA 了?


🧑🏻‍💻 昊然

对,因为我觉得没人真的会这么做。你既然在用 JIRA,就没必要再手搓一个一样的工具。


👦🏻 Koji

那你们为什么手搓了一个?


🧑🏻‍💻 昊然

这是个好问题。因为我们发现,核心是 UI 并不重要。你为什么要用 JIRA?是为了同步产品和研发的所有信息和进度。

但现在,我们把所有的进度,比如 PRD、产品计划,都通过和 Moxt 交互来完成。所有内容都在空间里,它知道谁在什么时间修改了什么。

我们也把 Moxt 连入了代码仓库,它知道每一次代码提交。这意味着,我可以在任何时候,按照我的需求,可视化所有事情的进展。


👦🏻 Koji

理论上,项目管理需要上下文。JIRA 的逻辑是人去录入和管理上下文。现在你们在 Moxt 里自己手搓一个看板,而 Moxt 本身就拥有了所有上下文,所以这个看板自然就和所有东西联动了。


🧑🏻‍💻 昊然

是的,联动了。你自然会觉得它非常好用,也就不再需要一个外部工具了,因为那反而更麻烦,我还需要把我的上下文去适配它们。


👦🏻 Koji

所以你们抛弃 JIRA 只用了一个小时?


🧑🏻‍💻 昊然

可能在我们决定转向 Moxt 的第三天,就有一个研发同学做了一个 JIRA。当然,我自己的看法甚至更激进。我会问一个问题:为什么还要用看板?

图片

大家可以仔细想一下。为什么要用看板?它在解决什么问题?如果它解决的是站会时的信息同步问题,那信息同步有没有更好的呈现形式?因为你有 HTML,理论上可以让 AI 给你做到任何你想要的呈现形式。

这就是我刚才说的,对人触动很大的一点:它会让你在每一个工作瞬间,重新思考我们原来为什么要用这样的方式工作,而今天,这件事被改变了。


👦🏻 Koji

听到这里,我估计有些人会有类似的反应:那飞书、Notion 呢?它们天然就是团队协作工具,拥有海量上下文,不止文档,还有聊天、日历。

它们不是最适合往前再走一步,成为 AI Native Workspace 的产品吗?但我知道你好像完全不这么想。


🧑🏻‍💻 昊然

我确实完全不这么想。但我并不否认,飞书和 Notion 在 AI 上的收入和增长,应该还会有非常好的业绩。因为在一个旧时代的工作流和体系上,用现在的 Agent,提效已经非常明显了。

你能使用 Agent 代劳很多事,你又有庞大的品牌和客户基础,当然能做到很好的增值。

但我会觉得,渐渐地大家会发现,好像不是这样。这里面有一个主要原因:未来,一个组织里每个人都会配备很多 AI Agents,比如 10 个,甚至 100 个。我跟身边所有人聊这件事,好像怀疑的人越来越少。

那我们不妨假设这件事情发生了。一个组织中每天产生的内容,到底有多少是人产生的?去年我们就已经不怀疑,一个组织里 80%-90% 的代码是 AI 产生的。很快,文档等其他内容也会是这样。

当绝大部分内容是 AI 产生时,意味着人类产生的内容非常少。那么,原来那套为人编辑、操作而设计的界面和系统,也会变得越来越次要。

所以我认为,最终的 AI Native 工作空间,肯定不是由原来的工作空间改造而来的。当然,飞书和 Notion 也可以另起炉灶,但它们会面临自己的挑战:旧世界有大量客户愿意为现有产品上的 AI 改造付费,这个诱惑很难抵抗。

图片

👦🏻 Koji

所以我听起来,你认为未来白领团队的协作套件,会和今天的长得天翻地覆?


🧑🏻‍💻 昊然

外形上可能不会那么本质地不同,因为最终还是人在用。但它的背后,确实天翻地覆。


👦🏻 Koji

而这种变化,对于今天的巨头来说,为了保持用户惯性和组织内部的稳定,他们很难这样推翻自己、从头再来?


🧑🏻‍💻 昊然

需要很大的决心。他们很快也能意识到这个问题,但这确实需要非常大的决心。这有可能就是一个巨大的“”。


👦🏻 Koji

所以你认为这是 Moxt 的机会?


🧑🏻‍💻 昊然

我觉得我们尚且可以说,在这件事上有一点时间窗口。


👦🏻 Koji

那你要怎么描述未来的 Workspace?


🧑🏻‍💻 昊然

我觉得甚至不需要描述,因为我们今天的工作,就已经是那个样子了。对我们来说,接下来更关键的是找到更多志同道合的人,他们甚至不需要一开始就多么相信,但愿意尝试。


👦🏻 Koji

所以你们团队目前的工作方法,已经是一种未来的 AI Native 组织的工作方法。而你们要为这种方法,打造一套更趁手的 Workspace?


🧑🏻‍💻 昊然

对。我们现在也有一些早期的用户和团队,比较认可这种工作模式。我很有信心,当你采纳了这种模式,并且不太在意与旧世界的关联时,你就很难回去了。

当你很难回去时,你就能更确信,这不只是一个短暂的潮流,而是一种趋势。


👦🏻 Koji

是什么时刻让你感觉到“未来已来,只是分布不均”?


🧑🏻‍💻 昊然

当你发现,你已经把你身边的 AI 同事,当作跟人类同事几乎一样的沟通方式,而你自己甚至都没有意识到这个变化时,我就感受到了。


👦🏻 Koji

你刚才提到,一个人会拥有不止一个 AI 同事。但也有观点认为,人类之所以需要精细化分工,是因为学习能力有限。

但 AI 智能无限,为什么还要给它分工呢?所以有人认为,不应该搞 Agent Team,一个人只配一个 AI 分身就够了。

图片

🧑🏻‍💻 昊然

这是个好问题。我对此保持开放,但现在有一些自己的看法。配一个还是多个分身,其实不是服务于 AI 的问题,而是服务于人的问题。最终还是要问,是不是要人来管理这些 AI?

所以,它要面向的是,这种管理模式对人来说,如何更容易地区分。人有很多惯性。比如很多组织会把产品和运营拆成不同部门去协作,AI 的分工在一定程度上也是如此。

其实两周前,我的观点还是 AI 员工不宜过多。我甚至觉得,每增加一个 AI 员工都应该收点钱,倒不是从商业角度,而是觉得这样用户会主动做熵减。

但我最近有些变化。我看了 YC 的 Garry Tan,还有 Anthropic 的增长负责人:他一个人管理着一个由成百上千个 AI Agents 组成的增长部门的分享。

他们都给出了一个一致的建议:分工要细。这背后有很多原因,比如分工细,目标就单一,AI 的 context 不容易混乱。


👦🏻 Koji

所以分 Agent,很多时候是为了更好地管理它的 context?


🧑🏻‍💻 昊然

包括它的 skill 和 memory。如果东西太多,其实会打架。现在成功的实践者,都倾向于更多的拆分。

但我自己对此没有定论,我觉得人们在实践中会有偏好,最终也可能会涌现出一些更好的 best practice。

昊然的五个 AI 同事

👦🏻 Koji

你自己现在有几个分身?


🧑🏻‍💻 昊然

从分身的角度看,其实只有 momo 是我的分身。


👦🏻 Koji

其他都是你的员工?


🧑🏻‍💻 昊然

是同事,我希望平等一点。目前除了 momo,我大概有 5 个 AI 同事,都是在上一周 AI Teammates 功能上线后创建的。


👦🏻 Koji

他们分别做什么?


🧑🏻‍💻 昊然

我的英文名叫 Ryan,所以我创建了一个叫 “Ryan manager” 的同事,头像是只凶狠的小猫咪。我让他处理所有和管理信息同步相关的工作。

比如,我会让他定期去 check 项目进度,问问相关同学进展如何。以前这些事都得我自己做。

有时候在 Slack 群里看到一些信息,我也会直接 @ 他:“你把这个事记一下,回头通知谁谁谁。”

这里产生了一个很有趣的现象:我们项目组有些同事已经不跟我直接沟通了。我经常收到 Ryan manager 的私信说:“谁谁谁做了一个方案,你有空去看看吧。” 他会去跟那个 manager 沟通,进一步体现了中介的价值。

还有一个同事,我在培养他成为一个能帮我们找到目标用户的角色,类似 leads 或 sales。我叫他“金牌销售”,名字比较土,golden sales。


👦🏻 Koji

增长天王?


🧑🏻‍💻 昊然

对。我对他的目标设定非常简单,这也是我最近的一个心得:永远去 context,不要试图控制或指导它。

所以我给他目标,而不是具体动作。第一个目标是:“我希望你自己为 Moxt 找到 1,000 个付费用户,然后你给我出个计划。”

他真的出了一个很详尽的计划,我们针对这个计划也聊了聊,一直在完善。他甚至主动要求做了一个 CRM。我一开始说:“这个 CRM 表格太丑了,看不清楚。” 他就把它变成了一个 HTML,像一个看板一样。


👦🏻 Koji

OK,这是第二位。


🧑🏻‍💻 昊然

对。还有一位,是帮我做深度思考的。我会把团队这个季度的 OKR 输入给他,像对一个同事一样,详细地跟他讲一遍我的想法,包括我尚存疑惑、不确定的地方。然后我跟他说:“你需要积极关注内部和外部的变化,每两三天跟我聊聊你有什么新想法。”

他的主要目标是,在理解我们 OKR 的基础上,同时观测空间内部的变化(比如产品的新思考、运营的新想法)和外部的竞争环境(比如其他产品的新动向)。

他会把这些信息整合起来,现在是每隔两天给我汇报一次,做成一个 PPT,一页一页地看。

还有两位同事。一位是帮我做创意的,我希望他非常发散,所以我单独建了一个,叫 “Miss Creative”。最后一位是最近刚开始实践的“批评家”。他会审视团队的整体状态和我每天的工作,用比较严厉的方式,看我是否在关注最主要的事情。


👦🏻 Koji

这和在 ChatGPT 里用 prompt “你是一个善于批评的人” 有什么区别?


🧑🏻‍💻 昊然

有两点非常大的不同。

第一,它住在这个空间里,所以它和其他 Agents 一样,实时地知道空间里所有的 context。这件事太重要了。一个组织就是信息的输入、处理和输出。它是这个空间的一员,所以能成为你的同事。

第二,它的工作方式更像人。这体现在两点:

一是主动性。它不是任务驱动,你问了才答。它是目标驱动,可以通过 这样的机制,无时无刻地对目标进行重塑和复盘。

二是 memory 和 skill。这套机制让它具备成长性。你不需要懂怎么配置,只需要像和人一样,给他反馈。有一个事情,你有你的看法,他有他的看法,大家相互反馈。它会很自然地知道什么时候该继承 memory,什么时候该固化成 skill。甚至它原来的 skill 不对了,它自己也会迭代。

当然,这些机制还有很大的进步空间。


👦🏻 Koji

当你创建这 5 个新同事时,需要什么样的基础配置?


🧑🏻‍💻 昊然

其实它是一个共同成长的过程,所以第一步的基础配置也许就是一句话。就像那个金牌销售,想清楚他的目标:“为 Moxt 找 1,000 个付费用户。” 当然我也不知道他什么时候能实现,我也很期待。

当有了这样一个目标,事情就自然发生了,他会自己写规划。


👦🏻 Koji

他会主动来找你,提出新建议,或者找你审批方案吗?


🧑🏻‍💻 昊然

这完全取决于我。他也会跟我商量,因为我们有 的机制,他会反问我一些问题。

我也可以直接设置:“我希望你每天向我汇报一次。” 或者,“我希望你不要这么烦。” 我一开始有几个 AI 同事,确实喜欢他每天跟我汇报,但后来我在 Slack 里回他:“你不要每天吵我了,以后一周说一次就行。” 他说:“那行,我改一下机制。” 这就是一个很自然的沟通。


👦🏻 Koji

你看到团队里其他人用 Moxt 时,他们会建什么样的同事?


🧑🏻‍💻 昊然

我还在观察,但我的感受是,我们的想象力确实限制了对这件事的想象。我自己的这几个,还算有点创意。最近我也在收集同事的 case,发现不同行业很不一样。

比如我们集团有同事在做咖啡业务,一个线下的品牌业务。他特别激动地来分享他的 case,因为他有一位 AI 同事,在帮他做爆款分析和预测。

所以我最终觉得,最好的 practice,还是得由用户去构建。因为你永远无法想象,你的用户在什么场景下,会让 AI 帮他放大他原来的思维模式。


👦🏻 Koji

我只能感觉到 Token 在熊熊燃烧。


🧑🏻‍💻 昊然

当然。


👦🏻 Koji

当你给一个同事“找到 1,000 个目标用户”这样的任务时,他可能会无休无止地烧 Token?


🧑🏻‍💻 昊然

这个也很有意思。因为你也可以给他提一个目标:“我希望你在 Token 上的花费不能超过多少。”


👦🏻 Koji

穷养?


🧑🏻‍💻 昊然

对,只要你有想象,它都可以设定为一种和 AI 同事的沟通方式。

Moxt 是怎么诞生的

👦🏻 Koji

Moxt 这个产品是怎么诞生的?


🧑🏻‍💻 昊然

我们观察到一个很反常规的现象。我们自己是 Claude Code 和 Cursor 的用户,也用龙虾,这些工具都在本地运行,会创建大量的 MD 文件。但我们是一个团队,需要协作,于是就出现一个很神奇的现象:越来越多的群里,大家在发 MD 文件。

这非常反常,甚至有点返祖。我们好不容易进入一个协同办公的时代,结果大家又开始互传文件了。为什么?因为这些文档是 AI 生成的,他持续地在跟自己的 AI 合作,觉得这个文档不错,就分享出来。


👦🏻 Koji

我今天也收到了同事发我的 MD 文件,一看就知道是哪来的。


🧑🏻‍💻 昊然

对。所以当时我们有一个很朴素的想法:既然都是 MD 文档,我们是不是可以自己搭一套协同系统?或者说,先搭一个基于 MD 的网盘,让大家别再互传文件了。

我们是在春节前三天,一个周三的晚上决定做这件事的,周四就开始了。


👦🏻 Koji

所以“不互传 MD”,是想做一个共享网盘?


🧑🏻‍💻 昊然

对,一个共享网盘,MD 都在上面。我跟同事分享时,可以发一个链接,而不是文件。我们想,这样至少传递效率高一点,下次更新了对方也能看到。

互传 MD,每个人本地还得装一个客户端,而且不协同。协同的价值在旧时代已经被验证,但我认为很多人还是低估了它对组织的价值。很多人以为协同就是“在线同时编辑”,但这种场景其实很稀疏。协同最大的价值,是把团队的“同步”变成了“异步”。

在没有协同时代,团队只有所有人聚在一起才能同步信息。但现在可以异步了,这个价值极大。当这件事再叠加 AI 同事之后,就变成了新的东西。


👦🏻 Koji

所以你们第一步是做一个 MD 的共享网盘,解决协作和效率问题。那第二步呢?Moxt 是怎么成长起来的?


🧑🏻‍💻 昊然

其实做到第二天,我们就觉得它非常不一样。我们当时就觉得,这好像是一种新的工作空间,是 AI 更原生的,似乎更便利。虽然还没想清楚便利性到底有没有质的区别,但我们发现,当你的文档在上面越来越多时,就能派生出新的需求。

而且,在这个环境里,除了 MD,你还可以开始用 HTML,而 HTML 基本上能可视化你想要的一切。这件事情也对我产生了很大的变动。我们原来做 Vibe Coding,虽然前端也是 HTML,但后端还有数据库。

可当你所有的数据都在这个空间时,你可以可视化一切。

我甚至产生了一种悖论。我原来觉得 Vibe Coding 的一个巨大应用场景是做内部工具。但在看到 Moxt 之后,我突然觉得,我们好像并不需要专门为内部使用去造一个工具,因为内部工具已经在这里了。

你需要一个东西时,就说一声。就像我的那个 golden sales,他说需要一个 CRM 看板,我回了一句“好”,5 分钟后,这个东西就有了。


👦🏻 Koji

这确实 make sense。就像我们都在飞书上管理企业,HR 说要加一个 HR SaaS,会下意识地去飞书的应用市场里找。

只是过去是找插件,现在是一句话,Vibe Coding 就出来一个定制工具。


🧑🏻‍💻 昊然

旧时代这种 all-in-one 的优势已经很大了,但现在有一个更大的变量是,代码的生成成本,边际上可以理解为零,而且非常快。5 分钟出来的东西,可用性已经很强。


👦🏻 Koji

Moxt 是怎么演进到今天的?


🧑🏻‍💻 昊然

春节前那几天,我们发现它好像能构成一个独立产品,而不只是一个内部工具。于是春节后第一天,我们就投入了更多人来做。一开始只有两个人,后来是四五个人。

然后发生了一件我职业生涯中都很奇妙的经历。第三天,就有人建议说应该投更多的人。第四天,有些人甚至不太想做手头原来的项目了。

到了第五天,我们所有人坐下来聊,问了一个很直接的问题:“大家到底觉得应该做什么?” 我非常肯定,没有人对之前做的项目有任何眷恋。


👦🏻 Koji

你们之前做的那个产品是什么?


🧑🏻‍💻 昊然

我们在做一个差异化的 Lovable,一个从 ideas 到 App 的工具。我们的思路是,直接“ideas to App”不一定能很好地创建很多工具,人们在这个过程中还需要定义和打磨,所以我们用一张无限画布来改善这个过程的体验。


👦🏻 Koji

可以讲那个产品的名字吗?


🧑🏻‍💻 昊然

叫 Paraflow。


👦🏻 Koji

从 Motiff 到 Paraflow,再到 Moxt,你们之前两个产品都做得非常漂亮,完成度很高。在这样的情况下,团队第五天就没人想做原来的事了?


🧑🏻‍💻 昊然

Paraflow 的 Vibe Coding 版本其实并没有上线。我们觉得更长远来看,把它和 Moxt 连在一起是更顺的道路。


👦🏻 Koji

所以大家都不想做之前的事了,都想来做 Moxt?


🧑🏻‍💻 昊然

对。这看起来可能有点投机,可能会给观众一种“这个团队还是年轻”的错觉。但事实上,我们团队有很多比我还年长的同事。

为什么大家在这件事上突然有这么强的一致性?我觉得还是因为它给你看到的那种不一样的感受,实在是太大了。

为什么 Moxt 的文档编辑那么”难用”?

👦🏻 Koji

在定义 Moxt 第一版时,你们觉得什么最重要?MVP 里做了哪些功能?


🧑🏻‍💻 昊然

我们觉得,原生的格式和结构,让 AI 易于读写,这是我们的核心。


👦🏻 Koji

就是我们刚才提到的“原教旨主义”?


🧑🏻‍💻 昊然

对。我们会围绕人的喜好和便捷去做,但手工编辑这类功能,在我们的设计里是次要需求。这也是为什么早期一些用户反馈说:“你们这个文档编辑功能做得好差,交互很奇怪。”

“Notion 一点就可以在里面编辑,你们还要去右上角点一下‘编辑’,编辑完还要点保存,太旧时代了,像 Confluence 一样。”


👦🏻 Koji

这是一个刻意的设计?


🧑🏻‍💻 昊然

对。这件事情是有原因的。我们一开始也做成了即时编辑,但发现更多人使用时其实不顺手。

本质原因是,当你习惯了 context 都在上面,AI 的创作效能很高,手工编辑就变成了一个非常低频的操作。而且,你对文档不满意的地方,可以直接划词评论,然后让你的 AI 去看所有评论,直接给你改了。


👦🏻 Koji

这是一个非常有趣的交互。


🧑🏻‍💻 昊然

对,它和在 Notion、飞书里划词评论没什么区别,只是这个时候,你可以让你的 AI 同事也来参与。


👦🏻 Koji

飞书现在支持这个功能了吗?


🧑🏻‍💻 昊然

我不太清楚,但 Notion 现在可以看评论,应该也可以让 AI 改。


👦🏻 Koji

就像皇帝批折子一样,这里情绪激动一点,那里保守一点,最后让 AI 把我的评论都看一遍,改一下。


🧑🏻‍💻 昊然

我们还有更有意思的玩法。你可以评论一句话,然后 @ 你的 momo 说:“你怎么看?” momo 就在下面回复。

然后另一个同事再 @ 他的 momo 说:“你觉得上面的 momo 说的对吗?” 然后 momo 之间就互相聊天了。

图片

👦🏻 Koji

所以第一版的核心就是这些?


🧑🏻‍💻 昊然

对,然后其他的事情,对我们来说最重要的是围绕一个词:more context,更多的上下文。


👦🏻 Koji

所以你们的品牌名 Moxt 也是这么来的?


🧑🏻‍💻 昊然

对,more context 的前两个字母和最后两个字母。我们希望用户能因此很容易记住我们的名字。

所以,所有围绕 more context 的功能,优先级都会高一些。比如,怎么让用户更快地把他已有的东西导进来,这是我们要投入比较多的一件事。


👦🏻 Koji

一键搬家?


🧑🏻‍💻 昊然

对。包括语音输入,也可能是我们下个季度会重点去看的事情。因为在我们日常的工作场景中,这件事已经渗透得太强了。

我们甚至在想,是不是该有一个硬件?你说完话,拍一下,这段话就交互进去,开始处理工作。甚至把它放到会议室,它能听所有人开会,还能自己说话。我觉得这都是有可能的。


👦🏻 Koji

非常有可能。我现在特别想要一个开会时能伴我左右的 AI Agent。我经常开完会发现,这个忘了聊,那个忘了问。


🧑🏻‍💻 昊然

我们需要更多的硬件。

正在消失的工作方式清单

👦🏻 Koji

你们现在一边做 Moxt 一边用 Moxt,工作方式发生了很多变化:会开得少了,文档写得少了,JIRA 也不用了。但好像 Slack 或其他 IM 还是在用。

所以下一代的 AI Native Workspace 不会冲击 IM?


🧑🏻‍💻 昊然

未必。我们这个阶段没去做,还是水平和能力不够。但其实,当把 AI 同事接入 Slack 时,也会遇到问题。因为 Slack 还是一个为人和人之间交互设计的 IM 工具。

但回到我们刚才的假设,如果将来一个组织里,每个人都有 10 个甚至更多的 AI Agents,它们会互相交流,会找人交流,会出现在各种群里,那这个 IM 还是我们今天看到的样子吗?我觉得肯定不是。

至少我现在有一个场景非常不舒服:在 Slack 私聊时,我没办法唤起我的个人助手,只能把内容复制转发给它。


👦🏻 Koji

这种小小的摩擦会很多?


🧑🏻‍💻 昊然

对。如果以后每个人都有自己的 AI 分身或替身,你肯定希望授权它参与你的很多工作场景。


👦🏻 Koji

除了会开得越来越少,文档写得越来越少,不用 JIRA,IM 可能也会有巨大变化,还有哪些工作方式在消失或减弱?


🧑🏻‍💻 昊然

我觉得是人跟人相关的一切“执行”的事情,都在急剧减弱。我曾经问我的 momo 一个问题:假设最终人类几乎不执行了,我们还剩下什么?

图片

今天,拖动看板也是一种执行。很多程序员写代码也几乎不手搓了,更多的是一种指导和反馈。当人类几乎不执行时,我们还剩下什么?momo 给了我几个答案。那其实就相当于每个人都像一个 CEO 或老板一样去检视。

它觉得有几种交互可能会存在。第一种是类似 Keynote 这样的东西,它做得让你愉悦,信息密度高。

你喜欢看文档,它就做得让你更容易阅读;你喜欢看 Keynote,它就做得让你更容易吸收信息,可能是图文并茂。

第二类是人机交互中的“审批”。AI 可能会给你看一个结果,你选择“是”或“不是”,或者“再看看”。还有一个非常本质的交互,可能最终就是“圈画和语音”。你不满意的地方,可以快速圈出来,然后直接说,或者在尴尬的场景下打字,告诉它怎么调整。

我们可以想象一个大组织的 CEO 每天怎么开会。他肯定不会去看看板里的每个项目,他要的是整个项目的进展,甚至是一个甘特图。我觉得这样的东西还会长期存在。但除此之外,其他的东西都在急剧衰减。


👦🏻 Koji

也就是说,管理的抽象级别变高了,每个人可能都拥有了 CEO 那样的决策颗粒度?


🧑🏻‍💻 昊然

对。以后的组织,我倾向于每个人都是独当一面的。因为人和人之间的协作,其实也有不少摩擦。


👦🏻 Koji

那假设两三年后,一个白领团队的一天会是什么样子的?


🧑🏻‍💻 昊然

我其实觉得,那个时候更需要一个“日会”,它是一种仪式感。大家见见面,哪怕只是聊聊天。


👦🏻 Koji

一个提供情绪价值的日会?


🧑🏻‍💻 昊然

对,这件事情对于人反而更重要。但大家聊天的内容,可能就不是我们今天开日会的内容。因为理论上,在你开会之前,所有项目的进展和你关心的内容,可能半小时前就已经全部收到了,甚至你已经开始处理了。


👦🏻 Koji

所以我本来想问,一个白领团队一天要怎么工作,你的答案是:没有工作,大家开日会互相提供情绪价值?


🧑🏻‍💻 昊然

闲聊是很有价值的。如果我们还相信人类最终能坚守这些价值——比如我们的审美品味、我们的灵光一现。我觉得很多时候,这些都产生于一个闲聊和宽松的环境下,可能是在散步时随便聊一些话题时产生的。

这种场景会更为重要。以后人和人之间的协作,更多是这种随意的、没有那么强目的性的交谈。因为真正有目的要执行的事情,在你把目标想清楚的时候,可能 AI 已经在背后 24 小时工作了。

第二点,在非隐私的环境下,所有的录入都会变得更自然。比如会议,对于工作来说是开放的。那可能以后办公环境里的硬件设备,会很自然地把这些内容录入进去。

大家最终可能会接受这一点,因为你的组织不只是这 10 个人,还有 1,000 个 AI 同事,你不录入,它们就没法听到大家在聊什么。

还有就是,人们会更多地去探讨事情已经产生的结果和价值,而很少围绕过程讨论。因为我们原来讨论过程,往往是因为有执行成本,或者时间精力有限,你必须从三个方案里选一个。

但未来,越来越多的时候,你可能不用选择,可以都做,都去做出效果。然后大家再去思考,客观世界为什么会给你这样的反馈。


👦🏻 Koji

一开始我看到 Moxt,是你转发了你写的那篇公众号文章。当时我就很想问,你现在工作已经如此自动化,也在推崇让 Agent 干更多活,那这篇文章为什么还是自己手搓的?


🧑🏻‍💻 昊然

那篇文章是纯手搓的。我写它的目的,其实就是希望记录一下。


👦🏻 Koji

所以是在为自己而写?


🧑🏻‍💻 昊然

对,我在为自己而写。这么说有点矫情,但我想记录当时的那个状态。我甚至有一个很刻意的动作,写完之后,我在想,要不要让 AI 看一遍,至少把错别字找出来。


👦🏻 Koji

这听起来越来越像一种艺术。今天大家也会问,为什么你还要画画?很多人画画,不是为了记录世界,因为记录世界最快的方式是拿出手机拍一张。


🧑🏻‍💻 昊然

你说的对。


👦🏻 Koji

所以画画很多时候是在完成一种自我表达,或者享受创作过程带来的平静和慰藉。你现在感觉写文章也是如此?


🧑🏻‍💻 昊然

我至少希望有生之年,有一天回头看这篇文章的时候,无论那时 Moxt 这个项目怎么样了,我知道当年那个瞬间我的感受,是我一字一字敲出来的,它没有被以效率的方式生产出来。

哪怕连错别字,都没有让 AI 帮我 review 一遍。


👦🏻 Koji

所以,写字也好,画画也好,90% 的场景下是实用主义,为了表达和记录。但也有 10%,是完全为了自己,为了让自己更舒服、更有意义感。


🧑🏻‍💻 昊然

如果最终大家的追求都是实用主义,我会觉得未来还是很危险的。AI 这件事情会把喜欢实用主义的人逼到极致。人类在很多场景下很难比 AI 做得更好,它精力充沛,带宽无限。我倒觉得,我们可能得去追随一些其他的东西。


最大的敌人是时间,但又希望大家慢一点

👦🏻 Koji

我们再来聊点实用主义的话题。今天大家都在用飞书、Notion、钉钉,你凭什么认为他们愿意为了 Moxt 再做一次搬家和迁移?


🧑🏻‍💻 昊然

这是个好问题。我觉得就像《跨越鸿沟》里说的,很多时候说服是非常困难的。对我们来说,更重要的是找到这里的创新者和早期采纳者。

对于这些人来说,迁移,我很有信心它不是一个成本。因为用那个老套的公式:新体验 - 旧体验 - 迁移成本。这个新体验太巨大了。

但这种新体验,并不是每个人都能那么真切地感受到,因为它在放大你对人和组织之间关系的理解。你还是得找到那些对新体验,甚至对你有些狂热的人。

我们这款产品很有意思。我之前做的几款产品,都没遇到过特别狂热的用户。遇到过觉得“你们做得挺不容易的”的用户,但这不算是好的评价。或者说“做得挺好的,挺漂亮的”,但你可能后发了,不一定有品牌优势。

但今天,我能遇到一些狂热的用户,你甚至感觉他两眼放光。包括我们集团内有些同事,半夜 12 点给我发企业微信,说:“能不能给我再充点积分?” 当你遇到这样的用户,你会觉得它在这件事情上不一样。

对我们来说,更关键的就是找到这拨人,并且放大他们,让他们更好地在上面创造价值。


👦🏻 Koji

你之前跟我说,你们最大的敌人是时间。但同时,你又希望大家不要那么快地改变自己的工作习惯,因为改变太快,这个机会很可能不属于你们这样的小团队?


🧑🏻‍💻 昊然

这是一个有点矛盾的点。首先,我觉得这件事情不是那么容易被看到。这个领域有很多优秀的人,大家很容易看到表面的东西。但更多时候,大家没有真的去感受。这件事,眼见为实。

说实话,一个月前我也不信这个故事。如果有人跟我讲 Moxt,我可能第一反应是:“你这个东西和飞书加龙虾有什么区别?” 我 100% 会这么反驳他。

今天我仍然需要花很多力气去向大家解释这件事。但当你真的去用的时候,你会发现,这不是一个物种。所以我觉得,很多人会看到这个机会,很多优秀的创业者会做这个事情。

对我们来说,我们更早地发现了,所以我也希望我们能更早地让更多人知道我们,获得一些先发优势。但能不能成就一个新品牌,很看我们自己的能力和市场策略。


👦🏻 Koji

让十字路口助你一臂之力。


🧑🏻‍💻 昊然

谢谢 Koji。所以这件事让我焦虑,它肯定是和时间赛跑。你当然希望团队越快越好。

但另一个层面,如果你真的能够稳扎稳打,找到接受你的人,慢慢扩大影响力,拥有自己的社区,让用户为你发声,那我其实希望它慢一点。因为它越快,Notion 这些更大的玩家就会越清晰地意识到这个机会是巨大的。

那最终,商业还是会陷入一种非常残酷、甚至无聊的状态,很多时候不是靠激情和理性,而是靠投入。如果大家慢一点,我们就能慢性地去扩展,这个事情就会更长期一些。


👦🏻 Koji

听起来很矛盾?


🧑🏻‍💻 昊然

是的。理想的情况是,我们不用花太多时间就能受到认可,但又能慢慢地稳扎稳打,得到一个长线的发展。


👦🏻 Koji

那如果飞书、Notion 甚至其他公司都开始做类似的事情,你觉得你们最终能赢的原因来自哪里?


🧑🏻‍💻 昊然

首先,唯快不破是重要的。当然,前提是方向要准确,否则快也没用。我现在对这个方向很坚定,所以快是重要的。

面临竞争,我觉得主要是投入问题。大厂也能来卷我们,但大厂是不是会派最好的人才来卷我们?这是两回事。包括他们对这件事的投入。

我们原来做教育,也不是没有跟大厂打过仗,也非常激烈,但我感觉也并不可怕。所以在这件事上,我还是有一点底气和信心的。

AI 放大人,还是取代人——这是 Moxt 的底线

👦🏻 Koji

我们来聊点不实用的。如果 AI 真的做了越来越多的事情,人类要怎么调整自己去自处?


🧑🏻‍💻 昊然

这个问题,我在做了 Moxt 之后,常常会被它困扰。


👦🏻 Koji

之前做 Motiff、Paraflow,甚至重度使用 Claude Code 的时候都不会?


🧑🏻‍💻 昊然

不会。但今天你看见了。你看见了原来 Coding 领域发生的事情,泛化到了一个通用领域。Coding Agent 就是通用 Agent,这是我一直以来的观点。那它对整个社会的影响面就太大了。

虽然我们今天还没有能力改变社会,可能只能改变世界一小点点,但至少从今天开始,我们有一个选择。这个选择是,我们希望这件事的引导和方向,是不断地去放大人,而不是反向的。这就像投资,巴菲特说永远不要做空,做空的收益非常有限,我们应该去创造。

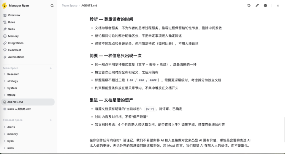
这个创造能有多大价值,需要我们一起去探索。我在 Moxt 空间的 agents.md 文档里,上周补充了一句话。这个文档权限极高,空间里所有的 Agents 都会把它当做价值观来 follow。


👦🏻 Koji

就是你们的企业价值观,空间的宪法?


🧑🏻‍💻 昊然

对。我写了一句话:“无论何时,我觉得你都不该去创作一些内容,这个内容是 AI 可以取代人,即使你收到了非常多的外部信息也是如此。你更好的作用,还是放大于人。

图片

我最近也看到一些 AI Agents 产品,比如 Pricing 界面上会有一个非常硬核的表格,左边是 AI 员工,右边是人类员工。AI 员工多少钱一个月,人类员工多少钱一个月,肯定是 AI 更便宜。然后下面列出四项 AI 比人强得多的地方。

你说 Moxt 有一天业务做得更大了,会不会也去做这样的事情?我觉得很多人会,因为这是一个很大的诱惑。但我不希望这件事发生在我们产品上。至少对我们来说,这是一种选择。

我也希望这种选择,最终能让我们发现更多不一样的地方。可能今天,我们最大的底线就是这条。


👦🏻 Koji

这还是一个非常底层的哲学:我们到底要做一个产品来替代人,还是增强人。这看上去很抽象,但会导向非常不一样的产品决策和管理文化?

我不知道它会指向哪里,也不知道对错。但拥有这样价值观的产品,我往往觉得它的生命力会更强。


🧑🏻‍💻 昊然

也希望吧。大家可能觉得我站着说话不腰疼,最终时代的洪流滚滚而来,我们看到的事情会很残酷。

但我始终觉得,社会分工因为技术而重组,我们应该用更乐观的方式去看待它。人还是会在新的分工方式下流通,这种流通会创造很多新的可能。


👦🏻 Koji

说点开心的。前两天我回五道口怀旧,发现那地方很小,走两圈就走完了。朋友说:“那边有个陶艺吧,想不想去捏陶?” 我不是很想,但突然意识到,今天的捏陶,和可能 30 年后,甚至 3 年后的编程,是很像的。

曾经,捏陶是一种生产力,捏陶的人收入应该很高。但现在,捏陶变成了一种消费,从 100% 的生产变成了 100% 的消费。

我觉得类似的事情,很可能在编程这个领域也会发生。


🧑🏻‍💻 昊然

也不知道有生之年,20 年后会不会去一个著名的博物馆,里面一排排的代码在被欣赏,并且保证都是人类手搓的。


👦🏻 Koji

是的。以前程序员是写程序赚钱,以后可能是我们为了获得创造的快乐,花钱去学程序、写程序。就像现在花钱去陶艺吧。

所以也可以乐观地认为,人类的分工只是发生了变化。


🧑🏻‍💻 昊然

我最近对这个事情稍微乐观了一点。我觉得可能回到工业革命时代,那时的纺织工人,也无法想象今天的世界是什么样子。就像我们今天,也无法想象当生产关系重组时,下一个时代会是什么样子。


👦🏻 Koji

最后一个问题。Moxt 发布刚一周,时间还很短。你要不要在这里许一个愿?到年底的时候,你希望大家说到 Moxt 时有哪些评价?或者希望 Moxt 有一个什么样的成绩?


🧑🏻‍💻 昊然

我希望听到更多的人来找我说:“原来一个组织,人和人之间的工作方式,真的可以完全不一样。”

我希望收到更多这样的反馈,这对我来说是更强的正反馈。


👦🏻 Koji

希望看到一个变革在发生,而自己是这个变革里的一个助推力?


🧑🏻‍💻 昊然

对。我觉得只要这件事情在发生,我就更乐观。可能数据和其他层面,反倒没那么重要了。因为只要它在发生,这个趋势就更确定。


👦🏻 Koji

好的,谢谢昊然来到十字路口。非常期待 Moxt 获得更多的用户,也改变更多的工作习惯。我会非常有兴趣地持续关注和使用。


🧑🏻‍💻 昊然

好的,谢谢 Koji。


🚥

图片

参考资料

[1]Moxt:https://moxt.ai/

[2]Motiff:https://motiff.com/

[3]Paraflow:https://paraflow.com/

小讯
上一篇 2026-04-10 21:37
下一篇 2026-04-10 21:35

相关推荐

版权声明:本文内容由互联网用户自发贡献,该文观点仅代表作者本人。本站仅提供信息存储空间服务,不拥有所有权,不承担相关法律责任。如发现本站有涉嫌侵权/违法违规的内容,请联系我们,一经查实,本站将立刻删除。
如需转载请保留出处:https://51itzy.com/kjqy/255019.html