内容简介

摘抄语录
- 第一个重大社会变化是,今天的成年人已经不再给孩子树立服从和顺从的榜样了,另一个很重要的变化是,今天的孩子很少有机会培养责任感和上进心。
- 七项重要的感知力和技能:
1)对个人能力的感知力——“我能行”;
2)对自己在重要关系中的价值的感知力——“我的贡献有价值,大家确实需要我”
3)对自己在生活中的力量或影响的感知力——“我能够影响发生在自己身上的事情”
4)内省能力强:有能力理解个人的情绪,并能利用这种理解做到自律以及自我控制。
5)人际沟通能力强:善于与他人合作,并在沟通、协作、协商、分享、共情和倾听的基础上建立友谊。
6)整体把握能力强:以有责任感、适应力、灵活性和正直的态度来对待日常生活中的各种限制以及行为后果。
7)判断能力强:运用智慧,根据适宜的价值观来评估局面。 - 正面管教型——“我们一起来制订双方有利的规则。我们共同决定在遇到问题时对大家都有益的解决方案。当我必需独自做出判断时,我会坚定而和善,维护你的尊严,给予你尊重。”
- 惩罚造成的四个R:愤恨、报复、反叛、退缩。
- 管教来源于拉丁文,意思是“真理和原则的追随者”,或“受尊敬的领导人”。
- 有效管教的4个标准:
1)是否和善与坚定并行?(对孩子尊重和鼓励)
2)是否有助于孩子感受到归属感和价值感?(心灵纽带)
3)是否长期有效?(惩罚在短期有效,但有长期的负面效果)
4)是否能教给孩子有价值的社会技能和人生技能,培养孩子的良好品格?(尊重他人、关心他人、善于解决问题、敢于承担责任、乐于贡献、愿意合作) - 放弃荒诞的观念——“若想让孩子做得更好就要先让他感觉糟”
- 问启发式的问题
- 赢得合作的四个步骤
1)表达出对孩子感受的理解。一定要向孩子核实你的理解是对的。
2)表达出对孩子的同情,而不是宽恕。同情并不表示认可,只是理解孩子的感受。可以告诉你也曾有过类似的感受或行为,效果更好。
3)告诉孩子你的感受。
4)让孩子关注于解决问题。 问孩子避免将来再出现这类问题有什么想法。如果孩子没有想法,你可以提一些建议,直到你们达成共识。 - 我们言行背后的感觉比我们做了什么或说了什么更重要。我们做了什么永远不如我们怎么做的更重要。
- 阿德勒的基本概念
1)孩子是社会人。把孩子不良行为看作“求存模式”。
2)行为以目的为导向。德雷克斯说“孩子们的察觉能力很强,但解释能力却很差。”
3)孩子的首要目的是追求归属感和价值感。
4)一个行为不当的孩子,是一个丧失信心的孩子。
5)社会责任感或集体感。
6)平等。尊重。
7)犯错误时学习的好时机。矫正错误的三个R:承认、和好、解决。
8)要确保把爱的讯息传递给孩子。 - 德雷克斯说“永远不要替孩子做任何他自己会做的事情”
- 家庭氛围推崇竞争孩子之间差异较大;推崇合作气氛孩子们差异减少。
- 不良行为无非是缺乏知识(或意识)的行为、缺乏有效技能的行为,以及发展适宜性行为、因失望而产生的行为——或者因为一个偶然事件导致我们转向受“原始脑”操纵的行为(此时唯一的选择只有权力争夺或退却,而无法沟通)。
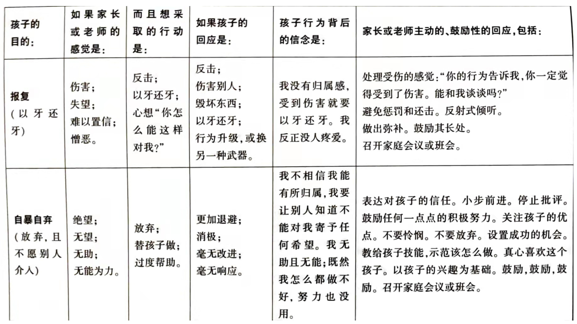
- 四个错误观念和错误行为目的
1)寻求过度关注
2)寻求权力
3)报复
4)自暴自弃 - 错误目的


- 目的揭示法,重要的是要客观而友善。首先,问孩子是否知道为什么会做出某种行为。其他说“我有一些想法。你可不可以让我来猜猜看?你可以告诉我猜的对不对。”“会不会是…"如果孩子不由自主微笑表示认同。
- 对那些没有完成作业的孩子,老师打个低分就行了。重要的是保持一种和善而坚定的态度,而不是强权态度。你可以随后伴以启发式提问,帮助孩子明白,她对于发生在自己身上的事情有权控制,而且如果她想改变的话,她有权力改变。
- 在10-20岁之间,大脑的额叶前部皮层可能有迅速的发育,这会造成十几岁孩子的一些困惑,十几岁的孩子常常把周围其他人的身体语言误解成挑衅性的行为。
- 最惹人讨厌的孩子,往往是最需要爱的孩子。
- 只有通过鼓励来帮助孩子体验到归属感和价值感,才能获得长期的积极效果。
- 决定你自己要做什么,而不是让孩子做什么。
- 不适宜使用自然后果。
1)当孩子处于危险中的时候。
2)花时间训练。告诉孩子会发生什么,需要做什么。
3)会影响到其他人的权利时。
4)当孩子行为的结果在孩子看来不是什么问题时,自然后果就不会有效。 - 逻辑后果的4个R:相关、尊重、合理、预先告知。
- 管教的主要目的是激励孩子做得更好。
- 开一次家庭会议、关注于解决问题而不是孩子的行为后果、设立日常惯例、提供有限制的选择、请求孩子的帮助、处理孩子行为背后的观念、决定你要做什么而不是让孩子做什么、以尊重孩子的态度执行决定、拥抱、帮助孩子发现他们的选择会带来的后果而不是强加后果。
- 孩子感觉更好时,才会做得更好。
- 把不良行为转向有贡献的行为。
- 关注于解决问题的3R1H:相关、尊重、合理、有帮助。
- 积极的“暂停”要遵循指导原则:
1)花时间训练。
2)让孩子们自己布置他们的“暂停”区——这是一个有助于他们心情好转以便做得更好的小地方。
3)事先和孩子们商量好一个计划。
4)教给孩子,当他们的感觉好起来之后,如果问题仍然存在,就要紧跟着找到解决问题的方案,或做出弥补。 - 典型的启发式问题:
1)你当时想要完成什么?
2)你对发生的事情有什么感觉?
3)你认为是什么原因导致了那件事情的发生?
4)你从这件事中学到了什么?
5)你怎样才能把这次学到的东西用于将来?
6)你现在对解决这一问题有什么想法? - 启发式问题的指导原则
1)不要预设答案。
2)如果你和孩子中有任何一个人心绪烦躁,则不能提问。
3)你问的启发式问题要发自你的内心。 - 思考对孩子说的话是赞扬还是鼓励的方法:
1)我是在激励孩子自我评价,还是依赖于别人的评价?
2)我是在尊重孩子,还是在摆家长的架子?
3)我是看到了孩子的观点,还是只看到了我自己的观点?
4)我会对朋友这么说话吗?

- 着眼于优点而不是缺点。
- 关注并认可孩子的进步,而不是完美。
- 和孩子安排特别时光,并做出时间表来。
- 晚上安顿孩子就寝时,给孩子一点时间,听他们倾诉一天中最伤心和最开心的事。然后把你经历的事情也告诉孩子。
- 避免批评,要问孩子:“你打算怎么改进?你应该做些什么来实现你的目标?”
- 鼓励孩子自我评价。
- 花时间训练孩子,让孩子清楚你的要求。
- 问;“你对我们的决定是怎么理解的?”
- 在你决定你要怎样做之前,先要让孩子知道。
- 班会的几个目的:
1)教会孩子们相互尊重
2)致谢、感谢以及感激
3)专注于问题的解决方案
4)超越逻辑后果 - 班会指南
1)使用议程
2)使用冷静期
3)围成圆圈
4)班会的组织。致谢开始;宣读议程的第一个问题;如果问题还没有解决,就顺着圆圈传递发言棒,让大家发表意见和建议;把每条建议都原汁原味写下来;宣读所有的建议;问做出选择的学生,愿意何时开始执行自己选定的建议。 - 寻找每个行为背后的积极意图
- 家庭会议应该一周一次;决定应该在全体一致同意的基础上;应该包括对下周活动的讨论;结束前的最后一项应该用来计划下周家庭娱乐活动;以一个全家人参与的活动结束;围着一张干净的桌子坐,有助于专心解决问题。
- 倾听;头脑风暴;解决问题;相互尊重;解决问题前首先要冷静下来;关心他人;相互合作;在友善的气氛下承担责任;如何选择对每个人的需要都尊重的解决方案;获得归属感和价值感;社会责任感;错误是学习的大好机会。
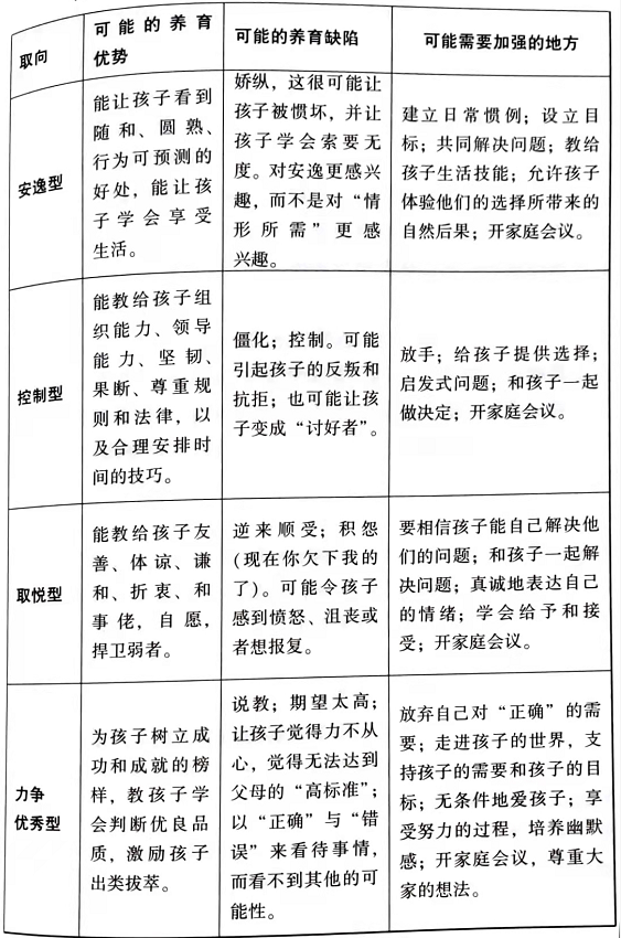
- 四种生活态度取向:安逸、控制、取悦和力争优秀。

- 阿德勒说:“你的想法没有意义,除了你赋予它的意义之外”
- 生活态度取向对养育风格、教学风格的影响

- 对孩子间的争端置身事外,或“让孩子们处境相同”。
- 要先安慰打人的孩子,然后让这个孩子和你一起去安慰被打的孩子。
- 设计一些信号来提醒孩子该做什么。
- 给孩子提供选择,而不是要求。
- 用零花钱教孩子学习管理金钱,而不是用作奖励和惩罚。
- 有时候,我们必须反复。
- 先假定孩子无辜。
- 对自己要有同情心。
- “我的孩子不完美,我也一样;但我们现在相处得更加快乐。”






版权声明:本文内容由互联网用户自发贡献,该文观点仅代表作者本人。本站仅提供信息存储空间服务,不拥有所有权,不承担相关法律责任。如发现本站有涉嫌侵权/违法违规的内容,请联系我们,一经查实,本站将立刻删除。
如需转载请保留出处:https://51itzy.com/kjqy/25108.html