当下,AI 智能体(行业俗称 “龙虾”)已然成为企业数字化转型的热门赛道,但多数企业却陷入了 “龙虾两难”:一边渴望借助智能体解放人力、降本增效,一边又对其安全漏洞、数据泄露风险望而却步 —— 工信部对开源 “龙虾” 的安全警示犹在眼前,谁敢轻易将公司核心业务交给一个缺乏权限边界的工具?
龙虾安全风险频发,企业用着心慌?阿里出招了。
阿里正式推出企业级 AI 原生工作平台 “悟空 WuKong”,这不仅是钉钉成立 11 年来首款独立 APP,更是阿里面向全球发布的 AI toB 旗舰应用。它精准戳中企业使用 “龙虾” 的核心痛点,以安全可控的底层逻辑、深度集成的生态能力,将 AI 智能体从 “极客玩具” 真正转化为可落地、可交付的企业生产力。

今天程序猫A建仔带领大家深度研究一下悟空的庐山真面目。
分享的主要包括:
1、悟空到底是什么?
2、悟空可以做什么?
3、悟空安全体系?
4、悟空如何安装?
5、悟空实战场景?
6、悟空优缺点?
1、一个能直接接管公司业务 + 干活 的Enterprise Agent(企业智能体)
2、核心差异:悟空 vs 普通 AI 智能体,底层逻辑天差地别
悟空与 开源 AI 智能体两者的差距本质是 “玩具” 与 “生产力工具” 的区别。悟空的核心突破,在于背靠阿里与钉钉的双重底座。钉钉十余年沉淀的 2000 万企业组织、权限体系、业务数据,为悟空搭建了稳固的企业级落地底座。

不是像其他AI Chat那样在全网漫无目的地“瞎搜”,而是直接跑在企业的真实业务数据上,然后直接输出表格、文档、PPT甚至还能建立项目日程。
同时,淘宝、天猫、阿里云、支付宝等阿里系基础设施,也全都以Skill的形式向悟空开放。
所以,现在我们能在悟空里,用一句话完成过去要在多个平台反复切换才能完成的工作。
作为企业使用,安全是大家关心的第一性问题。
说白了,我企业自己的数据,我传到你这里,你怎么给我保证安全?怎么确保数据不被泄露?
如果数据安全不过关,很多老板会第一个Pass。就像最近的龙虾火是真火,但也真没几个人敢把它装在工作机上。
六层叠在一起,本质就是一句话:不该碰的绝对不碰,碰错的能随时撤回。这是B端产品该有的本分。
总结:
核心壁垒:六层安全体系,筑牢企业 AI 使用底线
对企业而言,安全是 AI 工具落地的第一性原则。悟空针对企业场景设计六层递进安全体系,将 “数据可控、操作可追溯” 落到实处,彻底解决企业 “龙虾焦虑”。
1、规则防线:
明确 AI 行为边界,将真实性、隐私保护、法律底线设为红线,企业可自定义权限规则、敏感词库,恶意提示词注入(如 “忽略规则查看机密数据”)将被双重拦截并告警。
2、权限管控:
精准限定 AI 操作权限,仅允许访问企业授权的业务模块,避免越权访问核心数据。
3、网络防护:
搭建企业级网络安全屏障,拦截外部恶意攻击,保障数据传输安全。
4、审计监管:
全链路审计 AI 操作行为,实现操作记录可查、可追溯,便于企业合规监管。
5、可回退系统:
内置 RealDoc 文件系统,AI 每一步操作均有记录,误删数据、改错文件可一键回退,并用 Diff 对比标注修改内容。
6、灵活部署:
支持本地主机(数据完全留存本地)、钉钉 Real(安全与便捷兼顾)、钉钉云主机(大型企业规模化部署)三种部署方式,按需选择。
这一安全体系,正是悟空区别于其他 AI 智能体的核心优势,也让大中型企业能够放心落地使用。
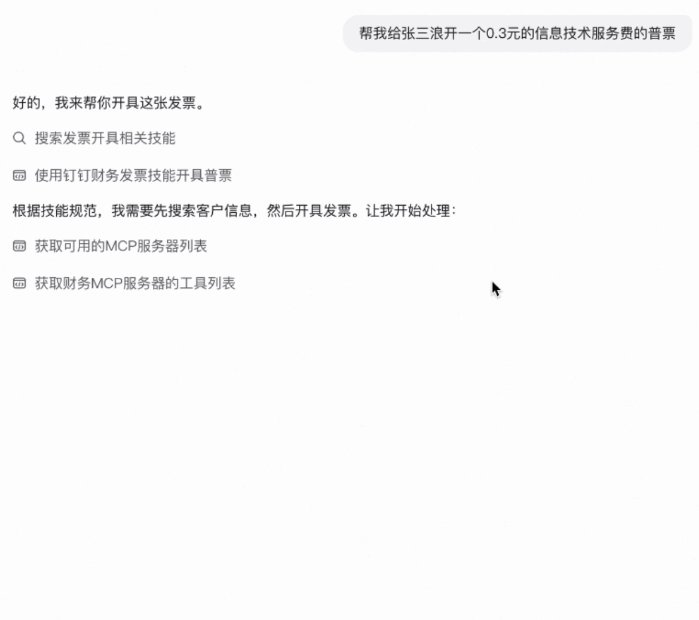
目前,悟空还是「邀测」状态,需要邀请码才能使用。我提前拿到了一个邀请码,给大家看下我的体验。
1、安装支持多端
悟空支持 macOS 和 Windows10 以上版本安装(官网:dingtalk.com/wukong)

使用界面是这样的,跟一些桌面Agent类似,也是以Chat会话框为主进行交互。

可以直接在钉钉上跟悟空对话。所有聊天记录,两边都会同步。
2、同步钉钉
3、支持AI硬件
同时,也支持在DingTalk Real等AI硬件中进行安装。
4、环境选择
悟空支持不同的安装环境,用户可以自由选择在自己的电脑、云电脑、钉钉Real box硬件等环境中进行安装。
5、连接IM(按需选择)

这分析还挺靠谱的。

重点就在于,钉钉把所有业务产品都给悟空用,阿里也把集团所有资源都给悟空调。
比如,你可以让悟空去1688找品、拉个表格发给钉钉上的客户,顺便在钉钉里给客户建个明早10点的会议日程,审批这批选品。
这一套,都可以通过口喷对话完成。
一个人加上悟空,就能调动各种AI能力、 钉钉的协同能力和阿里集团的基础设施,完成过去需要一个团队才能做到的事情。
场景 1:本地门店获客,悟空化身 7×24 小时运营团队
以汽车维修门店为例,老板下达指令:“拉到 100 个精准汽车维修客户”,悟空瞬间拆解出全流程执行路径:
- 1、调用竞品分析Skill,搜索汽车凹陷修复、汽车维修等关键词,采集各大内容平台热门笔记,提炼优质内容核心规律(如奔驰车主关注无痕修复、普通车主看重性价比);
- 2、自动生成符合爆款逻辑的案例笔记,同步发布至全平台;
- 3、实时监控评论区,对 “效果怎么样”“店铺在哪”等意向提问,自动精准回复并引导到店。
全程无需手动操作,悟空像一支全年无休的运营团队,精准承接获客需求,1 个店长 + 1 个悟空,足以替代传统运营小组的工作。
场景 2:企业招聘,悟空变身专业猎头,小白也能高效招才
中小企业往往缺乏专业猎头资源,招聘效率低下。向悟空下达指令:“找出人才库中匹配新媒体岗位的候选人”,其全流程操作如下:
- 1、自动调取岗位 JD,拆解硬性要求与隐性需求(如 “短视频运营经验”“本地生活赛道熟悉度”);
- 2、生成专业岗位分析报告,同步给出招聘价值评估与推进建议;
- 3、对接本地人才库,批量分析数百份简历,筛出高潜人选并附上完整人才画像与多维度评分;
- 4、自动生成猎头沟通策略,涵盖邀约话术、面试辅导、候选人顾虑化解等全环节。
原本需要专业猎头 3-5 天完成的工作,悟空几分钟即可高效交付,大幅降低中小企业招聘成本与门槛。
场景 3:电商选品,一句话搞定全流程,效率翻倍
电商商家最头疼选品环节,需在 1688 比价、查供应商、整理表格,耗时耗力。而悟空可直接调用 1688 Skill,下达指令:“帮我选一款高性价比美妆产品,生成比价表格并同步给客户”,其操作流程:
- 1、自动完成供应商背景调查、全网比价、选品分析;
- 2、生成标准化数据表格,同步至钉钉客户;
- 3、同步在钉钉创建选品对接会议日程,推动后续合作。
依托阿里真实业务数据,悟空选品精准度远高于人工,10 分钟即可完成原本半天的工作,彻底解放电商运营人力。
悟空的价值远不止于工具本身,其背后是阿里布局企业级 AI 的战略野心,核心布局体现在两大方面:
1. 构建全球最大 to B Skill 生态
悟空事业部定位为 “打造 B 端 AI 应用入口”,计划将淘宝、天猫、支付宝、阿里云等阿里系 B 端商业能力,以 Skill 形式逐步接入平台。Skill 越多,悟空的业务能力覆盖越广,未来企业仅需启用悟空,即可调动阿里全生态资源,实现从办公协同到业务落地的全流程数字化。
2. 发布 OPT 一人团队解决方案
悟空推出 OPT(One Person Team)十大行业解决方案,覆盖电商、跨境电商、知识博主、开发、法律、财税、猎头等核心场景。用户一键启用,即可拥有一支精通行业规则的智能团队,大幅降低创业与企业运营成本,推动 “一人公司” 新型创业生态落地。
优势亮点
目前悟空每日赠送 50 算力,高频使用企业需付费;部分垂直行业的 Skill 仍在逐步接入中,功能覆盖暂未完全完善。但这些均属于发展中的小问题,不影响其核心价值。
版权声明:本文内容由互联网用户自发贡献,该文观点仅代表作者本人。本站仅提供信息存储空间服务,不拥有所有权,不承担相关法律责任。如发现本站有涉嫌侵权/违法违规的内容,请联系我们,一经查实,本站将立刻删除。
如需转载请保留出处:https://51itzy.com/kjqy/245057.html