2026年OpenAI GPT-5 和 DeepSeek 等 AI 工具均向用户免费,免费后靠什么盈利呢?

OpenAI GPT-5 和 DeepSeek 等 AI 工具均向用户免费,免费后靠什么盈利呢?这你完全不用担心 我估计这一个月来 给 DeepSeek API 充值的钱多的数不过来 就这样你还充不进去 想花钱都花不了 但这对于 DeepSeek 来说还只是小钱 DeepSeek 甚至无意于赚眼前的快钱 否则排队合作的客户得从杭州站到硅谷 它有另外的目标 它在追求更强的算法 更智能的 AI 大脑 我加过 DeepSeek 的官方交流群 他们给到所有咨询用户的统一答复是

大家好,我是讯享网,很高兴认识大家。这里提供最前沿的Ai技术和互联网信息。



这你完全不用担心,我估计这一个月来,给DeepSeek API充值的钱多的数不过来,就这样你还充不进去,想花钱都花不了。

但这对于DeepSeek来说还只是小钱,DeepSeek甚至无意于赚眼前的快钱,否则排队合作的客户得从杭州站到硅谷。它有另外的目标,它在追求更强的算法,更智能的AI大脑。

我加过DeepSeek的官方交流群,他们给到所有咨询用户的统一答复是:

你可以把DeepSeek和OpenAI看作是平台型应用,免费但钱景无限,类似于微信、谷歌搜索,虽然现在体量和用户达不到,但趋势很明显。

这些平台型应用都是免费的,看不出有什么盈利的方向,但其实它们才是利润的黑洞。2011年微信刚出来的时候,腾讯市值三四千亿,如今微信出道十几年,腾讯成了市值四万亿的巨头,这其中微信的贡献不言而喻。

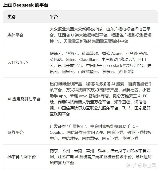
为什么说DeepSeek是平台型应用?你想想看,从25年春节到现在才一个月不到,宣布上线或集成DeepSeek的公司不下数百家,上到国家数据平台,下到地方算力中心,从互联网企业到三大运营商,从手机厂商到汽车制造业,都在上赶着宣布与DeepSeek合作,这种盛况,连当年的微信、苹果初代机也望尘莫及啊。

一旦DeepSeek成了每台手机、每辆汽车、每个智能终端的AI大脑,所有的数据、信息、资源都能被它调动,它就成了百度、美团、淘宝、滴滴…..这些超级应用的指挥棒,或者说它本身就替代了这些应用,到时候挣钱很难嘛?

由于DeepSeek的出现,让OpenAI、百度文心等商业大模型开始逐步开源免费,它们也在抢未来AGI应用的牌桌席位,当DeepSeek再扔个王炸,你该如何出牌?这是AI厂商们不得不面对的问题。

所以说压根不用担心DeepSeek的盈利问题,一方面它不缺钱(背后有大佬),另一方面它还看不上现在这点小钱,从移动互联网到AGI,是一个技术时代的更迭,唯有抓紧核心的人才、算法、技术才能立于不败之地,成为每个人真正的AI大脑。


其他关于DeepSeek的问题,请移步我的DeepSeek合集

你会使用DeepSeek做些什么?

OpenAI 和 DeepSeek 不一样,要分开看。简单来说,ChatGPT 靠产品功能盈利,DeepSeek —— 它好像不打算盈利?

首先,DeepSeek 一贯开源,一贯不收费。所以他们不存在免费后靠什么盈利,而是应该说,他们从来都不靠 DeepSeek 盈利。有人说 DeepSeek 靠 API 盈利,但 API 都已经停止充值了,他们也不做 toB 业务,所以目前来看,DeepSeek 纯纯为爱发电。

至于原因,我们也许可以在梁文锋的采访中找到答案。去年 DeepSeek 发布 V2 后,梁文锋接受 36Kr 采访时这样说:

  • DeepSeek 不贴钱,也不赚取暴利。AI应该普惠,人人用得起。
  • DeepSeek的出发点,不是趁机赚一笔,而是走到技术的前沿,去推动整个生态发展。
  • DeepSeek 希望形成一种生态,就是业界直接使用我们的技术和产出,我们只负责基础模型和前沿的创新,然后其它公司在 DeepSeek 的基础上构建 toB、toC 的业务。如果能形成完整的产业上下游,我们就没必要自己做应用。当然,如果需要,我们做应用也没障碍,但研究和技术创新永远是我们第一优先级。

反正短期内,我们大概看不到 DeepSeek 的盈利计划,当然也不太用替他们担心,如果他们愿意融资,投资人一定会踏破门槛的。

OpenAI 就不一样了,OpenAI 已经走过开源向闭源的路,企图用自己的行业领先地位攫取盈利,而且似乎也确实做到了。但这种盈利的前提必须是「行业领先」,一旦出现了像 DeepSeek 这样搞事的鲶鱼,单纯依靠模型付费就撑不住了。

所以 DeepSeek 带来了一种转变,大模型的护城河正在从模型层转移到应用层,以前大家卷模型,以后大家会卷应用。

因为大家发现,模型厂商实际上没有什么护城河,没有不可逾越的技术壁垒。以前大家说 AI 应用是套壳 GPT API,没什么技术含量,随时会被官方更新替代。但现在恰恰反过来了,做应用的开发者可以随时替换掉模型 API 实现降本增效,而用户却会因为某个应用能解决需求痛点留下来。

我们没有护城河,OpenAI 也没有 —— 谷歌

也许,未来用户会为功能付费,而不是为模型付费。所以今年整体上讲,应用场景会比模型自身能力更重要。好的应用场景 + 合适的模型发挥的作用,会远大于某个模型本身。

而在这波模型落地的浪潮中,其实人人都会有机会把自己的日常业务甚至兴趣爱好和大模型结合起来转化为产品,如果你还缺乏这样的思路,我推荐来听一下知乎知学堂的「AI 解决方案」课程,课上有专业的老师带大家快速掌握大模型的基础技术原理,拆解商业化案例,帮助大家培养 AI 产品思维,抓住今年 DeepSeek 带来的宝贵风口。现在点击下面的卡片就能免费听课↓↓↓

OpenAI 宣布 GPT-5 免费的同时也强调,付费用户可以以「更高智力水平」运行 GPT-5,并使用各种高级工具。现在的问题是,「更高智力水平」、「各种高级工具」能否打动用户,让他们选择付费。

换句话说,OpenAI 做出哪种不可替代的功能,才会让我们愿意继续买 Plus 会员?也许是 Deep Research,也许是 Agent,也许是其他功能,今后付费点会拆解到具体的产品功能上,而不仅仅是模型。

今年我们也许能看到 Agent 和 AI 应用的大规模落地,非常期待。

GPT-5还没发布,等它发布了,GPT-5也并不免费,是用ChatGPT使用GPT-5模型有一定免费额度,如果要用API访问GPT-5还是要按照tokens收费,如果在ChatGPT中要以更高额度使用,还是要收费。

你可以把ChatGPT看成使用GPT模型的一种应用,提供一些免费额度,对于OpenAI来说这些成本无伤筋骨,还可以起到一定产品广告和市场推广作用。

还是有很多人(和公司)需要比较高的使用量,有的人(和公司)也需要API来支持自己开发的App,所以ChatGPT还不够,OpenAI收的就是这些人的钱。

此外,ChatGPT应该会探索应用内广告的盈利方式,就和Google当年的路子一样,当拥有流量之后,广告就是赚钱手段。

当然,因为OpenAI是未上市公司,所以不用公开其财报,他们虽然说实现了盈亏平衡,但是我们有理由相信,如果没有投资人的持续输血,OpenAI是无法靠从用户那里收钱维持经营的

OpenAI依然是硅谷互联网的盈利思维方式——先砸钱获取市场领(long)先(duan)位置,然后开始收钱

现在,他们这种方式收到了DeepSeek的严重挑战。

DeepSeek的模型开源,任何人都可以下载了免费使用,这是真免费,OpenAI没有这样的选项。

但是大模型其实有比较高的硬件需求,也就是要有比较强劲的GPU卡,不是谁都有这样的卡的,所以,DeepSeek的API依然存在需求,毕竟,DeepSeek的tokens非常便宜,花点小钱就省很多事,何乐而不为。

同样,DeepSeek也提供类似ChatGPT的网页版、App版,也是免费的,相信也有一定的额度限制,但是够用。

DeepSeek的API收费,但是真要比OpenAI的便宜太多。

DeepSeek的母公司幻方是量化投资公司,本身就有盈利能力,所以DeepSeek真的没有很大的盈利压力。

而且,DeepSeek的口号就是认为AI应该是普惠资源,并不指望靠AI服务获取暴利。

客观上说,DeepSeek在AI领域就是一个搅局者,他们不以大额盈利为目的,完全破坏了硅谷那一套游戏规则,如果依然用『先砸钱获取市场领(long)先(duan)位置,然后开始收钱』这套方式,那么OpenAI只需要募集更多钱跟着砸就是了,可是,现在DeepSeek走的路是:

第一,用更低成本获取更高质量AI。

第二,获得领先位置也不以此谋取暴利。

第三,开源,谁都可以拿去免费下载使用。

这样打破了美国佬习惯的游戏规则,OpenAI就真的方了。

OpenAI嘴巴上说是非营利组织,实则干啥都是围着钱转。

DeepSeek因为母公司就很能赚钱,反而并不需要通过AI服务赚钱。

小讯
上一篇 2026-03-19 20:39
下一篇 2026-03-19 20:37

相关推荐

版权声明:本文内容由互联网用户自发贡献,该文观点仅代表作者本人。本站仅提供信息存储空间服务,不拥有所有权,不承担相关法律责任。如发现本站有涉嫌侵权/违法违规的内容,请联系我们,一经查实,本站将立刻删除。
如需转载请保留出处:https://51itzy.com/kjqy/245027.html