功能描述
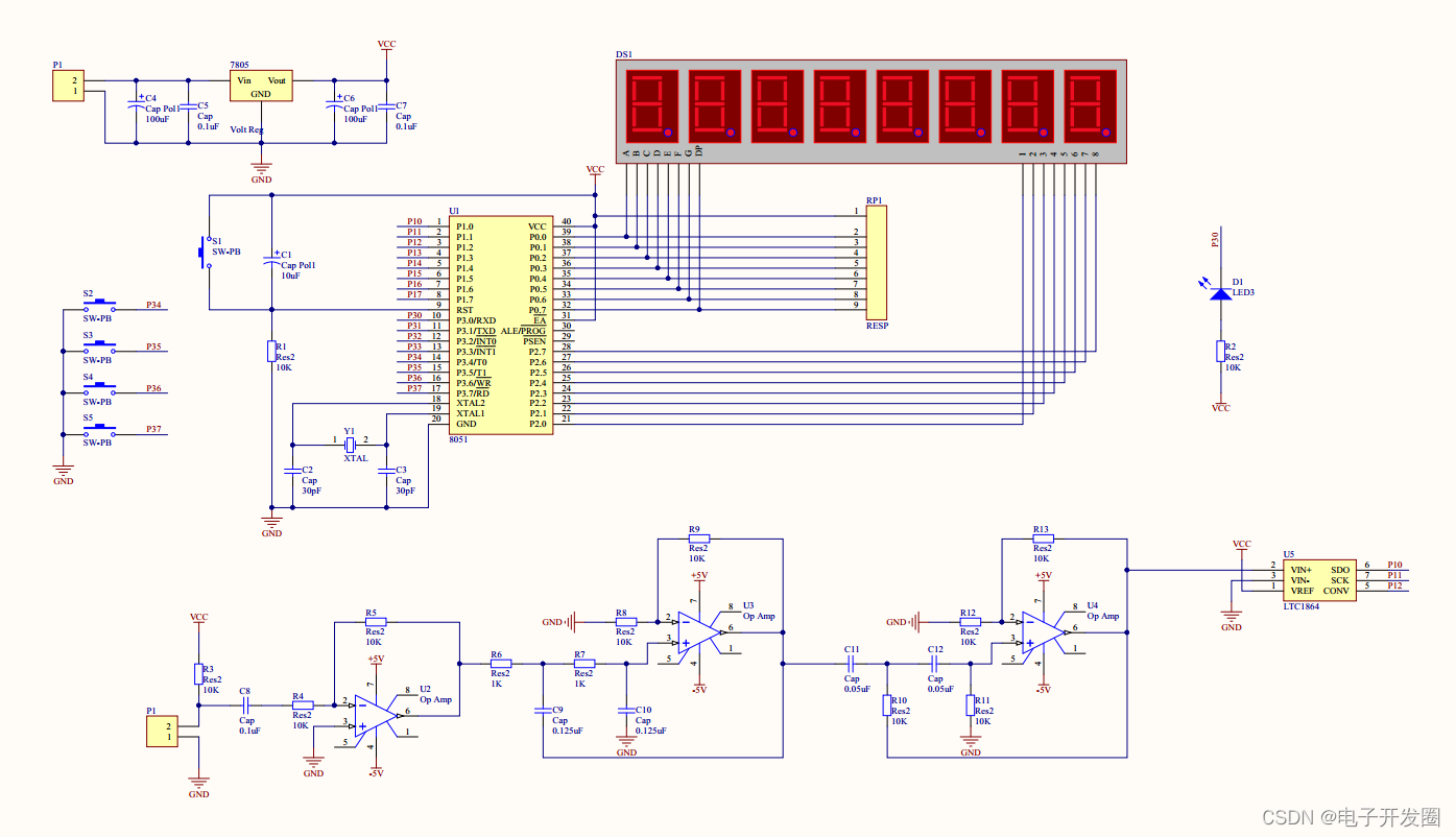
1、采用51/52单片机作为主控芯片;
2、采用数码管显示实时分贝及报警阈值;
3、噪声测量范围为40~100dB;
4、采用LM358芯片进行信号放大;
5、采用LTC1864进行模数转换;
6、可通过按键设置报警阈值;
7、分贝超过阈值,LED报警灯亮;
电路设计
采用Altium Designer作为电路设计工具。Altium Designer通过把原理图设计、PCB绘制编辑、拓扑逻辑自动布线、信号完整性分析和设计输出等技术的完美融合,为设计者提供了全新的设计解决方案,使设计者可以轻松进行设计,熟练使用这一软件必将使电路设计的质量和效率大大提高。
单片机管脚说明:
P0端口(P0.0-P0.7):P0口为一个8位漏极开路双向I/O口,每个引脚可吸收8TTL门电流。当P1口的管脚第一次写1时,被定义为高阻输入。P0能够用于外部程序数据存储器,它可以被定义为数据/地址的第八位。在FIASH编程时,P0 口作为原码输入口,当FIASH进行校验时,P0输出原码,此时P0外部必须被拉高。
P1端口(P1.0-P1.7):P1口是一个内部提供上拉电阻的8位双向I/O口,P1口缓冲器能接收输出4TTL门电流。P1口管脚写入1后,被内部上拉为高电平,可用作输入,P1口被外部下拉为低电平时,将输出电流,这是由于内部上拉的缘故。在FLASH编程和校验时,P1口作为第八位地址接收。
P2端口(P2.0-P2.7):P2口为一个内部上拉电阻的8位双向I/O口,P2口缓冲器可接收,输出4个TTL门电流,当P2口被写“1”时,其管脚被内部上拉电阻拉高,且作为输入。并因此作为输入时,P2口的管脚被外部拉低,将输出电流。这是由于内部上拉的缘故。P2口,用于外部程序存储器或16位地址外部数据存储器进行存取时,P2口输出地址的高八位。在给出地址“1”时,它利用内部上拉优势,当对外部八位地址数据存储器进行读写时,P2口输出其特殊功能寄存器的内容。P2口在FLASH编程和校验时接收高八位地址信号和控制信号。

P3端口(P3.0-P3.7):P3口管脚是一个带有内部上拉电阻的8位的双向I/O端口,可接收输出4个TTL门电流。当P3口写入“1”后,它们被内部上拉为高电平,并用作输入。作为输入端时,由于外部下拉为低电平,P3口将输出电流(ILL)。P3口同时为闪烁编程和编程校验接收一些控制信号。
仿真设计
采用Proteus作为仿真设计工具。Proteus是一款著名的EDA工具(仿真软件),从原理图布图、代码调试到单片机与外围电路协同仿真,一键切换到PCB设计,真正实现了从概念到产品的完整设计。

主程序设计
void main() { TMOD|=0X01; TH0=(65536-10000)/256; TL0=(65536-10000)%256; ET0=1;//打开定时器0中断允许 EA=1;//打开总中断 TR0=1;//打开定时器 while(1) { //显示 P0=smgduan0[xian/100]; smg1=0;delay(100);smg1=1; P0=smgduan1[xian%100/10];smg2=0;delay(100);smg2=1; P0=smgduan0[xian%10]; smg3=0;delay(100);smg3=1; P0=smgduan0[limit/100]; smg5=0;delay(100);smg5=1; P0=smgduan1[limit%100/10];smg6=0;delay(100);smg6=1; P0=smgduan0[limit%10]; smg7=0;delay(100);smg7=1; //按键检测 if(!k1) { if(limit<900) limit+=10; while(!k1); } if(!k2) { if(limit>0) limit-=10; while(!k2); } if(!k3) { if(limit<900) limit++; while(!k3); } if(!k4) { if(limit>0) limit--; while(!k4); } //报警 if(xian>limit) beep=0; else beep=1; } }
讯享网
源文件获取
关注公众号-电子开发圈,首页发送 “噪声” 获取;

版权声明:本文内容由互联网用户自发贡献,该文观点仅代表作者本人。本站仅提供信息存储空间服务,不拥有所有权,不承担相关法律责任。如发现本站有涉嫌侵权/违法违规的内容,请联系我们,一经查实,本站将立刻删除。
如需转载请保留出处:https://51itzy.com/kjqy/22758.html