xAI 推出 Grok-4 Fast 新模型,有哪些技术亮点值得关注?

xAI 推出 Grok-4 Fast 新模型,有哪些技术亮点值得关注?xAI 推出了 Grok 4 Fast 这是一款全新的模型 现在可以通过模型选择器在 Grok 网页界面上向用户使用 Grok 4 Fast 以其速度而闻名 用户报告称它比标准 Grok 4 快 10 倍 主要区别在于 这个版本经过优化 可以在复杂任务上花费最少的处理时间 从而快速响应 例如 如果提示创建机器人 SVG 输出将故意是基本的 反映了模型对速度的优先权而不是复杂性 https www

大家好,我是讯享网,很高兴认识大家。这里提供最前沿的Ai技术和互联网信息。

xAI推出了Grok 4 Fast,这是一款全新的模型,现在可以通过模型选择器在Grok网页界面上向用户使用。Grok 4 Fast以其速度而闻名,用户报告称它比标准Grok 4快10倍。主要区别在于,这个版本经过优化,可以在复杂任务上花费最少的处理时间,从而快速响应。例如,如果提示创建机器人SVG,输出将故意是基本的,反映了模型对速度的优先权而不是复杂性。testingcatalog.com/xai-
xAI推出Grok4 Fast新模型

刚刚,马斯克的 xAI 推出了新模型 Grok 4 Fast。它是一款高性价比的混合推理模型,同一个模型既能“思考”,也能“非思考”,通过系统提示词来灵活控制,还支持 200 万上下文长度

Grok 4 Fast 还是一款多模态模型,可以直接处理图片输入。相比原来的 Grok 4,价格大幅下降:输入只需原来的 115\(0.2/百万 token vs \)3/百万 token),输出只需原来的 130\(0.5/百万 token vs \)15/百万 token)。不过,当上下文超过 128K 时,输入和输出费用会翻倍。

Grok 4 Fast在各类推理基准测试中全面超越 Grok 3 Mini,甚至可与 Grok 4 相媲美:

而且,Grok 4 Fast大幅提升了token效率,与Grok 4相比,它平均使用的“思考token”减少了 40%

Grok 4 Fast 的 token 效率提升了 40%,再加上单 token 价格大幅下降,让它在跑出和 Grok 4 类似的性能时,成本直接降了 98%。根据 Artificial Analysis 的独立测试,它在现有公开模型中,性价比可以说是顶尖水平

在推理模式下,Grok 4 Fast的智能指数达到了60(非推理模式下智能指数为39),这个成绩和谷歌的Gemini 2.5 Pro相当:

但是它更高效:完成一次智能指数测试,Grok 4 Fast 只用 6100 万 tokens,而 Gemini 2.5 Pro 要 9300 万,Grok 4 更是高达 1.2 亿。换算成运行的成本,Grok 4 Fast 一次测试比 Gemini 2.5 Pro 便宜约 25 倍,比 GPT-5(high)便宜约 23 倍

而且根据 Artificial Analysis 的测试,Grok 4 Fast 的 API 速度非常快,输出最高能达到每秒 344 个 tokens,大约是 OpenAI GPT-5 API 的 2.5 倍。可以说,它名字里带个 “Fast”,真不是白叫的。

LMArena 的 Text Arena 排行中,Grok 4 Fast(代号:tahoe)排在 第 8 名,和 grok-4-0709 差不多。xAI 官方表示,它在同等规模的模型里算是靠前的,而其他同体量的模型通常排在 18 名或更低(可以推测 Grok 4 Fast 的参数量并不是特别大)。

此外,Grok 4 Fast具有原生工具调用能力,它通过端到端的强化学习训练,非常擅长判断什么时候需要调用工具,比如执行代码或上网搜索。举个例子,Grok 4 Fast 拥有先进的智能搜索能力,它可以无缝浏览网页和 X,用实时数据增强查询。它能快速跳转不同链接,读取包括图片和视频在内的内容,并以极快速度整理和总结信息。

在 LMArena 的 Search Arena 中,grok-4-fast-search(代号:menlo)以 1163 Elo Score 排名第一,领先 o3-search 足足 17 分

下面是一些具体的实测(输出速度真的很快):

https://www.zhihu.com/video/1952735438805644064 https://www.zhihu.com/video/1952735458967683668

我个人觉得,追求高性价比很可能会成为大模型未来发展的一个趋势。Artificial Analysis 也认为,这次发布体现了 AI 智能使用成本快速下降的趋势:过去大约一年半,达到 GPT-4 级别智能的成本已经下降了约 500 倍,而随着技术不断进步,这种下降仍在持续。

正好今天刚刷到新闻,xAI的估值已经到2000亿美元了,让我们恭喜小马,正式跻身世界LLM俱乐部前列。

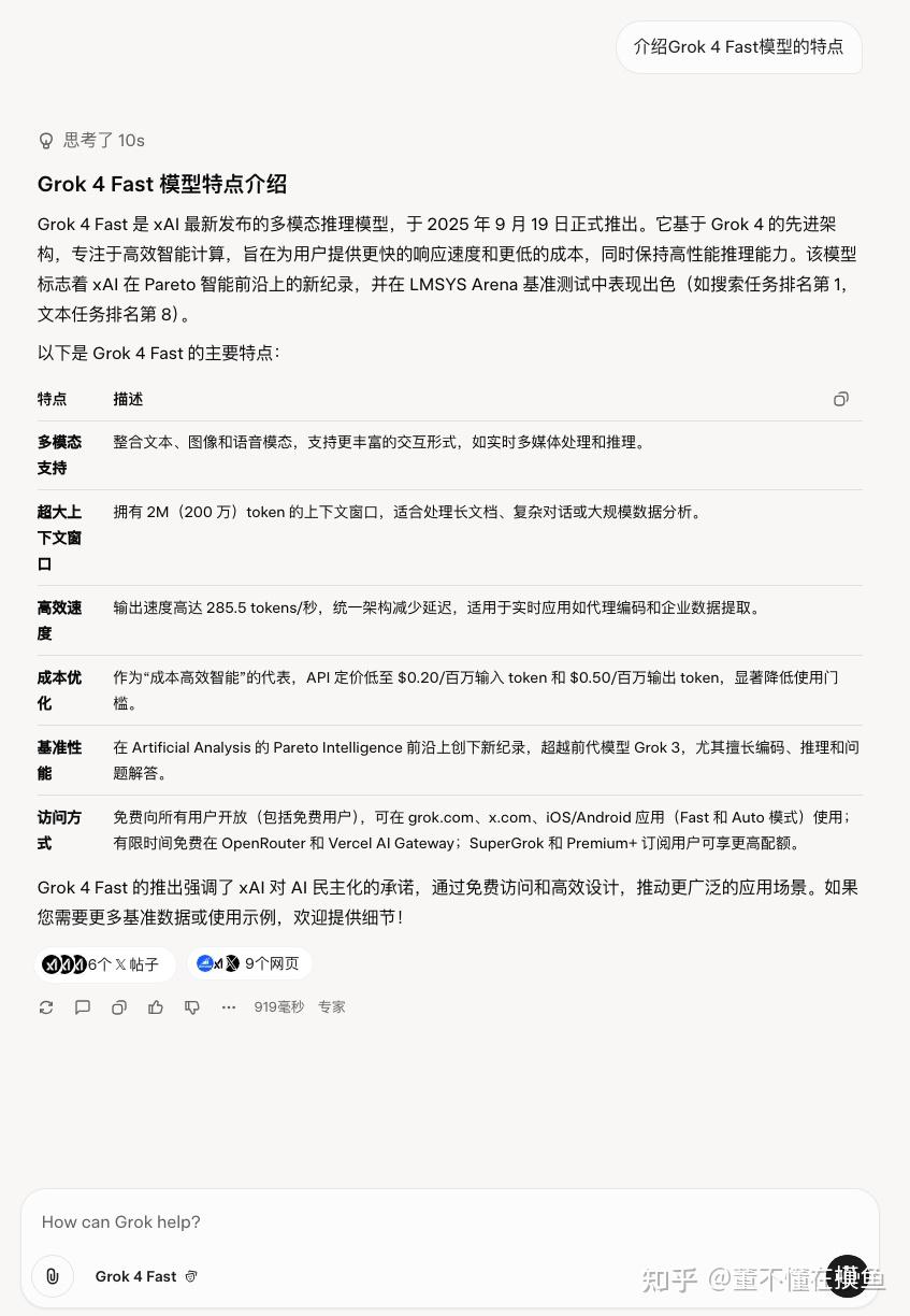
测试了一下Grok-4 Fast,明显快了很多,我让它介绍一下自己的特点,思维链 + Search工具调用,只思考了10s,首个token时延不到1s(919ms):

相比之下,Grok 4 Expert模式,思考时间要两倍多,达到了24s,首token时延也接近两倍了,用了1.7s:

明显这是一款高性价比的模型,主要用来普及Grok系列模型的用户使用率,从这张Intelligence vs. Price图表中可以一目了然看出来:

实际使用过就是发现他的指令遵循有问题。

丢个MD文档给他根据文档内容干活,快是很快,但输出的没有按照文档执行。

快是一码事,复杂BUG的解决能力、规划能力这些才是coding的核心。

小讯
上一篇 2026-04-09 13:14
下一篇 2026-04-09 13:12

相关推荐

版权声明:本文内容由互联网用户自发贡献,该文观点仅代表作者本人。本站仅提供信息存储空间服务,不拥有所有权,不承担相关法律责任。如发现本站有涉嫌侵权/违法违规的内容,请联系我们,一经查实,本站将立刻删除。
如需转载请保留出处:https://51itzy.com/kjqy/217548.html