ClawdBot上下文:OpenClaw如何打造多层次、自适应的记忆系统?

ClawdBot上下文:OpenClaw如何打造多层次、自适应的记忆系统?在与大型语言模型 LLM 的交互中 我们常常会遇到一个核心挑战 上下文限制 模型似乎总是 记不住 我们在几轮对话前说过的话 更不用说理解我们的长期偏好和特定工作流程了 这种 健忘 极大地限制了 AI 作为生产力工具的潜力 然而 一个设计精良的记忆系统可以彻底改变游戏规则 它能让 AI 助手从一个无状态的文本处理器 转变为一个真正懂你 能够持续学习和适应的个性化伙伴 今天 我们将深入剖析一个名为

大家好,我是讯享网,很高兴认识大家。这里提供最前沿的Ai技术和互联网信息。



在与大型语言模型(LLM)的交互中,我们常常会遇到一个核心挑战:上下文限制。模型似乎总是“记不住”我们在几轮对话前说过的话,更不用说理解我们的长期偏好和特定工作流程了。这种“健忘”极大地限制了AI作为生产力工具的潜力。

然而,一个设计精良的记忆系统可以彻底改变游戏规则。它能让AI助手从一个无状态的文本处理器,转变为一个真正懂你、能够持续学习和适应的个性化伙伴。今天,我们将深入剖析一个名为 OpenClaw的AI助手其背后复杂而精妙的记忆系统架构,看看它是如何通过多层次、自动化的机制来解决记忆难题的。

图1: OpenClaw记忆系统架构总览

OpenClaw的记忆系统主要由两大核心部分构成,它们在不同的阶段、以不同的方式将信息注入AI的“大脑”中:

1.工作空间引导文件 (Bootstrap Files):这是一组静态的Markdown文件,它们定义了AI的核心身份、行为准则和用户的基本信息。这些文件在每次会话开始时被加载,并注入到 System Prompt 中,为AI的行为设定了基础框架。

2.动态记忆系统 (Dynamic Memory System):这是一个动态变化的记忆集合,它在对话过程中实时捕捉、检索和归档信息。这些记忆根据其类型和时效性,被灵活地注入到 User Message 或整个 messages 数组中。

接下来,我们将逐一拆解这两个系统,探究其内部的运作逻辑。

想象一下,在你开始一天的工作前,你会先回顾一下自己的身份、今天的目标以及和你协作的伙伴是谁。OpenClaw的引导文件扮演的正是这个角色。这些文件存储在工作空间的根目录(/clawd/),构成了AI稳定不变的“人格”和“世界观”。

文件 主要用途 注入时机 内容摘要
AGENTS.md 核心行为规范 始终 定义内存管理、安全边界、群聊准则等。
SOUL.md AI人格与语气 始终 塑造AI的性格、价值观和沟通风格,例如“简洁、不谄媚、有自己的观点”。
USER.md 用户档案 主会话 记录用户的姓名、时区、偏好等,实现个性化交互。
IDENTITY.md AI身份标识 主会话 定义AI自己的名字、形象(Avatar)和代表性Emoji。
TOOLS.md 本地工具配置 始终 记录特定环境的配置信息,如SSH服务器地址、TTS首选音色等。
MEMORY.md 手动长期记忆 主会话 由用户或AI人工整理的关键信息,如重要决策、长期目标等。
HEARTBEAT.md 心跳定时任务 主会话 定义需要AI定期(如每小时)检查的任务清单,如“检查未读邮件”。

这种设计的精妙之处在于分离了“不变”与“可变”。通过将这些核心定义固化在System Prompt中,OpenClaw确保了其在任何对话中都能保持一致的行为和身份认知,避免了在长对话中“迷失自我”。

其中,MEMORY.md 和后面将要介绍的自动记忆系统形成了有趣的对比,它代表了一种“人工精炼”的记忆模式,适用于那些需要被永久置顶、不容忽视的核心事实。

如果说引导文件是AI的“本我”,那么动态记忆系统就是其在与世界互动中不断形成的“经验”和“见闻”。该系统由四种不同生命周期和用途的记忆组成。

这是最基础的记忆形式,即我们熟悉的多轮对话历史。它以jsonl格式持久化存储在本地,确保了对话的连贯性。除非用户主动执行/new命令重置会话,否则AI会一直“记得”当前的对话上下文。

在群聊场景下,AI需要理解在它没有参与时其他人聊了什么。群聊历史机制会在AI被@时,自动抓取最近的聊天记录(如50条),并将其打包注入到当前用户消息的Body文本中,帮助AI快速跟上节奏,做出有上下文的回复。

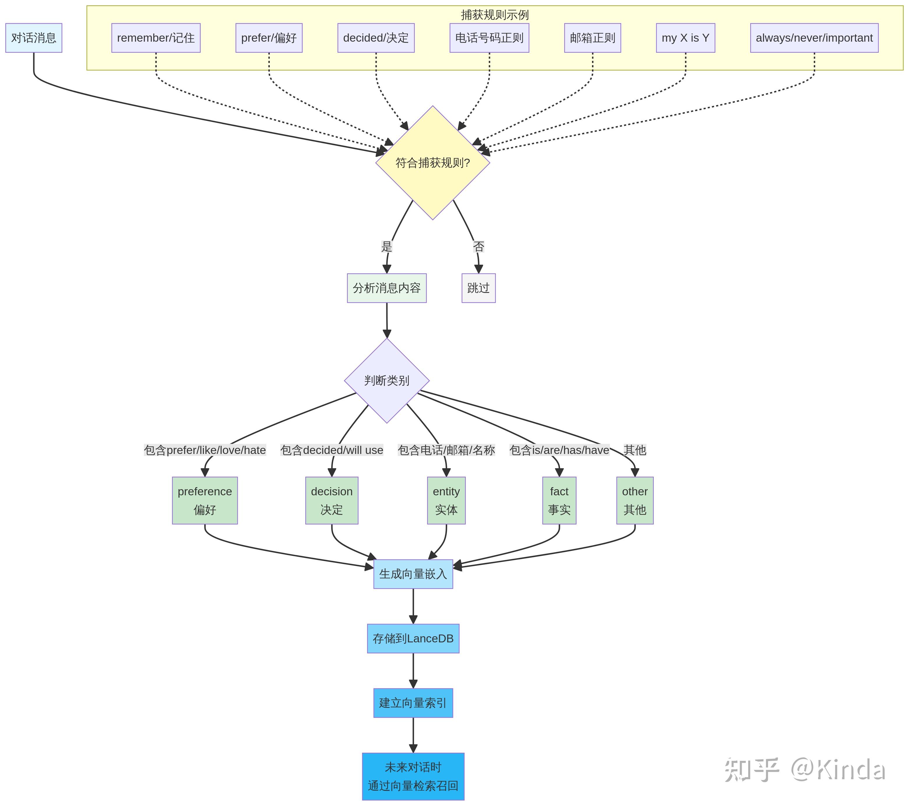
这是OpenClaw记忆系统中最具创新性的部分。它利用向量数据库LanceDB实现了自动化的长期记忆捕获与检索。

它是如何工作的?

•自动捕获 (Capture):在每次对话结束后,系统会根据预设的触发规则(如包含“我喜欢”、“我们决定”、“我的邮箱是”等关键词的句子)自动从对话中提取关键信息短句。

•分类与向量化:这些短句被分为偏好(preference)、事实(fact)、决定(decision)等类别,然后被转换成向量(Embeddings)存储到LanceDB中。

•自动检索 (Recall):在下一次对话开始前,系统会将当前的用户输入也转换为向量,并在LanceDB中进行相似度搜索,召回最相关的几条记忆。

•注入上下文:这些召回的记忆会以一个特殊的<relevant-memories>标签,被前置注入到当前的用户消息中。

图2: LanceDB自动捕获与检索机制流程图

这种机制使得AI能够自动学习和记住用户的偏好、重要事实和决策,而无需人工干预。例如,当用户说过“我更喜欢用TypeScript”,这个偏好会被自动捕获。未来当用户讨论技术选型时,AI会自动回忆起这一点,并可能建议使用TypeScript。

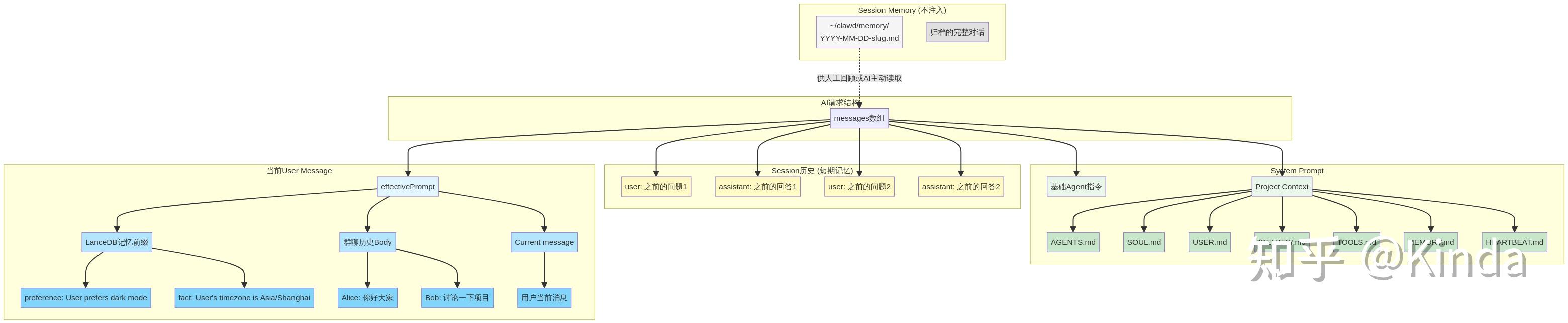
当一个会话通过/new命令结束时,它并不会被简单地丢弃。session-memory钩子会被触发,将这次完整的对话内容(包括由LLM生成的摘要标题)保存为一个独立的Markdown文件,存储在/clawd/memory/目录下。这些归档文件默认不注入任何上下文,但它们有两个重要用途:

•人工回顾:用户可以随时翻阅这些历史档案。

•AI主动读取:由于AI具备文件读写能力,用户可以命令它“去memory目录下找找我们上次关于API设计的讨论”,AI便能主动去查阅这些归档,实现跨会话的知识检索。

现在,让我们将所有部分串联起来,看看当一个用户消息抵达时,OpenClaw是如何一步步构建出最终发送给LLM的完整上下文的。

图3: 一次完整的上下文注入流程图

这个过程可以概括为以下几个关键步骤:

1.渠道层处理:接收原始消息,并注入群聊历史(如果适用)。

2.Agent运行器:
a. 加载Session历史(短期记忆)。
b. 触发before_agent_start钩子,检索并前置注入LanceDB记忆(自动长期记忆)。
c. 加载工作空间引导文件,构建System Prompt。


3.组装与发送:将System Prompt、Session历史和经过层层包装的当前用户消息(包含LanceDB记忆和群聊历史)组装成最终的messages数组,发送给AI模型。

4.回复后处理:
a. 触发agent_end钩子,进行LanceDB记忆的自动捕获。
b. 将当前对话存入Session历史。

最终,AI接收到的上下文结构是高度丰富且结构化的,如下图所示:

图4: OpenClaw最终上下文结构详解

记忆系统的对比与思考

OpenClaw的设计为我们展示了一个优雅的、分层的记忆解决方案。不同类型的记忆机制各司其职,互为补充。

图5: OpenClaw五种记忆机制特性对比
OpenClaw

特别值得关注的是 MEMORY.md (手动) vs LanceDB (自动) 这两种长期记忆的实现方式:

维度 MEMORY.md (人工记忆) LanceDB (自动记忆)
维护方式 人工编辑,确保高质量和高信噪比 自动捕获,低门槛,覆盖面广
注入位置 System Prompt,作为核心背景知识 User Message 前缀,作为即时相关提醒
检索方式 全文加载,保证核心信息不被遗漏 向量相似度,动态、按需召回
适用内容 重大决策、长期规划、核心原则 用户偏好、零散事实、联系方式

这种“手动+自动”的双轨制设计,兼顾了记忆的准确性和覆盖度,让AI既能牢记那些由人类定义的“顶层设计”,又能从日常交互中不断汲取“营养”,持续成长。

OpenClaw的记忆系统架构是一个精心设计的工程杰作。它通过引导文件、多轮对话历史、群聊上下文、向量数据库和归档机制,构建了一个从静态到动态、从短期到长期、从手动到自动的全方位记忆解决方案。这也是为什么大家用起来token爆炸,感觉自己账单又要超了😄

这种分层、结构化的上下文管理方法,不仅极大地扩展了AI的有效记忆容量,更重要的是,它为构建真正个性化、能够与用户共同成长的AI助手提供了一个坚实而可行的蓝图。未来,我们或许不再需要对AI反复强调我们的需求,因为它们已经拥有了一颗强大的“记忆核心”,真正地“认识”我们每一个人。

小讯
上一篇 2026-03-12 11:56
下一篇 2026-03-12 11:58

相关推荐

版权声明:本文内容由互联网用户自发贡献,该文观点仅代表作者本人。本站仅提供信息存储空间服务,不拥有所有权,不承担相关法律责任。如发现本站有涉嫌侵权/违法违规的内容,请联系我们,一经查实,本站将立刻删除。
如需转载请保留出处:https://51itzy.com/kjqy/214181.html