原创 转网 转化医学网
讯享网
【导读】为了研究癌细胞和非癌细胞之间的空间相互作用,团队在这项研究中通过Visium空间转录组学(ST),检查了6种癌症类型的78例病例的131个肿瘤切片队列。
2024年10月30日,美国华盛顿大学医学院丁莉团队在期刊《Nature》上发表了题为“Tumour evolution and microenvironment interactions in 2D and 3D space”的研究论文。团队通过共同注册来自16个样本的48个连续ST切片来重建3D肿瘤结构,这提供了对肿瘤空间组织和异质性的见解。此外,使用无监督深度学习算法并整合ST和CODEX数据,团队确定了3D亚克隆周围的免疫热邻域和冷邻域,并增强了免疫耗竭标志物。这些发现通过与2D和3D空间中局部微环境的相互作用,有助于理解空间肿瘤进化,为肿瘤生物学提供有价值的见解。
https://www.nature.com/articles/s41586-024-08087-4
关于肿瘤克隆进化
01
难治性亚克隆通常出现在癌症中,肿瘤微环境(TME)可以通过多种机制,进一步驱动耐药性。ST数据已与其他数据类型集成,以检查精细克隆结构并识别细胞间相互作用(CCI)与微环境。CODEX多重成像可以通过空间定位蛋白质,来进一步补充ST方法。
克隆进化仍然是癌症最棘手的问题之一。肿瘤通过突变积累和基于适应度的选择,对环境和治疗刺激的空间和时间适应。以前的研究集中在通过突变推断进化历史,但新技术已经使对空间克隆动力学的研究,有了更深入的了解。
在这项研究中,团队报告了6种不同癌症中131个肿瘤ST切片的综合特征:乳腺癌(BRCA)、结直肠癌(CRC)、胰腺导管腺癌(PDAC)、肾细胞癌(RCC)、子宫体子宫内膜癌(UCEC)和胆管癌(CHOL)。团队证明,在这些微区域内存在具有不同的基因克隆,它们有特异性拷贝数变异(CNV)并且在致癌途径(尤其是MYC途径)中具有不同的活性。免疫-肿瘤和基质-肿瘤相互作用,在这些肿瘤区域之间有所不同。这项研究强调了原发性和转移性肿瘤之间的不同特征,包括肿瘤生长模式和转录谱的差异。研究结果证实了3D空间内不同切片中亚克隆和微区域的连通性。这些重建突出了肿瘤-免疫间期生态位和相互作用。
克隆特异性肿瘤-TME相互作用
02
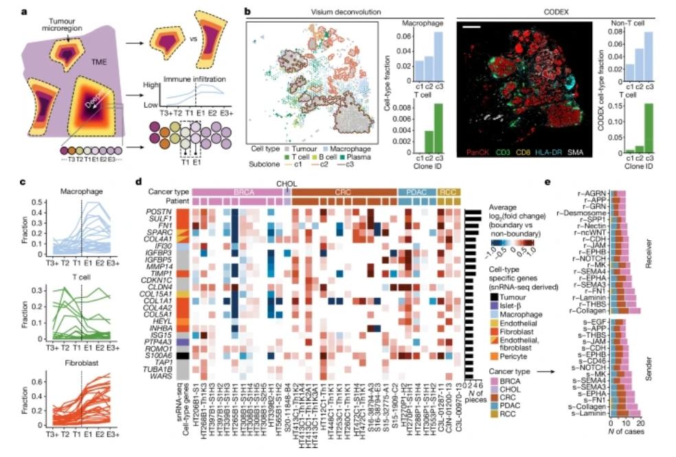
在非肿瘤细胞类型(成纤维细胞中的POSTN、FN1和TIMP1,以及巨噬细胞中的IFI30)中,顶部边界基因在整个队列中具有显著较高的表达,这表明肿瘤和非肿瘤细胞在边界处存在相互作用。边界区共享最多的CCI是细胞外基质(ECM)受体(胶原蛋白、层粘连蛋白、FN1和THBS)、分泌信号(SEMA3、SEMA4、ncWNT和MK)和细胞间粘附(EPHB和NOTCH)。例如,在CRC、PDAC和BRCA样本中观察到MK通路,其中信号从恶性细胞区域传递到TME界面。该途径包括配体MDK与受体NCL和SDC4之间的相互作用。恶性细胞分泌MDK,以产生免疫抑制和血管生成环境,这反过来又促进了肿瘤生长。团队还发现了信号从TME向恶性细胞区域移动的ECM通路。THBS通路是主要相互作用之一,描述了ECM成分THBS1-THBS4(编码血小板反应蛋白)与细胞表面受体CD36和CD47的结合,进而调节细胞粘附、增殖和血管生成。肿瘤相关免疫细胞、基因和CCI在200μm宽边界区域内的富集,说明了恶性细胞与其环境之间的交流,这在空间不可知的技术中是不可见的。
空间肿瘤微区域内的免疫和基质浸润。
3D肿瘤结构和TME相互作用
03
主要BRCA样本HT397B1具有TME肿瘤形态的两个主要区域:一个免疫寒冷区,具有包含克隆1和2的DCIS和IDC形态,以及一个包含克隆3的免疫热IDC区域。与克隆1和2的邻域相比,与克隆3相关的邻域具有较高的T细胞比例和较低的成纤维细胞比例。ROI 1的巨噬细胞、T 细胞和B细胞的比例较低,而ROI 2的这些细胞类型的水平要高得多。这些趋势在CODEX切片中也很明显,其中免疫标志物在ROI 2中更强烈。此外,ROI 1显示成纤维细胞分数增加,平滑肌肌动蛋白(SMA)在肿瘤区域周围的肌上皮中高度表达,这是DCIS的标志。研究结果表明,这些细胞类型关联,以及DCIS和IDC样亚克隆在3个维度上是一致的,基于计算出的3D肿瘤体积周围的细胞类型密度,以及免疫、基质和上皮体积的产生。这些分析表明,3D重建为研究异质性肿瘤微环境,提供了更高的灵敏度。

微区域边界区域中的tumour-TME相互作用,表现出异质性。
总结
04
1. TME暴露作为变异性的第二个驱动因素:变异性的第二个主要驱动因素是肿瘤微环境(TME)的暴露,研究观察到与微区域边缘癌细胞深度相关的不同转录模式,以及与TME免疫细胞相邻的边缘细胞中的特异性富集基因表达。
2. 肿瘤微区之间的基因组和转录组异质性:团队观察到多个样本中肿瘤微区之间的基因组和转录组异质性,这种变异性部分是由于将拷贝数事件映射到空间转录(ST)区域来解释的。
3. 亚克隆进化与治疗耐药性:亚克隆进化是治疗耐药性的主要驱动因素,耐药亚克隆的出现通常会导致治疗失败。
4. 实体瘤中空间不同的肿瘤亚克隆的结构和分布:团队表征了多个实体瘤中空间不同的肿瘤亚克隆的结构和分布,并通过扰动基因集重叠分析,表明它们可以对相同化合物表现出不同的反应。
5. 3D数据分析的前景:预计3D数据分析将迅速在癌症研究中更广泛地建立起来,技术进步将促进更深入的分析,并将进一步增强未来的肿瘤研究。
参考资料:
1.Fu, T. et al. Spatial architecture of the immune microenvironment orchestrates tumor immunity and therapeutic response. J. Hematol. Oncol. 14, 98 (2021).
2.Schmitt, M. W., Loeb, L. A. & Salk, J. J. The influence of subclonal resistance mutations on targeted cancer therapy. Nat. Rev. Clin. Oncol. 13, 335–347 (2016).
原标题:《【Nature】美国华盛顿大学丁莉团队:揭示肿瘤在2D与3D空间中的进化策略和微环境互动》
阅读原文
版权声明:本文内容由互联网用户自发贡献,该文观点仅代表作者本人。本站仅提供信息存储空间服务,不拥有所有权,不承担相关法律责任。如发现本站有涉嫌侵权/违法违规的内容,请联系我们,一经查实,本站将立刻删除。
如需转载请保留出处:https://51itzy.com/kjqy/202221.html