<p> 有四种mos管</p>
讯享网
1,mos管g极,s极和d极辨认,g(栅)极,s(源)极和箭头相连接的线,d(漏)极,
开关电源通常使用增强型NMOS管,增强型栅极和箭头处连接线和为虚线
2,mos存在体内二极管的,体内二极管串接在DS之间的,方向和栅极箭头指向一样,PMOS都是D极到S极,NMOS都是S极到N极
3,根据体内二极管的方向,(外界电源输入方向和体内二极管负极相连)(外界输出方向和体内二极管正极相连),当MOS管不导通时候,加在体内二极管两端电压不导通,由于后序在栅极加上负压和正压导致MOS管导通,然后就相当于开关作用
4.增强型,栅极和箭头连接处为虚线, 耗尽型,栅极和箭头连接处为实线
1.耗尽型PMOS(耗尽型是直线)
PMOS和PNP型三极管类似, PMOS是箭头向外,PMOS和PNP导通电压都是负压,就是PMOS的Vgs < 0,PNP的Vbe < 0,PMOS和PNP分别导通

2.nmos

nmos和三极管NPN类似,导通电压都是正电压,(Vgs > 0NMOS导通)(Vbe > 0 PMOS导通)

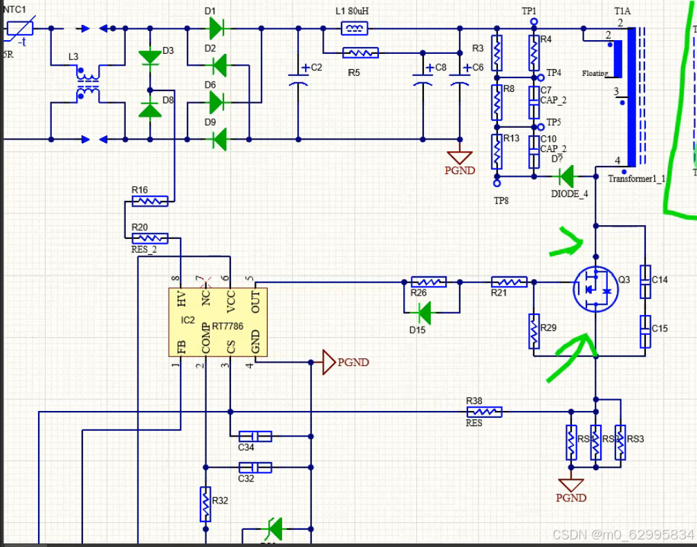
3,初级侧MOS
这个管子先是高压启动让IC先工作起来,工作起来后就有波形去控制管子的导通或者截至下面这个增强型NMOS,s极和d极方向错了,上面是电源输入端,下面是输出端,驱动IC

4.同步整流MOS
因为同步整流的驱动IC需要有电压启动信号后才会正常工作,正常工作后才有PWM波形输出控制管子导通或者截至,所以这里NMOS管电源输入端这么接,就是让管子的体内二极管让它先导通,才会给这个IC供电,IC启动后才有控制信号出来控制管子的导通或者截至


版权声明:本文内容由互联网用户自发贡献,该文观点仅代表作者本人。本站仅提供信息存储空间服务,不拥有所有权,不承担相关法律责任。如发现本站有涉嫌侵权/违法违规的内容,请联系我们,一经查实,本站将立刻删除。
如需转载请保留出处:https://51itzy.com/kjqy/200440.html