看到一个有意思的会生气的机器人:

上面写着“不要生气!”
动起来是这样的效果,够不够生气?

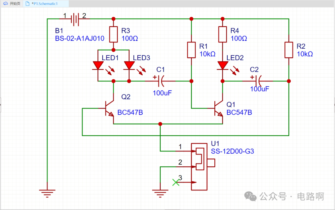
其实就是两个灯轮流闪烁,是通过“多谐振荡器电路”实现的,电路原理图如下。

下面对这个电路进行分析,把原理讲清楚。
一、电路说明
先简化一下电路:

这个电路是一种多谐振荡器电路,开关SW1闭合后,电路接通了电压为3V的电源。
之后,三极管Q1和Q2会轮流导通和截止,产生持续震荡,令两个LED灯不断闪烁。
二、原理分析

在电源开关SW1合上前,电容C1、C2两端的电压均为0。
合上电源开关SW1,在接通电源的瞬间,Q2B点、Q1B点的电压在上拉电阻R1、R2的作用下从0开始抬升,理论上将会把三极管Q1和Q2同时导通。但由于三极管的性能参数差异,其中一个三极管会先导通。
假设Q1先导通,Q1的导通引起Q1C点的电压下降,后续顺序如下:


①Q1C点的电压下降 => ②Q2B点的电压下降(导致了Q2的截止) => ③Q2C点的电压上升(导致了LED灯D2的熄灭) => ④Q1B点的电压上升 => ⑤进一步使Q1C点的电压下降(导致了LED灯D1的亮起)
Q1C点的电压下降,进一步引起了自身电压的下降。这就是振荡电路中常说的“正反馈”啦。
我们说电容电压不能突变,不是不变。之后电容C1左边(Q1C点)的电压几乎为0,右边(Q2B点)开始通过电阻R1从电源获得电压来充电。充电过程中三极管Q2的B极电压逐渐升高,一直升高到能使Q2导通。
Q2导通后,Q2C点的电压被拉低,LED灯D2被点亮。根据电容两端电压不能突变,这时Q1B点的电压也由原来的高电压被拉低,于是三极管Q1被关闭,LED灯D1熄灭。
再然后电容C2开始充电,充到电容C2的左边(Q1B点)的电压足以把三极管Q1打开。。。
如此循环,LED灯D1、D2交替亮起和熄灭。
用仿真图,直观地感受电路中各点的波形变化:

LED灯交替亮灭的周期T直接给公式,大家可以根据公式调整参数,改变闪烁的时间长短:
T = 0.69 * (R1 *C1 + R2 * C2)
注意:如果发现计算出来的理论值和实际值不相符,则调整公式中“0.69”这个参数。
三、扩展知识
这个电路也叫“多谐振荡器”,为什么呢?
因为电路产生的是矩形波,“多谐”是指矩形波中除了基波成分外,还含有丰富的高次谐波成分。
还有一个叫法,因为电路产生矩形波,于是又叫做“矩形波发生器”。。。

这还没完,它还叫“无稳态电路“。。。

因为电路产生了自激振荡,总没有一个稳定的状态,看两个LED灯闪来闪去就知道,它不会一直熄灭,也不会一直点亮。
四、最后
掌握了有趣的知识,就用它来做一些有意思的产品,享受玩电子的乐趣吧!
求点赞,下次再见!
- 全网首测!高性能国产通用双核蓝牙MCU入手体验!
- 长城汽车魏建军:中国电车没有核心技术
- 2024年是否将是先进封装之年?
- 牛!义乌小音箱,小小电路板功能强大
- 又冒烟了!到底哪个DCDC电源芯片是真的?

版权声明:本文内容由互联网用户自发贡献,该文观点仅代表作者本人。本站仅提供信息存储空间服务,不拥有所有权,不承担相关法律责任。如发现本站有涉嫌侵权/违法违规的内容,请联系我们,一经查实,本站将立刻删除。
如需转载请保留出处:https://51itzy.com/kjqy/186625.html