目录 | 2024年第9期 本期专题:空天地海一体化网络
面向5G-Advanced和6G的星基移动通信网络标准技术研究
大规模低轨卫星互联网传输层关键技术研究与展望
业务驱动卫星网络资源弹性调度策略综述
李佳豪1,吴畏虹1,刘江1,2,刘韵洁1,2
(1.北京邮电大学,北京 ;
2.紫金山实验室,江苏 南京 )
【摘 要】卫星互联网作为未来关键的通信基础设施之一,面对日益增长的通信需求和多样化的业务场景,资源调度策略的优化显得尤为关键。然而,当前卫星网络建设体制尚未充分考虑业务特性,缺乏基于业务优先级和特定条件下资源分配的智能化机制,难以在资源调度中充分感知和响应不同业务的需求。因此,针对卫星互联网中考虑业务特性下的资源调度的关键问题,展开调研和综述。首先,调研了卫星网络资源评估方法。然后,针对卫星网络资源调度策略,总结了三类调度策略。最后,总结了天地一体化网络在不同场景下的资源调度策略。
【关键词】业务驱动;卫星网络;资源弹性调度
doi:10.3969/j.issn.1006-1010.-000
中图分类号:TN929.5 文献标志码:A
文章编号:1006-1010(2024)09-0050-07
引用格式:李佳豪,吴畏虹,刘江,等. 业务驱动卫星网络资源弹性调度策略综述[J]. 移动通信, 2024,48(9): 50-56.
LI Jiahao, WU Weihong, LIU Jiang, et al. A Review of Service-Driven Resource Elastic Scheduling Strategies in Satellite Networks[J]. Mobile Communications, 2024,48(9): 50-56.
讯享网
0 引言
随着空间技术的飞速发展,卫星网络已成为全球通信和数据传输不可或缺的一部分。SpaceX公司发起的星链项目,致力于构建一个全球范围内的通信服务[1],OneWeb公司拟构建全球化的卫星星座,以增强全球范围内的带宽连接[2]。卫星网络因为具有高带宽、全球覆盖、连续服务等卓越能力[3]。在导航、远程通信、物联网、灾害响应等方面都发挥着关键作用。因此,不断提升的业务需求给卫星资源调度带来了复杂性,如何实现资源的最优配置,实现差异化的服务,提高资源分配上的稳定性和可靠性成为了待解决的问题。
业务驱动的资源调度是一种基于业务需求的资源管理办法,其主要目标是面对不同的业务对资源进行差异化分配和优化。其网络架构如图1所示,用户根据不同的业务需求,向地面站发送请求,地面站将这些请求传递至卫星网络,实现业务的接收与处理。具体而言,业务驱动综合考虑业务的优先级、时效性、数据传输量,有效地分配网络资源以提高服务质量和用户满意度。同时具有弹性策略,在资源有限的情况下,确保关键业务得到优先保障。例如,在面对风暴、海啸等自然灾害时,弹性调度能够避免拥塞和意外损失,进行统一调度,确保紧急业务的连续性和稳定性[4]。

当前的卫星网络资源调度策略大多都关注于网络控制调度,主要关注链路利用率、承载能力等,侧重于从网络总体资源出发,只确保了任务的可达性。例如,在面对视频传输和大数据传输等不同类型的业务,由于其对带宽、延迟的需求不同,现有资源策略难以提供**服务质量。
随着业务需求的不断增长和复杂化,面向网络控制的调度策略已逐渐无法满足现代通信系统的需求。因此,研究者们正致力于探索业务驱动的资源调度策略,以适应复杂的业务环境。对卫星资源进行评估,开发出精确的模型和工具,实时监测资源使用情况,是实现有效资源调度不可或缺的基础。这一步骤为资源调度提供了坚实的数据支撑。卫星网络资源调度算法的开发是解决资源分配问题的关键。通过考虑资源的可用性、业务的优先级和服务质量要求,以实现资源的最优分配。天地一体化网络资源调度的研究,旨在实现卫星资源与地面资源的高效整合,构建一个能够迅速适应业务需求变化的智能调度系统。
本文全面梳理了卫星网络资源调度的现状,为研究人员提供了一个整体视角,帮助他们深入理解现有调度策略及其解决的核心问题。通过总结不同方向的调度策略,为研究人员在开发更高效的弹性调度方案提供了参考和指导。
业务驱动资源调度策略是实现资源分配的关键,这些策略能够与现有的资源体系相融合。因此,本文面向策略展开调研,对卫星网络资源评估,卫星网络资源调度和天地一体化网络资源调度策略进行总结。
1 卫星网络资源评估
卫星网络作为网络业务的服务基础设施,网络资源用以支撑业务的通信需求。因此,针对卫星网络资源评估问题,根据现有研究方案在资源评估的着眼点的不同,本文将卫星网络资源评估划分为资源分析、任务分析、调度分析三类。
资源分析方案的主要原理为通过对卫星网络的资源进行观测、监控、描述,基于资源信息分析资源特征,并建立资源的能力评估结果。具体而言,文献[5]通过实时监控当前卫星及其邻近卫星的闲置存储和观测资源状态,构建了一个小型卫星网络,显著提高了卫星资源利用率。文献[6]提出了一种时间演变资源图工具来描述多维资源的演变。采用统一的二维时空基础,通过建立各类资源之间的关联关系,有效地促进了**资源分配策略的实现。
任务分析方案的主要原理为通过对任务需求进行分析,从任务的终端、流量与并行关系等角度对任务的资源特征进行分析建模,并以此为基础在总体卫星资源池的前提下进行当前的资源评估。文献[4]提出了一种改进的K-means算法来对终端进行分类,依据终端对延迟、带宽和连接时间的不同敏感性来进行资源分配,并提出了一种参考配置转移方案,减少资源重新配置的消耗。文献[7]将任务分解为多个子任务,并部署到多个低轨道卫星节点上进行协同处理,通过有向无环图表示其子任务并行和串行的关系,确保任务能够高效执行。
调度分析方案的主要原理为在软件定义网络与虚拟化等架构下,通过对当前的调度策略与业务需求等供需关系分析,通过资源与业务的供需关系特征进行资源评估。文献[8]提出了一种软件定义卫星观测方法。这种方法利用虚拟资源池来有效地整合和管理大量遥感卫星的观测能力。实现按需获取观测资源,并通过数据库查询机制促进高效调度。文献[9]提出了一种结合了软件定义网络和网络功能虚拟化的技术,主要考虑计算资源和通信资源,通过虚拟网络功能实现对低轨卫星网络的灵活资源管理。
表1对本节提到的卫星资源评估方法进行了总结。通过全面的资源评估,能够更好地理解资源的现状和潜在的优化空间,并为后续章节中提出的调度算法和策略奠定了基础。

2 卫星网络资源调度
2.1 基于图论的资源分析调度策略
在卫星网络资源调度领域,基于图论的策略因其直观性和有效性而受到广泛关注。图论提供了一种将复杂的网络结构和资源分配问题简化为图结构的强大工具,使得资源调度问题可以通过成熟的图论算法来解决。本文重点探讨了图论在任务聚类、资源分配这两个关键问题上的研究进展和应用。
任务聚类是卫星网络资源调度中的一个关键步骤,它涉及将众多任务根据特定的标准和属性进行分组,以简化复杂的调度问题。有效的任务聚类能够降低系统的整体能耗,并提高卫星资源的利用率。具体而言,文献[10]提出了一种基于图的最小团划分算法。任务聚类算法侧重于优先级和观测约束,该过程首先创建邻接矩阵,然后通过迭代的方式将任务分配给集群,有效优化了任务聚类。文献[11]提出了一种基于避免冲突的聚类图的调度算法。在图中,节点表示任务,节点之间的链路表示任务之间聚合的可能性。该算法通过优先处理只能由单一卫星执行的任务,减少等待时间;根据任务的时间敏感度进行分组,保障了任务执行的时间连续性。
资源分配是卫星网络资源调度中的核心问题。这一过程要求综合考虑任务的优先级、资源的可用性以及网络的当前状态,以确保关键任务能够获得必要的资源支持。文献[12]提出了一种利用时间拓展图的资源分配方法。使用时间拓展图表示收发器资源的分配,通过使用虚拟节点和边来增强时间拓展图,以对资源进行符号化,简化了资源分配过程。文献[13]介绍了一种卫星网络对地观测和数据传输联合调度方案。在传输阶段,使用冲突图表示卫星和任务之间的冲突关系,通过使用虚拟链路描述收发器资源的特征,系统可以按需分配资源以解决冲突。文献[5]提出了一种资源请求队列重构与协同调度方法。算法通过将每个卫星上的任务传输到具有空闲资源的卫星,实现了资源的自主协调,并基于Ford-Fulkerson算法设计了成本消耗最小资源分配方法。
2.2 基于蚁群算法的资源调度策略
蚁群算法是一种模拟自然界蚂蚁觅食行为的启发式搜索算法。在资源调度策略中,蚁群算法能有效处理卫星任务的时间窗口约束、资源冲突和优化目标多样性。从而实现对卫星通信、导航和观测任务的高效调度。现有的研究主要从算法改进、数据处理、和策略优化这三个方面进行展开。
算法改进主要指增强蚁群算法的全局探索能力,以确保算法能够在整个解空间内进行广泛的搜索,避免过早地陷入局部最优解。文献[14]提出了一种基于指导解的蚁群优化算法。该方法利用一组预定义的引导解来调整信息素分布,并通过信息素持久性参数来控制新旧信息素值的融合。文献[15]提出了一种混合蚁群优化算法。通过重组操作符和更新规则在解空间中存储和改进解决方案片段,增强了算法的探索能力和多样性。
数据预处理主要涉及对原始数据进行分析、转换和规范化,以及将多维数据转换为算法能够高效处理的格式,以提高算法的效率。文献[16]提出了一种基于蚁群优化的多星控制资源调度算法。算法首先对数据进行预处理,构建了一个复杂独立集模型,将多目标问题转化为单一目标的组合优化问题。文献[17]根据时间窗口、功耗、信道数量、任务优先级等参数建立了资源调度模型,提出了一种通过构建初始解集并定义质量函数来确保任务优先级完成的算法,同时结合额外的信息素沉淀以增强资源调度过程。
策略优化主要指创新机制的引入和算法流程的简化,可以有效提高资源分配的效率,确保了在复杂多变的卫星网络环境中实现快速响应,并增强了算法的实用性。文献[18]提出了一种合作蚁群优化方法。蚂蚁通过节点上的信息素路径和动态启发式信息来选择路径,同时通过合作策略在子图之间共享信息,以确保生成的解满足任务要求。文献[19]提出了一种简化蚁群优化算法,通过设定固定的更新量和范围,减少了参数间的耦合,采用了恒定值对信息素进行初始化,进一步增强了算法的易实现性。
2.3 机器学习驱动的调度策略
机器学习是一种使计算机能够从数据中自动学习并改进性能的技术。基于此,机器学习驱动的资源调度策略通过分析大量的历史数据和实时数据,学习并预测不同资源需求和网络状态,从而制定最优的调度策略。本文将这些测量归纳为任务分配、资源调度、以及联合调度三类,并对每类策略进行了总结。
对于任务分配,调度算法通过感知任务特征,选择行动,根据所选任务的有效性来确定奖励,通过不断的学习,有效提高了任务执行效率。文献[20]提出了一种基于强化学习的自主卫星任务调度机制,将卫星的行动选择定义为地面指向、太阳指向等预定义动作。通过综合考量卫星功率消耗和能量存储器使用情况设计奖励函数,以量化任务执行的效率。文献[21]提出了一种深度强化学习方案来自动学习多星调度的策略。算法通过考虑当前问题和解决方案,自主选择下一个**调度任务。根据所选任务的有效性、形成的任务调度顺序等来确定奖励。
资源分配首先是建立相应的联合资源框架,在这一基础上,机器学习通过观测环境状态,综合评估成本与效益,以实现资源的最优分配。文献[22]采用了深度Q-Learning方法,代理根据给定策略选择动作,决定内容缓存以存储用户请求的内容。奖励函数综合考虑了无线频谱使用费、缓存成本等,以反映资源分配的效率和成本效益。文献[23]提出了一种联合卫星与基站调度和资源分配策略,通过引入虚拟基站,利用基于优先级采样的双重深度Q网络算法,有效提升了学习效率。文献[24]开发了一种基于多智能体的深度确定性策略梯度算法。通过智能体对环境状态的观测、确定其传输功率,有效分配了网络资源。
联合调度是指同时考虑任务分配和资源调度的策略,以实现两者之间的**协同。文献[25]提出了一种分层调度方法,该方法结合了改进的蚁群优化和改进的深度Q网络。该方法涉及两个主要步骤:任务分配侧重于使用改进的蚁群优化进行负载平衡,资源调度的目标是通过深度Q网络来实现较高的任务完成率。
表2展示了本节提到的卫星网络资源调度算法。本节深入探讨了卫星网络资源调度算法的多样化方法及其在现代通信系统中的重要作用,每一种技术都为解决卫星资源的优化配置问题提供了独特的视角和解决方案。这些算法不仅提高了资源的利用效率,还增强了卫星网络的适应性和鲁棒性,满足了日益增长的通信需求和多样化的业务场景。

3 天地一体化网络资源调度

3.1 边缘计算场景资源调度策略
边缘计算是一种分布式计算架构,它通过将数据处理任务从远程数据中心转移到数据源附近的边缘节点来实现。在卫星网络场景中,边缘计算允许在偏远地区或地面网络覆盖不足的地区提供计算服务,增强了网络的鲁棒性和可靠性。本文将边缘计算场景中的资源调度分为对任务时间的优化和资源卸载。
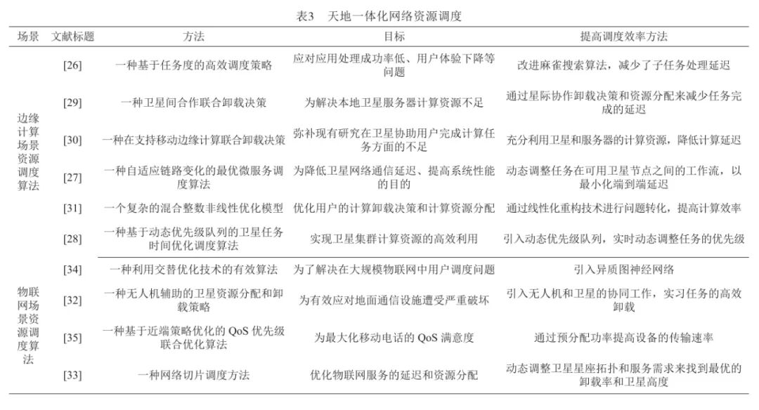
任务时间优化侧重于通过优化任务的执行顺序和调度策略,缩短任务完成时间,提高系统的整体效率。这类方法通常考虑网络环境的动态性和资源的有限性,来动态调整和优化任务调度。文献[26]提出了一种基于任务度的高效调度策略,该算法把任务创建为有向无环图,用以优化任务处理流程。通过引入对立学习改进麻雀搜索算法,来提升资源分配的效率。文献[27]提出了一种自适应链路变化的调度算法,算法通过综合考虑卫星节点、任务数和卫星间传播及传输延迟等,构建了一个综合评分系统,以实现端到端通信延迟的最小化。文献[28]提出了一种基于动态优先级队列的调度算法,该算法考虑了卫星网络环境的动态性和异构特性,并采用入口任务复制策略和基于插入的优化策略,来最小化应用的总体完成时间。
计算资源卸载方法通过将计算任务卸载到其他节点,以减轻本地计算资源的负担,提高任务处理效率。通过利用数学方法和优化器,可以有效分配和管理资源。文献[29]提出了一种卫星间合作联合卸载决策。在任务卸载方面,采用灰狼优化器算法,可以高效地达到全局最优解。文献[30]在任务卸载方面采用了势能博弈理论,用户根据自己的利益在本地计算、卸载到低轨卫星计算、或卸载到低轨卫星后再迁移到基站计算三种任务卸载决策中做选择,最终证明存在至少一个纯策略纳什均衡解。文献[31]提出了一个复杂的混合整数非线性优化模型,运用了线性重构技术,将问题转化为更易处理的凸问题。以此优化用户的计算卸载决策和计算资源分配。
3.2 物联网场景资源调度策略
在天地一体化网络中物联网的应用主要利用卫星通信覆盖广泛的优势,为地面物联网设备提供数据传输服务,特别是在地面网络覆盖不到的偏远地区。但其面临着任务依赖性、资源有限和资源分配不合理等挑战。本文综述了最新的研究进展,并将其分为两类:任务卸载和功率分配。
任务卸载通过建立多目标优化问题,把物联网设备的任务卸载到卫星设备,有效解决了物联网设备计算能力不足的问题。文献[32]提出了一种无人机辅助的低轨卫星边缘计算资源分配和卸载策略,策略通过无人机将任务卸载到低轨卫星,从而为地面设备提供计算服务。文献[33]中提出了一种针对物联网服务的卫星边缘计算架构和网络切片调度方法,通过加权求和的方式平衡了延迟、计算能力和传输功率衰减,以支持不同需求的物联网应用。
功率分配方法通过建立数学模型、设计优化策略,来提高系统性能和资源利用效率。文献[34]使用交替优化技术,并构建了一个异构图神经网络,利用无线拓扑结构的特征来优化每个用户的传输功率。文献[35]设计了一种基于近端策略优化的服务质量保障(QoS, Quality of Service)优先级联合优化算法,为每个移动电话预分配功率,通过引入匹配因子,结合深度强化学习,有效解决了资源调度问题。
在天地一体化网络资源调度策略研究中,资源类型的多样性和数量是影响策略设计和性能的关键因素。图2展示了上述策略所涉及到的资源类型数量:

表3展示了本节提到的天地一体化网络资源调度算法。本节深入分析了天地一体化网络资源调度的复杂性和挑战,并探讨了一系列创新的算法和策略,旨在实现资源的高效管理和优化分配。天地一体化网络通过整合卫星和地面资源,不仅扩大了通信的覆盖范围,还显著提升了网络的灵活性和响应速度。

4 结束语
本文全面综述了卫星网络资源调度的最新研究进展,涵盖了从资源评估到具体调度算法的设计与实现,再到天地一体化网络资源调度的综合应用。通过对文献的系统分析,本文揭示了业务驱动的资源调度策略在提高资源利用效率、保障通信服务质量和满足多样化业务需求方面的重要性。在资源评估方面,实时监控和分析是优化资源分配和网络性能的关键。在调度算法方面,基于图论、蚁群算法和机器学习的方法各有优势,它们通过不同的策略解决了资源分配中的效率和适应性问题。天地一体化网络资源调度的研究,尤其是边缘计算和物联网场景下的资源调度,为解决高动态环境下的资源管理提供了新思路。
随着人工智能技术的发展,未来的卫星资源调度将更依赖机器学习技术,这将使调度系统能够应对更加复杂的场景,实现更快速的响应,以更好地满足未来多样化和智能化的业务需求。此外,机器学习还需要和其他先进技术相结合,进一步增**星资源调度的综合实力,为全球用户提供更加丰富、高效、可靠的通信服务。
参考文献:(上下滑动浏览)
[1] McDowell J C. The low earth orbit satellite population and impacts of the SpaceX Starlink constellation[J]. The Astrophysical Journal Letters, 2020,892(2): L36.
[2] Foreman V L, Siddiqi A, De Weck O. Large satellite constellation orbital debris impacts: Case studies of oneweb and spacex proposals[C]//AIAA SPACE and Astronautics Forum and Exposition. 2017: 5200.
[3] Zhu X, Jiang C, Kuang L, et al. Non-orthogonal multiple access based integrated terrestrial-satellite networks[J]. IEEE Journal on Selected Areas in Communications, 2017,35(10): 2253-2267.
[4] Wang F, Jiang D, Qi S, et al. A dynamic resource scheduling scheme in edge computing satellite networks[J]. Mobile Networks and Applications, 2021,26: 597-608.
[5] Fan H, Yang Z, Wu S, et al. An efficient satellite resource cooperative scheduling method on spatial information networks[J]. Mathematics, 2021,9(24): 3293.
[6] Sheng M, Wang Y, Li J, et al. Toward a flexible and reconfigurable broadband satellite network: Resource management architecture and strategies[J]. IEEE Wireless Communications, 2017,24(4): 127-133.
[7] Liu Z, Dong X, Wang L, et al. Satellite network task deployment method based on SDN and ICN[J]. Sensors, 2022,22(14): 5439.
[8] Zhao H, Zhang Y, Jiang Q, et al. Software-Defined Satellite Observation: A Fast Method Based on Virtual Resource Pools[J]. Remote Sensing, 2023,15(22): 5388.
[9] He J, Cheng N, Yin Z, et al. Service-Oriented Resource Allocation in SDN Enabled LEO Satellite Networks[C]//2023 IEEE 34th Annual International Symposium on Personal, Indoor and Mobile Radio Communications (PIMRC). IEEE, 2023: 1-6.
[10] Huang Y, Mu Z, Wu S, et al. Revising the observation satellite scheduling problem based on deep reinforcement learning[J]. Remote Sensing, 2021,13(12): 2377.
[11] Li P, Li J, Li H, et al. Graph based task scheduling algorithm for earth observation satellites[C]//2018 IEEE Global Communications Conference (GLOBECOM). IEEE, 2018: 1-7.
[12] Wang P, Zhang X, Zhang S, et al. Time-expanded graph-based resource allocation over the satellite networks[J]. IEEE Wireless Communications Letters, 2018,8(2): 360-363.
[13] Wang P, Li H, Zhang S, et al. A novel joint scheduling scheme of earth observation and transmission in satellite networks[C]//2020 International Conference on Computing, Networking and Communications (ICNC). IEEE, 2020: 774-779.
[14] Zhang N, Feng Z, Ke L. Guidance-solution based ant colony optimization for satellite control resource scheduling problem[J]. Applied Intelligence, 2011,35: 436-444.
[15] Wang H, Xu M, Wang R, et al. Scheduling earth observing satellites with hybrid ant colony optimization algorithm[C]//2009 International Conference on Artificial Intelligence and Computational Intelligence. IEEE, 2009,2: 245-249.
[16] Zhang Z, Zhang N, Feng Z. Multi-satellite control resource scheduling based on ant colony optimization[J]. Expert Systems with Applications, 2014, 41(6): 2816-2823.
[17] 何元智,彭聪,于季弘,等. 面向密集多波束组网的卫星通信系统资源调度算法[J]. 通信学报, 2021,42(4): 109-118.
[18] Zhang N, Feng Z. Cooperative ant colony optimization for multisatellite resource scheduling problem[C]//2007 IEEE Congress on Evolutionary Computation. IEEE, 2007: 2822-2828.
[19] Zhang Z, Hu F, Zhang N. Ant colony algorithm for satellite control resource scheduling problem[J]. Applied Intelligence, 2018,48: 3295-3305.
[20] Zeleke D A, Kim H D. A New Strategy of Satellite Autonomy with Machine Learning for Efficient Resource Utilization of a Standard Performance CubeSat[J]. Aerospace, 2023,10(1): 78.
[21] Lam J T, Rivest F, Berger J. Deep reinforcement learning for multi-satellite collection scheduling[C]//Theory and Practice of Natural Computing: 8th International Conference, TPNC 2019, Kingston, ON, Canada, December 9–11, 2019, Proceedings 8. Springer International Publishing, 2019: 184-196.
[22] Qiu C, Yao H, Yu F R, et al. Deep Q-learning aided networking, caching, and computing resources allocation in software-defined satellite-terrestrial networks[J]. IEEE Transactions on Vehicular Technology, 2019,68(6): 5871-5883.
[23] Yin Y, Huang C, Wu D F, et al. Deep Reinforcement Learning‐Based Joint Satellite Scheduling and Resource Allocation in Satellite‐Terrestrial Integrated Networks[J]. Wireless Communications and Mobile Computing, 2022(1): .
[24] Nauman A, Alshahrani H M, Nemri N, et al. Dynamic resource management in integrated NOMA terrestrial–satellite networks using multi-agent reinforcement learning[J]. Journal of Network and Computer Applications, 2024,221: .
[25] Li Y, Guo X, Meng Z, et al. A Hierarchical Resource Scheduling Method for Satellite Control System Based on Deep Reinforcement Learning[J]. Electronics, 2023,12(19): 3991.
[26] Liu Z, Jiang Y, Rong J. Resource Allocation Strategy for Satellite Edge Computing Based on Task Dependency[J]. Applied Sciences, 2023,13(18): 10027.
[27] Huang Y, Zhang X. Microservice scheduling for satellite-terrestrial hybrid network with edge computing[C]//2022 IEEE/CIC International Conference on Communications in China (ICCC Workshops). IEEE, 2022: 24-29.
[28] Han J, Wang H, Wu S, et al. Task scheduling of high dynamic edge cluster in satellite edge computing[C]//2020 IEEE World Congress on Services (SERVICES). IEEE, 2020: 287-293.
[29] Tong M, Li S, Wang X, et al. Inter-Satellite Cooperative Offloading Decision and Resource Allocation in Mobile Edge Computing-Enabled Satellite–Terrestrial Networks[J]. Sensors, 2023,23(2): 668.
[30] Tong M, Wang X, Li S, et al. Joint offloading decision and resource allocation in mobile edge computing-enabled satellite-terrestrial network[J]. Symmetry, 2022,14(3): 564.
[31] Wei K, Tang Q, Guo J, et al. Resource scheduling and offloading strategy based on LEO satellite edge computing[C]//2021 IEEE 94th Vehicular Technology Conference (VTC2021-Fall). IEEE, 2021: 1-6.
[32] Zhang H, Xi S, Jiang H, et al. Resource allocation and offloading strategy for UAV-assisted LEO satellite edge computing[J]. Drones, 2023,7(6): 383.
[33] Kim T, Kwak J, Choi J P. Satellite edge computing architecture and network slice scheduling for IoT support[J]. IEEE Internet of Things journal, 2021,9(16): 14938-14951.
[34] Van Chien T, Le H A, Tung T H, et al. Joint power allocation and user scheduling in integrated satellite-terrestrial cell-free massive mimo iot systems[J]. arXiv preprint arXiv:2401.03754, 2024.
[35] Su Y, Wei W, Liu L, et al. Resource Scheduling for NOMA-Based Mobile Phones and IoT Fusion Satellite Network[C]//2023 15th International Conference on Communication Software and Networks (ICCSN). IEEE, 2023: 85-89.

★原文刊发于《移动通信》2024年第9期★
doi:10.3969/j.issn.1006-1010.-000
中图分类号:TN929.5 文献标志码:A
文章编号:1006-1010(2024)09-0050-07
引用格式:李佳豪,吴畏虹,刘江,等. 业务驱动卫星网络资源弹性调度策略综述[J]. 移动通信, 2024,48(9): 50-56.
LI Jiahao, WU Weihong, LIU Jiang, et al. A Review of Service-Driven Resource Elastic Scheduling Strategies in Satellite Networks[J]. Mobile Communications, 2024,48(9): 50-56.
《移动通信》投稿方式为在线投稿
请您登录网页投稿系统
链接地址:http://ydtx.cbpt.cnki.net
版权声明:本文内容由互联网用户自发贡献,该文观点仅代表作者本人。本站仅提供信息存储空间服务,不拥有所有权,不承担相关法律责任。如发现本站有涉嫌侵权/违法违规的内容,请联系我们,一经查实,本站将立刻删除。
如需转载请保留出处:https://51itzy.com/kjqy/180265.html