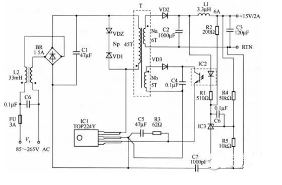
简单的开关电源电路图(一) 简单实用的开关电源电路图

调整C3和R5使振荡频率在30KHz-45KHz。输出电压需要稳压。输出电流可以达到500mA.有效功率8W、效率87%。其他没有要求就可以正常工作。
简单的开关电源电路图(二)
24V开关电源,是高频逆变开关电源中的一个种类。通过电路控制开关管进行高速的道通与截止.将直流电转化为高频率的交流电提供给变压器进行变压,从而产生所需要的一组或多组电压!
24V开关电源的工作原理是:
1.交流电源输入经整流滤波成直流;
2.通过高频PWM(脉冲宽度调制)信号控制开关管,将那个直流加到开关变压器初级上;
3.开关变压器次级感应出高频电压,经整流滤波供给负载;
4.输出部分通过一定的电路反馈给控制电路,控制PWM占空比,以达到稳定输出的目的。
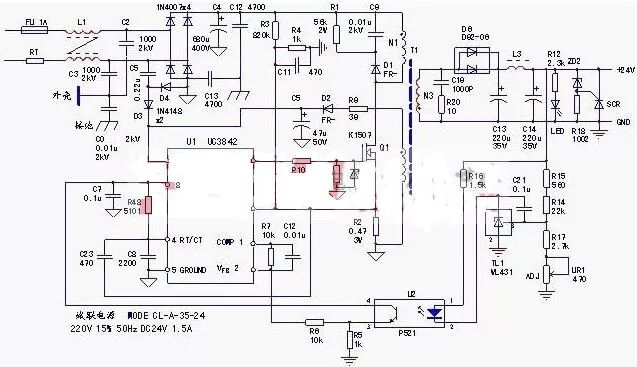
24v开关电源电路图

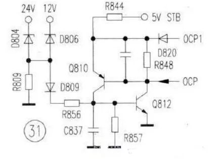
24V过流保护图


24V过压保护图
简单的开关电源电路图(三)
单端正激式开关电源的典型电路如图四所示。这种电路在形式上与单端反激式电路相似,但工作情形不同。当开关管VT1导通时,VD2也
导通,这时电网向负载传送能量,滤波电感L储存能量;当开关管VT1截止时,电感L通过续流二极管VD3 继续向负载释放能量。

在电路中还设有钳位线圈与二极管VD2,它可以将开关管VT1的最高电压限制在两倍电源电压之间。为满足磁芯复位条件,即磁通建立和
复位时间应相等,所以电路中脉冲的占空比不能大于50%。由于这种电路在开关管VT1导通时,通过变压器向负载传送能量,所以输出功率范围大,可输出50-200 W的功率。电路使用的变压器结构复杂,体积也较大,正因为这个原因,这种电路的实际应用较少。
简单的开关电源电路图(四)
推挽式开关电源的典型电路如图六所示。它属于双端式变换电路,高频变压器的磁芯工作在磁滞回线的两侧。电路使用两个开关管VT1和VT2,两个开关管在外激励方波信号的控制下交替的导通与截止,在变压器T次级统组得到方波电压,经整流滤波变为所需要的直流电压。

这种电路的优点是两个开关管容易驱动,主要缺点是开关管的耐压要达到两倍电路峰值电压。电路的输出功率较大,一般在100-500 W范围内。
简单的开关电源电路图(五)
在开关电源中电源反馈隔离电路由光电耦合器如PC817以及并联稳压器TL431所组成,其典型应用如图3所示。当输出电压发生波动时,经过电阻分压后得到取样电压与TL431中的2.5V带隙基准电压进行比较,在阴极上形成误差电压,使光耦合器件中的LED工作电流生产相应的变化,在通过光耦合器件去改变TOPSwitch控制端得电流大小,进而调节输出占空比,使Uo保持不变,达到稳压目的。


图3
反馈回路中主要元件的作用及选择:R1R4R5主要作用是配合TL431和光耦合器件工作,其中R1为光耦的限流电阻,R4及R5为TL431的分压电阻,提供必须工作电流以完成对TL431保护。
简单的开关电源电路图(六)
电路以UC3842振荡芯片为核心,构成逆变、整流电路。UC3842一种高性能单端输出式电流控制型脉宽调制器芯片,相关引脚功能及内部电路原理已有介绍,此处从略。AC220V电源经共模滤波器L1引入,能较好抑制从电网进入的和从电源本身向辐射的高频干扰,交流电压经桥式整流电路、电容C4滤波成为约280V的不稳定直流电压,作为由振荡芯片U1、开关管Q1、开关变压器T1及其它元件组成的逆变电路。逆变电路,可以分为四个电路部分讲解其电路工作原理。

图1 CL-A-35-24仪用DC24V开关电源
1、振荡回路:开关变压器的主绕组N1、Q1的漏–源极、R2(工作电流检测电阻)为电源工作电流的通路;本机启动电路与其它开关电源(启动电路由降压限流电阻组成)有所不同,启动电路由C5、D3、D4组成,提供一个“瞬态”的启动电流,二极管D2吸收反向电压,D3具有整流作用,保障加到U1的7脚的启动电流为正电流;电路起振后,由N2自供电绕组、D2、C5整流滤波电路,提供U1芯片的供电电压。这三个环节的正常运行,是电源能够振荡起来的先决条件。
当然,U1的4脚外接定时元件R48、C8和U1芯片本身,也构成了振荡回路的一部分。
电容式启动电路,当过载或短路故障发生时,电路能处于稳定的停振保护状态,不像电阻启动电路,会再现“打嗝”式间歇振荡现象。工作电流检测从电阻R2上取得,当故障状态引起工作过流异常增大时,U1的6脚输出PWM脉冲占空比减小,N1自供电绕组的感应电路也随之降低,当U1的7脚供电电压低于10V时,电路停振,负载电压为0,这是过流(过载或短路)引发U1内部欠电压保护电路动作导致的输出中止;工作电流异常增大时,R2上的电压降大于1V时,内部锁存器动作,电路停振,这是由过流引发U1内部过流保护动作导致输出中止。
2、稳压回路:开关变压器的N3绕组、D6、C13、C14等元件组成的24V电源,基准电压源TL1、光耦合器U2等元件构成了稳压控制回路。U1芯片和1、2脚外围元件R7、C12,也是稳压回路的一部分。实际上,TL1、U1组成了(相对于U1内部电压误差放大器)外部误差放大器,将输出24V的电压变化反馈回U1的反馈电压信号输入端。当24V输出电压上升时,U1的2脚电压上升,1脚电压下降,输出PWM脉冲占空比下降,输出电路回落。当输出电压异常上升时,U1的1脚下降为1V时,内部保护电路动作,电路停振。
3、保护回路:U1芯片本身和3脚外围电路构成过流保护回路;N1绕组上并联的D1、R1、C9元件构成了开关管的反向电压吸收保护电路,以提供Q1截止时的反向电流通路,保障Q1的工作安全;实质上稳压回路的电压反馈信号,也可看作是一路电压保护信号——当反馈电压幅度达一定值时,电路实施停振保护动作;24V的输出端并联有由R18、ZD2、单向晶闸管SCR组成的过压保护电路,当稳压电路失常,引起输出电压异常上升时,稳压二极管ZD2的击穿为SCR提供触发电流,SCR的导通形成一个“短路电流”信号,强制U1内部保护电路产生过流保护动作,电路处于停振状态。


为了方便大家更好的学习,畅学电子网特别增加了针对单片机和EDA的公众号,每天推送相关知识,希望能对你的学习有所帮助!


版权声明:本文内容由互联网用户自发贡献,该文观点仅代表作者本人。本站仅提供信息存储空间服务,不拥有所有权,不承担相关法律责任。如发现本站有涉嫌侵权/违法违规的内容,请联系我们,一经查实,本站将立刻删除。
如需转载请保留出处:https://51itzy.com/kjqy/176544.html