vue生命周期,简单来说就是一个组件从创建到销毁的整个过程就是生命周期
一组件从 创建 到 销毁 的整个过程就是生命周期
人的生命周期:

讯享网 vue 生命周期

目标: Vue 框架内置函数,随着组件的生命周期阶段,自动执行
作用: 特定的时间点,执行特定的操作
场景: 组件创建完毕后,可以在created 生命周期函数中发起Ajax 请求,从而初始化 data 数据
分类: 4大阶段8个方法
- 初始化
- 挂载
- 更新
- 销毁
官网文档
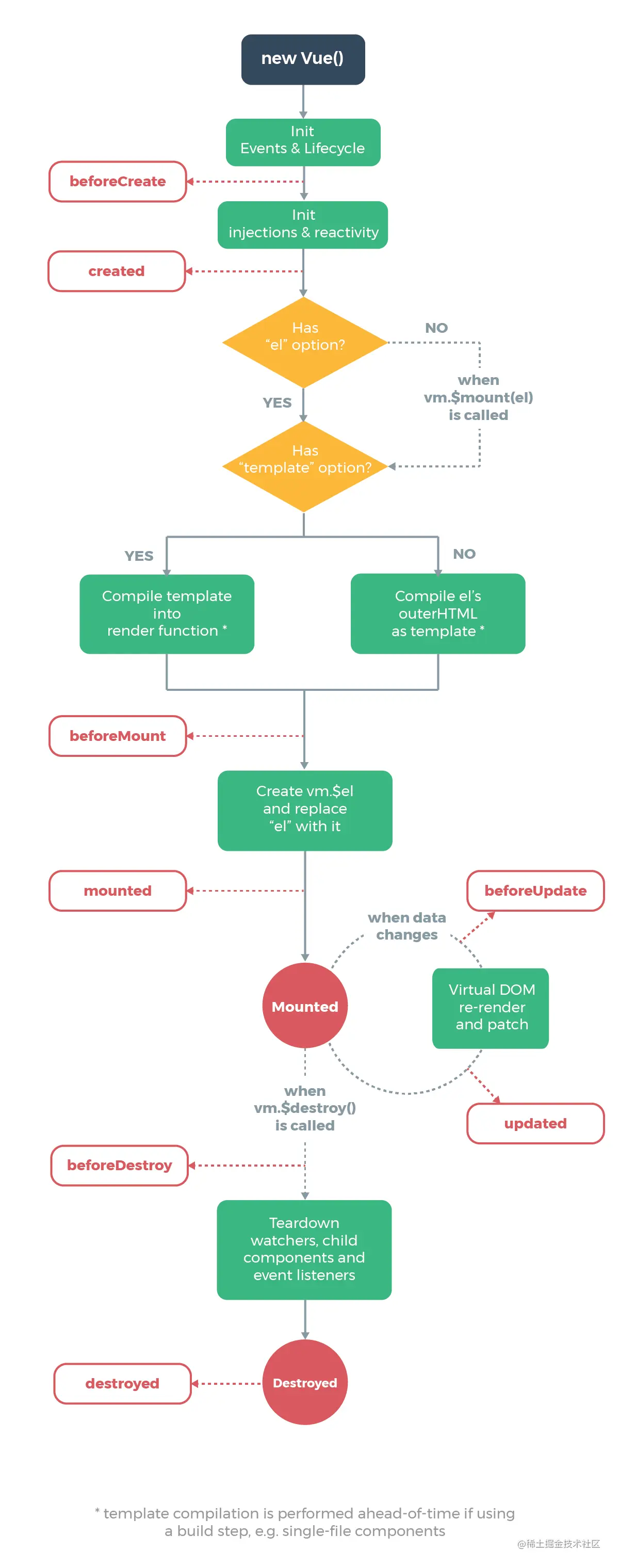
下图展示了实例的生命周期。你不需要立马弄明白所有的东西,不过随着你的不断学习和使用,它的参考价值会越来越高。

目标: 掌握初始化阶段2个钩子函数作用和执行时机
含义讲解:
1.new Vue() – Vue实例化(组件也是一个小的Vue实例)
2.Init Events & Lifecycle – 初始化事件和生命周期函数

3.beforeCreate – 生命周期钩子函数被执行
4.Init injections&reactivity – Vue内部添加data和methods等
5.created – 生命周期钩子函数被执行, 实例创建
6.接下来是编译模板阶段 –开始分析
7.Has el option? – 是否有el选项 – 检查要挂到哪里
没有. 调用$mount()方法
有, 继续检查template选项

目标: 掌握挂载阶段2个钩子函数作用和执行时机
含义讲解:
1.template选项检查
有 - 编译template返回render渲染函数
无 – 编译el选项对应标签作为template(要渲染的模板)
2.虚拟DOM挂载成真实DOM之前
3.beforeMount – 生命周期钩子函数被执行
4.Create … – 把虚拟DOM和渲染的数据一并挂到真实DOM上
5.真实DOM挂载完毕

6.mounted – 生命周期钩子函数被执行

目标: 掌握更新阶段2个钩子函数作用和执行时机
含义讲解:
1.当data里数据改变, 更新DOM之前
2.beforeUpdate – 生命周期钩子函数被执行
3.Virtual DOM…… – 虚拟DOM重新渲染, 打补丁到真实DOM
4.updated – 生命周期钩子函数被执行
5.当有data数据改变 – 重复这个循环

目标: 掌握销毁阶段2个钩子函数作用和执行时机
含义讲解:
1.当$destroy()被调用 – 比如组件DOM被移除(例v-if)
2.beforeDestroy – 生命周期钩子函数被执行
3.拆卸数据监视器、子组件和事件侦听器
4.实例销毁后, 最后触发一个钩子函数
5.destroyed – 生命周期钩子函数被执行

版权声明:本文内容由互联网用户自发贡献,该文观点仅代表作者本人。本站仅提供信息存储空间服务,不拥有所有权,不承担相关法律责任。如发现本站有涉嫌侵权/违法违规的内容,请联系我们,一经查实,本站将立刻删除。
如需转载请保留出处:https://51itzy.com/kjqy/165363.html