讯享网
软考备考资料
📚23年真题卷 | 24上半年真题+答案
01
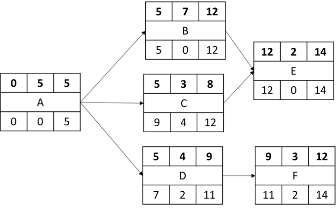
某工程项目包括六个作业AF,各个作业的衔接关系以及所需时间见下表。作业D最多能拖延()天,而不会影响该项目的总工期。

B 1
C 2
D 3
答案
点击下方空白处获得答案
答案下滑有解析
02
以下关于嵌入式系统开发的叙述,正确的是()。
B 宿主机与目标机之间只能采用串口通信方式
C 在宿主机上必须采用交叉编译器来生成目标机的可执行代码
D 调试器与被调试程序必须安装在同一台机器上
答案
点击下方空白处获得答案
答案下滑有解析
03
某企业内部现有的主要业务功能已经封装为Web服务。为了拓展业务范围,需要将现有的业务功能进行多种组合,形成新的业务功能。针对业务灵活组合这一要求,采用()架构风格最为合适。
A 管道-过滤器
B 解释器
C 显式调用
D 黑板
答案
点击下方空白处获得答案
答案下滑有解析
04
所谓网络安全漏洞是指()。
B 网络节点的系统软件或应用软件在逻辑设计上的缺陷
C 网络硬件性能下降产生的缺陷
D 网络协议运行中出现的错误
答案
点击下方空白处获得答案
答案下滑有解析
05
软件架构设计包括提出架构模型、产生架构设计和进行设计评审等活动,是一个迭代的过程。以下关于软件架构设计活动的描述,错误的是()。
A 在建立软件架构的初期,一般需要选择一个合适的架构风格
B 将架构分析阶段已标识的构件映射到架构中,并分析这些构件之间的关系
C 软件架构设计活动将已标识构件集成到软件架构中,设计并实现这些构件
D 一旦得到了详细的软件架构设计,需要邀请独立于系统开发的外部人员对系统进行评审
答案
点击下方空白处获得答案
答案下滑有解析
✍五道题不尽兴?点击进入每日一练,更多题目等你来练习
🙌2024年软考🙌
24下半年考试时间为11月9日-12日
👉点击查看各科往年真题及解析
中国计算机技术职业资格网
2024年
下半年开考科目,点击即可获取备考资料
高级:系分、架构、网规、系规
中级:软设、网工、信安、集成、多媒体、监理
希赛网是专业的在线职业教育平台,其前身是软件工程专家网,创立于2001年6月8日。
在二十多年的发展历程中,希赛网始终致力于提高学习效率,在培训模式上不断创新,基于人工智能和大数据技术,研发了开放式智能互动学习平台,为用户提供智适应学习方案。先后荣获国家外专局优秀项目管理培训机构、网易教育金翼奖年度公众信赖职业教育品牌、新浪中国教育盛典年度口碑影响力职业培训机构、腾讯回响中国年度影响力在线教育品牌、腾讯教育口碑影响力职业教育品牌、京东教育最具人气品牌奖等荣誉。

版权声明:本文内容由互联网用户自发贡献,该文观点仅代表作者本人。本站仅提供信息存储空间服务,不拥有所有权,不承担相关法律责任。如发现本站有涉嫌侵权/违法违规的内容,请联系我们,一经查实,本站将立刻删除。
如需转载请保留出处:https://51itzy.com/kjqy/161435.html