1.功能设计
设计一款电子钟,能够在数码管上显示时、分、秒,可以用按键进行时间校准。有整点报警功能。
方案:
使用NE555做脉冲发生电路,七段共阴数码管做显示器,CD4511做译码器,CD40192做计数器,用CD4013对按键进行消抖。再使用一些与非门进行逻辑判断,
2.设计电路
总体电路图:
PCB图
NE555是一种经典的集成电路,它是一款通用定时器芯片。NE555由古德曼公司推出,已经在电子工程领域广泛应用了数十年。
NE555芯片包含有23个引脚,其中有8个用于电源和地连接,8个用于输入输出管脚,以及7个用于内部电路功能。它可以工作在单电源或双电源供电模式下,并且支持宽电压范围。
NE555的主要特性包括:
1. 时钟和定时功能:NE555可以实现各种定时功能,包括单稳态脉冲产生器、方波发生器和多谐振荡器等。
2. 高稳定性:NE555具有高稳定性和精度,可在较广的工作温度范围内保持稳定的工作性能。
3. 宽电源范围:NE555可以在较宽的电源电压范围内工作,适用于不同的应用场景。
4. 大输出驱动能力:NE555的输出引脚能够提供较大的电流和电压输出,适合驱动各种负载。
5. 简单应用和广泛用途:NE555易于使用,可应用于各种模拟和数字电路设计,如定时器、频率计、脉冲宽度调制(PWM)等。
用它设计的脉冲发生电路如下:

此外,NE555还可以构成单稳态电路,用于触发准点报警的功能。电路如下
CD4511是一种4位BCD到7段译码器/驱动器集成电路。它是由德州仪器(Texas Instruments)公司制造的,广泛应用于数字显示、计数器和时序电路等领域。
CD4511芯片可以将4位二进制码(也称为BCD码)转换成相应的7段数字显示输出。它包含有四个BCD输入(A、B、C、D),用于设置需要显示的数字。CD4511通过控制这些输入信号,将相应的数字转换成对应的7段显示输出(a、b、c、d、e、f、g)。另外,它还包含一些辅助功能引脚,如片选输入和显示控制输入。
CD4511的主要特性包括:
1. 高可靠性:CD4511采用CMOS技术制造,具有高噪声抑制和抗干扰特性,以及稳定的工作性能。
2. 7段显示驱动功能:CD4511可以将BCD码转换成7段数字显示输出,适用于各种数字显示应用。

3. 低功耗:CD4511在工作时具有低功耗特性,可以帮助节约能源和延长电池寿命。
4. 宽电压范围:CD4511可以在较宽的电源电压范围内工作,适用于不同的应用场景。
5. 简单应用和广泛用途:CD4511易于使用,可以通过简单控制脉冲和输入信号来实现不同的数码管显示。
用CD4511驱动数码管时,要记得加限流电阻。它与数码管的连接电路如下:

CD40192是一种4位同步上升计数器/分频器/显示驱动器集成电路。它是由德州仪器(Texas Instruments)公司制造的,广泛应用于计数器、分频器和时序电路等领域。
CD40192芯片可以按照时钟信号进行同步的上升计数,并且可以输出计数结果到外部显示设备。它包含有四个并行输入(P0、P1、P2、P3),用于设置计数器的初始值。CD40192采用BCD(二进制编码十进制)计数方式,可以将计数结果转换成对应的BCD码输出(Q0、Q1、Q2、Q3)。
CD40192还具有分频器功能,可以通过设置分频器使计数结果频率降低。此外,它还包含一些辅助功能引脚,如复位输入和时钟使能输入。
CD40192的主要特性包括:
1. 高可靠性:CD40192采用CMOS技术制造,具有高噪声抑制和抗干扰特性,以及稳定的工作性能。
2. 同步计数功能:CD40192可以根据外部时钟信号进行同步的上升计数,并输出计数结果。
3. BCD码输出:CD40192可以将计数结果转换成4位BCD码输出,方便连接到外部数字显示设备。
4. 分频器功能:CD40192可以通过设置分频器实现计数结果的频率降低。
5. 宽电压范围:CD40192可以在较宽的电源电压范围内工作,适用于不同的应用场景。
CD40192在计数和时序应用中非常常见,例如计时器、频率计、分频器和定时器。它的功能强大且易于使用,因此在数字电路设计中被广泛采用。
计数+译码+显示的电路如下

显示一个数字的电路是这样,显示其他数字的电路也和这个一致,只要稍加注意低位向高位的进位关系即可。
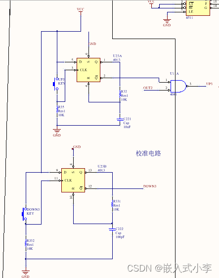
CD4013构成的按键消抖电路如下
3.源文件
AD源文件如下 (内含原理图、PCB 可直接打样)
电子钟的Altiumdesigner文件资源-CSDN文库
https://download.csdn.net/download/guangali/?spm=1001.2014.3001.5501

版权声明:本文内容由互联网用户自发贡献,该文观点仅代表作者本人。本站仅提供信息存储空间服务,不拥有所有权,不承担相关法律责任。如发现本站有涉嫌侵权/违法违规的内容,请联系我们,一经查实,本站将立刻删除。
如需转载请保留出处:https://51itzy.com/kjqy/126044.html