研究背景
炎症性肠病(Inflammatory bowel disease, IBD)主要包括溃疡性结肠炎和克罗恩病,影响全球数百万人,给医疗系统带来沉重负担。IBD患者的胃肠道(Gastrointestinal tract, GIT)中有大量的促炎细胞因子和活性氧(ROS),这会破坏肠道屏障功能,导致肠道微生物组失调。IBD的常规治疗药物以免疫抑制剂、全身皮质类固醇和5-氨基水杨酸为主,目的是减少炎症,但容易引起过敏反应和恶心等副作用。
合成纳米治疗(Synthesized nanotherapeutics, NTs)具有靶向结肠炎组织和结肠肿瘤药物的能力,以应用于新型药物递送材料封装化合物,以提高溶解度、稳定性和疾病部位特异性靶向。从食用植物中分离出来的天然NTs,能够提供可持续、大规模、安全和经济的治疗方式,克服合成纳米颗粒的局限性。因此,开发新型的天然纳米平台具有巨大的医学转化潜力,有望实现对多种癌症的治疗。
工作介绍
近日,西南大学代方银、肖波和北京航空航天大学付玉明研究团队首次从茶叶中分离纯化了天然外泌体样NTs,以研究其预防和治疗IBD和结肠炎相关性结肠癌(Colitis-associated colon cancer, CAC)的能力。这些NTs由于其自身的半乳糖部分,具有固有的巨噬细胞靶向能力,不仅可以对结肠疾病具有良好的预防和治疗作用且无明显的副作用。

Scheme 1. 来自茶叶的口服天然NTs
对IBD及CAC的预防和治疗作用示意图
该工作发表在Biomaterials上,IF=12.479。
研究思路

论文导读

Figure 1. 各种NTs的物理化学表征
茶叶通常分为小茶叶、中茶叶和大茶叶,采用差速离心法从这三种茶叶中提取NTs,并通过蔗糖梯度超离心纯化NTs(Figure. 1a)。这三种类型的NTs为100 nm左右的球形纳米颗粒,膜完整,为典型的外泌体样外观(Figure. 1b-c)。小尺寸茶叶(LNTs)、中等尺寸茶叶(MNTs)和大尺寸茶叶(BNTs)的水合动力学直径在134.0-145.6 nm之间,PDI平均约为0145,电势为-14.6 mV, NTs的总脂质组成略有差异(Figure. 1d-e)。

Figure 2. 各种NTs的蛋白质组学分析
NTs的蛋白群体分子量为10-15 kDa(Figure. 2a)。所有NTs均含有10余种与分子功能、细胞组分和生物学过程相关的蛋白质,且这些NTs中含有丰富的代谢、遗传信息加工和细胞过程相关蛋白(Figure. 2b-c)。

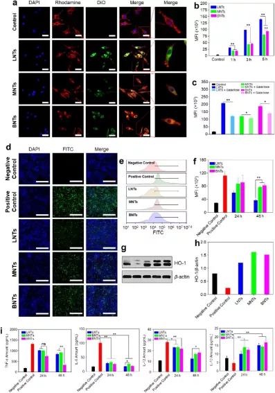
Figure 3. 各种NTs的体外细胞
内化概况、抗氧化活性和抗炎特性
以RAW 264.7巨噬细胞为模型,考察其对LNTs、MNTs和BNTs的吸收能力,以Dio为荧光探针考察NTs的分布。孵育5 h后,NTs能够被RAW 264.7巨噬细胞摄取,其中LNTs优先被巨噬细胞内化,荧光强度最高,分别是MNTs和BNTs的1.7倍和1.5倍,且这些NTs通过半乳糖介导的内吞作用被RAW 264.7巨噬细胞内化(Figure. 3a-c)。结肠组织的氧化应激可改变免疫平衡,导致黏膜损伤,可能导致IBD。经NTs预处理的巨噬细胞中,ROS水平显著降低,三种NTs都能有效降低LPS诱导的ROS,其中LNTs表现出最强的抗氧化活性(Figure. 3d-f)。与阴性对照组相比,LPS处理可下调巨噬细胞HO-1表达水平,而NTs处理可显著上调HO-1的表达水平(Figure. 3g-h)。这些结果表明,NTs通过上调HO-1和清除ROS来发挥其抗氧化活性,这可能与茶叶提取物中多酚和黄酮的生物学功能有关。经NTs处理之后,TNF-α, IL-6和IL-12的表达水平显著下调,且随着NTs孵育时间的延长,促炎细胞因子的水平进一步降低了,抗炎细胞因子的数量明显增加,表明NTs可能为预防或减轻炎症性疾病提供了一个长效的治疗平台(Figure. 3i)。


Figure 4. 各种NTs在GIT的体内生物分布
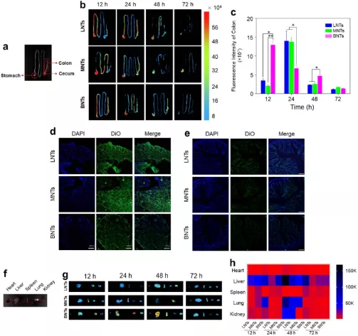
以IBD小鼠为模型,通过口服含DiR标记的NTs以研究NTs在结肠内的积累情况。DiR负载的LNTs和DiR负载的MNTs在结肠组织的近红外荧光(NIRF)强度均先升高后逐渐降低,这两组在24 h时结肠NIRF强度最高,而DiR负载的BNTs 在12 h时在结肠中NIRF强度最强,口服48 h后,BNTs处理组的结肠NIRF强度明显高于LNTs和MNTs处理组,表明BNTs在炎症结肠中积累能力最高(Figure. 4a-c)。为了验证NTs在结肠炎组织中的积累,取小鼠结肠,用DAPI染色,强烈的绿色荧光分布在结肠炎组织中,相反,在健康的结肠组织中,包括结肠上皮层,很少检测到荧光信号,表明NTs优先渗透和积聚在结肠炎组织(Figure. 4d-e)。相较于其他器官,接受NTs治疗的小鼠的肝脏中表现出最强的NIRF信号(Figure. 4f-h)。

Figure 5. NTs通过口服途径对IBD的体内抑制作用
基于以上结果,进一步研究了NTs对IBD的治疗潜力(Figure. 5a)。健康对照组的体重在整个实验过程中逐渐增加,而DSS对照组的体重则显著下降,然而,NTs治疗减轻了小鼠体重的下降,治疗过程中小鼠体重稳定,且疾病活动指数(DAI)明显低于DSS对照组(Figure. 5b-c)。IBD发展过程中的结肠缩短是评估IBD严重程度的一个关键参数,接受NTs治疗的小鼠的结肠明显长于DSS对照组的小鼠(Figure. 5d)。在IBD的发展过程中,免疫细胞被激活、增殖并积聚在脾脏,导致脾脏重量增加,与DSS对照组相比,NTs可防止脾脏重量的增加,表明口服NTs可防止DSS相关的脾肿大(Figure. 5e)。且NTs处理显著降低了MPO活性,其与MDA浓度呈正相关,与GSH含量呈负相关(Figure. 5f-h)。同样,经NTs治疗后,促炎细胞因子的表达明显降低(Figure. 5i)。DSS对照组结肠组织出现严重的细胞坏死,隐窝结构破坏,杯状细胞减少,而NTs处理组的结肠组织出现了明显的炎症缓解,其中BNTs处理组的损伤迹象最小(Figure. 5j)。与DSS对照组相比,接受NTs治疗的小鼠组织学评分显著降低,其中BNTs处理组的评分最低,且NTs治疗组结肠组织切片中MPO水平显著降低,并能防止结肠组织中ZO-1的丢失,阻断了MUC2的下降(Figure. 5k-q)。

Figure 6. 评价不同NTs对肠道菌群的重塑作用
肠道微生物群对IBD的发病有直接影响。与DSS对照组相比,NTs处理显著提高了物种多样性和群落丰度(Figure. 6a-b)。物种组成的维恩图分析表明NTs处理增加了肠道菌群的丰富度,在顺序水平上发现小鼠组之间的相对丰富度存在显著差异(Figure. 6c-e)。主坐标分析(PCoA)表明两组肠道微生物组成不同且大于各组(Figure. 6f)。BNTs处理组的菌群与健康对照组极为相似,这与BNTs对IBD的抑制作用一致(Figure. 6g)。且NTs处理组的热图与健康对照组相似,进一步验证了NTs对IBD的治疗作用(Figure. 6h)。与健康对照组相比,DSS对照组的Firmicutes / Bacteroidetes比值显著升高,然而BNTs处理组的Firmicutes / Bacteroidetes比值降低,表明BNTs能够维持结肠微生物稳态(Figure. 6i)。

Figure 7. NTs对CAC的预防作用
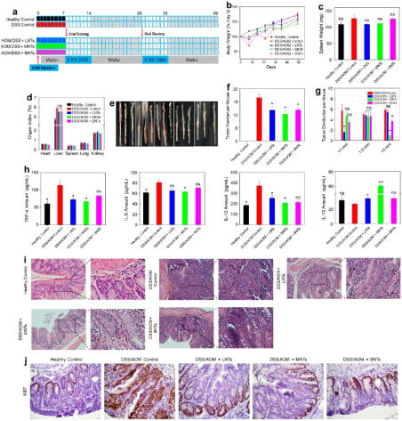
建立CAC小鼠模型,以考察NTs对CAC的预防和治疗作用(Figure. 7a)。与AOM/DSS对照组相比,尽管NTs治疗没有显著减轻DSS诱导的体重下降,但它有效地保护了动物的肝脾肿大,并显著降低了每只小鼠的肿瘤数量(Figure. 7b-d)。在所有AOM/ DSS受检组中,MNTs治疗组的肿瘤最少且最小(Figure. 7e-g)。NT治疗还下调了促炎细胞因子TNF-α、IL-6和IL-12的分泌,同时上调了抗炎细胞因子IL-10的分泌(Figure. 7h)。结肠组织切片进行H&E染色并检查腺癌,AOM/DSS对照组小鼠的结肠腺癌水平最高,而NTs组小鼠的结肠腺癌水平较低,且NTs处理显著降低Ki67的表达(Figure. 7i-j)。

Figure 8. 各种NTs的体内外生物安全性评价
当蛋白浓度达到8 μg/mL时,LNTs、MNTs和BNTs对这三种细胞系均无细胞毒性,RAW 264.7巨噬细胞和CT-26 细胞凋亡的很少(Figure. 8a-b)。小鼠每日口服NTs 7天之后,所有组的小鼠体重都逐渐增加,对照组和NTs治疗组之间的体重没有统计学上的显著差异,器官指数、脾脏/体重比、肝功能和脾功能的血清指标同样无明显差异(Figure. 8c-g)。不同治疗组的GIT组织及五大脏器均未见明显异常,如细胞水肿、上皮细胞损伤、炎症细胞增殖等(Figure. 8h)。以上研究结果表明,这三种类型的类外泌体NTs口服后具有良好的安全性能,有利于医学转化。
论文亮点
1.茶是世界上消费最多的饮料,它含有许多生物活性化合物,茶叶被用于中药和食品,使人健康长寿,从小型、中型和大型茶叶中分离并纯化了三种类型的外泌体样NTs(LNTs、MNTs和BNTs)。
2. 这三种NTs含有许多化合物,包括脂类、蛋白质、多酚和黄酮,能够在GIT中稳定存在。
3. NTs可以减轻炎症反应,调节肠道屏障,并在口服后维持微生物群落多样性。
4. NTs可以促进体重减轻后的快速恢复,并恢复了肠道上皮屏障的完整性。
5. NTs可用于预防和治疗IBD和CAC。
5. 本研究通过提取天然的类外泌体NTs构建了一种新颖的、具有良好的生物相容性的、有利于医学转化的纳米治疗平台,可通过口服途径预防和治疗结肠疾病。
文献链接
Menghang Zu, Dengchao Xie, Brandon S.B. Canup, Nanxi Chen, Yajun Wang, Ruxin Sun, Zhan Zhang,f Yuming Fu*, Fangyin Dai*, and Bo Xiao*.
‘Green’ nanotherapeutics from tea leaves for orally targeted prevention and alleviation of colon diseases. Biomaterials. 2021. DOI: 10.1016/j.biomaterials.2021.
更多科研干货教程,可以点击下面链接获取哦~
科研干货

版权声明:本文内容由互联网用户自发贡献,该文观点仅代表作者本人。本站仅提供信息存储空间服务,不拥有所有权,不承担相关法律责任。如发现本站有涉嫌侵权/违法违规的内容,请联系我们,一经查实,本站将立刻删除。
如需转载请保留出处:https://51itzy.com/kjqy/123788.html