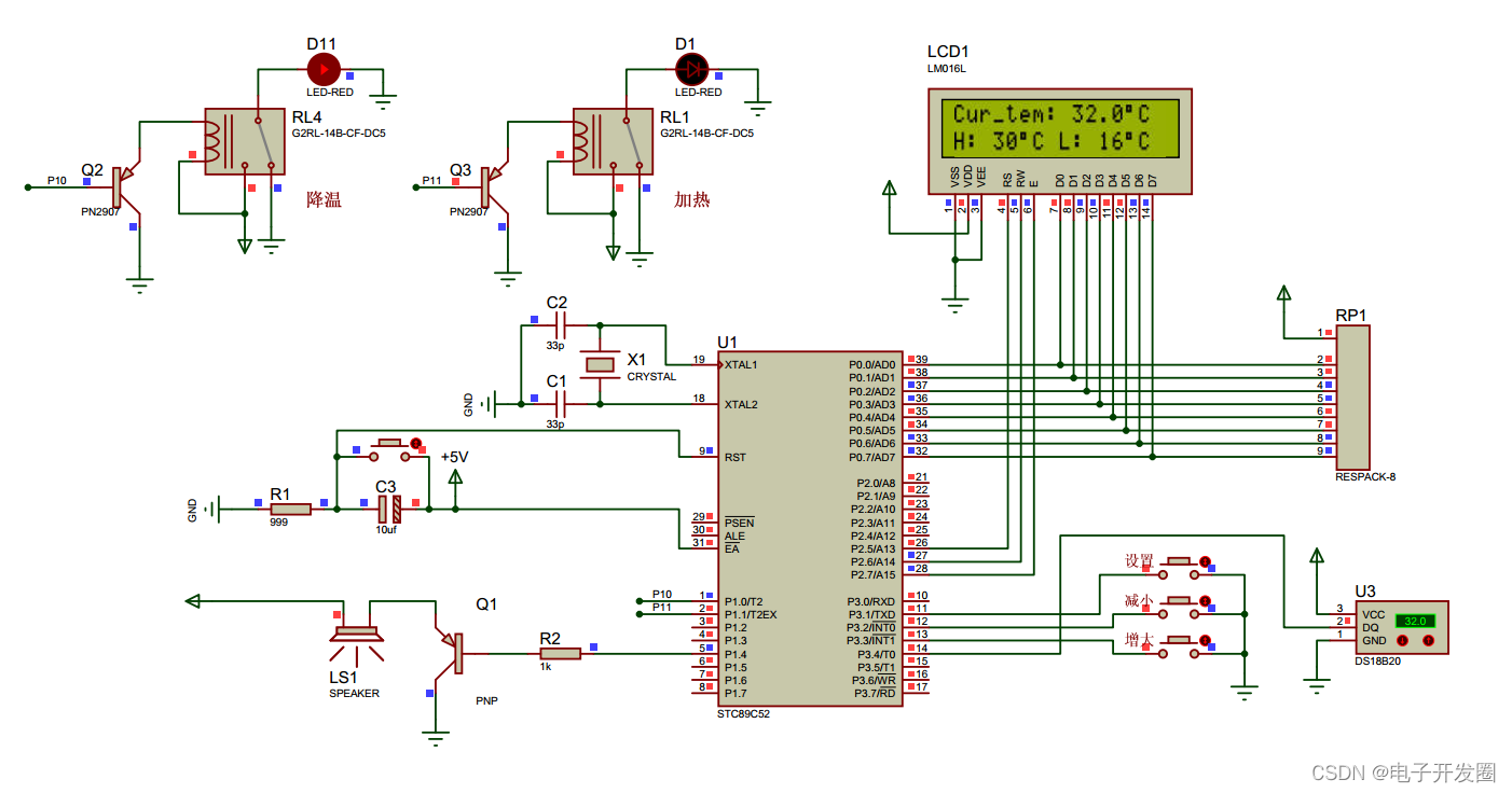
功能描述
1、采用51/52单片机(通用)作为主控芯片;
2、采用1602显示当前温度、设置温度上下限;
3、采用18B20传感器测温;
4、可通过按键设置温度上下限H/L;
5、当温度低于L值启动加热器,升至H值关闭加热器;
6、当温度高于H值启动散热器,降至H值关闭散热器;
电路设计
采用Altium Designer作为电路设计工具。Altium Designer通过把原理图设计、PCB绘制编辑、拓扑逻辑自动布线、信号完整性分析和设计输出等技术的完美融合,为设计者提供了全新的设计解决方案,使设计者可以轻松进行设计,熟练使用这一软件必将使电路设计的质量和效率大大提高。

单片机管脚说明:
P0端口(P0.0-P0.7):P0口为一个8位漏极开路双向I/O口,每个引脚可吸收8TTL门电流。当P1口的管脚第一次写1时,被定义为高阻输入。P0能够用于外部程序数据存储器,它可以被定义为数据/地址的第八位。在FIASH编程时,P0 口作为原码输入口,当FIASH进行校验时,P0输出原码,此时P0外部必须被拉高。
P1端口(P1.0-P1.7):P1口是一个内部提供上拉电阻的8位双向I/O口,P1口缓冲器能接收输出4TTL门电流。P1口管脚写入1后,被内部上拉为高电平,可用作输入,P1口被外部下拉为低电平时,将输出电流,这是由于内部上拉的缘故。在FLASH编程和校验时,P1口作为第八位地址接收。

P2端口(P2.0-P2.7):P2口为一个内部上拉电阻的8位双向I/O口,P2口缓冲器可接收,输出4个TTL门电流,当P2口被写“1”时,其管脚被内部上拉电阻拉高,且作为输入。并因此作为输入时,P2口的管脚被外部拉低,将输出电流。这是由于内部上拉的缘故。P2口,用于外部程序存储器或16位地址外部数据存储器进行存取时,P2口输出地址的高八位。在给出地址“1”时,它利用内部上拉优势,当对外部八位地址数据存储器进行读写时,P2口输出其特殊功能寄存器的内容。P2口在FLASH编程和校验时接收高八位地址信号和控制信号。
P3端口(P3.0-P3.7):P3口管脚是一个带有内部上拉电阻的8位的双向I/O端口,可接收输出4个TTL门电流。当P3口写入“1”后,它们被内部上拉为高电平,并用作输入。作为输入端时,由于外部下拉为低电平,P3口将输出电流(ILL)。P3口同时为闪烁编程和编程校验接收一些控制信号。
仿真设计
采用Proteus作为仿真设计工具。Proteus是一款著名的EDA工具(仿真软件),从原理图布图、代码调试到单片机与外围电路协同仿真,一键切换到PCB设计,真正实现了从概念到产品的完整设计。

主程序设计
void main() { LCD1602_cls(); //lcd1602初始化 Initial(); //初始化DS18B20函数 do { //调用读温度函数,这里是一个判断,因为温度传感器,第一次读数据会出来一个850,不是温度数据,所以滤掉这一个数据 DS=Temper(); } while(DS==850); Timer0_Init(); //初始化定时器 read(); //读单片机内部EEPROM内存储的温度上下限的值 show1(); //界面显示 // cc=0; // dd=0; // l=0; if(RH<(-50)||RH>130||RL<(-50)||RL>130||RH<=RL) //如果从存储区读取的温度上下限RH、RL的值不对,就对它们从新赋值 { RH=40; RL=10; } while(1) { show1(); //打印界面 alert(); //进入报警程序,判断是否有触发状态 if(KEY1==0) //按键一按下,进入上下限设置功能 { while(!KEY1); //等待按键起来 delay(10); //延时消抖,可不要 key(); //进入按键设置 } } }
讯享网
源文件获取
关注公众号-电子开发圈,首页发送 “恒温” 获取;

版权声明:本文内容由互联网用户自发贡献,该文观点仅代表作者本人。本站仅提供信息存储空间服务,不拥有所有权,不承担相关法律责任。如发现本站有涉嫌侵权/违法违规的内容,请联系我们,一经查实,本站将立刻删除。
如需转载请保留出处:https://51itzy.com/kjqy/12224.html