一、三极管基础知识
本节只需要了解以下三极管的基础知识即可。
1.1三极管三个级
b:基级
c:集电极
e:发射级(符号中箭头可朝里可朝外)
1.2三极管的开关作用
三极管工作在饱和状态,
,
,
可以近似看成是0。
be之间通信号:通小电流、小电压,则管子打开
ce之间通电流:管子打开,通大电流
后续如果有需要了解的知识点会在后续的笔记中提及。
二、NPN开关电路
蜂鸣器并联二极管或者电阻的原因:蜂鸣器发声原理是需要电感,产生感应电动势,需要有二极管将其吸收、钳位。
2.1特点
NPN管在下,发射级接地。
2.2原理

(1)导通过程:
- STM32的PA0口电压为3.3v时,be导通→ce导通→蜂鸣器发声
- STM32的PA0口电压为0v时,be截止→ce截止→蜂鸣器无声
(2)基级限流电阻
的选择
(就是上图的
)
假设PA0的低电平为0,高电平为3.3v;灯(同上的蜂鸣器)的参数2V/20mA 。

灯的限流电阻为(5V-2V)/20mA=150欧姆。
为了让三极管CE间的电压尽可能小,三极管处于一个深度饱和的状态。
一般
,三极管导通电压
。

(3)下拉电阻
一般是10K,作用如下:
- 由于STM32上电时,其状态一般为输入状态,为了让三极管上电时有一个稳定的电平,不会误动作。采用下拉电阻,一般是10K,会分走基级约0.07mA的电流,可以忽略。
- BE之间有等效电容,
也用于放电。
2.3注意事项
- STM32正常工作的IO口驱动电流为正负8mA,只当做信号,不要用该口去驱动。一方面是电流太小根本驱动不了;另一方是即使驱动,增加单片机的功耗,单片机是一个信号芯片。
- VCC电压不受单片机IO的限制。简而言之是因为VCC的电流不流向单片机,两者无电气连接,故VCC可以是12V、24V。
三、PNP开关电路
2.1特点
PNP管在上,发射级接VCC。
2.2原理

导通过程:同上,略。
2.3注意事项
单片机和VCC有电气连接,VCC的电流会流向单片机,VCC的电压值不能超过3.3v。

(1)单片机无法控制蜂鸣器开关
- 当单片机的IO口为3.3v时,VCC为5v时,eb导通,蜂鸣器发声。
- 当单片机的IO口为0v时,VCC为5v时,eb导通,蜂鸣器发声。
(2)VCC=12V或者其他更高电压值,经过电阻支路,超过单片机IO的耐压,烧坏单片机的IO口。
三、三极管选型
需要特别关注下面的参数

四、复合管(达林顿管)
4.1定义
(1)复合管的组成
多只管子合理连接等效成一只管子。
(2)目的
增大
,减小前级驱动电流,输出电流变大,还可以改变管子的类型。
4.2简单示例
4.2.1增大输出电流





两跟NPN管子,组合变成一个新的NPN管具有更大的
。
可以达成小电流(
)撬动大电流(
)的目的。
4.2.2改变管子类型

PNP管+NPN管→PNP管
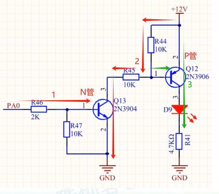
4.2.3NPN驱动PNP

简而言之,前面说到PNP管(上)驱动放大电路有很多问题,上图的双管旗下可以避免这个问题。
1路:PA0→驱动N管
2路:+12V得以导通,P管的基级也有电流
3路:P管导通,灯亮
4.3芯片ULN2803
4.3.1原理图
将电阻、电容全部集成在芯片内部。
其中原理图上方的二极管类似前面蜂鸣器并联的二极管,用于消除有感应电动势的负载的感应电动势,如蜂鸣器、继电器。

4.3.2特点
(1)简介
新型八路高耐压、大电流(达林顿晶体管阵列常用来驱动继电器,蜂鸣器,小功率步进电机,小功率直流电机,LED灯等。
(2)特点
- 耐高压(输出端到公共端耐压可达50V)
- 500mA 集电极输出电流(单路)
- 输入兼容 TTL/CMOS 逻辑信号,即输入(B)处可以是5V和3.3V的单片机。
- 广泛应用于继电器驱动
- 静电能力:8000V(HBM)

版权声明:本文内容由互联网用户自发贡献,该文观点仅代表作者本人。本站仅提供信息存储空间服务,不拥有所有权,不承担相关法律责任。如发现本站有涉嫌侵权/违法违规的内容,请联系我们,一经查实,本站将立刻删除。
如需转载请保留出处:https://51itzy.com/kjqy/66501.html