陆军军医大学饶贤才教授团队的文章“Optimizing a high-sensitivity NanoLuc-based bioluminescence system for in vivo evaluation of antimicrobial treatment”于2023年12月20日在mLife 正式上线。该研究团队通过筛选获得适用于融合表达荧光素酶的金黄色葡萄球菌(简称金匍菌)靶标分子Eno,成功构建了3种基于NanoLuc的报告菌株;经体内、外催化不同底物的生物发光成像分析,获得稳定而高效的生物发光示踪系统USA300/Eno-Antares2/HFZ。该系统用于小鼠脓毒症和皮肤感染的细菌示踪,敏感度分别高达750和10 CFU,可用于抗生素治疗效果的评估,是一种稳定而高效的体内抗菌效果评价系统。

细菌耐药性已成为威胁人类健康的全球性公共卫生问题,迫切需要开发新型抗菌药物以应对日益严峻的耐药菌感染。动物模型在抗菌药物筛选中发挥重要作用,然而目前对体内细菌的消长尚缺乏高效的示踪系统。生物发光(BL)是利用荧光素酶催化相应的底物而产生的,可实现活体动物模型中对靶细胞的示踪。如何构建一种稳定而高效的可在活体动物内示踪细菌感染的BL系统,是寻找新型抗菌药物筛选和治疗方法的现实需求。
1. 基于NanoLuc(Nluc)荧光素酶的金葡菌生物发光报告系统构建
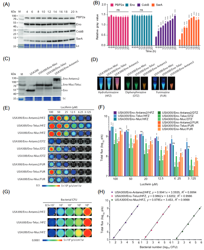
该团队研究发现用质粒在细菌中表达Nluc荧光素酶极不稳定。于是,他们从金葡菌USA300保守的候选分子中筛选出烯醇化酶Eno作为承载外源荧光素酶融合表达的靶标,通过基因敲入技术将荧光素酶基因Nluc及其衍生物编码基因Teluc和Antares2与靶标进行融合,成功构建了稳定的金葡菌USA300/Eno-Nluc, USA300/Eno-Teluc和USA300/Eno-Antares2报告菌株(图1)。通过报告菌株对不同荧光素酶底物进行的生物发光成像分析和筛选,发现报告菌株催化底物HFZ的发光强度与细菌数量的对数呈线性相关(R2> 0.99),其中金葡菌USA300/Eno-Antares2/HFZ系统发射的橙红色光强度最高,且在30°C–40°C, pH 6–8及PEG‐300溶液、RPMI‐1640培养基、10%胎牛血清等环境中发光稳定,具有良好的应用前景。

图1 金葡菌生物发光报告菌株的构建及体外发光性能分析
2. USA300/Eno‐Antares2/HFZ系统用于金葡菌感染及抗生素疗效评价
该团队通过尾静脉注射金葡菌报告菌株,构建金葡菌脓毒症模型,发现USA300/Eno‐Antares2/HFZ报告系统在肝、肾等深部组织的示踪敏感性为750 CFU。利用小鼠金葡菌皮肤感染模型,发现该系统用于皮肤感染示踪的敏感性高达10 CFU,在红霉素或万古霉素治疗期间,连续11天可在小鼠体内检测到BL信号,且治疗11天后细菌BL强度与万古霉素治疗浓度呈线性相关(R2 = 0.9858)(图2)该研究为抗金葡菌感染药物的治疗效果评价提供了一种高灵敏的方法,也为其他耐药菌感染示踪及药物筛选提供了借鉴。

图2 金葡菌USA300/Eno-Antares2/HFZ发光系统用于抗生素治疗效果的评价
引用本论文:Shang W, Hu Z, Li M, Wang Y, Rao Y, Tan L, et al. Optimizing a high‐sensitivity NanoLuc‐based bioluminescence system for in vivo evaluation of antimicrobial treatment. mLife. 2023.
原文链接:https://doi.org/10.1002/mlf2.12091
第一作者
尚伟龙 讲师
作者单位:陆军军医大学
作者简介:博士,主要从事金黄色葡萄球菌与宿主相互作用研究。
第一作者
胡珍 高级实验师
作者单位:陆军军医大学
作者简介:硕士
第一作者
李梦阳
作者单位:重庆大学
作者简介:硕士
通讯作者
胡晓梅 教授
作者单位:陆军军医大学
通讯作者
邹娇 实验师
作者单位:陆军军医大学
通讯作者
饶贤才 教授
作者单位:陆军军医大学
作者简介:博士,主要从事金黄色葡萄球菌致病机理与耐药性研究。
往期 · 推荐
mLife | 真菌中感知环境信号核心转录因子ATF1调控菌体响应蓝光和氧化胁迫
快讯 | mLife被ESCI数据库收录
mLife 全球招募青年编委
mLife | 蔬菜源超级细菌:高耐药、高毒力、可通过食物链传播
mLife | 应对环境中抗生素抗性基因传播扩散的“同一个健康”蓝图
mLife | 香豆素-查尔酮共轭物抑制细菌生物被膜形成及其毒性的机制研究

mLife
期刊简介
mLife是由中国科学院主管、中国科学院微生物研究所主办(中国微生物学会为合作单位)的我国微生物学领域第一本综合性高起点英文期刊。mLife瞄准全球微生物学领域高水平科研成果和前沿进展,报道内容覆盖微生物学各个学科。mLife的办刊目标是打造微生物学领域国际旗舰期刊。目前mLife已被Scopus、DOAJ、 CSCD、CAS、Google Scholar等国内外数据库收录。
期刊网站:
http://mlife.im.ac.cn/
https://wileyonlinelibrary.com/journal/mLife
https://www.sciopen.com/journal/2097-1699
投稿网站:https://mc.manuscriptcentral.com/mlife




Volume 1
Issue 1
Volume 1
Issue 2
Volume 1
Issue 3
Volume 1
Issue 4



Volume 2
Issue 1
Volume 2
Issue 2
Volume 2
Issue 3
扫码关注mLife

010 -

点击获取英文原文

版权声明:本文内容由互联网用户自发贡献,该文观点仅代表作者本人。本站仅提供信息存储空间服务,不拥有所有权,不承担相关法律责任。如发现本站有涉嫌侵权/违法违规的内容,请联系我们,一经查实,本站将立刻删除。
如需转载请保留出处:https://51itzy.com/kjqy/59981.html