在<开关电源进阶知识补充1中> 提到了一种TOP 结构

讯享网 电流型BUCK 功率级,这种结构常常通过二阶补偿方式进行补偿。 比如常用的开关电源芯片 LM5117 。
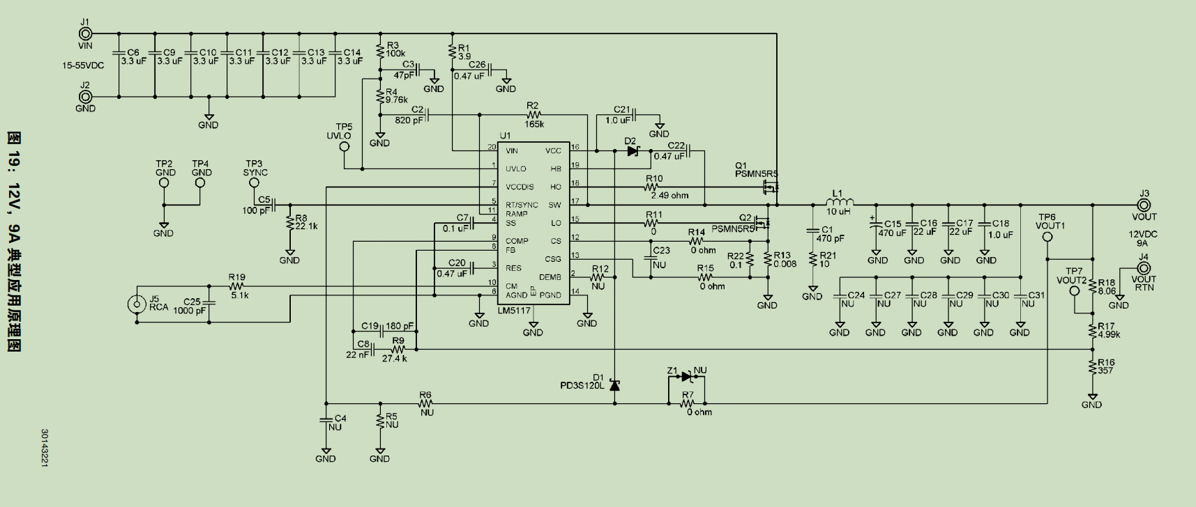
百度一下一下 LM5117 数据手册,可以看到典型原理图。
分析一下至少可以得到几点启发
- 输入并没有采用铝贴片铝电解电容而是采用了多个陶瓷电容并联,反而输出采用了铝电解电容,这一点符合之前的理论依据,电解电容的esr 会使得反馈系统增加一个高频零点,从而增加系统的稳定性。当然,输入可以使用铝电解电容也可以不使用,视稳定性和封装尺寸以及成本的要求。
- 可以看到这里采用的是一种非常典型的二阶环路补偿方式。
二阶环路补偿 这里采用C19 = 180PF C8=22NF R9 = 27.4 K
RFBT = 8.06+4.99K = 13.05K = R1

- 适当大小的 R10 有利于减缓栅极驱动,使得系统在复杂环境中有更好的表现,但是也会降低效率。 C1 和 R21 同样对于系统输出的过冲有帮助,也会降低一点效率。
网上再查一下二阶环路补偿的资料,可以查到二阶环路补偿的复频域传递函数和伯德图,这个公式是基于电源IC 内部的E/A 增益无限大接近理想的条件下得到的。



这个时候我有一些没有被解答的问题—为什么要将系统的时间响应转变成复频域进行分析呢,为什么常常转换成伯德图形式进行分析呢?
记得《自动控制原理》里面,第二章 <控制系统的数学模型>,一开始就分析一个 L R C 系统 ,根据实际元器件的特性可以得到RLC 的微分方程,这个微分方程就是一个LRC 无源网络的时域数学模型。
后来为了求解线性定常微分方程,引入了拉普拉斯变换法,时域上的函数 uo(t)经过拉普拉斯变换得到频域的函数U(S),在已知 L R 和 C 的取值和系统初始输入条件时候能够得到该系统的拉普拉斯变换函数,进而求反变换得的时域的表达式即为微分方程解 uo(t)。这个解便是该系统输出的时域函数。

将时间域微分方程,化为复频域函数求解,可以得到组成时域函数的各个不同频率成员的幅值和相位。也就是说将时域函数化为复频函数求解,能够得到更多的细节,有利于分析,这应该是建立数学模型的意义之一,而分析复频域函数的常用方法之一就是 伯德图。
(还有另外两种,幅相频率特性曲线,对数幅相曲线)
《自动控制原理》前五章依次是,自动控制原理的一般概念,控制系统的数学模型,线性系统的时域分析方法,线性系统的根轨迹法,线性系统的频域分析方法。
对于一个系统,建立其数学模型之后,可以通过时域或者频域分析方法判断系统的稳定性,而稳定性是工程应用的基础要求。对于一个运算放大器而言,输出稳定意味这个放大器的正常使用。然后是追求系统卓越的动态响应。
“稳定误差是描述系统稳态性能的一种性能指标,通常在阶跃函数,斜坡函数或加速度函数作为用下进行测定或者计算。若时间趋于无穷时,系统的输出量不等于输入量或输入量的确定函数,则系统存在稳态误差。”
一个有着较大稳态误差的系统工程上是不被推荐使用的,特别是一个电源电路,在瞬间拉载,输入电压上电时候若是出现输出电压回沟,或者极大的超调/过冲 ,这种电源质量是不被接受的。
《自动控制原理》第三章中,二阶系统的时域分析中,得到了二阶系统的标准形式。
这个二阶系统数学模式标准式,大学里面老师一定划过重点,考试必考的,所以即使出来工作了一段时间,遇到相同数学模型,翻翻书还是可以找到实际与理论的对应点。
二阶系统的时域分析中引入了 增益和阻尼比,自然频率,开环增益等许多用以表征系统特性的参数。关于系统稳定性表征参数为阻尼。
这里对于二阶系统进行分析,得到二阶系统的正常工作条件是阻尼大于0 。二阶系统系统性能的改善常用的方法是比例 微分 积分搭配起来使用。
软件工程师可以通过数学建模,用程序实现比例积分控制,而对于硬件工程师来说基础的无源器件,有电阻 ,电容和电感。
电容是构建积分环节的核心器件,电阻是构建比例环节的核心器件。电感是构成微分环节的核心元器件。
使用电阻电容和运放也可以构成微分环节。



回归到之前的二阶系统的补偿方式,至少是一个比例积分电路,低频比例大小与RF1 相关,高频比例大小与RC1相关,而CC2 通常取值会比RC1 小 2~3 个数量级,积分环节有利于消除余差。
通过电阻电容+运放构成的负反馈系统,用来改善系统的稳定性和动态特性,这种方式非常常见,许多创造性的电路,都基于此。


我们认识到了,对于不稳定的系统进行合适的补偿,能够得到具有稳定的系统。
《自动控制原理》里面表明

- “所谓稳定性,是指系统在扰动消失之后,由初始偏差状态恢复到原平衡状态的性能”
- ”线性系稳定的充分必要条件是,闭环系统特征方程的所有根均具有负实部;或者说,闭环传递函数的极点均位于S左半平面”
- 闭环零点对系统动态性能的影响为:减小峰值时间,使系统的响应速度加快,超调增大,这表明闭环零点会减小系统阻尼,并且这种作用将随闭环零点接近虚轴而加剧,因此配置闭环零点时候,需要折中考虑闭环零点对系统响应速度和阻尼程度的影响。
- 闭环非主导极点对系统动态性能的影响为增大峰值时间,使系统响应速度变缓,但是可以使系统的超调减小,这表明闭环非主导极点可以增大系统阻尼,而且这种作用将随闭环极点接近虚轴而加剧。、
- 判断系统稳定性方法有赫尔维茨稳定判据,李纳德-戚帕特稳定判据以及几乎是必考的劳斯稳定判据。为了减少计算工作量,常根据劳斯判据判断系统的稳定性。
- 稳定性。如果闭环极点全部位于S左半平面,则系统一定是稳定的,即稳定性只与闭环极点位置有关,而与闭环零点位置无关。
- 运动形式 如果闭环系统无零点,且闭环极点均为实数极点,则时间响应一定是单调的。如果闭环极点均为复数极点,则时间响应一般是振荡的。
- 超调量。超调量主要取决于闭环复数主导极点衰减率,并与其他闭环零,极点接近坐标原点的程度有关。
- 调节时间。 调节时间主要取决于最靠近虚轴的闭环复数极点的实部绝对值,如果实数极点距虚轴最近,并且它附近没有实数零点,则调节时间主要取决于该实数极点的模值。
- 实数零极点的影响。零点减小系统助你,使峰值时间提前,超调量增大;极点增大系统的阻尼,使峰值时间之后,超调量减小。他们的作用随着其本身接近左边原点的程度而加强
- 偶极子及其处理。如果零,极点之间的距离比他们本身的模值小一个数量级,则它们就构成了偶极子,其影响可略;接近原点的偶极子,其影响必须考虑。
- 主导极点。在s平面上,最靠近虚轴而附近又无闭环零点的一些闭环极点。对系统的性能影响最大,称为主导极点。凡比主导极点实部大3~6倍以上的其他闭环零极点,其影响可以忽略。
- 以上,我们对于电源补偿电路从时域上有了理论与实际的对应关系,分析电源电路可以从时域上来理解,进行感性分析。但是从之前的分析、若是要对于一个时域微分方程求得具体的解,将其在频域上建立数学模型会得到各个组成时间域函数的各个不同频率的成员,得到他们的幅值和相位,这意味能够得到更多的细节。
“对于一个一阶和二阶系统,频域性能指标和时域性能有确定的对应关系。频域设计可以兼顾动态响应和噪声抑制两方面要求。频域分析方法不仅适用于线性定常系统,还可以推广应用于某些非线性控制系统。许多元器件的频率特性可以通过分析法和实验方法获得,并可以用多种形式的曲线表示。”
基于频域分析的许多优点,在工程分析和设计中,通常把线性系统的频率特性换成曲线,再用图解法进行研究。
常用的频率特性有三种: 幅相频率特性曲线,对数频率特性曲线(伯德图)和对数幅相曲线。到这里,基本上弄明白了自己的疑问,为什么使用伯德图进行分析电源补偿系统? 伯德图只是众多分析方式中较为简单而常用的一种,并不是必须要用这种方式分析,存在很多其他的可能。
附 以下仅为笔记 大篇引用,以免后续回顾时候忘记了:
一. 在知道了为什么要用伯德图进行分析之后,许多控制系统可以拆分为多个典型环节的集合。

二.《自动控制原理》中指出
- 闭环系统根轨迹增益,等于开环系统前向通路根轨迹增益。对于单位反馈系统,闭环系统根轨迹增益就等于开关系统根轨迹增益。
- 闭环零点由开环前向通路传递函数的零点和反馈通路传递函数的极点所组成。对于单位反馈系统,闭环零点就是开环零点。
- 闭环零点与开环零点以及根轨迹增益K 均相关。
- 根轨迹起源于开环极点,终于开环零点
- 根轨迹的分支数,对称性和连续性。根轨迹的分支数与开环有限零电数m和有限极点数n中的大者相等,它们是连续的并且对称于实轴。
- 根轨迹在实轴上的分布。实轴上的某一区域,若其右边开关实数零,极点个数之和为奇数,则该区域必是根轨迹。
- 根轨迹的分离点与分离角。两条或者两条以上的根轨迹分支在s平面上相遇又立即分开的电,称为根轨迹的分离点。
- 左半平面适当位置增加开环零点,可以显著改善系统的稳定性
微分控制反映了误差信号的变化率,能在误差信号增大之前,提前产生控制作用,因此具有良好的时间响应特性,呈现出最短的上升时间,快速性较好。









版权声明:本文内容由互联网用户自发贡献,该文观点仅代表作者本人。本站仅提供信息存储空间服务,不拥有所有权,不承担相关法律责任。如发现本站有涉嫌侵权/违法违规的内容,请联系我们,一经查实,本站将立刻删除。
如需转载请保留出处:https://51itzy.com/kjqy/38111.html