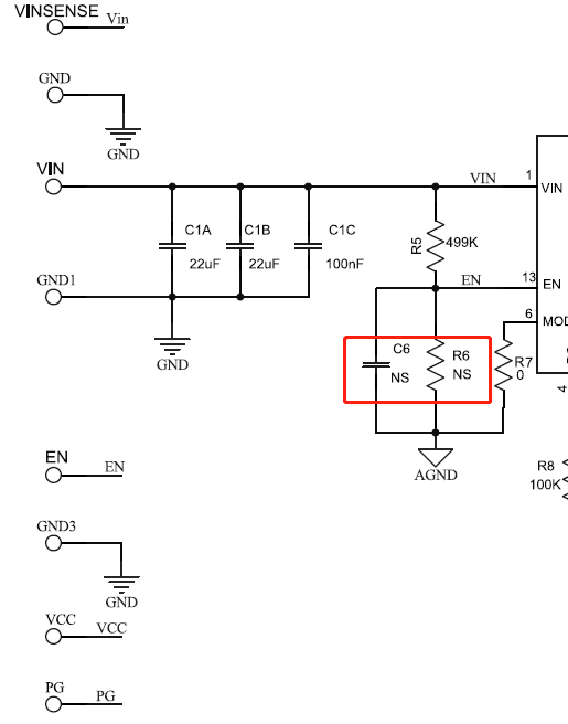
电路图里面的NS是什么意思 科技前沿 • 2025-03-04 13:53 • 阅读 34 电路图里面的NS是什么意思MPS 官方的 DCDC 芯片电路在线设计软件 NS 表示 NO STUFF 0 欧是方便调试 实际设计无需使用 大家好,我是讯享网,很高兴认识大家。 MPS官方的DCDC芯片电路在线设计软件 NS表示NO STUFF 0欧是方便调试,实际设计无需使用。 讯享网 小讯 计算机网络——数据链路层 上一篇 2025-04-03 19:12 2025年红黑树从头至尾插入和删除结点的全程演示图 下一篇 2025-01-29 12:33 相关推荐 计算机网络——数据链路层 1735990453 类与对象(中) 构造函数和析构函数 1735990452 关于linux下0666和0777权限所代表的意思 1735990452 求爱普生l805清零软件 1735990451 2025年数据治理之数据安全 1735990450 2025年airpods2防水测评_您的AirPods或AirPods Pro防水吗? 1735990450 intel n200核显性能 intel n200评测 n200相当于什么水平 1735990449 igrt与imrt放疗哪个好_什么是放疗? 1735990449 2025年IT项目管理之第5章 项目时间管理习题之选择题汇总 1735990448 2025年红黑树从头至尾插入和删除结点的全程演示图 1735990454 如何进行电商软件系统开发? 1735990455 rdt(可靠数据传输) 1735990456 求和符号的定义和性质 1735990457 2025年民航飞行模拟器 1735990458 阿里巴巴人工智能实验室(Ali A.I. Labs)负责人浅雪近期问答整理 1735990458 2025年[青海、甘南之行散记] 当风吹过高原,一颗心在说话 1735990459 Day-011 字符串作业 1735990459 电力系统潮流计算(牛顿-拉夫逊法、高斯-赛德尔法、快速解耦法)(Matlab代码实现) 1735990460 版权声明:本文内容由互联网用户自发贡献,该文观点仅代表作者本人。本站仅提供信息存储空间服务,不拥有所有权,不承担相关法律责任。如发现本站有涉嫌侵权/违法违规的内容,请联系我们,一经查实,本站将立刻删除。如需转载请保留出处:https://51itzy.com/kjqy/32226.html
版权声明:本文内容由互联网用户自发贡献,该文观点仅代表作者本人。本站仅提供信息存储空间服务,不拥有所有权,不承担相关法律责任。如发现本站有涉嫌侵权/违法违规的内容,请联系我们,一经查实,本站将立刻删除。
如需转载请保留出处:https://51itzy.com/kjqy/32226.html