文章目录
- 一、ES8388芯片简介
-
- 1.1 ES8388特性
- 1.2 ES8388框图
- 二、Linux 音频驱动框架
-
- 2.1.Machine
- 2.2 platform
- 2.3 codec
- 三、驱动适配
-
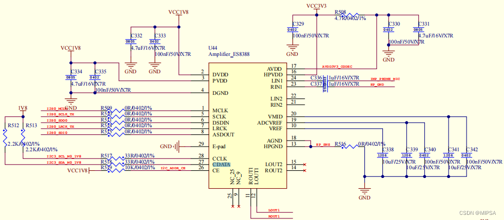
- 3.1 电路原理分析
- 3.2 设备树修改
- 3.3 涉及的驱动代码
- 3.4 Debug
RK3588平台-ES8388音频芯片驱动解析文章目录 一 ES8388 芯片简介 1 1 ES8388 特性 1 2 ES8388 框图 二 Linux 音频驱动框架 2 1 Machine 2 2 platform 2 3 codec 三 驱动适配 3 1 电路原理分析 在这里插入图片描述 https img blog csdnimg cn direct d2d52e52a265
版权声明:本文内容由互联网用户自发贡献,该文观点仅代表作者本人。本站仅提供信息存储空间服务,不拥有所有权,不承担相关法律责任。如发现本站有涉嫌侵权/违法违规的内容,请联系我们,一经查实,本站将立刻删除。
如需转载请保留出处:https://51itzy.com/kjqy/30736.html