
Superpowers - 01 让 AI 真正“懂工程”:Superpowers 软件开发工作流深度解析
Superpowers - 02 用 15 个技能给你的 AI 装上「工程大脑」:Superpowers 快速开始深度解析
读者画像:本篇面向日常使用 Claude Code、Cursor、GitHub Copilot CLI、Gemini CLI、Codex、OpenCode 等 AI 编码工具的开发者,以及正在搭建 AI 助手研发流程的团队技术负责人。
过去两年,AI 编码助手从“能写代码”逐步进化到“能协助工程实践”。但是,很多人实际体验是:
- 模型会写代码,但不会遵守你的开发流程;
- 会修 bug,却不系统化地调试;
- 能审查代码,但输出零散,难以直接执行。
Superpowers 的目标,就是在主流 AI 编码平台之上,提供一套统一的工程方法论技能库,让 Agent 不只是“会写代码的聊天机器人”,而更像一位懂流程、讲规范、能协作的高级工程师。
在这套系统里,“技能”是第一等公民:
- 头脑风暴、设计规范、计划拆解;
- 子 Agent 协同开发、测试驱动、系统化调试;
- 代码审查、Git 工作流管理等。
要让这些技能在不同平台稳定发挥作用,安装与注入机制就变成了核心问题,这也是本文要重点展开的部分。
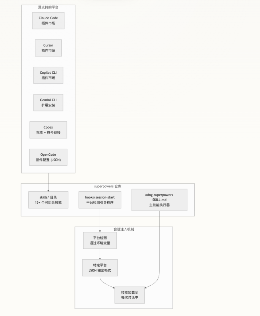
在谈具体平台之前,先看一下 Superpowers 的通用架构设计。

Superpowers 在任何平台上,最终都要完成两件事:
- 技能发现
让 Agent 能“看见”技能目录中的所有技能(skills/下 15+ 个可组合技能),并理解每个技能的能力与使用方式。
- 会话注入
在每次新对话启动时,把using-superpowers这个“主技能执行器”的内容,注入到当前会话中,作为 Agent 的“作战手册”和入口。
只要这两件事完成,无论平台插件机制如何差异,Agent 在体验上都是一致的。
Superpowers 通过一个统一的 hooks/session-start 脚本,把多平台的差异统一封装。
核心思想是:
- 脚本本身只做三件事:
1)通过环境变量识别当前平台,
2)读取using-superpowers的内容,
3)按平台要求拼装 JSON 并输出。
- 平台识别主要依赖环境变量:
CURSOR_PLUGIN_ROOT→ CursorCLAUDE_PLUGIN_ROOT→ Claude CodeCOPILOT_CLI→ GitHub Copilot CLI 等。
- JSON 输出格式按平台做适配:
- Claude Code:
hookSpecificOutput.additionalContext - Cursor:
additional_context(蛇形命名) - Copilot CLI:
additionalContext(驼峰命名)。
- Claude Code:
在 Windows 上,又额外提供了一个多语言混合 .cmd 包装器,通过 Git for Windows 把 CMD.exe 与 bash 桥起来,保证同一套逻辑跨平台运行。
当前正式支持的平台包括:
- Claude Code(官方/社区插件市场)
- Cursor(插件市场)
- GitHub Copilot CLI(插件市场)
- Gemini CLI(扩展系统)
- Codex(Git 克隆 + 符号链接 / Junction)
- OpenCode(
opencode.json插件配置)。
它们在安装方式、更新机制、子 Agent 以及 Windows 支持方面略有差异,下面会逐一拆解。
先看一张官方给出的对比表,帮助你快速选型:
/plugin update 插件自动发现
skills/ ✅ 原生 Task 工具 ✅ 多语言混合
.cmd 包装器 Cursor 插件市场,一条命令 插件自动更新 插件自动发现
skills/ ✅ 原生 Task 工具 ✅ 多语言混合
.cmd 包装器 Copilot CLI 插件市场,两条命令
/plugin update 插件自动发现技能 ✅ 原生
task 工具 ✅ 多语言混合
.cmd 包装器 Gemini CLI
extensions install 一条命令
extensions update 扩展自动发现(GEMINI.md) ✅ 工具映射 ✅ 完全支持 Codex Git 克隆 + 符号链接
git pull 扫描
~/.agents/skills/ ✅
multi_agent ✅ Junction(无需提权) OpenCode
opencode.json 插件配置 重启自动更新 插件注册技能目录 ✅
@mention 系统 ✅ 完全支持
简单理解:
- 想一条命令搞定 → 选 Claude Code / Cursor / Gemini CLI;
- 团队大量使用 GitHub 生态 → Copilot CLI 是天然入口;
- 喜欢掌控文件系统、配置细节 → Codex、OpenCode 更灵活。
Claude Code 是 Superpowers 官方强烈推荐的入口之一,原因很简单:安装简单、更新方便、原生 Task 能力强。
Claude 提供两个插件市场来源:
- 官方插件市场(推荐)
只需一条命令:
/plugin install superpowers@claude-plugins-official - 社区插件市场(更新更快)
需要先添加社区市场,再安装插件:
# 步骤 1:注册社区市场 /plugin marketplace add obra/superpowers-marketplace # 步骤 2:安装 Superpowers /plugin install superpowers@superpowers-marketplace
- 更新命令统一为:
/plugin update superpowers - 运行流程:
1)会话启动时,根据hooks/hooks.json配置触发SessionStart钩子;
2)钩子调用session-start脚本,生成包含using-superpowers内容的hookSpecificOutput.additionalContext;
3)Claude Code 再利用自身的插件能力扫描skills/目录,无需额外符号链接或配置。
安装完成后,可以直接在新会话中输入:
“告诉我你的 superpowers”
如果 Agent 能明确说明自己将使用哪些技能(如 brainstorming、systematic-debugging、requesting-code-review 等),并在后续对话中主动宣告“正在使用 某某 技能”,就说明注入链路工作正常。
对于更偏 IDE 一体化体验的开发者,Cursor 提供了极低上手门槛的选项。
Cursor 在聊天面板直接输入:
/add-plugin superpowers
或者在插件市场中搜索 “superpowers” 安装。
Cursor 使用独立的钩子配置文件 hooks/hooks-cursor.json,但触发的仍然是同一份 session-start 脚本。
区别在于:
- Cursor 要求 JSON 字段为
additional_context(蛇形命名); session-start通过CURSOR_PLUGIN_ROOT环境变量判断当前平台,自动切换输出格式。
这意味着,同一份脚本可以同时兼容 Claude 与 Cursor,只是表现层字段略有差异。
如果你的团队已经高度依赖 GitHub Copilot CLI,Superpowers 可以直接作为其插件生态的一部分。
安装分两步进行:
# 步骤 1:注册插件市场 copilot plugin marketplace add obra/superpowers-marketplace # 步骤 2:安装 Superpowers 插件 copilot plugin install superpowers@superpowers-marketplace
- Copilot CLI 会设置环境变量
COPILOT_CLI=1,session-start发现后会输出包含additionalContext字段的 JSON(驼峰命名); - 由于 Superpowers 技能内部是基于 Claude 工具命名设计的,Copilot CLI 在底层做了一层映射:
- Claude
Read→ Copilotview Write→createTask→taskTodoWrite→ 内置todos表上的sql查询。
- Claude
在 CLI 侧,skill 工具会自动发现来自插件的技能,你可以:
- 让 Agent 使用
skill列出所有技能; - 直接下达指令:“使用 brainstorming 技能帮我设计这个功能”。
Gemini CLI 通过官方扩展机制集成 Superpowers,其安装方式同样保持一条命令体验。
- 安装:
gemini extensions install https://github.com/obra/superpowers - 更新:
gemini extensions update superpowers
在仓库根目录下,有一个专门为 Gemini 设计的 GEMINI.md 文件。
它的作用是:
- 使用 Gemini 支持的
@./path语法,引用using-superpowers主技能; - 再引用一份专门的“工具映射参考”文件,完成从 Claude 风格工具到 Gemini 原生工具的对应,例如用
activate_skill替代 Claude 的Skill工具。
对用户来说,你只需要安装扩展,后续的上下文注入和工具映射都在扩展内部自动完成。
Codex 没有插件市场,因此 Superpowers 在这里采用的是Git 克隆 + 文件系统符号链接的方式。
三条命令完成安装:
# 步骤 1:克隆仓库 git clone https://github.com/obra/superpowers.git ~/.codex/superpowers # 步骤 2:创建技能符号链接 mkdir -p ~/.agents/skills ln -s ~/.codex/superpowers/skills ~/.agents/skills/superpowers # 步骤 3:重启 Codex
启动时,Codex 会自动扫描 ~/.agents/skills/,读取每个技能目录下的 SKILL.md frontmatter,完成技能注册与加载。
在 Windows 上,推荐使用 Junction(连接点)而不是符号链接:
# 步骤 1:克隆仓库 git clone https://github.com/obra/superpowers.git "$env:USERPROFILE.codexsuperpowers" # 步骤 2:创建 Junction New-Item -ItemType Directory -Force -Path "$env:USERPROFILE.agentsskills" cmd /c mklink /J "$env:USERPROFILE.agentsskillssuperpowers" "$env:USERPROFILE.codexsuperpowersskills" # 步骤 3:重启 Codex
好处是:不需要启用开发者模式,也不强制管理员权限。
很多高级技能依赖 Codex 的多 Agent 功能,如:
dispatching-parallel-agentssubagent-driven-development等。
在配置文件中启用:
[features] multi_agent = true
- 更新:
cd ~/.codex/superpowers && git pull由于技能目录通过符号链接挂载,更新会在下次重启 Codex 时立即生效。
- 卸载:
rm ~/.agents/skills/superpowers # 如需完全清理 # rm -rf ~/.codex/superpowers
OpenCode 通过一个 JSON 配置文件管理插件依赖,Superpowers 在这里以“插件包”的形式出现。
在以下任一位置添加配置文件:
- 全局:
~/.config/opencode/opencode.json - 项目级:
。/.opencode/opencode.json
添加插件字段:
{ "plugin": [ "superpowers@git+https://github.com/obra/superpowers.git" ] }
重启 OpenCode 后,Bun 会自动安装插件并注册所有技能。
重启后可以这样验证:
- 直接问:“告诉我你的 superpowers”;
- 或使用原生的 skill 工具列出技能:
use skill tool to list skills。
如果之前通过“Git 克隆 + 符号链接”方式安装,需要先清理旧文件:
rm -f ~/.config/opencode/plugins/superpowers.js rm -rf ~/.config/opencode/skills/superpowers rm -rf ~/.config/opencode/superpowers
再按前述方式配置 opencode.json 即可。
- 锁定特定版本(常用于 CI 或团队统一环境):
{ “plugin”: [
"superpowers@git+https://github.com/obra/superpowers.git#v5.0.3"
] }
.opencode/plugins/superpowers.js 会:1)在
config 钩子中,把 Superpowers 技能目录注入 OpenCode 的运行时配置(无需手动注册技能);2)通过
experimental.chat.messages.transform 钩子,把 using-superpowers 引导内容注入到每个会话的第一条用户消息中,而不是系统消息,以减少系统 prompt 重复注入带来的 token 膨胀和兼容性问题。1)项目技能
.opencode/skills/2)个人技能
~/.config/opencode/skills/3)Superpowers 自带技能。
这使你可以在项目级覆盖任何 Superpowers 技能,而无需 fork 插件本身。
不论你在哪个平台安装 Superpowers,都可以用同一套“验收脚本”。
- 确保是“全新会话”
因为技能发现与注入都是在会话启动时完成的,安装后必须重启 Agent。
- 给一个“应该触发技能”的任务
例如:
输入内容 预期触发的技能 “帮我规划这个功能”brainstorming“我们来调试这个问题”systematic-debugging“审查我的代码”requesting-code-review“告诉我你的 superpowers”using-superpowers - 观察技能宣告行为
安装成功时,Agent 通常会说类似:
“正在使用 brainstorming 技能,在实现之前完善设计。”
如果它直接开始编码而不提技能,多半说明注入链路存在问题。
- 如失败,先重启再排查
最常见原因就是:“安装后没有重启 Agent”。重启平台或新建对话,往往可以解决大部分“技能未触发”的问题。
在实际团队落地过程中,排查路径非常关键。下面按平台整理官方给出的典型问题与解决方案。
常见问题表:
/plugin list 检查是否存在 Superpowers 提示 “未找到 skill 工具” Claude Code 版本过旧 升级到最新版本 Windows 上出现钩子执行错误 未安装 Git for Windows 从 git-scm.com 安装 Git for Windows 技能行为陈旧、缺少最新更新 插件缓存未刷新 执行
/plugin update superpowers 并重启
典型问题与排查:
ls -la /.agents/skills/superpowers 检查链接 Windows 提示 “bash not found” Git Bash 未加入 PATH 确认已安装 Git for Windows,重启终端 Junction 创建失败 权限问题 以管理员身份运行 PowerShell 启动时加载的是旧版引导程序
/.codex/AGENTS.md 中残留旧代码块 删除其中的
superpowers-codex bootstrap 相关内容
对于 OpenCode,更多问题集中在配置文件与版本兼容上:
opencode.json 语法错误 检查 JSON 格式,确保
plugin 是数组 无法发现任何 Superpowers 技能 插件配置钩子执行失败 使用 `opencode run –print-logs “hello” 2>&1 引导内容没有注入 OpenCode 版本过旧 升级到支持
experimental.chat.messages.transform 的版本
在 Gemini CLI 上的问题相对集中在扩展注册:
gemini extensions remove superpowers 后重新执行 install 命令 技能看似安装但不能激活 上下文文件未被正确加载 确认扩展根目录存在
GEMINI.md,必要时重新安装
当你在任一平台成功安装并验证 Superpowers 之后,建议按以下路径逐步深入:
- 先走一遍官方“快速入门”工作流
从“构思功能想法”到“完成带测试与代码审查的实现”,体验一次完整的技能组合使用。
- 理解底层技能机制
通过“技能发现与激活”等文档,弄清楚 frontmatter、技能触发条件、子 Agent 协作等细节,方便你为团队定制自己的技能库。
- 看多平台兼容性设计
如果你所在团队横跨多平台(例如前端用 Cursor,后端用 Claude Code,DevOps 用 Copilot CLI),建议阅读多平台兼容性内容,理解工具映射和行为一致性保障策略。
从工程实践的角度看,Superpowers 本身可以被视作一个“AI 开发流程的可移植标准库”。一旦你在团队中规范了技能使用与工作流,就可以在不同平台间复用同一套方法论,而不是在每个 IDE 里重新训练 Agent 的习惯。
- 在一个平台先打样,再推广到多平台
建议选 Claude Code 或 Cursor 作为“样板环境”,把技能使用习惯沉淀清晰后,再迁移到 Copilot CLI、Gemini CLI、Codex、OpenCode 等环境。
- 定义团队级“技能使用规范”
例如明确:
- 新功能设计必须先使用
brainstorming技能; - Bug 处理必须走
systematic-debugging; - PR 前必须走
requesting-code-review等。
- 新功能设计必须先使用
- 在 OpenCode / Codex 上做项目级扩展
- 利用 OpenCode 的优先级规则,在项目技能中覆盖 Superpowers 的部分行为(如增加公司内部安全检查步骤);
- 在 Codex 中通过多 Agent 功能,把 Superpowers 技能与你自己的 Agent 工作流结合。
- 把“验证安装”做成团队自检脚本
可以把文档中的验证提示词固化进一个“环境自检说明”里,要求每位开发者在本机完成一次验证,并把结果截图或录屏纳入入项 checklist。
通过这些实践,你可以把 Superpowers 从“一个工具仓库”升级为“团队级工程习惯载体”,这也是它真正的价值所在。

版权声明:本文内容由互联网用户自发贡献,该文观点仅代表作者本人。本站仅提供信息存储空间服务,不拥有所有权,不承担相关法律责任。如发现本站有涉嫌侵权/违法违规的内容,请联系我们,一经查实,本站将立刻删除。
如需转载请保留出处:https://51itzy.com/kjqy/259500.html