2026年金融投研AI智能体实战课程

金融投研AI智能体实战课程p 来源 F 金融 p div class img wrapper div

大家好,我是讯享网,很高兴认识大家。这里提供最前沿的Ai技术和互联网信息。



(来源:F金融)

2026年初,OpenClaw以「开源个人AI智能体」的身份横空出世,72小时斩获GitHub 6万星,被英伟达CEO Jensen Huang称为「史上最重要的软件发布」。它不是又一个聊天,而是能真正动手干活的AI助手——读文件、跑代码、发消息、设定时…一切操作,它都能替你完成。

对于金融,投资,咨询行业而言,OpenClaw应用极其广泛,比如投研、量化、合规风控、运营、商业分析等领域。养个"龙虾"就可以让它全自动化为你完成相关工作。

在这全新的时代,不论你就职于金融机构,咨询公司,事务所、还是从事于其他领域的相关部门,快速系统的掌握OpenClaw实务运用意义重大。不仅能够提升工作效率,还能助你跟上时代浪潮的步伐。

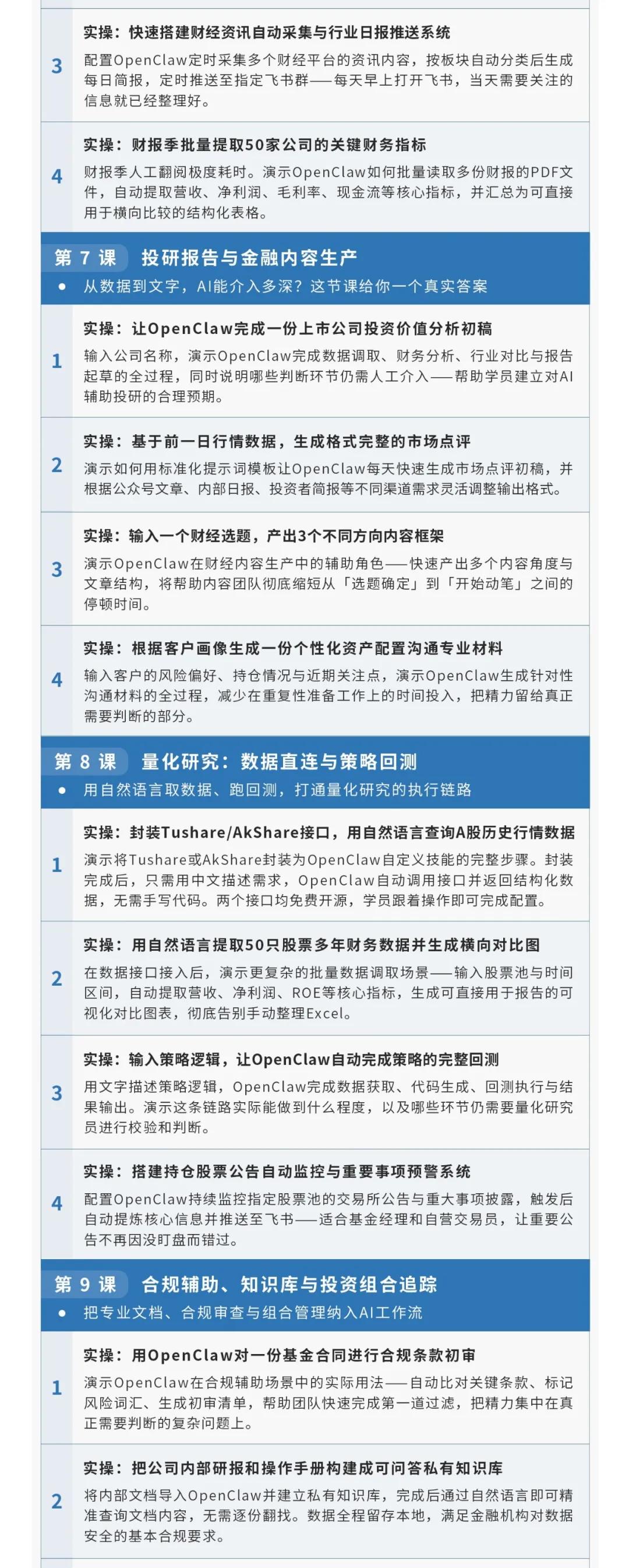
为了让更多的人能够快速使用OpenClaw实操应用,华尔街学堂邀请资深专家开设《OpenClaw-入门到精通》专题课。将结合案例操作演示,手把手带领大家轻松玩转OpenClaw。本课程为金融从业人员量身定制,10节课循序渐进,每节课围绕真实金融案例展开,从零安装到量化回测全链路覆盖,学完当天就能把OpenClaw用进自己的工作流。

// 赠送资料 //

(以上仅列示部分赠送资料)

// Q&A //

A.报名后如何上课?

2.付费后添加助教微信huaerjiexuetang6

3.找助教领学习资料并开通相关预期课程

4.正式上课前拉你进班级群, 群内通知上课事宜

B.购买后不能马上听课怎么办?

课程视频在您付费后长期有效,随时可以学习, 方式是视频授课+直播答疑+群内交流答疑, 如果学习过程中遇到问题可发助教, 授课老师会做出书面回复与解答

C.如果需要走单位报销, 是否可以开具发票?

可以开具电子版普通发票, 购买后添加助教微信并提交申请, 我们会及时安排, 方便您使用

// 报名方式 //

早鸟优惠:前100名学员, 每人299元

课程原价:599元

学习周期:随时随地学

上课时间:3月下旬正式开课

课程形式:录播+PPT+社群+资料

优惠活动:团购&减免优惠请联系助教

上课地点:

华尔街学堂官网

http://wallstreets.cn

有更多优质的实务课程供您选择

↓↓↓戳此码报名↓↓↓

华君资本学苑:是以一级 + 二级联动、产业 + 资本结合、政策 + 实操落地的「实战型资本运作知识平台」,开展专业培训、项目合作、主题沙龙、人才猎聘等服务。

学院由企业资本官、资深金融人士、投资总裁、并购重组专家、上市公司CFO等组成联合创始团队,开展各类资本金融业务认证培训业务,包括且不限于CFA、CPA、FRM、ACCA、ESG金融认证、AFM、基金从业资格、证券从业资格、董秘实操培训、财务各级专业考试培训等30余类认证培训和能力训练课程,合作机构均为国内权威一流认证/培训机构,欢迎咨询。

公众号主理人简介:

公司创始人系资深战略顾问、企业资本运营官、并购重组专家,构建《产融大战略》、《资本战略》、《市值战略》、《产业整合》、《并购重组》、《上市公司控制权交易》、《资本运营》等理论体系;MBA、经济师,持基金、证券从业资格,涉猎CFA与投行保荐知识体系。二十余年工作履历:具备推动规范治理、融资上市、市值管理和投资并购等复合型经验;历任千亿市值上市公司首席战略官、资本金融板块负责人;全国大型产投集团并购总经理;北京弘京资本执行总经理。

小讯
上一篇 2026-04-13 22:52
下一篇 2026-04-13 22:50

相关推荐

版权声明:本文内容由互联网用户自发贡献,该文观点仅代表作者本人。本站仅提供信息存储空间服务,不拥有所有权,不承担相关法律责任。如发现本站有涉嫌侵权/违法违规的内容,请联系我们,一经查实,本站将立刻删除。
如需转载请保留出处:https://51itzy.com/kjqy/258652.html