T细胞注释
PBMC中淋巴细胞约占70%-90%,在PBMC中占多数的淋巴细胞中,约70%-85%为CD3+ T细胞(约占PBMC的比例为45%-70%),5%-20%为B细胞(约占PBMC比例的15%),5%-20%为NK细胞(约占PBMC比例的15%)

讯享网
T细胞因为成熟于胸腺而得名,主要功能为介导细胞免疫和调节机体的免疫应答,T细胞来源于骨髓干细胞(胚胎期来源于卵黄囊和胚肝),在胸腺中发育和分化。成熟以后进入到外周的免疫器官进行定居,并循环血液>组织>淋巴>血液进行淋巴细胞再循环而遍布全身
T细胞的分类
按照所处的活化阶段进行分类
- 初始T细胞(naive T cell,Tn):从未接受抗原刺激的成熟的T细胞,不增值,主要功能为识别抗原。初始T细胞在外周淋巴器官内接受DC细胞提呈的pMHC刺激而活化,最终分化为效应T细胞和记忆T细胞。
- 效应T细胞(effector T cell,Te):初始T细胞经过抗原刺激以后分化,能够识别特异性抗原的T细胞,是直接发生免疫反应,行驶免疫效应的主要细胞,具有释放淋巴因子的功能。
- 记忆T细胞(memory T cell,Tm):包括中心记忆T细胞(Tcm)和效应记忆T细胞(Tem)。Tm可以由效应细胞分化而来,也可以由初始T细胞接受抗原刺激以后直接分化而来。Tcm位于次级淋巴器官,当接受抗原刺激以后可以快速增值并分化为效应T细胞,进行免疫保护;Tem位于外周的组织,当再次受到抗原刺激以后可以快速产生效应细胞因子进行免疫保护。T细胞可以在体内存活数月至数年,记忆细胞存活时间更长。

在分化的过程中,T细胞逐渐获得对细胞因子,组织归巢受体,抗凋亡分子的响应能力,逐渐获得效应功能,同时叶失去了淋巴归巢受体、增值能力、IL2产生、自我更新和存活能力。Tn和Tcm均表达CD62L(L选择素,属于淋巴结归巢受体)和CCR7(趋化因子受体7),所以她们大多数聚集在次级淋巴器官,而Tem和Te缺乏这两种分子,所以她们大多数聚集在外周血中。Tcm和Tem之间,细胞因子分泌不同,Tcm增殖能力更强,IL2分泌能力更强,而Tem则分泌效应因子,如IFN-γ和IL-4
根据CD分子分亚群
- CD4+ T细胞(约占PBMC的25%-60%):CD4表达于60%-65%T细胞表面以及部分的NKT细胞、巨噬细胞、树突状细胞,但是在后三者表达水平较低。活化以后,分化为Th细胞,也有少数的CD4+ 效应T细胞具有细胞毒作用和免疫抑制的功能。
- CD8+ T细胞(约占PBMC的5%-30%):CD8表达于30%-35%的T细胞表面,活化以后分化为细胞毒性T细胞(CTL),具有细胞毒作用,可以特异性杀伤靶细胞。正常外周血中CD4:CD8=2:1
CD4是一种蛋白标签,除了在T细胞中表达意外,还可以在Monocyte中也表达(尤其是CD14+ Monocyte),而且CD4在Monocyte里的表达水平甚至高于在CD4+ T细胞中的表达,但是Monocyte并不表达CD3(包括CD3D,CD3E,CD3G)基因。此外,虽然CD4在Monocyte中RNA表达水平较高,但是蛋白水平表达值很低。
根据功能特征分亚群
- 辅助性T细胞(Th细胞)
Th细胞均表达CD4,同场CD4+ T细胞指Th细胞,CD4作为蛋白标签存在于Th细胞表面,是Th细胞TCR识别抗原共受体,与MHCⅡ类分子非多肽区结合,参与Th细胞TCR识别抗原的信号转导。
未受抗原刺激的初始CD4+ T细胞为Th0.可以按照细胞因子表达的不同从而继续划分不同的功能亚群,包括Th1、Th2、Th17、Th9、Treg,滤泡辅助T细胞、TR1等亚群,每一种不同的亚群均会分泌不同的细胞因子来应对不同的病原体。一般来说可以通过计数CD4细胞的数量可以判断一个人免疫系统的状态。

- Th1:主要效应是通过分泌细胞因子增强细胞介导的抗感染免疫,特别是抗胞内病原体的感染
- Th2:主要效应是辅助B细胞的活化,其分泌的细胞因子可以促进B细胞的增殖、分化和抗体的生成,在超敏反应和抗寄生虫感染中也发挥重要作用
- Th9:通过分泌特征性的IL-9在超敏反应和抗寄生虫感染中也发挥重要作用
- Th17:参与固有免疫和某些炎症的发生
- Th22:参与上皮细胞的生理功能和炎性病理过程。特别是自身免疫疾病的发生和发展中起重要作用。
- Tfh:滤泡辅助T细胞,是辅助B细胞应答的关键细胞
- 细胞毒性T细胞(cytotoxic T lymphocyte,CTL)
CTL表达CD8,通常CD8+ T细胞就是表示CTL细胞,主要通过两种负调控调节免疫应答,在免疫耐受、自身免疫疾病、感染性疾病、器官移植以及肿瘤等多种疾病中发挥重要的作用。
根据TCR类型分类

- αβT细胞:通常说的T细胞,占脾脏、淋巴结和循环T细胞95%以上
- γδT细胞:主要分布于皮肤以及黏膜等组织,大多数γδT细胞为CD4-CD8-,少数可以表达CD8,γδT细胞具有抗感染和抗肿瘤的作用,可以杀伤病毒或细胞内细菌感染的细胞,可以表达热休克蛋白和异常表达CD1分子的靶细胞以及杀伤某些肿瘤细胞。

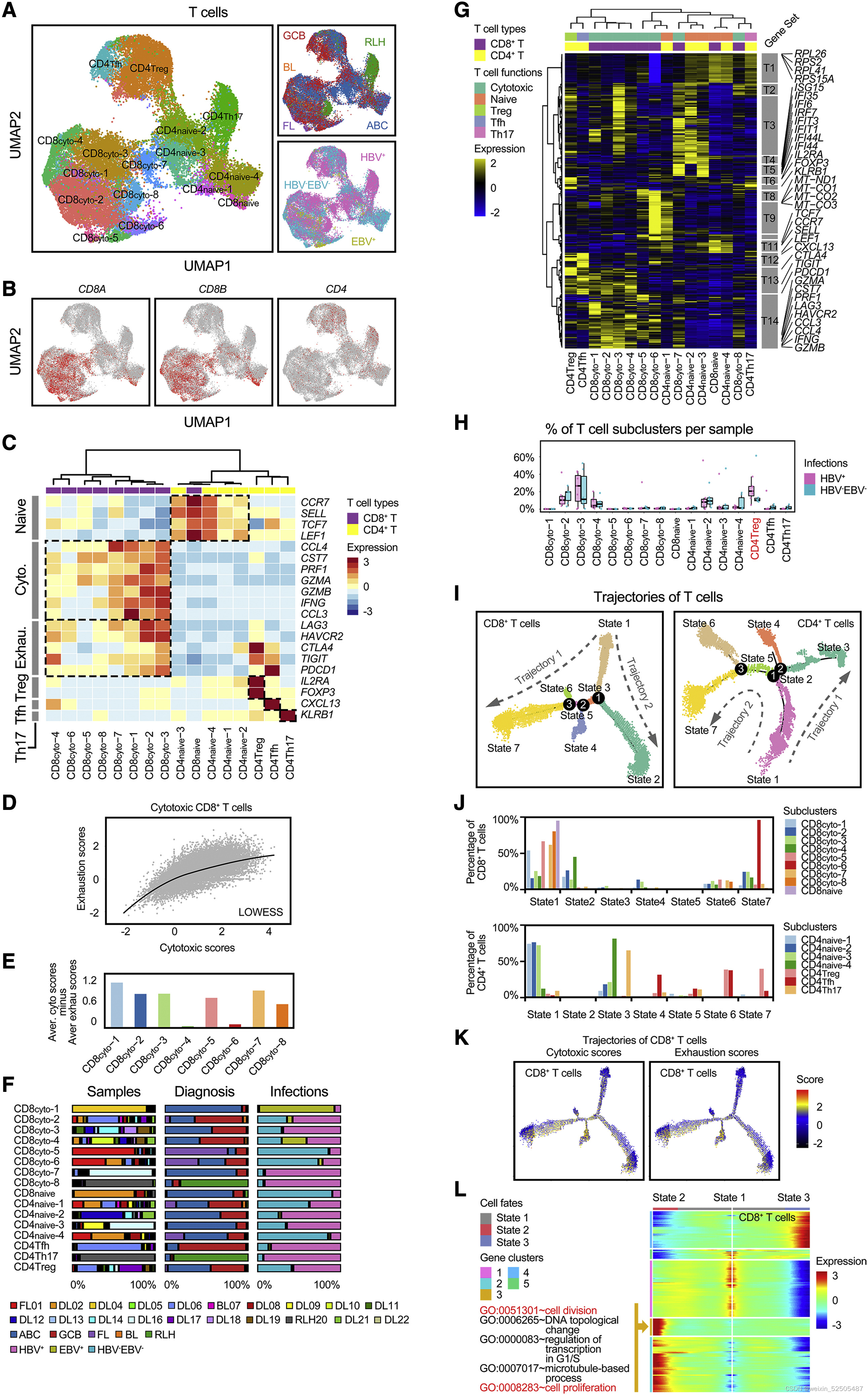
记忆性CD8+ T细胞是一种异质性很强的T细胞亚群,可以根据功能、表型以及转录因子进一步细分。

T细胞Markers
| 细胞 | markers |
|---|---|
| CD4+ T cell | CD3D CD3E CD4 |
| CD4+ naive T cell | CCR7 SELL CD5 HLA-B |
| CD4+ memory T cell | CD44 IFNF S100A4 GPR183 |
| CD4+ effector T cell | CD4 FASLG IFNG CD44 FAS |
| CD4+ Th1 | IL2 IFNG |
| CD4+ Th2 | IL4 IL5 IL13 |
| CD4+ Th17 | IL17A IL22 |
| CD4+ Th9 | IL9 |
| CD4+ Th22 | IL22 |
| CD4+ Tfh | CXCR5 ICOS PDCD1 IL21 BCL6 |
| CD8+ T cell | CD3D CD3E CD8 |
| CD8+ naive T cell | CCR7 SELL |
| CD8 effector T cell | CD8A CD44 FASLG FAS |
| γδ T cell | TRGV9 TRDV2 |
T细胞注释文件参考
Lineage tracking reveals dynamic relationships T cells in colorectal cancer


- Tn 初始T细胞
- Tm 记忆T细胞
- Tcm 中央记忆型T细胞 Tem前体细胞 归巢到淋巴结接受刺激信号分化Tem
- Tem 效应基因型T细胞 组织常驻记忆T细胞
- Trm 组织驻留记忆T细胞(tissue-resident memory T 细胞)一种特殊的TIL亚群,能够无限期驻留在组织中,并对同源抗原做出快速的免疫反应
- Treg 调节型T细胞,免疫系统的刹车,肿瘤免疫逃逸的帮凶
- Tex 耗竭性T细胞,被肿瘤摧残的失活型=性T细胞,有逆转的可能
- Tfh 滤泡辅助性T细胞
- Tfr 滤泡调节性T细胞
Tfh和Tfr具有相反作用。Tfh的过度活化和Tfr的活性失控会导致免疫耐受性的丧失,生发中心的形成障碍以及高水平自身抗体的异常。
Global characterization of T cells in non-small-cell lung cancer by single-cell sequencing

Single-cell landscape of the ecosystem in early-relapse hepatocellular carcinoma

Pna-cancer single cell landscape of tumor-infiltrating T cells-张泽民



Dissecting intratumour heterogeneity of nodal B-cell lymphomas at the transcriptional, genetic and drug-response levels

Single-Cell Transcriptome Analysis Reveals Disease-Defining T-cell Subsets in the Tumor Microenvironment of Classic Hodgkin Lymphoma

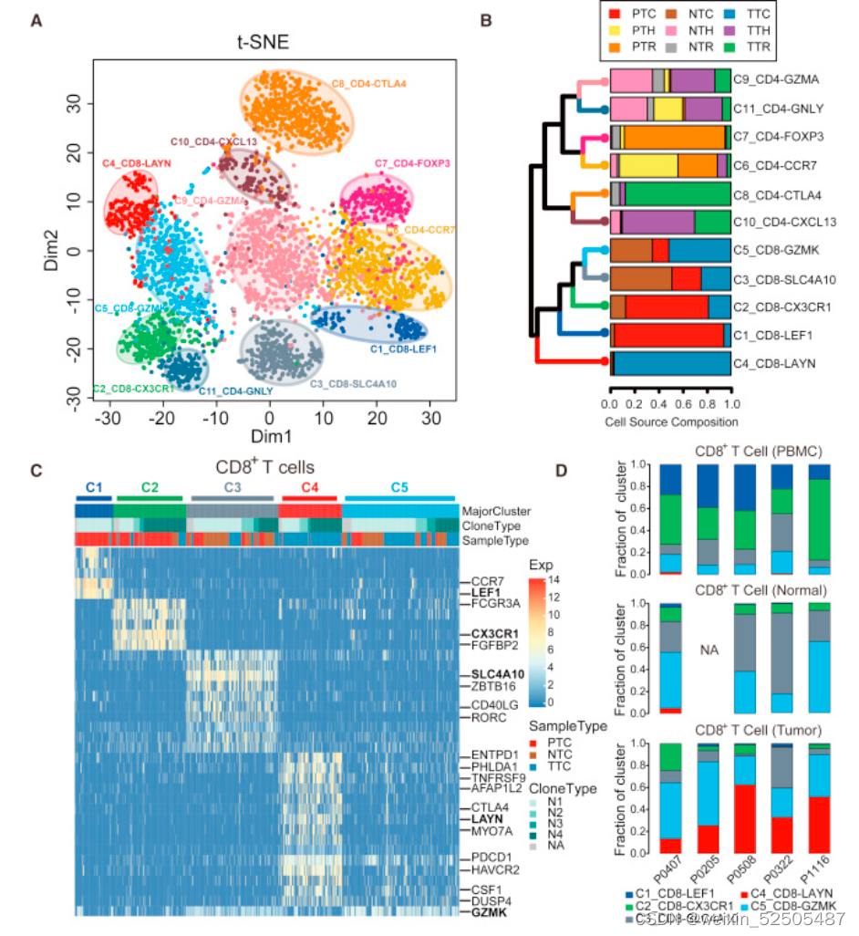
Landscape of Infiltrating T Cells in Liver Cancer Revealed by Single-Cell Sequencing

Distinct microbial and immune niches of the human colon

Single-cell RNA-seq enables comprehensive tumour and immune cell profiling in primary breast cancer

A single-cell atlas of diffuse large B cell lymphoma





版权声明:本文内容由互联网用户自发贡献,该文观点仅代表作者本人。本站仅提供信息存储空间服务,不拥有所有权,不承担相关法律责任。如发现本站有涉嫌侵权/违法违规的内容,请联系我们,一经查实,本站将立刻删除。
如需转载请保留出处:https://51itzy.com/kjqy/24914.html